人间充质干细胞与肾动脉狭窄小鼠细胞外囊泡的免疫排斥。

IF 4.9 2区 医学 Q1 CELL & TISSUE ENGINEERING
Tarek Ziad Arabi, Yazan Almasry, Ailing Xue, Alfonso Eirin, Amir Lerman, Xiang-Yang Zhu, Lilach O Lerman
{"title":"人间充质干细胞与肾动脉狭窄小鼠细胞外囊泡的免疫排斥。","authors":"Tarek Ziad Arabi, Yazan Almasry, Ailing Xue, Alfonso Eirin, Amir Lerman, Xiang-Yang Zhu, Lilach O Lerman","doi":"10.1093/stcltm/szaf015","DOIUrl":null,"url":null,"abstract":"<p><p>Renal artery stenosis (RAS) is the leading cause of secondary hypertension worldwide. However, current medical and surgical treatment modalities provide minimal benefits for kidney injury. Recent preclinical RAS models have demonstrated promising potential of human mesenchymal stem cells (MSC) and their daughter extracellular vesicles (EV) in improving murine renal function and attenuating inflammation. However, the extent and mechanisms underlying immune rejection of xenogeneic MSCs or EVs are yet undetermined. Therefore, adipose tissue was harvested from adult healthy patients. Adipose-derived MSCs were extracted and cultured, and EVs were isolated from their supernatants via ultra-centrifugation. Then, mice randomly assigned to RAS or sham surgery were divided into 6 groups: sham surgery, RAS, sham + MSC, RAS + MSC, sham + EV, and RAS + EV. Two weeks after intra-aortic injection of MSCs (5 × 105) or EVs (20 µg protein), we compared the intrarenal T-cell and macrophage accumulation, splenic B-cell numbers, circulating cytokines and anti-human antibodies levels among the groups. MSCs and EVs did not influence intrarenal immune cell infiltrations. However, MSCs significantly increased circulating anti-human antibodies. In the spleen, RAS + EV mice showed higher memory IgM+ B-cells but reduced CD19+ B-cells compared to RAS + MSC. In vitro T-cell recall assay showed that both MSCs and EVs exhibited reduced IFN-γ release upon re-stimulation, indicating an immunosuppressive effect. Therefore, xenogeneic MSCs induced a greater humoral response in mice, while EVs triggered a splenic cellular response, but neither elicits discernible kidney rejection. Our results provide key insights into the immunomodulatory mechanisms of MSCs and EVs and immune mechanisms underlying xenograft rejection.</p>","PeriodicalId":21986,"journal":{"name":"Stem Cells Translational Medicine","volume":"14 4","pages":""},"PeriodicalIF":4.9000,"publicationDate":"2025-04-22","publicationTypes":"Journal Article","fieldsOfStudy":null,"isOpenAccess":false,"openAccessPdf":"https://www.ncbi.nlm.nih.gov/pmc/articles/PMC12079651/pdf/","citationCount":"0","resultStr":"{\"title\":\"Immune rejection of human mesenchymal stem cells compared to extracellular vesicles in mice with renal artery stenosis.\",\"authors\":\"Tarek Ziad Arabi, Yazan Almasry, Ailing Xue, Alfonso Eirin, Amir Lerman, Xiang-Yang Zhu, Lilach O Lerman\",\"doi\":\"10.1093/stcltm/szaf015\",\"DOIUrl\":null,\"url\":null,\"abstract\":\"<p><p>Renal artery stenosis (RAS) is the leading cause of secondary hypertension worldwide. However, current medical and surgical treatment modalities provide minimal benefits for kidney injury. Recent preclinical RAS models have demonstrated promising potential of human mesenchymal stem cells (MSC) and their daughter extracellular vesicles (EV) in improving murine renal function and attenuating inflammation. However, the extent and mechanisms underlying immune rejection of xenogeneic MSCs or EVs are yet undetermined. Therefore, adipose tissue was harvested from adult healthy patients. Adipose-derived MSCs were extracted and cultured, and EVs were isolated from their supernatants via ultra-centrifugation. Then, mice randomly assigned to RAS or sham surgery were divided into 6 groups: sham surgery, RAS, sham + MSC, RAS + MSC, sham + EV, and RAS + EV. Two weeks after intra-aortic injection of MSCs (5 × 105) or EVs (20 µg protein), we compared the intrarenal T-cell and macrophage accumulation, splenic B-cell numbers, circulating cytokines and anti-human antibodies levels among the groups. MSCs and EVs did not influence intrarenal immune cell infiltrations. However, MSCs significantly increased circulating anti-human antibodies. In the spleen, RAS + EV mice showed higher memory IgM+ B-cells but reduced CD19+ B-cells compared to RAS + MSC. In vitro T-cell recall assay showed that both MSCs and EVs exhibited reduced IFN-γ release upon re-stimulation, indicating an immunosuppressive effect. Therefore, xenogeneic MSCs induced a greater humoral response in mice, while EVs triggered a splenic cellular response, but neither elicits discernible kidney rejection. Our results provide key insights into the immunomodulatory mechanisms of MSCs and EVs and immune mechanisms underlying xenograft rejection.</p>\",\"PeriodicalId\":21986,\"journal\":{\"name\":\"Stem Cells Translational Medicine\",\"volume\":\"14 4\",\"pages\":\"\"},\"PeriodicalIF\":4.9000,\"publicationDate\":\"2025-04-22\",\"publicationTypes\":\"Journal Article\",\"fieldsOfStudy\":null,\"isOpenAccess\":false,\"openAccessPdf\":\"https://www.ncbi.nlm.nih.gov/pmc/articles/PMC12079651/pdf/\",\"citationCount\":\"0\",\"resultStr\":null,\"platform\":\"Semanticscholar\",\"paperid\":null,\"PeriodicalName\":\"Stem Cells Translational Medicine\",\"FirstCategoryId\":\"3\",\"ListUrlMain\":\"https://doi.org/10.1093/stcltm/szaf015\",\"RegionNum\":2,\"RegionCategory\":\"医学\",\"ArticlePicture\":[],\"TitleCN\":null,\"AbstractTextCN\":null,\"PMCID\":null,\"EPubDate\":\"\",\"PubModel\":\"\",\"JCR\":\"Q1\",\"JCRName\":\"CELL & TISSUE ENGINEERING\",\"Score\":null,\"Total\":0}","platform":"Semanticscholar","paperid":null,"PeriodicalName":"Stem Cells Translational Medicine","FirstCategoryId":"3","ListUrlMain":"https://doi.org/10.1093/stcltm/szaf015","RegionNum":2,"RegionCategory":"医学","ArticlePicture":[],"TitleCN":null,"AbstractTextCN":null,"PMCID":null,"EPubDate":"","PubModel":"","JCR":"Q1","JCRName":"CELL & TISSUE ENGINEERING","Score":null,"Total":0}
引用次数: 0

摘要

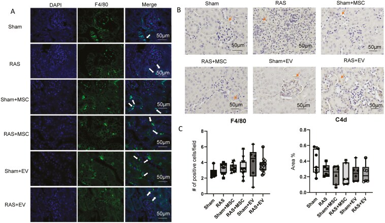
肾动脉狭窄(RAS)是全世界继发性高血压的主要原因。然而,目前的医学和外科治疗方式对肾损伤的疗效微乎其微。最近的临床前RAS模型表明,人间充质干细胞(MSC)及其子代细胞外囊泡(EV)在改善小鼠肾功能和减轻炎症方面具有良好的潜力。然而,异种间充质干细胞或ev的免疫排斥程度和机制尚不确定。因此,脂肪组织是从成年健康患者身上采集的。提取脂肪来源的MSCs并进行培养,通过超离心从其上清液中分离EVs。然后随机分为RAS组和假手术组,分为假手术组、RAS组、sham + MSC组、RAS + MSC组、sham + EV组和RAS + EV组。在主动脉内注射MSCs (5 × 105)或EVs(20µg蛋白)2周后,我们比较各组肾内t细胞和巨噬细胞积累、脾b细胞数量、循环细胞因子和抗人抗体水平。骨髓间充质干细胞和内皮细胞不影响肾内免疫细胞浸润。然而,MSCs显著增加了循环中的抗人抗体。在脾脏中,与RAS + MSC相比,RAS + EV小鼠表现出更高的记忆IgM+ b细胞,但CD19+ b细胞减少。体外t细胞召回试验显示,MSCs和ev在再刺激时均表现出IFN-γ释放减少,表明免疫抑制作用。因此,异种间充质干细胞在小鼠中诱导了更大的体液反应,而ev则引发了脾细胞反应,但两者都不会引起明显的肾脏排斥反应。我们的研究结果为MSCs和ev的免疫调节机制以及异种移植排斥反应的免疫机制提供了关键的见解。
本文章由计算机程序翻译,如有差异,请以英文原文为准。

Immune rejection of human mesenchymal stem cells compared to extracellular vesicles in mice with renal artery stenosis.

Immune rejection of human mesenchymal stem cells compared to extracellular vesicles in mice with renal artery stenosis.

Immune rejection of human mesenchymal stem cells compared to extracellular vesicles in mice with renal artery stenosis.

Immune rejection of human mesenchymal stem cells compared to extracellular vesicles in mice with renal artery stenosis.

Renal artery stenosis (RAS) is the leading cause of secondary hypertension worldwide. However, current medical and surgical treatment modalities provide minimal benefits for kidney injury. Recent preclinical RAS models have demonstrated promising potential of human mesenchymal stem cells (MSC) and their daughter extracellular vesicles (EV) in improving murine renal function and attenuating inflammation. However, the extent and mechanisms underlying immune rejection of xenogeneic MSCs or EVs are yet undetermined. Therefore, adipose tissue was harvested from adult healthy patients. Adipose-derived MSCs were extracted and cultured, and EVs were isolated from their supernatants via ultra-centrifugation. Then, mice randomly assigned to RAS or sham surgery were divided into 6 groups: sham surgery, RAS, sham + MSC, RAS + MSC, sham + EV, and RAS + EV. Two weeks after intra-aortic injection of MSCs (5 × 105) or EVs (20 µg protein), we compared the intrarenal T-cell and macrophage accumulation, splenic B-cell numbers, circulating cytokines and anti-human antibodies levels among the groups. MSCs and EVs did not influence intrarenal immune cell infiltrations. However, MSCs significantly increased circulating anti-human antibodies. In the spleen, RAS + EV mice showed higher memory IgM+ B-cells but reduced CD19+ B-cells compared to RAS + MSC. In vitro T-cell recall assay showed that both MSCs and EVs exhibited reduced IFN-γ release upon re-stimulation, indicating an immunosuppressive effect. Therefore, xenogeneic MSCs induced a greater humoral response in mice, while EVs triggered a splenic cellular response, but neither elicits discernible kidney rejection. Our results provide key insights into the immunomodulatory mechanisms of MSCs and EVs and immune mechanisms underlying xenograft rejection.

求助全文
通过发布文献求助,成功后即可免费获取论文全文。 去求助
来源期刊
Stem Cells Translational Medicine
Stem Cells Translational Medicine CELL & TISSUE ENGINEERING-
CiteScore
12.90
自引率
3.30%
发文量
140
审稿时长
6-12 weeks
期刊介绍: STEM CELLS Translational Medicine is a monthly, peer-reviewed, largely online, open access journal. STEM CELLS Translational Medicine works to advance the utilization of cells for clinical therapy. By bridging stem cell molecular and biological research and helping speed translations of emerging lab discoveries into clinical trials, STEM CELLS Translational Medicine will help move applications of these critical investigations closer to accepted best patient practices and ultimately improve outcomes. The journal encourages original research articles and concise reviews describing laboratory investigations of stem cells, including their characterization and manipulation, and the translation of their clinical aspects of from the bench to patient care. STEM CELLS Translational Medicine covers all aspects of translational cell studies, including bench research, first-in-human case studies, and relevant clinical trials.
×
引用
GB/T 7714-2015
复制
MLA
复制
APA
复制
导出至
BibTeX EndNote RefMan NoteFirst NoteExpress
×
提示
您的信息不完整,为了账户安全,请先补充。
现在去补充
×
提示
您因"违规操作"
具体请查看互助需知
我知道了
×
提示
确定
请完成安全验证×
copy
已复制链接
快去分享给好友吧!
我知道了
右上角分享
点击右上角分享
0
联系我们:info@booksci.cn Book学术提供免费学术资源搜索服务,方便国内外学者检索中英文文献。致力于提供最便捷和优质的服务体验。 Copyright © 2023 布克学术 All rights reserved.
京ICP备2023020795号-1
ghs 京公网安备 11010802042870号
Book学术文献互助
Book学术文献互助群
群 号:604180095
Book学术官方微信