PKC/NOX/ROS和PYK2/MEK/ERK/PARP信号通路驱动小胶质细胞非细胞溶解性氧化应激诱导的TRPM2通道激活。

IF 7.4 2区 生物学 Q1 BIOCHEMISTRY & MOLECULAR BIOLOGY
Redox Report Pub Date : 2025-12-01 Epub Date: 2025-05-15 DOI:10.1080/13510002.2025.2503131
Sharifah Alawieyah Syed Mortadza, Nur Zulaikha Mohamad Zahir, Chew Tze Wei, Lin-Hua Jiang
{"title":"PKC/NOX/ROS和PYK2/MEK/ERK/PARP信号通路驱动小胶质细胞非细胞溶解性氧化应激诱导的TRPM2通道激活。","authors":"Sharifah Alawieyah Syed Mortadza, Nur Zulaikha Mohamad Zahir, Chew Tze Wei, Lin-Hua Jiang","doi":"10.1080/13510002.2025.2503131","DOIUrl":null,"url":null,"abstract":"<p><strong>Objectives: </strong>The study aimed to investigate the signalling mechanism for TRPM2 channel activation by non-cytolytic oxidative stress in microglia.</p><p><strong>Methods: </strong>Microglia from wild-type (WT) and TRPM2-knockout (KO) mice were exposed to 10-30 mM H<sub>2</sub>O<sub>2</sub> for up to 24 hours. Morphological changes characteristic of microglial activation, [Ca<sup>2+</sup>]<sub>c</sub>, ROS generation and the effects of inhibiting particular signalling pathways were examined.</p><p><strong>Results: </strong>Exposure of WT microglia to H<sub>2</sub>O<sub>2</sub> for 24 hours caused no cell death but induced salient morphological changes, which was prevented by TRPM2-KO. Exposure of WT microglia to H<sub>2</sub>O<sub>2</sub> to 2 hours failed, and extension to 8 hours was required, to induce an increase in [Ca<sup>2+</sup>]<sub>c</sub>, which was abolished by TRPM2-KO. Exposure of microglia to H<sub>2</sub>O<sub>2</sub> for 8 hours induced ROS generation, which was suppressed by inhibition of PKC and NADPH oxidases (NOX). H<sub>2</sub>O<sub>2</sub>-induced PARP activation in TRPM2-KO cells was lower than that in WT cells. Furthermore, H<sub>2</sub>O<sub>2</sub>-induced activation of PARP and TRPM2 and morphological changes were attenuated by inhibition of PCK and NOX as well as PYK2 and MEK/ERK.</p><p><strong>Conclusion: </strong>Our results support that PKC/NOX-mediated ROS generation and TRPM2-mediated Ca<sup>2+</sup>-induced activation of the PYK2/MEK/ERK pathway form a positive feedback mechanism to drive TRPM2 channel activation by non-cytolytic oxidative stress.</p>","PeriodicalId":21096,"journal":{"name":"Redox Report","volume":"30 1","pages":"2503131"},"PeriodicalIF":7.4000,"publicationDate":"2025-12-01","publicationTypes":"Journal Article","fieldsOfStudy":null,"isOpenAccess":false,"openAccessPdf":"https://www.ncbi.nlm.nih.gov/pmc/articles/PMC12086945/pdf/","citationCount":"0","resultStr":"{\"title\":\"The PKC/NOX/ROS and PYK2/MEK/ERK/PARP signalling pathways drive TRPM2 channel activation induced by non-cytolytic oxidative stress in microglial cells.\",\"authors\":\"Sharifah Alawieyah Syed Mortadza, Nur Zulaikha Mohamad Zahir, Chew Tze Wei, Lin-Hua Jiang\",\"doi\":\"10.1080/13510002.2025.2503131\",\"DOIUrl\":null,\"url\":null,\"abstract\":\"<p><strong>Objectives: </strong>The study aimed to investigate the signalling mechanism for TRPM2 channel activation by non-cytolytic oxidative stress in microglia.</p><p><strong>Methods: </strong>Microglia from wild-type (WT) and TRPM2-knockout (KO) mice were exposed to 10-30 mM H<sub>2</sub>O<sub>2</sub> for up to 24 hours. Morphological changes characteristic of microglial activation, [Ca<sup>2+</sup>]<sub>c</sub>, ROS generation and the effects of inhibiting particular signalling pathways were examined.</p><p><strong>Results: </strong>Exposure of WT microglia to H<sub>2</sub>O<sub>2</sub> for 24 hours caused no cell death but induced salient morphological changes, which was prevented by TRPM2-KO. Exposure of WT microglia to H<sub>2</sub>O<sub>2</sub> to 2 hours failed, and extension to 8 hours was required, to induce an increase in [Ca<sup>2+</sup>]<sub>c</sub>, which was abolished by TRPM2-KO. Exposure of microglia to H<sub>2</sub>O<sub>2</sub> for 8 hours induced ROS generation, which was suppressed by inhibition of PKC and NADPH oxidases (NOX). H<sub>2</sub>O<sub>2</sub>-induced PARP activation in TRPM2-KO cells was lower than that in WT cells. Furthermore, H<sub>2</sub>O<sub>2</sub>-induced activation of PARP and TRPM2 and morphological changes were attenuated by inhibition of PCK and NOX as well as PYK2 and MEK/ERK.</p><p><strong>Conclusion: </strong>Our results support that PKC/NOX-mediated ROS generation and TRPM2-mediated Ca<sup>2+</sup>-induced activation of the PYK2/MEK/ERK pathway form a positive feedback mechanism to drive TRPM2 channel activation by non-cytolytic oxidative stress.</p>\",\"PeriodicalId\":21096,\"journal\":{\"name\":\"Redox Report\",\"volume\":\"30 1\",\"pages\":\"2503131\"},\"PeriodicalIF\":7.4000,\"publicationDate\":\"2025-12-01\",\"publicationTypes\":\"Journal Article\",\"fieldsOfStudy\":null,\"isOpenAccess\":false,\"openAccessPdf\":\"https://www.ncbi.nlm.nih.gov/pmc/articles/PMC12086945/pdf/\",\"citationCount\":\"0\",\"resultStr\":null,\"platform\":\"Semanticscholar\",\"paperid\":null,\"PeriodicalName\":\"Redox Report\",\"FirstCategoryId\":\"99\",\"ListUrlMain\":\"https://doi.org/10.1080/13510002.2025.2503131\",\"RegionNum\":2,\"RegionCategory\":\"生物学\",\"ArticlePicture\":[],\"TitleCN\":null,\"AbstractTextCN\":null,\"PMCID\":null,\"EPubDate\":\"2025/5/15 0:00:00\",\"PubModel\":\"Epub\",\"JCR\":\"Q1\",\"JCRName\":\"BIOCHEMISTRY & MOLECULAR BIOLOGY\",\"Score\":null,\"Total\":0}","platform":"Semanticscholar","paperid":null,"PeriodicalName":"Redox Report","FirstCategoryId":"99","ListUrlMain":"https://doi.org/10.1080/13510002.2025.2503131","RegionNum":2,"RegionCategory":"生物学","ArticlePicture":[],"TitleCN":null,"AbstractTextCN":null,"PMCID":null,"EPubDate":"2025/5/15 0:00:00","PubModel":"Epub","JCR":"Q1","JCRName":"BIOCHEMISTRY & MOLECULAR BIOLOGY","Score":null,"Total":0}
引用次数: 0

摘要

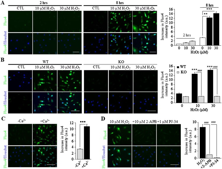
目的:探讨小胶质细胞非细胞溶解性氧化应激激活TRPM2通道的信号机制。方法:将野生型(WT)和trpm2敲除(KO)小鼠的小胶质细胞暴露于10-30 mM H2O2中长达24小时。研究了小胶质细胞激活、[Ca2+]c、ROS生成和抑制特定信号通路的形态学变化特征。结果:WT小胶质细胞暴露于H2O2 24小时未引起细胞死亡,但会引起明显的形态学变化,TRPM2-KO可阻止这种变化。WT小胶质细胞暴露于H2O2 2小时失败,需要延长至8小时,以诱导[Ca2+]c的增加,这被TRPM2-KO消除。小胶质细胞暴露于H2O2 8小时诱导ROS生成,通过抑制PKC和NADPH氧化酶(NOX)来抑制ROS生成。h2o2诱导的TRPM2-KO细胞的PARP活性低于WT细胞。此外,h2o2诱导的PARP和TRPM2活化和形态变化通过抑制PCK和NOX以及PYK2和MEK/ERK而减弱。结论:我们的研究结果支持PKC/ nox介导的ROS生成和TRPM2介导的Ca2+诱导的PYK2/MEK/ERK通路的激活形成一个正反馈机制,驱动TRPM2通道在非细胞溶解性氧化应激中的激活。
本文章由计算机程序翻译,如有差异,请以英文原文为准。

The PKC/NOX/ROS and PYK2/MEK/ERK/PARP signalling pathways drive TRPM2 channel activation induced by non-cytolytic oxidative stress in microglial cells.

The PKC/NOX/ROS and PYK2/MEK/ERK/PARP signalling pathways drive TRPM2 channel activation induced by non-cytolytic oxidative stress in microglial cells.

The PKC/NOX/ROS and PYK2/MEK/ERK/PARP signalling pathways drive TRPM2 channel activation induced by non-cytolytic oxidative stress in microglial cells.

The PKC/NOX/ROS and PYK2/MEK/ERK/PARP signalling pathways drive TRPM2 channel activation induced by non-cytolytic oxidative stress in microglial cells.

Objectives: The study aimed to investigate the signalling mechanism for TRPM2 channel activation by non-cytolytic oxidative stress in microglia.

Methods: Microglia from wild-type (WT) and TRPM2-knockout (KO) mice were exposed to 10-30 mM H2O2 for up to 24 hours. Morphological changes characteristic of microglial activation, [Ca2+]c, ROS generation and the effects of inhibiting particular signalling pathways were examined.

Results: Exposure of WT microglia to H2O2 for 24 hours caused no cell death but induced salient morphological changes, which was prevented by TRPM2-KO. Exposure of WT microglia to H2O2 to 2 hours failed, and extension to 8 hours was required, to induce an increase in [Ca2+]c, which was abolished by TRPM2-KO. Exposure of microglia to H2O2 for 8 hours induced ROS generation, which was suppressed by inhibition of PKC and NADPH oxidases (NOX). H2O2-induced PARP activation in TRPM2-KO cells was lower than that in WT cells. Furthermore, H2O2-induced activation of PARP and TRPM2 and morphological changes were attenuated by inhibition of PCK and NOX as well as PYK2 and MEK/ERK.

Conclusion: Our results support that PKC/NOX-mediated ROS generation and TRPM2-mediated Ca2+-induced activation of the PYK2/MEK/ERK pathway form a positive feedback mechanism to drive TRPM2 channel activation by non-cytolytic oxidative stress.

求助全文
通过发布文献求助,成功后即可免费获取论文全文。 去求助
来源期刊
Redox Report
Redox Report 生物-生化与分子生物学
CiteScore
6.10
自引率
0.00%
发文量
28
审稿时长
>12 weeks
期刊介绍: Redox Report is a multidisciplinary peer-reviewed open access journal focusing on the role of free radicals, oxidative stress, activated oxygen, perioxidative and redox processes, primarily in the human environment and human pathology. Relevant papers on the animal and plant environment, biology and pathology will also be included. While emphasis is placed upon methodological and intellectual advances underpinned by new data, the journal offers scope for review, hypotheses, critiques and other forms of discussion.
×
引用
GB/T 7714-2015
复制
MLA
复制
APA
复制
导出至
BibTeX EndNote RefMan NoteFirst NoteExpress
×
提示
您的信息不完整,为了账户安全,请先补充。
现在去补充
×
提示
您因"违规操作"
具体请查看互助需知
我知道了
×
提示
确定
请完成安全验证×
copy
已复制链接
快去分享给好友吧!
我知道了
右上角分享
点击右上角分享
0
联系我们:info@booksci.cn Book学术提供免费学术资源搜索服务,方便国内外学者检索中英文文献。致力于提供最便捷和优质的服务体验。 Copyright © 2023 布克学术 All rights reserved.
京ICP备2023020795号-1
ghs 京公网安备 11010802042870号
Book学术文献互助
Book学术文献互助群
群 号:604180095
Book学术官方微信