aav介导的螺旋神经节非感觉细胞的转基因传递。

IF 1.7 4区 医学 Q4 NEUROSCIENCES
Neuroreport Pub Date : 2025-06-04 Epub Date: 2025-05-14 DOI:10.1097/WNR.0000000000002172
Joshua S Lin, Nhi V Nguyen, Seiji B Shibata
{"title":"aav介导的螺旋神经节非感觉细胞的转基因传递。","authors":"Joshua S Lin, Nhi V Nguyen, Seiji B Shibata","doi":"10.1097/WNR.0000000000002172","DOIUrl":null,"url":null,"abstract":"<p><p>In-situ neuronal reprogramming in the cochlea through gene therapy offers an avenue to restore hearing loss caused by neuronal damage. One possible source of neuronal conversion is the nonspiral ganglion cells (NSGCs), which include satellite cells, Schwann cells, and otic mesenchyme cells. A major obstacle for this approach is the vector-mediated transgene delivery toward NSGCs. Herein, we sought to assess the transduction profile of adeno-associated virus (AAV) serotypes with peripheral glial cell tropism in the murine inner ear. AAV-1, AAV-DJ, and AAV-PHP.eB with a cytomegalovirus promoter-driven enhanced green flourescent protein (eGFP) reporter were injected into CBA/CaJ neonatal mice via the posterior semicircular canal. One week postinjection, the cochlear tissue was collected for immunohistochemistry in whole-mount and mid-modiolar sections to assess the colocalization of eGFP within the NSGCs in the osseous spiral lamina and Rosenthal's canal. The contralateral ear served as an internal control. Auditory brain responses (ABRs) were recorded 30 days postinjection to assess for hearing loss. AAV-1 and AAV-DJ demonstrated 30-32% transduction efficacy of Pou3f4 immunopositive otic mesenchyme cells, whereas transduction efficacy of Sox2 or Sox10 positive Schwann cells and satellite cells was 0.8-1.82% for all serotypes. At 30 days postinjection, ABR thresholds in the injected mice were comparable to those of the noninjected control. We were able to transduce otic mesenchyme cells among SGNCs in the spiral ganglion region, whereas transduction of Schwann cells and satellite cells continues to pose challenges with AAV-1, AAV-DJ, and AAV-PHP.eB serotypes.</p>","PeriodicalId":19213,"journal":{"name":"Neuroreport","volume":" ","pages":"497-503"},"PeriodicalIF":1.7000,"publicationDate":"2025-06-04","publicationTypes":"Journal Article","fieldsOfStudy":null,"isOpenAccess":false,"openAccessPdf":"https://www.ncbi.nlm.nih.gov/pmc/articles/PMC12080363/pdf/","citationCount":"0","resultStr":"{\"title\":\"AAV-mediated transgene delivery targeting spiral ganglion nonsensory cells.\",\"authors\":\"Joshua S Lin, Nhi V Nguyen, Seiji B Shibata\",\"doi\":\"10.1097/WNR.0000000000002172\",\"DOIUrl\":null,\"url\":null,\"abstract\":\"<p><p>In-situ neuronal reprogramming in the cochlea through gene therapy offers an avenue to restore hearing loss caused by neuronal damage. One possible source of neuronal conversion is the nonspiral ganglion cells (NSGCs), which include satellite cells, Schwann cells, and otic mesenchyme cells. A major obstacle for this approach is the vector-mediated transgene delivery toward NSGCs. Herein, we sought to assess the transduction profile of adeno-associated virus (AAV) serotypes with peripheral glial cell tropism in the murine inner ear. AAV-1, AAV-DJ, and AAV-PHP.eB with a cytomegalovirus promoter-driven enhanced green flourescent protein (eGFP) reporter were injected into CBA/CaJ neonatal mice via the posterior semicircular canal. One week postinjection, the cochlear tissue was collected for immunohistochemistry in whole-mount and mid-modiolar sections to assess the colocalization of eGFP within the NSGCs in the osseous spiral lamina and Rosenthal's canal. The contralateral ear served as an internal control. Auditory brain responses (ABRs) were recorded 30 days postinjection to assess for hearing loss. AAV-1 and AAV-DJ demonstrated 30-32% transduction efficacy of Pou3f4 immunopositive otic mesenchyme cells, whereas transduction efficacy of Sox2 or Sox10 positive Schwann cells and satellite cells was 0.8-1.82% for all serotypes. At 30 days postinjection, ABR thresholds in the injected mice were comparable to those of the noninjected control. We were able to transduce otic mesenchyme cells among SGNCs in the spiral ganglion region, whereas transduction of Schwann cells and satellite cells continues to pose challenges with AAV-1, AAV-DJ, and AAV-PHP.eB serotypes.</p>\",\"PeriodicalId\":19213,\"journal\":{\"name\":\"Neuroreport\",\"volume\":\" \",\"pages\":\"497-503\"},\"PeriodicalIF\":1.7000,\"publicationDate\":\"2025-06-04\",\"publicationTypes\":\"Journal Article\",\"fieldsOfStudy\":null,\"isOpenAccess\":false,\"openAccessPdf\":\"https://www.ncbi.nlm.nih.gov/pmc/articles/PMC12080363/pdf/\",\"citationCount\":\"0\",\"resultStr\":null,\"platform\":\"Semanticscholar\",\"paperid\":null,\"PeriodicalName\":\"Neuroreport\",\"FirstCategoryId\":\"3\",\"ListUrlMain\":\"https://doi.org/10.1097/WNR.0000000000002172\",\"RegionNum\":4,\"RegionCategory\":\"医学\",\"ArticlePicture\":[],\"TitleCN\":null,\"AbstractTextCN\":null,\"PMCID\":null,\"EPubDate\":\"2025/5/14 0:00:00\",\"PubModel\":\"Epub\",\"JCR\":\"Q4\",\"JCRName\":\"NEUROSCIENCES\",\"Score\":null,\"Total\":0}","platform":"Semanticscholar","paperid":null,"PeriodicalName":"Neuroreport","FirstCategoryId":"3","ListUrlMain":"https://doi.org/10.1097/WNR.0000000000002172","RegionNum":4,"RegionCategory":"医学","ArticlePicture":[],"TitleCN":null,"AbstractTextCN":null,"PMCID":null,"EPubDate":"2025/5/14 0:00:00","PubModel":"Epub","JCR":"Q4","JCRName":"NEUROSCIENCES","Score":null,"Total":0}
引用次数: 0

摘要

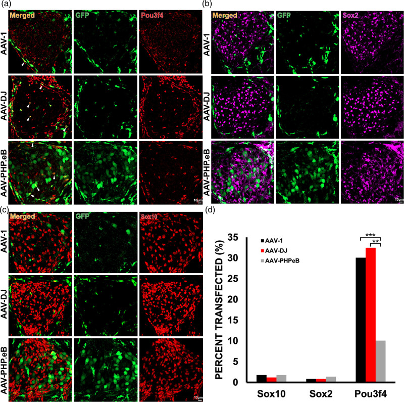
通过基因治疗在耳蜗中原位神经元重编程,为修复神经元损伤引起的听力损失提供了一条途径。神经元转化的一个可能来源是非螺旋神经节细胞(NSGCs),包括卫星细胞、雪旺细胞和耳间质细胞。这种方法的一个主要障碍是载体介导的向NSGCs传递转基因。在此,我们试图评估腺相关病毒(AAV)血清型与小鼠内耳外周胶质细胞趋向性的转导谱。AAV-1, AAV-DJ和AAV-PHP。将带有巨细胞病毒启动子驱动的增强型绿色荧光蛋白(eGFP)报告基因的eB经后半规管注入CBA/CaJ新生小鼠体内。注射后1周,收集耳蜗组织进行免疫组化,整片切片和中摩尔切片,以评估eGFP在骨螺旋板和罗森塔尔管的NSGCs内的共定位。对侧耳作为内部控制。注射后30天记录脑听觉反应(ABRs)以评估听力损失。在所有血清型中,AAV-1和AAV-DJ对Pou3f4免疫阳性的耳间质细胞的转导效率为30-32%,而对Sox2或Sox10阳性的雪旺细胞和卫星细胞的转导效率为0.8-1.82%。注射后30天,注射小鼠的ABR阈值与未注射对照组相当。我们能够在螺旋神经节区域的SGNCs之间转导过渡性间充质细胞,然而雪旺细胞和卫星细胞的转导仍然对AAV-1、AAV-DJ和AAV-PHP构成挑战。eB血清型。
本文章由计算机程序翻译,如有差异,请以英文原文为准。

AAV-mediated transgene delivery targeting spiral ganglion nonsensory cells.

AAV-mediated transgene delivery targeting spiral ganglion nonsensory cells.

AAV-mediated transgene delivery targeting spiral ganglion nonsensory cells.

AAV-mediated transgene delivery targeting spiral ganglion nonsensory cells.

In-situ neuronal reprogramming in the cochlea through gene therapy offers an avenue to restore hearing loss caused by neuronal damage. One possible source of neuronal conversion is the nonspiral ganglion cells (NSGCs), which include satellite cells, Schwann cells, and otic mesenchyme cells. A major obstacle for this approach is the vector-mediated transgene delivery toward NSGCs. Herein, we sought to assess the transduction profile of adeno-associated virus (AAV) serotypes with peripheral glial cell tropism in the murine inner ear. AAV-1, AAV-DJ, and AAV-PHP.eB with a cytomegalovirus promoter-driven enhanced green flourescent protein (eGFP) reporter were injected into CBA/CaJ neonatal mice via the posterior semicircular canal. One week postinjection, the cochlear tissue was collected for immunohistochemistry in whole-mount and mid-modiolar sections to assess the colocalization of eGFP within the NSGCs in the osseous spiral lamina and Rosenthal's canal. The contralateral ear served as an internal control. Auditory brain responses (ABRs) were recorded 30 days postinjection to assess for hearing loss. AAV-1 and AAV-DJ demonstrated 30-32% transduction efficacy of Pou3f4 immunopositive otic mesenchyme cells, whereas transduction efficacy of Sox2 or Sox10 positive Schwann cells and satellite cells was 0.8-1.82% for all serotypes. At 30 days postinjection, ABR thresholds in the injected mice were comparable to those of the noninjected control. We were able to transduce otic mesenchyme cells among SGNCs in the spiral ganglion region, whereas transduction of Schwann cells and satellite cells continues to pose challenges with AAV-1, AAV-DJ, and AAV-PHP.eB serotypes.

求助全文
通过发布文献求助,成功后即可免费获取论文全文。 去求助
来源期刊
Neuroreport
Neuroreport 医学-神经科学
CiteScore
3.20
自引率
0.00%
发文量
150
审稿时长
1 months
期刊介绍: NeuroReport is a channel for rapid communication of new findings in neuroscience. It is a forum for the publication of short but complete reports of important studies that require very fast publication. Papers are accepted on the basis of the novelty of their finding, on their significance for neuroscience and on a clear need for rapid publication. Preliminary communications are not suitable for the Journal. Submitted articles undergo a preliminary review by the editor. Some articles may be returned to authors without further consideration. Those being considered for publication will undergo further assessment and peer-review by the editors and those invited to do so from a reviewer pool. The core interest of the Journal is on studies that cast light on how the brain (and the whole of the nervous system) works. We aim to give authors a decision on their submission within 2-5 weeks, and all accepted articles appear in the next issue to press.
×
引用
GB/T 7714-2015
复制
MLA
复制
APA
复制
导出至
BibTeX EndNote RefMan NoteFirst NoteExpress
×
提示
您的信息不完整,为了账户安全,请先补充。
现在去补充
×
提示
您因"违规操作"
具体请查看互助需知
我知道了
×
提示
确定
请完成安全验证×
copy
已复制链接
快去分享给好友吧!
我知道了
右上角分享
点击右上角分享
0
联系我们:info@booksci.cn Book学术提供免费学术资源搜索服务,方便国内外学者检索中英文文献。致力于提供最便捷和优质的服务体验。 Copyright © 2023 布克学术 All rights reserved.
京ICP备2023020795号-1
ghs 京公网安备 11010802042870号
Book学术文献互助
Book学术文献互助群
群 号:604180095
Book学术官方微信