[勘误]一种老药的新应用:强力霉素在小细胞肺癌中的抗肿瘤活性和机制。

IF 4.9 3区 医学 Q1 ONCOLOGY
International journal of oncology Pub Date : 2025-06-01 Epub Date: 2025-05-16 DOI:10.3892/ijo.2025.5754
Sheng-Qi Wang, Bo-Xin Zhao, Yuan Liu, Ya-Tian Wang, Qian-Ying Liang, Yun Cai, Yun-Qi Zhang, Jiang-Hong Yang, Zhi-Hua Song, Guo-Feng Li
{"title":"[勘误]一种老药的新应用:强力霉素在小细胞肺癌中的抗肿瘤活性和机制。","authors":"Sheng-Qi Wang, Bo-Xin Zhao, Yuan Liu, Ya-Tian Wang, Qian-Ying Liang, Yun Cai, Yun-Qi Zhang, Jiang-Hong Yang, Zhi-Hua Song, Guo-Feng Li","doi":"10.3892/ijo.2025.5754","DOIUrl":null,"url":null,"abstract":"<p><p>Subsequently to the publication of the above paper, an interested reader drew to the authors' attention that, in Fig. 3 on p. 1356 showing the results of cellular apoptosis experiments, the 'Doxy 5 µg/ml' and 'Doxy 10 µg/ml' data panels appeared to contain overlapping data, such that these images were apparently derived from the same original source where the results of differently performed experiments were intended to have been shown. In addition, in Fig. 4A on p. 1357, showing the results of TUNEL assay experiments, the 'Doxy 10 µg/ml' and '5‑FU 25 µg/ml' data panels contained overlapping sections, similarly suggesting that these data had been derived from the same original source. The authors were able to consult their original data, and recognized how these errors occurred. The corrected versions of Figs. 3 and 4, now showing the correct data for the 'Doxy 5 µg/ml' experiment in Fig. 3 and the '5‑FU 25 µg/ml' experiment in Fig. 4A, are shown below and on the next page. The authors regret the errors that were made during the compilation of the original figures, and are grateful to the editor of <i>International Journal of Oncology</i> for allowing them the opportunity to publish this Corrigendum. Note that the errors that were made in compiling this pair of figures did not have a significant impact on the conclusions reached in this study. All the authors agree with the publication of this corrigendum; furthermore, they apologize to the readership for any inconvenience caused. [International Journal of Oncology 48: 1353‑1360, 2016; DOI: 10.3892/ijo.2016.3375].</p>","PeriodicalId":14175,"journal":{"name":"International journal of oncology","volume":"66 6","pages":""},"PeriodicalIF":4.9000,"publicationDate":"2025-06-01","publicationTypes":"Journal Article","fieldsOfStudy":null,"isOpenAccess":false,"openAccessPdf":"https://www.ncbi.nlm.nih.gov/pmc/articles/PMC12118948/pdf/","citationCount":"0","resultStr":"{\"title\":\"[Corrigendum] New application of an old drug: Antitumor activity and mechanisms of doxycycline in small cell lung cancer.\",\"authors\":\"Sheng-Qi Wang, Bo-Xin Zhao, Yuan Liu, Ya-Tian Wang, Qian-Ying Liang, Yun Cai, Yun-Qi Zhang, Jiang-Hong Yang, Zhi-Hua Song, Guo-Feng Li\",\"doi\":\"10.3892/ijo.2025.5754\",\"DOIUrl\":null,\"url\":null,\"abstract\":\"<p><p>Subsequently to the publication of the above paper, an interested reader drew to the authors' attention that, in Fig. 3 on p. 1356 showing the results of cellular apoptosis experiments, the 'Doxy 5 µg/ml' and 'Doxy 10 µg/ml' data panels appeared to contain overlapping data, such that these images were apparently derived from the same original source where the results of differently performed experiments were intended to have been shown. In addition, in Fig. 4A on p. 1357, showing the results of TUNEL assay experiments, the 'Doxy 10 µg/ml' and '5‑FU 25 µg/ml' data panels contained overlapping sections, similarly suggesting that these data had been derived from the same original source. The authors were able to consult their original data, and recognized how these errors occurred. The corrected versions of Figs. 3 and 4, now showing the correct data for the 'Doxy 5 µg/ml' experiment in Fig. 3 and the '5‑FU 25 µg/ml' experiment in Fig. 4A, are shown below and on the next page. The authors regret the errors that were made during the compilation of the original figures, and are grateful to the editor of <i>International Journal of Oncology</i> for allowing them the opportunity to publish this Corrigendum. Note that the errors that were made in compiling this pair of figures did not have a significant impact on the conclusions reached in this study. All the authors agree with the publication of this corrigendum; furthermore, they apologize to the readership for any inconvenience caused. [International Journal of Oncology 48: 1353‑1360, 2016; DOI: 10.3892/ijo.2016.3375].</p>\",\"PeriodicalId\":14175,\"journal\":{\"name\":\"International journal of oncology\",\"volume\":\"66 6\",\"pages\":\"\"},\"PeriodicalIF\":4.9000,\"publicationDate\":\"2025-06-01\",\"publicationTypes\":\"Journal Article\",\"fieldsOfStudy\":null,\"isOpenAccess\":false,\"openAccessPdf\":\"https://www.ncbi.nlm.nih.gov/pmc/articles/PMC12118948/pdf/\",\"citationCount\":\"0\",\"resultStr\":null,\"platform\":\"Semanticscholar\",\"paperid\":null,\"PeriodicalName\":\"International journal of oncology\",\"FirstCategoryId\":\"3\",\"ListUrlMain\":\"https://doi.org/10.3892/ijo.2025.5754\",\"RegionNum\":3,\"RegionCategory\":\"医学\",\"ArticlePicture\":[],\"TitleCN\":null,\"AbstractTextCN\":null,\"PMCID\":null,\"EPubDate\":\"2025/5/16 0:00:00\",\"PubModel\":\"Epub\",\"JCR\":\"Q1\",\"JCRName\":\"ONCOLOGY\",\"Score\":null,\"Total\":0}","platform":"Semanticscholar","paperid":null,"PeriodicalName":"International journal of oncology","FirstCategoryId":"3","ListUrlMain":"https://doi.org/10.3892/ijo.2025.5754","RegionNum":3,"RegionCategory":"医学","ArticlePicture":[],"TitleCN":null,"AbstractTextCN":null,"PMCID":null,"EPubDate":"2025/5/16 0:00:00","PubModel":"Epub","JCR":"Q1","JCRName":"ONCOLOGY","Score":null,"Total":0}
引用次数: 0

摘要

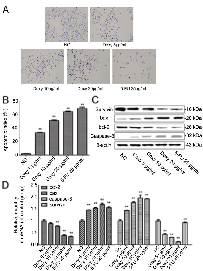
在上述论文发表后,一位感兴趣的读者提请作者注意,在第1356页显示细胞凋亡实验结果的图3中,“Doxy 5µg/ml”和“Doxy 10µg/ml”数据面板似乎包含重叠的数据,因此这些图像显然来自相同的原始来源,而不同的实验结果本来是要显示的。此外,在第1357页的图4A中,显示了TUNEL分析实验的结果,“Doxy 10µg/ml”和“5‑FU 25µg/ml”数据面板包含重叠的部分,同样表明这些数据来自相同的原始来源。作者能够查阅原始数据,并认识到这些错误是如何发生的。图3和图4的修正版本现在显示了图3中“Doxy 5µg/ml”实验和图4A中“5‑FU 25µg/ml”实验的正确数据,如下图和下一页所示。作者对在编辑原始数据时所犯的错误表示歉意,并感谢《国际肿瘤学杂志》的编辑允许他们有机会发表本勘误表。请注意,在编制这对数字时所犯的错误对本研究得出的结论没有显著影响。所有作者都同意发表这一勘误表;此外,对于由此给读者带来的不便,我们深表歉意。国际肿瘤学杂志48:1353‑1360,2016;DOI: 10.3892 / ijo.2016.3375]。
本文章由计算机程序翻译,如有差异,请以英文原文为准。

[Corrigendum] New application of an old drug: Antitumor activity and mechanisms of doxycycline in small cell lung cancer.

[Corrigendum] New application of an old drug: Antitumor activity and mechanisms of doxycycline in small cell lung cancer.

[Corrigendum] New application of an old drug: Antitumor activity and mechanisms of doxycycline in small cell lung cancer.

Subsequently to the publication of the above paper, an interested reader drew to the authors' attention that, in Fig. 3 on p. 1356 showing the results of cellular apoptosis experiments, the 'Doxy 5 µg/ml' and 'Doxy 10 µg/ml' data panels appeared to contain overlapping data, such that these images were apparently derived from the same original source where the results of differently performed experiments were intended to have been shown. In addition, in Fig. 4A on p. 1357, showing the results of TUNEL assay experiments, the 'Doxy 10 µg/ml' and '5‑FU 25 µg/ml' data panels contained overlapping sections, similarly suggesting that these data had been derived from the same original source. The authors were able to consult their original data, and recognized how these errors occurred. The corrected versions of Figs. 3 and 4, now showing the correct data for the 'Doxy 5 µg/ml' experiment in Fig. 3 and the '5‑FU 25 µg/ml' experiment in Fig. 4A, are shown below and on the next page. The authors regret the errors that were made during the compilation of the original figures, and are grateful to the editor of International Journal of Oncology for allowing them the opportunity to publish this Corrigendum. Note that the errors that were made in compiling this pair of figures did not have a significant impact on the conclusions reached in this study. All the authors agree with the publication of this corrigendum; furthermore, they apologize to the readership for any inconvenience caused. [International Journal of Oncology 48: 1353‑1360, 2016; DOI: 10.3892/ijo.2016.3375].

求助全文
通过发布文献求助,成功后即可免费获取论文全文。 去求助
来源期刊
CiteScore
9.60
自引率
0.00%
发文量
157
审稿时长
2.1 months
期刊介绍: The main aim of Spandidos Publications is to facilitate scientific communication in a clear, concise and objective manner, while striving to provide prompt publication of original works of high quality. The journals largely concentrate on molecular and experimental medicine, oncology, clinical and experimental cancer treatment and biomedical research. All journals published by Spandidos Publications Ltd. maintain the highest standards of quality, and the members of their Editorial Boards are world-renowned scientists.
×
引用
GB/T 7714-2015
复制
MLA
复制
APA
复制
导出至
BibTeX EndNote RefMan NoteFirst NoteExpress
×
提示
您的信息不完整,为了账户安全,请先补充。
现在去补充
×
提示
您因"违规操作"
具体请查看互助需知
我知道了
×
提示
确定
请完成安全验证×
copy
已复制链接
快去分享给好友吧!
我知道了
右上角分享
点击右上角分享
0
联系我们:info@booksci.cn Book学术提供免费学术资源搜索服务,方便国内外学者检索中英文文献。致力于提供最便捷和优质的服务体验。 Copyright © 2023 布克学术 All rights reserved.
京ICP备2023020795号-1
ghs 京公网安备 11010802042870号
Book学术文献互助
Book学术文献互助群
群 号:604180095
Book学术官方微信