cGAS在系统性硬化症相关间质性肺疾病中表达增强,并刺激炎症性肌成纤维细胞活化。

IF 21 1区 医学 Q1 RESPIRATORY SYSTEM
European Respiratory Journal Pub Date : 2025-08-08 Print Date: 2025-08-01 DOI:10.1183/13993003.01564-2024
Sheeline Yu, Buqu Hu, Ying Sun, Xue Yan Peng, Chris J Lee, Samuel Woo, John McGovern, Jana Zielonka, Tina Saber, Alexander Ghincea, Shifa Gandhi, Anjali Walia, Taylor Pivarnik, Genta Ishikawa, Shuai Shao, Huanxing Sun, Baran Ilayda Gunes, Sophia Kujawski, Stephanie Perez, William Odell, Monique Hinchcliff, John Varga, Carol Feghali-Bostwick, Maor Sauler, Jose L Gomez, Changwan Ryu, Erica L Herzog
{"title":"cGAS在系统性硬化症相关间质性肺疾病中表达增强,并刺激炎症性肌成纤维细胞活化。","authors":"Sheeline Yu, Buqu Hu, Ying Sun, Xue Yan Peng, Chris J Lee, Samuel Woo, John McGovern, Jana Zielonka, Tina Saber, Alexander Ghincea, Shifa Gandhi, Anjali Walia, Taylor Pivarnik, Genta Ishikawa, Shuai Shao, Huanxing Sun, Baran Ilayda Gunes, Sophia Kujawski, Stephanie Perez, William Odell, Monique Hinchcliff, John Varga, Carol Feghali-Bostwick, Maor Sauler, Jose L Gomez, Changwan Ryu, Erica L Herzog","doi":"10.1183/13993003.01564-2024","DOIUrl":null,"url":null,"abstract":"<p><strong>Objective: </strong>The lungs of patients with systemic sclerosis-associated interstitial lung disease (SSc-ILD) contain inflammatory myofibroblasts that arise in association with fibrotic stimuli and perturbed innate immunity. The cytosolic DNA-binding receptor cyclic GMP-AMP synthase (cGAS) is implicated in inflammation and fibrosis, but its involvement in SSc-ILD remains unknown. We examined cGAS expression, activity and therapeutic potential in SSc-ILD using human biospecimens, cultured fibroblasts, precision-cut lung slices and a well-accepted animal model.</p><p><strong>Methods: </strong>Expression and localisation of cGAS, cytokines and type 1 interferons were evaluated in SSc‑ILD lung tissues, bronchoalveolar lavage fluid and isolated lung fibroblasts. <i>CGAS</i> activation was assessed in a publicly available SSc-ILD single-cell RNA-sequencing dataset. Production of cytokines, type 1 interferons and α-smooth muscle actin elicited by transforming growth factor-β1 or local substrate stiffness was measured in normal human lung fibroblasts <i>via</i> quantitative reverse transcription PCR, ELISA and immunofluorescence. Small molecule cGAS inhibition was tested in cultured fibroblasts, human precision-cut lung slices and the bleomycin pulmonary fibrosis model.</p><p><strong>Results: </strong>SSc-ILD lung tissue and bronchoalveolar lavage fluid were enriched for cGAS, cytokines and type 1 interferons. The cGAS pathway showed constitutive activation in SSc-ILD fibroblasts and was inducible in normal human lung fibroblasts by transforming growth factor-β1 or mechanical stimuli. In these settings, and in precision-cut lung slices, cGAS expression was paralleled by the production of cytokines, type 1 interferons and α-smooth muscle actin, which was mitigated by a small molecule cGAS inhibitor. These findings were recapitulated in the bleomycin mouse model.</p><p><strong>Conclusion: </strong>cGAS signalling contributes to pathogenic inflammatory myofibroblast phenotypes in SSc‑ILD. Inhibiting cGAS or its downstream effectors represents a novel therapeutic approach.</p>","PeriodicalId":12265,"journal":{"name":"European Respiratory Journal","volume":" ","pages":""},"PeriodicalIF":21.0000,"publicationDate":"2025-08-08","publicationTypes":"Journal Article","fieldsOfStudy":null,"isOpenAccess":false,"openAccessPdf":"https://www.ncbi.nlm.nih.gov/pmc/articles/PMC12332468/pdf/","citationCount":"0","resultStr":"{\"title\":\"Cyclic GMP-AMP synthase expression is enhanced in systemic sclerosis-associated interstitial lung disease and stimulates inflammatory myofibroblast activation.\",\"authors\":\"Sheeline Yu, Buqu Hu, Ying Sun, Xue Yan Peng, Chris J Lee, Samuel Woo, John McGovern, Jana Zielonka, Tina Saber, Alexander Ghincea, Shifa Gandhi, Anjali Walia, Taylor Pivarnik, Genta Ishikawa, Shuai Shao, Huanxing Sun, Baran Ilayda Gunes, Sophia Kujawski, Stephanie Perez, William Odell, Monique Hinchcliff, John Varga, Carol Feghali-Bostwick, Maor Sauler, Jose L Gomez, Changwan Ryu, Erica L Herzog\",\"doi\":\"10.1183/13993003.01564-2024\",\"DOIUrl\":null,\"url\":null,\"abstract\":\"<p><strong>Objective: </strong>The lungs of patients with systemic sclerosis-associated interstitial lung disease (SSc-ILD) contain inflammatory myofibroblasts that arise in association with fibrotic stimuli and perturbed innate immunity. The cytosolic DNA-binding receptor cyclic GMP-AMP synthase (cGAS) is implicated in inflammation and fibrosis, but its involvement in SSc-ILD remains unknown. We examined cGAS expression, activity and therapeutic potential in SSc-ILD using human biospecimens, cultured fibroblasts, precision-cut lung slices and a well-accepted animal model.</p><p><strong>Methods: </strong>Expression and localisation of cGAS, cytokines and type 1 interferons were evaluated in SSc‑ILD lung tissues, bronchoalveolar lavage fluid and isolated lung fibroblasts. <i>CGAS</i> activation was assessed in a publicly available SSc-ILD single-cell RNA-sequencing dataset. Production of cytokines, type 1 interferons and α-smooth muscle actin elicited by transforming growth factor-β1 or local substrate stiffness was measured in normal human lung fibroblasts <i>via</i> quantitative reverse transcription PCR, ELISA and immunofluorescence. Small molecule cGAS inhibition was tested in cultured fibroblasts, human precision-cut lung slices and the bleomycin pulmonary fibrosis model.</p><p><strong>Results: </strong>SSc-ILD lung tissue and bronchoalveolar lavage fluid were enriched for cGAS, cytokines and type 1 interferons. The cGAS pathway showed constitutive activation in SSc-ILD fibroblasts and was inducible in normal human lung fibroblasts by transforming growth factor-β1 or mechanical stimuli. In these settings, and in precision-cut lung slices, cGAS expression was paralleled by the production of cytokines, type 1 interferons and α-smooth muscle actin, which was mitigated by a small molecule cGAS inhibitor. These findings were recapitulated in the bleomycin mouse model.</p><p><strong>Conclusion: </strong>cGAS signalling contributes to pathogenic inflammatory myofibroblast phenotypes in SSc‑ILD. Inhibiting cGAS or its downstream effectors represents a novel therapeutic approach.</p>\",\"PeriodicalId\":12265,\"journal\":{\"name\":\"European Respiratory Journal\",\"volume\":\" \",\"pages\":\"\"},\"PeriodicalIF\":21.0000,\"publicationDate\":\"2025-08-08\",\"publicationTypes\":\"Journal Article\",\"fieldsOfStudy\":null,\"isOpenAccess\":false,\"openAccessPdf\":\"https://www.ncbi.nlm.nih.gov/pmc/articles/PMC12332468/pdf/\",\"citationCount\":\"0\",\"resultStr\":null,\"platform\":\"Semanticscholar\",\"paperid\":null,\"PeriodicalName\":\"European Respiratory Journal\",\"FirstCategoryId\":\"3\",\"ListUrlMain\":\"https://doi.org/10.1183/13993003.01564-2024\",\"RegionNum\":1,\"RegionCategory\":\"医学\",\"ArticlePicture\":[],\"TitleCN\":null,\"AbstractTextCN\":null,\"PMCID\":null,\"EPubDate\":\"2025/8/1 0:00:00\",\"PubModel\":\"Print\",\"JCR\":\"Q1\",\"JCRName\":\"RESPIRATORY SYSTEM\",\"Score\":null,\"Total\":0}","platform":"Semanticscholar","paperid":null,"PeriodicalName":"European Respiratory Journal","FirstCategoryId":"3","ListUrlMain":"https://doi.org/10.1183/13993003.01564-2024","RegionNum":1,"RegionCategory":"医学","ArticlePicture":[],"TitleCN":null,"AbstractTextCN":null,"PMCID":null,"EPubDate":"2025/8/1 0:00:00","PubModel":"Print","JCR":"Q1","JCRName":"RESPIRATORY SYSTEM","Score":null,"Total":0}
引用次数: 0

摘要

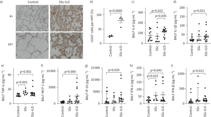
目的:系统性硬化症相关间质性肺病(SSc-ILD)患者的肺部含有炎性肌成纤维细胞,与纤维化刺激和先天免疫紊乱有关。胞质DNA结合受体环GMP-AMP合成酶(cGAS)与炎症和纤维化有关,但其在SSc-ILD中的作用尚不清楚。我们使用人类生物标本、培养成纤维细胞、精确肺切片(PCLS)和一个被广泛接受的动物模型来检测cGAS在SSc-ILD中的表达、活性和治疗潜力。方法:在SSc-ILD肺组织、支气管肺泡灌洗(BAL)和分离的肺成纤维细胞中评估cGAS、细胞因子和1型干扰素的表达和定位。CGAS激活在公开的SSc-ILD单细胞RNA测序数据集中进行评估。通过qRT-PCR、ELISA和免疫荧光检测正常人肺成纤维细胞(NHLFs)中tgf - β1或局部底物硬度引起的细胞因子、1型干扰素和αSMA的产生。在培养成纤维细胞、人PCLS和博来霉素肺纤维化模型中检测了小分子cGAS的抑制作用。结果:SSc-ILD肺组织和BAL富含cGAS、细胞因子和1型干扰素。cGAS通路在SSc-ILD成纤维细胞中表现出组成性激活,并在TGFβ1或机械刺激下在NHLFs中被诱导。在这些情况下,在PCLS中,cGAS的表达与细胞因子、1型干扰素和αSMA的产生是平行的,这些细胞因子、1型干扰素和αSMA被一种小分子cGAS抑制剂缓解。这些发现在博来霉素小鼠模型中得到了概括。结论:cGAS信号参与SSc-ILD致病性炎性肌成纤维细胞表型。抑制cGAS或其下游效应物是一种新的治疗方法。
本文章由计算机程序翻译,如有差异,请以英文原文为准。

Cyclic GMP-AMP synthase expression is enhanced in systemic sclerosis-associated interstitial lung disease and stimulates inflammatory myofibroblast activation.

Cyclic GMP-AMP synthase expression is enhanced in systemic sclerosis-associated interstitial lung disease and stimulates inflammatory myofibroblast activation.

Cyclic GMP-AMP synthase expression is enhanced in systemic sclerosis-associated interstitial lung disease and stimulates inflammatory myofibroblast activation.

Cyclic GMP-AMP synthase expression is enhanced in systemic sclerosis-associated interstitial lung disease and stimulates inflammatory myofibroblast activation.

Objective: The lungs of patients with systemic sclerosis-associated interstitial lung disease (SSc-ILD) contain inflammatory myofibroblasts that arise in association with fibrotic stimuli and perturbed innate immunity. The cytosolic DNA-binding receptor cyclic GMP-AMP synthase (cGAS) is implicated in inflammation and fibrosis, but its involvement in SSc-ILD remains unknown. We examined cGAS expression, activity and therapeutic potential in SSc-ILD using human biospecimens, cultured fibroblasts, precision-cut lung slices and a well-accepted animal model.

Methods: Expression and localisation of cGAS, cytokines and type 1 interferons were evaluated in SSc‑ILD lung tissues, bronchoalveolar lavage fluid and isolated lung fibroblasts. CGAS activation was assessed in a publicly available SSc-ILD single-cell RNA-sequencing dataset. Production of cytokines, type 1 interferons and α-smooth muscle actin elicited by transforming growth factor-β1 or local substrate stiffness was measured in normal human lung fibroblasts via quantitative reverse transcription PCR, ELISA and immunofluorescence. Small molecule cGAS inhibition was tested in cultured fibroblasts, human precision-cut lung slices and the bleomycin pulmonary fibrosis model.

Results: SSc-ILD lung tissue and bronchoalveolar lavage fluid were enriched for cGAS, cytokines and type 1 interferons. The cGAS pathway showed constitutive activation in SSc-ILD fibroblasts and was inducible in normal human lung fibroblasts by transforming growth factor-β1 or mechanical stimuli. In these settings, and in precision-cut lung slices, cGAS expression was paralleled by the production of cytokines, type 1 interferons and α-smooth muscle actin, which was mitigated by a small molecule cGAS inhibitor. These findings were recapitulated in the bleomycin mouse model.

Conclusion: cGAS signalling contributes to pathogenic inflammatory myofibroblast phenotypes in SSc‑ILD. Inhibiting cGAS or its downstream effectors represents a novel therapeutic approach.

求助全文
通过发布文献求助,成功后即可免费获取论文全文。 去求助
来源期刊
European Respiratory Journal
European Respiratory Journal 医学-呼吸系统
CiteScore
27.50
自引率
3.30%
发文量
345
审稿时长
2-4 weeks
期刊介绍: The European Respiratory Journal (ERJ) is the flagship journal of the European Respiratory Society. It has a current impact factor of 24.9. The journal covers various aspects of adult and paediatric respiratory medicine, including cell biology, epidemiology, immunology, oncology, pathophysiology, imaging, occupational medicine, intensive care, sleep medicine, and thoracic surgery. In addition to original research material, the ERJ publishes editorial commentaries, reviews, short research letters, and correspondence to the editor. The articles are published continuously and collected into 12 monthly issues in two volumes per year.
×
引用
GB/T 7714-2015
复制
MLA
复制
APA
复制
导出至
BibTeX EndNote RefMan NoteFirst NoteExpress
×
提示
您的信息不完整,为了账户安全,请先补充。
现在去补充
×
提示
您因"违规操作"
具体请查看互助需知
我知道了
×
提示
确定
请完成安全验证×
copy
已复制链接
快去分享给好友吧!
我知道了
右上角分享
点击右上角分享
0
联系我们:info@booksci.cn Book学术提供免费学术资源搜索服务,方便国内外学者检索中英文文献。致力于提供最便捷和优质的服务体验。 Copyright © 2023 布克学术 All rights reserved.
京ICP备2023020795号-1
ghs 京公网安备 11010802042870号
Book学术文献互助
Book学术文献互助群
群 号:604180095
Book学术官方微信