肥大细胞-肠癌细胞串扰由tnf - α介导,并由IL-33/ST2轴维持。

IF 5.1 2区 医学 Q2 IMMUNOLOGY
Chiara Dal Secco, Silvia Tonon, Caterina Trevisan, Eleonora Martinis, Viviana Valeri, Marta Codrich, Gianluca Tell, Barbara Frossi, Carlo E M Pucillo
{"title":"肥大细胞-肠癌细胞串扰由tnf - α介导,并由IL-33/ST2轴维持。","authors":"Chiara Dal Secco, Silvia Tonon, Caterina Trevisan, Eleonora Martinis, Viviana Valeri, Marta Codrich, Gianluca Tell, Barbara Frossi, Carlo E M Pucillo","doi":"10.1007/s00262-025-04054-8","DOIUrl":null,"url":null,"abstract":"<p><p>It is common knowledge that mast cells (MCs) exert different roles in the gastrointestinal tract, from the maintenance of homeostasis to the onset and propagation of different gut diseases such as food allergies, infections, inflammation, and cancer. However, the mechanisms through which MCs dialog and influence the intestinal tissue are not completely known. To get insight into the bidirectional crosstalk between MCs and the intestinal microenvironment, both in homeostatic and pathological settings, colon organoids from intestinal epithelium of healthy mice and adenomas from AOM/DSS-treated mice have been exploited and co-cultured with MCs. The influence of MCs on organoid architecture and the effect of healthy and tumoral organoids on the phenotype and responsiveness of MCs have been addressed. We observed that MCs interact with intestinal organoids and contribute to the differentiation of healthy organoids by upregulating the expression of mucin-2, chromogranin A, cadherin-1, and claudin 4. On the contrary, in co-culture with tumoral organoids a decrease in cell proliferation, chromogranin A, and lysozyme expression was observed. Tumoral organoids have been shown to activate MCs via the IL-33/ST2 axis leading to increased release of TNF-α which in turn was responsible for the observed effects on tumoral organoids. Our results indicate that MCs are important mediators of intestinal tissue homeostasis and that a different environment can shape and direct MCs toward the dampening or propagation of the inflammatory response. Ultimately, our MC-organoid co-cultures represent a valid in vitro tool to investigate the role of MCs in the gut.</p>","PeriodicalId":9595,"journal":{"name":"Cancer Immunology, Immunotherapy","volume":"74 7","pages":"205"},"PeriodicalIF":5.1000,"publicationDate":"2025-05-15","publicationTypes":"Journal Article","fieldsOfStudy":null,"isOpenAccess":false,"openAccessPdf":"https://www.ncbi.nlm.nih.gov/pmc/articles/PMC12081814/pdf/","citationCount":"0","resultStr":"{\"title\":\"Mast cells-intestinal cancer cells crosstalk is mediated by TNF-alpha and sustained by the IL-33/ST2 axis.\",\"authors\":\"Chiara Dal Secco, Silvia Tonon, Caterina Trevisan, Eleonora Martinis, Viviana Valeri, Marta Codrich, Gianluca Tell, Barbara Frossi, Carlo E M Pucillo\",\"doi\":\"10.1007/s00262-025-04054-8\",\"DOIUrl\":null,\"url\":null,\"abstract\":\"<p><p>It is common knowledge that mast cells (MCs) exert different roles in the gastrointestinal tract, from the maintenance of homeostasis to the onset and propagation of different gut diseases such as food allergies, infections, inflammation, and cancer. However, the mechanisms through which MCs dialog and influence the intestinal tissue are not completely known. To get insight into the bidirectional crosstalk between MCs and the intestinal microenvironment, both in homeostatic and pathological settings, colon organoids from intestinal epithelium of healthy mice and adenomas from AOM/DSS-treated mice have been exploited and co-cultured with MCs. The influence of MCs on organoid architecture and the effect of healthy and tumoral organoids on the phenotype and responsiveness of MCs have been addressed. We observed that MCs interact with intestinal organoids and contribute to the differentiation of healthy organoids by upregulating the expression of mucin-2, chromogranin A, cadherin-1, and claudin 4. On the contrary, in co-culture with tumoral organoids a decrease in cell proliferation, chromogranin A, and lysozyme expression was observed. Tumoral organoids have been shown to activate MCs via the IL-33/ST2 axis leading to increased release of TNF-α which in turn was responsible for the observed effects on tumoral organoids. Our results indicate that MCs are important mediators of intestinal tissue homeostasis and that a different environment can shape and direct MCs toward the dampening or propagation of the inflammatory response. Ultimately, our MC-organoid co-cultures represent a valid in vitro tool to investigate the role of MCs in the gut.</p>\",\"PeriodicalId\":9595,\"journal\":{\"name\":\"Cancer Immunology, Immunotherapy\",\"volume\":\"74 7\",\"pages\":\"205\"},\"PeriodicalIF\":5.1000,\"publicationDate\":\"2025-05-15\",\"publicationTypes\":\"Journal Article\",\"fieldsOfStudy\":null,\"isOpenAccess\":false,\"openAccessPdf\":\"https://www.ncbi.nlm.nih.gov/pmc/articles/PMC12081814/pdf/\",\"citationCount\":\"0\",\"resultStr\":null,\"platform\":\"Semanticscholar\",\"paperid\":null,\"PeriodicalName\":\"Cancer Immunology, Immunotherapy\",\"FirstCategoryId\":\"3\",\"ListUrlMain\":\"https://doi.org/10.1007/s00262-025-04054-8\",\"RegionNum\":2,\"RegionCategory\":\"医学\",\"ArticlePicture\":[],\"TitleCN\":null,\"AbstractTextCN\":null,\"PMCID\":null,\"EPubDate\":\"\",\"PubModel\":\"\",\"JCR\":\"Q2\",\"JCRName\":\"IMMUNOLOGY\",\"Score\":null,\"Total\":0}","platform":"Semanticscholar","paperid":null,"PeriodicalName":"Cancer Immunology, Immunotherapy","FirstCategoryId":"3","ListUrlMain":"https://doi.org/10.1007/s00262-025-04054-8","RegionNum":2,"RegionCategory":"医学","ArticlePicture":[],"TitleCN":null,"AbstractTextCN":null,"PMCID":null,"EPubDate":"","PubModel":"","JCR":"Q2","JCRName":"IMMUNOLOGY","Score":null,"Total":0}
引用次数: 0

摘要

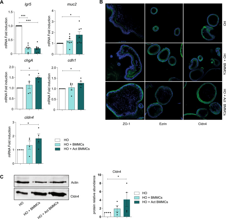
众所周知,肥大细胞(MCs)在胃肠道中发挥着不同的作用,从维持体内平衡到不同肠道疾病(如食物过敏、感染、炎症和癌症)的发生和传播。然而,MCs对话和影响肠道组织的机制尚不完全清楚。为了深入了解MCs与肠道微环境之间的双向串扰,在稳态和病理条件下,利用健康小鼠肠上皮的结肠类器官和AOM/ dss治疗小鼠的腺瘤与MCs共培养。MCs对类器官结构的影响以及健康和肿瘤类器官对MCs表型和反应性的影响已经得到了解决。我们观察到MCs与肠道类器官相互作用,并通过上调mucin-2、chromogranin A、cadherin-1和claudin 4的表达,促进健康类器官的分化。相反,在与肿瘤类器官共培养时,观察到细胞增殖、嗜铬粒蛋白a和溶菌酶的表达减少。肿瘤类器官已被证明通过IL-33/ST2轴激活MCs,导致TNF-α释放增加,这反过来是对肿瘤类器官观察到的影响的原因。我们的研究结果表明,MCs是肠道组织稳态的重要介质,不同的环境可以塑造和指导MCs对炎症反应的抑制或传播。最终,我们的mc -类器官共培养是一种有效的体外工具,可以研究MCs在肠道中的作用。
本文章由计算机程序翻译,如有差异,请以英文原文为准。

Mast cells-intestinal cancer cells crosstalk is mediated by TNF-alpha and sustained by the IL-33/ST2 axis.

Mast cells-intestinal cancer cells crosstalk is mediated by TNF-alpha and sustained by the IL-33/ST2 axis.

Mast cells-intestinal cancer cells crosstalk is mediated by TNF-alpha and sustained by the IL-33/ST2 axis.

Mast cells-intestinal cancer cells crosstalk is mediated by TNF-alpha and sustained by the IL-33/ST2 axis.

It is common knowledge that mast cells (MCs) exert different roles in the gastrointestinal tract, from the maintenance of homeostasis to the onset and propagation of different gut diseases such as food allergies, infections, inflammation, and cancer. However, the mechanisms through which MCs dialog and influence the intestinal tissue are not completely known. To get insight into the bidirectional crosstalk between MCs and the intestinal microenvironment, both in homeostatic and pathological settings, colon organoids from intestinal epithelium of healthy mice and adenomas from AOM/DSS-treated mice have been exploited and co-cultured with MCs. The influence of MCs on organoid architecture and the effect of healthy and tumoral organoids on the phenotype and responsiveness of MCs have been addressed. We observed that MCs interact with intestinal organoids and contribute to the differentiation of healthy organoids by upregulating the expression of mucin-2, chromogranin A, cadherin-1, and claudin 4. On the contrary, in co-culture with tumoral organoids a decrease in cell proliferation, chromogranin A, and lysozyme expression was observed. Tumoral organoids have been shown to activate MCs via the IL-33/ST2 axis leading to increased release of TNF-α which in turn was responsible for the observed effects on tumoral organoids. Our results indicate that MCs are important mediators of intestinal tissue homeostasis and that a different environment can shape and direct MCs toward the dampening or propagation of the inflammatory response. Ultimately, our MC-organoid co-cultures represent a valid in vitro tool to investigate the role of MCs in the gut.

求助全文
通过发布文献求助,成功后即可免费获取论文全文。 去求助
来源期刊
CiteScore
10.50
自引率
1.70%
发文量
207
审稿时长
1 months
期刊介绍: Cancer Immunology, Immunotherapy has the basic aim of keeping readers informed of the latest research results in the fields of oncology and immunology. As knowledge expands, the scope of the journal has broadened to include more of the progress being made in the areas of biology concerned with biological response modifiers. This helps keep readers up to date on the latest advances in our understanding of tumor-host interactions. The journal publishes short editorials including "position papers," general reviews, original articles, and short communications, providing a forum for the most current experimental and clinical advances in tumor immunology.
×
引用
GB/T 7714-2015
复制
MLA
复制
APA
复制
导出至
BibTeX EndNote RefMan NoteFirst NoteExpress
×
提示
您的信息不完整,为了账户安全,请先补充。
现在去补充
×
提示
您因"违规操作"
具体请查看互助需知
我知道了
×
提示
确定
请完成安全验证×
copy
已复制链接
快去分享给好友吧!
我知道了
右上角分享
点击右上角分享
0
联系我们:info@booksci.cn Book学术提供免费学术资源搜索服务,方便国内外学者检索中英文文献。致力于提供最便捷和优质的服务体验。 Copyright © 2023 布克学术 All rights reserved.
京ICP备2023020795号-1
ghs 京公网安备 11010802042870号
Book学术文献互助
Book学术文献互助群
群 号:604180095
Book学术官方微信