肝细胞癌治疗诱导衰老的可操作异质性。

IF 5.1 2区 医学 Q2 IMMUNOLOGY
Pujan Engels, Andras Szolek, Sebastian Hörner, Georgios Vavouras Syrigos, Kim Hebbel, Michelle Schmidtke, Min Zhou, Maria Mateo-Tortola, Caroline Schönfeld, Sylwia Anna Stefanczyk, Katharina Wolter, Sepideh Babaei, Michael Schindler, Manfred Claassen, Daniel Dauch, Lars Zender, Ana Tapía-Abellán, Alexander N R Weber
{"title":"肝细胞癌治疗诱导衰老的可操作异质性。","authors":"Pujan Engels, Andras Szolek, Sebastian Hörner, Georgios Vavouras Syrigos, Kim Hebbel, Michelle Schmidtke, Min Zhou, Maria Mateo-Tortola, Caroline Schönfeld, Sylwia Anna Stefanczyk, Katharina Wolter, Sepideh Babaei, Michael Schindler, Manfred Claassen, Daniel Dauch, Lars Zender, Ana Tapía-Abellán, Alexander N R Weber","doi":"10.1007/s00262-025-04060-w","DOIUrl":null,"url":null,"abstract":"<p><p>Therapy-induced senescence (TIS) is a stable cell cycle arrest in cancerous cells favoring immune control upon immune cell recruitment and activation via a senescence-associated secretory phenotype (SASP). Numerous studies have investigated the therapeutic applicability of TIS in hepatocellular carcinoma (HCC), a frequent cancer with high morbidity and mortality. Despite these efforts, a comprehensive understanding of how TIS may expose vulnerabilities specifically for immunotherapies, a potent means of cancer therapy, in HCC remains incomplete. Therefore, we conducted systematic studies to carefully characterize actionable and shared SASP- or other senescence-associated molecular parameters of TIS. We systematically compared the TIS inducers, etoposide and alisertib with a novel TIS inducer, CX5461, for their effects on SASP, surfaceome and innate immune clearance of representative human HCC cell lines. Surprisingly, all three compounds induced both metastasis surface antigens but also immunotherapeutically tractable antigens like CD95 (Fas), CD276 (B7-H3) and CD340 (Her2). This was verified in four representative HCC cell lines and publicly available datasets of HCC. Interestingly, alisertib, etoposide and CX5461 rendered senescent HCC vulnerable to be targeted by either T-cell-engaging bispecific antibodies or CAR NK cells. Collectively, our study indicates that heterogenous, but selective features of HCC senescence may be exploited by different immunotherapeutic approaches.</p>","PeriodicalId":9595,"journal":{"name":"Cancer Immunology, Immunotherapy","volume":"74 7","pages":"207"},"PeriodicalIF":5.1000,"publicationDate":"2025-05-15","publicationTypes":"Journal Article","fieldsOfStudy":null,"isOpenAccess":false,"openAccessPdf":"https://www.ncbi.nlm.nih.gov/pmc/articles/PMC12081809/pdf/","citationCount":"0","resultStr":"{\"title\":\"Actionable heterogeneity of hepatocellular carcinoma therapy-induced senescence.\",\"authors\":\"Pujan Engels, Andras Szolek, Sebastian Hörner, Georgios Vavouras Syrigos, Kim Hebbel, Michelle Schmidtke, Min Zhou, Maria Mateo-Tortola, Caroline Schönfeld, Sylwia Anna Stefanczyk, Katharina Wolter, Sepideh Babaei, Michael Schindler, Manfred Claassen, Daniel Dauch, Lars Zender, Ana Tapía-Abellán, Alexander N R Weber\",\"doi\":\"10.1007/s00262-025-04060-w\",\"DOIUrl\":null,\"url\":null,\"abstract\":\"<p><p>Therapy-induced senescence (TIS) is a stable cell cycle arrest in cancerous cells favoring immune control upon immune cell recruitment and activation via a senescence-associated secretory phenotype (SASP). Numerous studies have investigated the therapeutic applicability of TIS in hepatocellular carcinoma (HCC), a frequent cancer with high morbidity and mortality. Despite these efforts, a comprehensive understanding of how TIS may expose vulnerabilities specifically for immunotherapies, a potent means of cancer therapy, in HCC remains incomplete. Therefore, we conducted systematic studies to carefully characterize actionable and shared SASP- or other senescence-associated molecular parameters of TIS. We systematically compared the TIS inducers, etoposide and alisertib with a novel TIS inducer, CX5461, for their effects on SASP, surfaceome and innate immune clearance of representative human HCC cell lines. Surprisingly, all three compounds induced both metastasis surface antigens but also immunotherapeutically tractable antigens like CD95 (Fas), CD276 (B7-H3) and CD340 (Her2). This was verified in four representative HCC cell lines and publicly available datasets of HCC. Interestingly, alisertib, etoposide and CX5461 rendered senescent HCC vulnerable to be targeted by either T-cell-engaging bispecific antibodies or CAR NK cells. Collectively, our study indicates that heterogenous, but selective features of HCC senescence may be exploited by different immunotherapeutic approaches.</p>\",\"PeriodicalId\":9595,\"journal\":{\"name\":\"Cancer Immunology, Immunotherapy\",\"volume\":\"74 7\",\"pages\":\"207\"},\"PeriodicalIF\":5.1000,\"publicationDate\":\"2025-05-15\",\"publicationTypes\":\"Journal Article\",\"fieldsOfStudy\":null,\"isOpenAccess\":false,\"openAccessPdf\":\"https://www.ncbi.nlm.nih.gov/pmc/articles/PMC12081809/pdf/\",\"citationCount\":\"0\",\"resultStr\":null,\"platform\":\"Semanticscholar\",\"paperid\":null,\"PeriodicalName\":\"Cancer Immunology, Immunotherapy\",\"FirstCategoryId\":\"3\",\"ListUrlMain\":\"https://doi.org/10.1007/s00262-025-04060-w\",\"RegionNum\":2,\"RegionCategory\":\"医学\",\"ArticlePicture\":[],\"TitleCN\":null,\"AbstractTextCN\":null,\"PMCID\":null,\"EPubDate\":\"\",\"PubModel\":\"\",\"JCR\":\"Q2\",\"JCRName\":\"IMMUNOLOGY\",\"Score\":null,\"Total\":0}","platform":"Semanticscholar","paperid":null,"PeriodicalName":"Cancer Immunology, Immunotherapy","FirstCategoryId":"3","ListUrlMain":"https://doi.org/10.1007/s00262-025-04060-w","RegionNum":2,"RegionCategory":"医学","ArticlePicture":[],"TitleCN":null,"AbstractTextCN":null,"PMCID":null,"EPubDate":"","PubModel":"","JCR":"Q2","JCRName":"IMMUNOLOGY","Score":null,"Total":0}
引用次数: 0

摘要

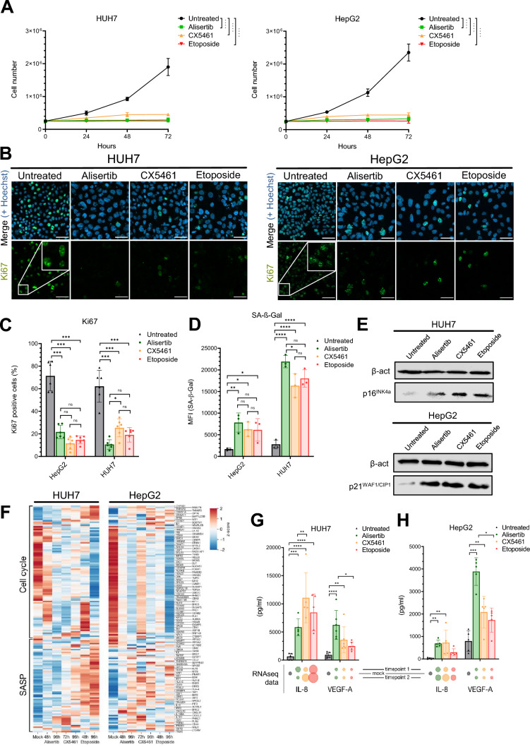
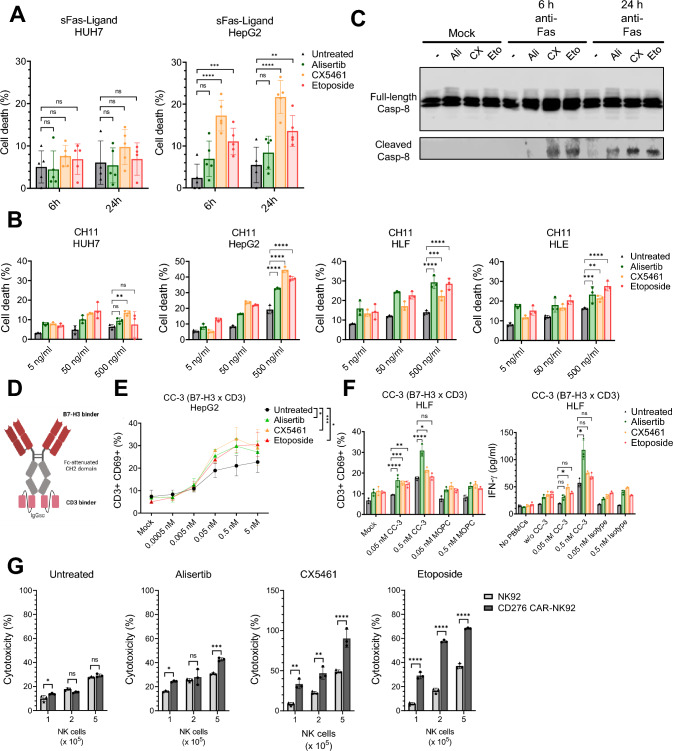
治疗诱导的衰老(TIS)是癌细胞中稳定的细胞周期停滞,通过衰老相关分泌表型(SASP)有利于免疫细胞募集和激活的免疫控制。许多研究调查了TIS在肝细胞癌(HCC)治疗中的适用性,HCC是一种发病率和死亡率高的常见癌症。尽管做出了这些努力,但对肝细胞癌中免疫疗法(一种有效的癌症治疗手段)如何暴露特异性脆弱性的全面了解仍然不完整。因此,我们进行了系统的研究,以仔细表征可操作的和共享的SASP-或其他衰老相关的TIS分子参数。我们系统地比较了TIS诱导剂、依托opo苷和alisertib与一种新的TIS诱导剂CX5461对具有代表性的人HCC细胞系的SASP、表面体和先天免疫清除的影响。令人惊讶的是,这三种化合物既诱导了转移表面抗原,也诱导了免疫治疗上可处理的抗原,如CD95 (Fas)、CD276 (B7-H3)和CD340 (Her2)。这在四个具有代表性的HCC细胞系和公开可用的HCC数据集中得到了验证。有趣的是,alisertib、依托泊苷和CX5461使衰老的HCC容易被t细胞参与的双特异性抗体或CAR NK细胞靶向。总的来说,我们的研究表明,不同的免疫治疗方法可以利用HCC衰老的异质性但选择性特征。
本文章由计算机程序翻译,如有差异,请以英文原文为准。

Actionable heterogeneity of hepatocellular carcinoma therapy-induced senescence.

Actionable heterogeneity of hepatocellular carcinoma therapy-induced senescence.

Actionable heterogeneity of hepatocellular carcinoma therapy-induced senescence.

Actionable heterogeneity of hepatocellular carcinoma therapy-induced senescence.

Therapy-induced senescence (TIS) is a stable cell cycle arrest in cancerous cells favoring immune control upon immune cell recruitment and activation via a senescence-associated secretory phenotype (SASP). Numerous studies have investigated the therapeutic applicability of TIS in hepatocellular carcinoma (HCC), a frequent cancer with high morbidity and mortality. Despite these efforts, a comprehensive understanding of how TIS may expose vulnerabilities specifically for immunotherapies, a potent means of cancer therapy, in HCC remains incomplete. Therefore, we conducted systematic studies to carefully characterize actionable and shared SASP- or other senescence-associated molecular parameters of TIS. We systematically compared the TIS inducers, etoposide and alisertib with a novel TIS inducer, CX5461, for their effects on SASP, surfaceome and innate immune clearance of representative human HCC cell lines. Surprisingly, all three compounds induced both metastasis surface antigens but also immunotherapeutically tractable antigens like CD95 (Fas), CD276 (B7-H3) and CD340 (Her2). This was verified in four representative HCC cell lines and publicly available datasets of HCC. Interestingly, alisertib, etoposide and CX5461 rendered senescent HCC vulnerable to be targeted by either T-cell-engaging bispecific antibodies or CAR NK cells. Collectively, our study indicates that heterogenous, but selective features of HCC senescence may be exploited by different immunotherapeutic approaches.

求助全文
通过发布文献求助,成功后即可免费获取论文全文。 去求助
来源期刊
CiteScore
10.50
自引率
1.70%
发文量
207
审稿时长
1 months
期刊介绍: Cancer Immunology, Immunotherapy has the basic aim of keeping readers informed of the latest research results in the fields of oncology and immunology. As knowledge expands, the scope of the journal has broadened to include more of the progress being made in the areas of biology concerned with biological response modifiers. This helps keep readers up to date on the latest advances in our understanding of tumor-host interactions. The journal publishes short editorials including "position papers," general reviews, original articles, and short communications, providing a forum for the most current experimental and clinical advances in tumor immunology.
×
引用
GB/T 7714-2015
复制
MLA
复制
APA
复制
导出至
BibTeX EndNote RefMan NoteFirst NoteExpress
×
提示
您的信息不完整,为了账户安全,请先补充。
现在去补充
×
提示
您因"违规操作"
具体请查看互助需知
我知道了
×
提示
确定
请完成安全验证×
copy
已复制链接
快去分享给好友吧!
我知道了
右上角分享
点击右上角分享
0
联系我们:info@booksci.cn Book学术提供免费学术资源搜索服务,方便国内外学者检索中英文文献。致力于提供最便捷和优质的服务体验。 Copyright © 2023 布克学术 All rights reserved.
京ICP备2023020795号-1
ghs 京公网安备 11010802042870号
Book学术文献互助
Book学术文献互助群
群 号:604180095
Book学术官方微信