发现糖尿病并发症相关的microrna:荟萃分析和通路建模方法。

IF 2 4区 医学 Q3 GENETICS & HEREDITY
Ruiyang Yin, Yanjiao Zhang, Xinyi Fang, Yuxin Zhang, Runyu Miao, Yiqi Yao, Huifang Guan, Jiaxing Tian
{"title":"发现糖尿病并发症相关的microrna:荟萃分析和通路建模方法。","authors":"Ruiyang Yin, Yanjiao Zhang, Xinyi Fang, Yuxin Zhang, Runyu Miao, Yiqi Yao, Huifang Guan, Jiaxing Tian","doi":"10.1186/s12920-025-02144-1","DOIUrl":null,"url":null,"abstract":"<p><strong>Purpose: </strong>MicroRNAs(miRNA) play an important role in the pathogenesis of diabetic complications by regulating gene expression. The objective of this paper is to investigate micoRNA expression in diabetic nephropathy (DN), diabetic retinopathy (DR), diabetic neuropathy (DNP), and diabetic cardiopathy (DC).</p><p><strong>Methods: </strong>We conducted this systematic review according to the Preferred Reporting Items for Systematic Reviews and Meta-Analysis (PRISMA) statement and retrieved eligible microRNA-related studies of diabetic complications from PubMed, Embase, and Web of science databases. We enriched pathways corresponding to differentially expressed miRNAs using the miRPath tool on the DIANA website, and predicted their target genes with DIANA microT-CDS and TargetScan.</p><p><strong>Results: </strong>Although many of the selected studies were of high scientific quality, the results were heterogeneous. Among the 71 selected articles, 79 miRNAs were differentially expressed in various complications of diabetes, of which miRNA126, miRNA192 and 17 others were reported in at least two or more studies. A total of 156 target genes were predicted and 103 pathways were obtained by KEGG enrichment analysis.</p><p><strong>Conclusion: </strong>This comprehensive systematic evaluation provides experimental evidence statistics for miRNAs as circulating biomarkers and highlights promising biomarkers. These results provide preliminary data to further investigate the role of miRNAs in the diagnosis and therapeutic targets of human diabetic complications and support future broader longitudinal studies to better substantiate the role of dysregulated miRNAs as potential biomarkers and therapeutic targets of diabetic complications.</p>","PeriodicalId":8915,"journal":{"name":"BMC Medical Genomics","volume":"18 1","pages":"86"},"PeriodicalIF":2.0000,"publicationDate":"2025-05-15","publicationTypes":"Journal Article","fieldsOfStudy":null,"isOpenAccess":false,"openAccessPdf":"https://www.ncbi.nlm.nih.gov/pmc/articles/PMC12079836/pdf/","citationCount":"0","resultStr":"{\"title\":\"Discovering diabetes complications-related microRNAs: meta-analyses and pathway modeling approach.\",\"authors\":\"Ruiyang Yin, Yanjiao Zhang, Xinyi Fang, Yuxin Zhang, Runyu Miao, Yiqi Yao, Huifang Guan, Jiaxing Tian\",\"doi\":\"10.1186/s12920-025-02144-1\",\"DOIUrl\":null,\"url\":null,\"abstract\":\"<p><strong>Purpose: </strong>MicroRNAs(miRNA) play an important role in the pathogenesis of diabetic complications by regulating gene expression. The objective of this paper is to investigate micoRNA expression in diabetic nephropathy (DN), diabetic retinopathy (DR), diabetic neuropathy (DNP), and diabetic cardiopathy (DC).</p><p><strong>Methods: </strong>We conducted this systematic review according to the Preferred Reporting Items for Systematic Reviews and Meta-Analysis (PRISMA) statement and retrieved eligible microRNA-related studies of diabetic complications from PubMed, Embase, and Web of science databases. We enriched pathways corresponding to differentially expressed miRNAs using the miRPath tool on the DIANA website, and predicted their target genes with DIANA microT-CDS and TargetScan.</p><p><strong>Results: </strong>Although many of the selected studies were of high scientific quality, the results were heterogeneous. Among the 71 selected articles, 79 miRNAs were differentially expressed in various complications of diabetes, of which miRNA126, miRNA192 and 17 others were reported in at least two or more studies. A total of 156 target genes were predicted and 103 pathways were obtained by KEGG enrichment analysis.</p><p><strong>Conclusion: </strong>This comprehensive systematic evaluation provides experimental evidence statistics for miRNAs as circulating biomarkers and highlights promising biomarkers. These results provide preliminary data to further investigate the role of miRNAs in the diagnosis and therapeutic targets of human diabetic complications and support future broader longitudinal studies to better substantiate the role of dysregulated miRNAs as potential biomarkers and therapeutic targets of diabetic complications.</p>\",\"PeriodicalId\":8915,\"journal\":{\"name\":\"BMC Medical Genomics\",\"volume\":\"18 1\",\"pages\":\"86\"},\"PeriodicalIF\":2.0000,\"publicationDate\":\"2025-05-15\",\"publicationTypes\":\"Journal Article\",\"fieldsOfStudy\":null,\"isOpenAccess\":false,\"openAccessPdf\":\"https://www.ncbi.nlm.nih.gov/pmc/articles/PMC12079836/pdf/\",\"citationCount\":\"0\",\"resultStr\":null,\"platform\":\"Semanticscholar\",\"paperid\":null,\"PeriodicalName\":\"BMC Medical Genomics\",\"FirstCategoryId\":\"3\",\"ListUrlMain\":\"https://doi.org/10.1186/s12920-025-02144-1\",\"RegionNum\":4,\"RegionCategory\":\"医学\",\"ArticlePicture\":[],\"TitleCN\":null,\"AbstractTextCN\":null,\"PMCID\":null,\"EPubDate\":\"\",\"PubModel\":\"\",\"JCR\":\"Q3\",\"JCRName\":\"GENETICS & HEREDITY\",\"Score\":null,\"Total\":0}","platform":"Semanticscholar","paperid":null,"PeriodicalName":"BMC Medical Genomics","FirstCategoryId":"3","ListUrlMain":"https://doi.org/10.1186/s12920-025-02144-1","RegionNum":4,"RegionCategory":"医学","ArticlePicture":[],"TitleCN":null,"AbstractTextCN":null,"PMCID":null,"EPubDate":"","PubModel":"","JCR":"Q3","JCRName":"GENETICS & HEREDITY","Score":null,"Total":0}
引用次数: 0

摘要

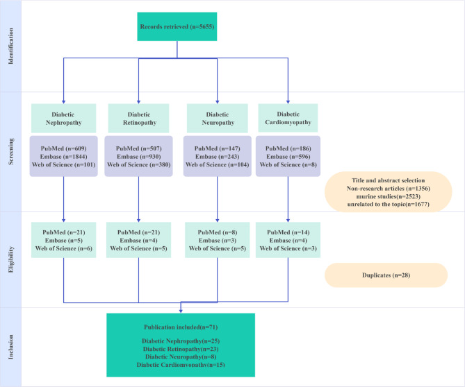
目的:MicroRNAs(miRNA)通过调控基因表达在糖尿病并发症的发病机制中发挥重要作用。本文的目的是研究micoRNA在糖尿病肾病(DN)、糖尿病视网膜病变(DR)、糖尿病神经病变(DNP)和糖尿病心脏病(DC)中的表达。方法:我们根据系统评价和荟萃分析的首选报告项目(PRISMA)声明进行了系统评价,并从PubMed、Embase和Web of science数据库中检索了符合条件的与糖尿病并发症相关的microrna研究。我们利用DIANA网站上的miRPath工具富集了差异表达miRNAs对应的通路,并利用DIANA microT-CDS和TargetScan预测了它们的靶基因。结果:虽然许多入选的研究具有很高的科学质量,但结果是异质性的。在入选的71篇文章中,79篇mirna在糖尿病的各种并发症中存在差异表达,其中miRNA126、miRNA192等17篇至少在两项及以上的研究中被报道。通过KEGG富集分析,共预测了156个靶基因,获得了103条通路。结论:该综合系统评价为mirna作为循环生物标志物提供了实验证据统计,并突出了有前景的生物标志物。这些结果为进一步研究mirna在人类糖尿病并发症的诊断和治疗靶点中的作用提供了初步数据,并支持未来更广泛的纵向研究,以更好地证实mirna失调作为糖尿病并发症的潜在生物标志物和治疗靶点的作用。
本文章由计算机程序翻译,如有差异,请以英文原文为准。

Discovering diabetes complications-related microRNAs: meta-analyses and pathway modeling approach.

Discovering diabetes complications-related microRNAs: meta-analyses and pathway modeling approach.

Discovering diabetes complications-related microRNAs: meta-analyses and pathway modeling approach.

Discovering diabetes complications-related microRNAs: meta-analyses and pathway modeling approach.

Purpose: MicroRNAs(miRNA) play an important role in the pathogenesis of diabetic complications by regulating gene expression. The objective of this paper is to investigate micoRNA expression in diabetic nephropathy (DN), diabetic retinopathy (DR), diabetic neuropathy (DNP), and diabetic cardiopathy (DC).

Methods: We conducted this systematic review according to the Preferred Reporting Items for Systematic Reviews and Meta-Analysis (PRISMA) statement and retrieved eligible microRNA-related studies of diabetic complications from PubMed, Embase, and Web of science databases. We enriched pathways corresponding to differentially expressed miRNAs using the miRPath tool on the DIANA website, and predicted their target genes with DIANA microT-CDS and TargetScan.

Results: Although many of the selected studies were of high scientific quality, the results were heterogeneous. Among the 71 selected articles, 79 miRNAs were differentially expressed in various complications of diabetes, of which miRNA126, miRNA192 and 17 others were reported in at least two or more studies. A total of 156 target genes were predicted and 103 pathways were obtained by KEGG enrichment analysis.

Conclusion: This comprehensive systematic evaluation provides experimental evidence statistics for miRNAs as circulating biomarkers and highlights promising biomarkers. These results provide preliminary data to further investigate the role of miRNAs in the diagnosis and therapeutic targets of human diabetic complications and support future broader longitudinal studies to better substantiate the role of dysregulated miRNAs as potential biomarkers and therapeutic targets of diabetic complications.

求助全文
通过发布文献求助,成功后即可免费获取论文全文。 去求助
来源期刊
BMC Medical Genomics
BMC Medical Genomics 医学-遗传学
CiteScore
3.90
自引率
0.00%
发文量
243
审稿时长
3.5 months
期刊介绍: BMC Medical Genomics is an open access journal publishing original peer-reviewed research articles in all aspects of functional genomics, genome structure, genome-scale population genetics, epigenomics, proteomics, systems analysis, and pharmacogenomics in relation to human health and disease.
×
引用
GB/T 7714-2015
复制
MLA
复制
APA
复制
导出至
BibTeX EndNote RefMan NoteFirst NoteExpress
×
提示
您的信息不完整,为了账户安全,请先补充。
现在去补充
×
提示
您因"违规操作"
具体请查看互助需知
我知道了
×
提示
确定
请完成安全验证×
copy
已复制链接
快去分享给好友吧!
我知道了
右上角分享
点击右上角分享
0
联系我们:info@booksci.cn Book学术提供免费学术资源搜索服务,方便国内外学者检索中英文文献。致力于提供最便捷和优质的服务体验。 Copyright © 2023 布克学术 All rights reserved.
京ICP备2023020795号-1
ghs 京公网安备 11010802042870号
Book学术文献互助
Book学术文献互助群
群 号:604180095
Book学术官方微信