与非小细胞肺癌相关的恶性胸腔积液中组织常驻记忆T细胞的鉴定和表征。

Q3 Medicine
Caitlin M Tilsed, Joshua Brotman, Shaun O'Brien, Brennan Lee, Edmund Moon, Steven M Albelda
{"title":"与非小细胞肺癌相关的恶性胸腔积液中组织常驻记忆T细胞的鉴定和表征。","authors":"Caitlin M Tilsed, Joshua Brotman, Shaun O'Brien, Brennan Lee, Edmund Moon, Steven M Albelda","doi":"10.1093/immhor/vlaf013","DOIUrl":null,"url":null,"abstract":"<p><p>Tissue resident memory T cells (TRM) play a critical role in cancer immunity and their presence in solid tumors is associated with improved prognosis and response to therapy. Although TRM have been identified and their function characterized in lung cancers, little is known regarding TRM outside of a tissue context, such as within malignant pleural effusions (MPE). As MPE are routinely drained and collected to manage symptoms, analysis of this fluid can provide an insight into the peri-tumoral environment. In this study, we performed flow cytometry and single cell RNAseq (scRNAseq) on MPE associated with non-small lung cancer and examined the phenotype and function of TRM. We found that 14% of CD8+ T cells and 6% of CD4+ T cells were TRM, as defined by the phenotype of CD45RO+CCR7-CD62L- and expressing 1 or both of CD69 and CD103. The scRNAseq revealed distinct clusters expressing TRM-associated genes including ITGAE and CD49A and lacking expression of SELL, CCR7, and IL7RA. TRM did not differ from other memory T cell subsets, such as T central memory (TCM) and T effector memory (TEM) cells, in expression of the inhibitory markers PD-1, TIGIT, and CD39. When TRM function was assessed by measuring the production of IFN-γ, TNF-α, and CD107a after stimulation with αnti-CD3 antibodies in vitro, TRM had comparable function to T effector cells (TE), indicating that despite expression of exhaustion markers these cells retained effector function. Finally, we found that CD69 expression, and not CD103 expression, on TRM was associated with production of effector cytokines.</p>","PeriodicalId":94037,"journal":{"name":"ImmunoHorizons","volume":"9 6","pages":""},"PeriodicalIF":0.0000,"publicationDate":"2025-04-26","publicationTypes":"Journal Article","fieldsOfStudy":null,"isOpenAccess":false,"openAccessPdf":"https://www.ncbi.nlm.nih.gov/pmc/articles/PMC12032394/pdf/","citationCount":"0","resultStr":"{\"title\":\"Identification and characterization of tissue resident memory T cells in malignant pleural effusions associated with non-small cell lung cancer.\",\"authors\":\"Caitlin M Tilsed, Joshua Brotman, Shaun O'Brien, Brennan Lee, Edmund Moon, Steven M Albelda\",\"doi\":\"10.1093/immhor/vlaf013\",\"DOIUrl\":null,\"url\":null,\"abstract\":\"<p><p>Tissue resident memory T cells (TRM) play a critical role in cancer immunity and their presence in solid tumors is associated with improved prognosis and response to therapy. Although TRM have been identified and their function characterized in lung cancers, little is known regarding TRM outside of a tissue context, such as within malignant pleural effusions (MPE). As MPE are routinely drained and collected to manage symptoms, analysis of this fluid can provide an insight into the peri-tumoral environment. In this study, we performed flow cytometry and single cell RNAseq (scRNAseq) on MPE associated with non-small lung cancer and examined the phenotype and function of TRM. We found that 14% of CD8+ T cells and 6% of CD4+ T cells were TRM, as defined by the phenotype of CD45RO+CCR7-CD62L- and expressing 1 or both of CD69 and CD103. The scRNAseq revealed distinct clusters expressing TRM-associated genes including ITGAE and CD49A and lacking expression of SELL, CCR7, and IL7RA. TRM did not differ from other memory T cell subsets, such as T central memory (TCM) and T effector memory (TEM) cells, in expression of the inhibitory markers PD-1, TIGIT, and CD39. When TRM function was assessed by measuring the production of IFN-γ, TNF-α, and CD107a after stimulation with αnti-CD3 antibodies in vitro, TRM had comparable function to T effector cells (TE), indicating that despite expression of exhaustion markers these cells retained effector function. Finally, we found that CD69 expression, and not CD103 expression, on TRM was associated with production of effector cytokines.</p>\",\"PeriodicalId\":94037,\"journal\":{\"name\":\"ImmunoHorizons\",\"volume\":\"9 6\",\"pages\":\"\"},\"PeriodicalIF\":0.0000,\"publicationDate\":\"2025-04-26\",\"publicationTypes\":\"Journal Article\",\"fieldsOfStudy\":null,\"isOpenAccess\":false,\"openAccessPdf\":\"https://www.ncbi.nlm.nih.gov/pmc/articles/PMC12032394/pdf/\",\"citationCount\":\"0\",\"resultStr\":null,\"platform\":\"Semanticscholar\",\"paperid\":null,\"PeriodicalName\":\"ImmunoHorizons\",\"FirstCategoryId\":\"1085\",\"ListUrlMain\":\"https://doi.org/10.1093/immhor/vlaf013\",\"RegionNum\":0,\"RegionCategory\":null,\"ArticlePicture\":[],\"TitleCN\":null,\"AbstractTextCN\":null,\"PMCID\":null,\"EPubDate\":\"\",\"PubModel\":\"\",\"JCR\":\"Q3\",\"JCRName\":\"Medicine\",\"Score\":null,\"Total\":0}","platform":"Semanticscholar","paperid":null,"PeriodicalName":"ImmunoHorizons","FirstCategoryId":"1085","ListUrlMain":"https://doi.org/10.1093/immhor/vlaf013","RegionNum":0,"RegionCategory":null,"ArticlePicture":[],"TitleCN":null,"AbstractTextCN":null,"PMCID":null,"EPubDate":"","PubModel":"","JCR":"Q3","JCRName":"Medicine","Score":null,"Total":0}
引用次数: 0

摘要

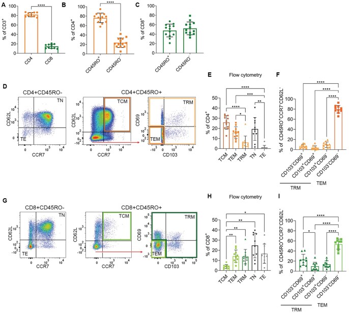
组织常驻记忆T细胞(TRM)在癌症免疫中起着关键作用,它们在实体肿瘤中的存在与改善预后和治疗反应有关。尽管TRM已被确定并在肺癌中具有功能特征,但对于组织外的TRM,如恶性胸腔积液(MPE),我们知之甚少。由于MPE通常被排出并收集以控制症状,因此对这种液体的分析可以提供对肿瘤周围环境的深入了解。在本研究中,我们对非小细胞肺癌相关的MPE进行了流式细胞术和单细胞RNAseq (scRNAseq)检测,并检测了TRM的表型和功能。我们发现14%的CD8+ T细胞和6%的CD4+ T细胞是TRM,由CD45RO+CCR7-CD62L-表型定义,表达CD69和CD103中的一个或两个。scRNAseq显示不同的簇表达trm相关基因,包括ITGAE和CD49A,缺乏SELL、CCR7和IL7RA的表达。在抑制标志物PD-1、TIGIT和CD39的表达方面,TRM与其他记忆T细胞亚群(如T中枢记忆(TCM)和T效应记忆(TEM)细胞)没有区别。在体外用α -抗cd3抗体刺激后,通过测量IFN-γ、TNF-α和CD107a的产生来评估TRM的功能,TRM具有与T效应细胞(TE)相当的功能,这表明尽管表达衰竭标志物,这些细胞仍保留了效应功能。最后,我们发现TRM上CD69而非CD103的表达与效应细胞因子的产生有关。
本文章由计算机程序翻译,如有差异,请以英文原文为准。

Identification and characterization of tissue resident memory T cells in malignant pleural effusions associated with non-small cell lung cancer.

Identification and characterization of tissue resident memory T cells in malignant pleural effusions associated with non-small cell lung cancer.

Identification and characterization of tissue resident memory T cells in malignant pleural effusions associated with non-small cell lung cancer.

Identification and characterization of tissue resident memory T cells in malignant pleural effusions associated with non-small cell lung cancer.

Tissue resident memory T cells (TRM) play a critical role in cancer immunity and their presence in solid tumors is associated with improved prognosis and response to therapy. Although TRM have been identified and their function characterized in lung cancers, little is known regarding TRM outside of a tissue context, such as within malignant pleural effusions (MPE). As MPE are routinely drained and collected to manage symptoms, analysis of this fluid can provide an insight into the peri-tumoral environment. In this study, we performed flow cytometry and single cell RNAseq (scRNAseq) on MPE associated with non-small lung cancer and examined the phenotype and function of TRM. We found that 14% of CD8+ T cells and 6% of CD4+ T cells were TRM, as defined by the phenotype of CD45RO+CCR7-CD62L- and expressing 1 or both of CD69 and CD103. The scRNAseq revealed distinct clusters expressing TRM-associated genes including ITGAE and CD49A and lacking expression of SELL, CCR7, and IL7RA. TRM did not differ from other memory T cell subsets, such as T central memory (TCM) and T effector memory (TEM) cells, in expression of the inhibitory markers PD-1, TIGIT, and CD39. When TRM function was assessed by measuring the production of IFN-γ, TNF-α, and CD107a after stimulation with αnti-CD3 antibodies in vitro, TRM had comparable function to T effector cells (TE), indicating that despite expression of exhaustion markers these cells retained effector function. Finally, we found that CD69 expression, and not CD103 expression, on TRM was associated with production of effector cytokines.

求助全文
通过发布文献求助,成功后即可免费获取论文全文。 去求助
来源期刊
CiteScore
3.70
自引率
0.00%
发文量
0
审稿时长
4 weeks
×
引用
GB/T 7714-2015
复制
MLA
复制
APA
复制
导出至
BibTeX EndNote RefMan NoteFirst NoteExpress
×
提示
您的信息不完整,为了账户安全,请先补充。
现在去补充
×
提示
您因"违规操作"
具体请查看互助需知
我知道了
×
提示
确定
请完成安全验证×
copy
已复制链接
快去分享给好友吧!
我知道了
右上角分享
点击右上角分享
0
联系我们:info@booksci.cn Book学术提供免费学术资源搜索服务,方便国内外学者检索中英文文献。致力于提供最便捷和优质的服务体验。 Copyright © 2023 布克学术 All rights reserved.
京ICP备2023020795号-1
ghs 京公网安备 11010802042870号
Book学术文献互助
Book学术文献互助群
群 号:604180095
Book学术官方微信