甲状腺髓样癌的全身治疗:最新进展。

IF 4.6 3区 医学 Q2 ENDOCRINOLOGY & METABOLISM
Therapeutic Advances in Endocrinology and Metabolism Pub Date : 2025-05-11 eCollection Date: 2025-01-01 DOI:10.1177/20420188251336091
Alejandro Román-González, Ines Califano, Marcio Concepción-Zavaleta, Fabian Pitoia, Sarimar Agosto Salgado
{"title":"甲状腺髓样癌的全身治疗:最新进展。","authors":"Alejandro Román-González, Ines Califano, Marcio Concepción-Zavaleta, Fabian Pitoia, Sarimar Agosto Salgado","doi":"10.1177/20420188251336091","DOIUrl":null,"url":null,"abstract":"<p><p>Medullary thyroid carcinoma (MTC) is a rare neuroendocrine tumor accounting for less than 5% of all thyroid cancers. An estimated 25% of cases are familial secondary to a germline mutation on the rearranged during transfection proto-oncogene (<i>RET</i>); this gene can be present as a somatic mutation in approximately 40%-60% of sporadic MTC tumors. There is an existing genotype-phenotype correlation in the clinical behavior of MTC, with the RET M918T variant associated with aggressive disease. The current systemic treatment profile for progressive metastatic MTC involves antiangiogenics multikinase inhibitors (MKI), specifically cabozantinib and vandetanib, and high-specific RET inhibitor therapy. Decisions on the timing of systemic therapy initiation in this population should involve multidisciplinary care and individualization on a case-by-case scenario; a comprehensive evaluation of performance status, tumor burden, progression rate, medical comorbidities, possible medication interactions, and goals of care must be considered in a patient-centered approach. This review summarizes the evidence on the safety, efficacy, and limitations of systemic therapies for MTC; the aim is to empower clinicians with the knowledge to optimally manage patients with advanced, progressive, or metastatic MTC.</p>","PeriodicalId":22998,"journal":{"name":"Therapeutic Advances in Endocrinology and Metabolism","volume":"16 ","pages":"20420188251336091"},"PeriodicalIF":4.6000,"publicationDate":"2025-05-11","publicationTypes":"Journal Article","fieldsOfStudy":null,"isOpenAccess":false,"openAccessPdf":"https://www.ncbi.nlm.nih.gov/pmc/articles/PMC12066861/pdf/","citationCount":"0","resultStr":"{\"title\":\"Systemic therapies for medullary thyroid carcinoma: state of the art.\",\"authors\":\"Alejandro Román-González, Ines Califano, Marcio Concepción-Zavaleta, Fabian Pitoia, Sarimar Agosto Salgado\",\"doi\":\"10.1177/20420188251336091\",\"DOIUrl\":null,\"url\":null,\"abstract\":\"<p><p>Medullary thyroid carcinoma (MTC) is a rare neuroendocrine tumor accounting for less than 5% of all thyroid cancers. An estimated 25% of cases are familial secondary to a germline mutation on the rearranged during transfection proto-oncogene (<i>RET</i>); this gene can be present as a somatic mutation in approximately 40%-60% of sporadic MTC tumors. There is an existing genotype-phenotype correlation in the clinical behavior of MTC, with the RET M918T variant associated with aggressive disease. The current systemic treatment profile for progressive metastatic MTC involves antiangiogenics multikinase inhibitors (MKI), specifically cabozantinib and vandetanib, and high-specific RET inhibitor therapy. Decisions on the timing of systemic therapy initiation in this population should involve multidisciplinary care and individualization on a case-by-case scenario; a comprehensive evaluation of performance status, tumor burden, progression rate, medical comorbidities, possible medication interactions, and goals of care must be considered in a patient-centered approach. This review summarizes the evidence on the safety, efficacy, and limitations of systemic therapies for MTC; the aim is to empower clinicians with the knowledge to optimally manage patients with advanced, progressive, or metastatic MTC.</p>\",\"PeriodicalId\":22998,\"journal\":{\"name\":\"Therapeutic Advances in Endocrinology and Metabolism\",\"volume\":\"16 \",\"pages\":\"20420188251336091\"},\"PeriodicalIF\":4.6000,\"publicationDate\":\"2025-05-11\",\"publicationTypes\":\"Journal Article\",\"fieldsOfStudy\":null,\"isOpenAccess\":false,\"openAccessPdf\":\"https://www.ncbi.nlm.nih.gov/pmc/articles/PMC12066861/pdf/\",\"citationCount\":\"0\",\"resultStr\":null,\"platform\":\"Semanticscholar\",\"paperid\":null,\"PeriodicalName\":\"Therapeutic Advances in Endocrinology and Metabolism\",\"FirstCategoryId\":\"3\",\"ListUrlMain\":\"https://doi.org/10.1177/20420188251336091\",\"RegionNum\":3,\"RegionCategory\":\"医学\",\"ArticlePicture\":[],\"TitleCN\":null,\"AbstractTextCN\":null,\"PMCID\":null,\"EPubDate\":\"2025/1/1 0:00:00\",\"PubModel\":\"eCollection\",\"JCR\":\"Q2\",\"JCRName\":\"ENDOCRINOLOGY & METABOLISM\",\"Score\":null,\"Total\":0}","platform":"Semanticscholar","paperid":null,"PeriodicalName":"Therapeutic Advances in Endocrinology and Metabolism","FirstCategoryId":"3","ListUrlMain":"https://doi.org/10.1177/20420188251336091","RegionNum":3,"RegionCategory":"医学","ArticlePicture":[],"TitleCN":null,"AbstractTextCN":null,"PMCID":null,"EPubDate":"2025/1/1 0:00:00","PubModel":"eCollection","JCR":"Q2","JCRName":"ENDOCRINOLOGY & METABOLISM","Score":null,"Total":0}
引用次数: 0

摘要

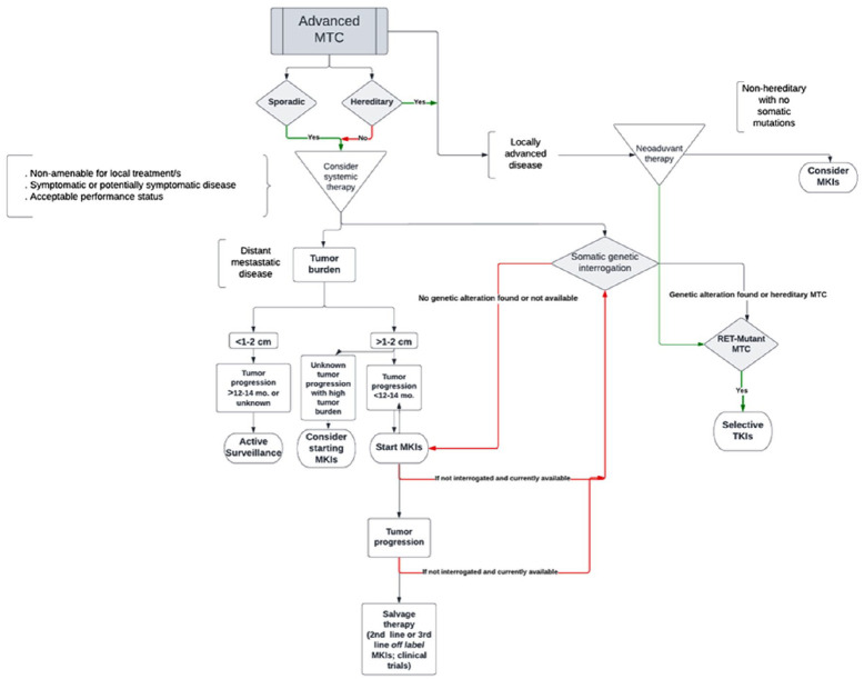
甲状腺髓样癌(MTC)是一种罕见的神经内分泌肿瘤,占所有甲状腺癌的不到5%。估计25%的病例是继发于转染原癌基因(RET)时重排的种系突变的家族性病例;该基因可以在大约40%-60%的散发性MTC肿瘤中以体细胞突变的形式出现。MTC的临床行为存在基因型-表型相关性,RET M918T变异与侵袭性疾病相关。目前进行性转移性MTC的全身治疗包括抗血管生成多激酶抑制剂(MKI),特别是卡博赞替尼和万德替尼,以及高特异性RET抑制剂治疗。在这一人群中,系统治疗开始时间的决定应涉及多学科护理和个体化的具体情况;在以患者为中心的方法中,必须考虑对表现状态、肿瘤负担、进展率、医疗合并症、可能的药物相互作用和护理目标的综合评估。本文综述了MTC全身治疗的安全性、有效性和局限性的证据;目的是使临床医生的知识,以最佳方式管理患者的晚期,进展,或转移性MTC。
本文章由计算机程序翻译,如有差异,请以英文原文为准。

Systemic therapies for medullary thyroid carcinoma: state of the art.

Systemic therapies for medullary thyroid carcinoma: state of the art.

Systemic therapies for medullary thyroid carcinoma: state of the art.

Systemic therapies for medullary thyroid carcinoma: state of the art.

Medullary thyroid carcinoma (MTC) is a rare neuroendocrine tumor accounting for less than 5% of all thyroid cancers. An estimated 25% of cases are familial secondary to a germline mutation on the rearranged during transfection proto-oncogene (RET); this gene can be present as a somatic mutation in approximately 40%-60% of sporadic MTC tumors. There is an existing genotype-phenotype correlation in the clinical behavior of MTC, with the RET M918T variant associated with aggressive disease. The current systemic treatment profile for progressive metastatic MTC involves antiangiogenics multikinase inhibitors (MKI), specifically cabozantinib and vandetanib, and high-specific RET inhibitor therapy. Decisions on the timing of systemic therapy initiation in this population should involve multidisciplinary care and individualization on a case-by-case scenario; a comprehensive evaluation of performance status, tumor burden, progression rate, medical comorbidities, possible medication interactions, and goals of care must be considered in a patient-centered approach. This review summarizes the evidence on the safety, efficacy, and limitations of systemic therapies for MTC; the aim is to empower clinicians with the knowledge to optimally manage patients with advanced, progressive, or metastatic MTC.

求助全文
通过发布文献求助,成功后即可免费获取论文全文。 去求助
来源期刊
Therapeutic Advances in Endocrinology and Metabolism
Therapeutic Advances in Endocrinology and Metabolism Medicine-Endocrinology, Diabetes and Metabolism
CiteScore
7.70
自引率
2.60%
发文量
42
审稿时长
8 weeks
期刊介绍: Therapeutic Advances in Endocrinology and Metabolism delivers the highest quality peer-reviewed articles, reviews, and scholarly comment on pioneering efforts and innovative studies across all areas of endocrinology and metabolism.
×
引用
GB/T 7714-2015
复制
MLA
复制
APA
复制
导出至
BibTeX EndNote RefMan NoteFirst NoteExpress
×
提示
您的信息不完整,为了账户安全,请先补充。
现在去补充
×
提示
您因"违规操作"
具体请查看互助需知
我知道了
×
提示
确定
请完成安全验证×
copy
已复制链接
快去分享给好友吧!
我知道了
右上角分享
点击右上角分享
0
联系我们:info@booksci.cn Book学术提供免费学术资源搜索服务,方便国内外学者检索中英文文献。致力于提供最便捷和优质的服务体验。 Copyright © 2023 布克学术 All rights reserved.
京ICP备2023020795号-1
ghs 京公网安备 11010802042870号
Book学术文献互助
Book学术文献互助群
群 号:604180095
Book学术官方微信