免疫检查点调节因子CD40增强心肌炎症。

IF 10.8 Q1 CARDIAC & CARDIOVASCULAR SYSTEMS
Jesus Jimenez, Junedh Amrute, Pan Ma, Xiaoran Wang, Shibali Das, Raymond Dai, Yohei Komaru, Andreas Herrlich, Matthias Mack, Kory J. Lavine
{"title":"免疫检查点调节因子CD40增强心肌炎症。","authors":"Jesus Jimenez, Junedh Amrute, Pan Ma, Xiaoran Wang, Shibali Das, Raymond Dai, Yohei Komaru, Andreas Herrlich, Matthias Mack, Kory J. Lavine","doi":"10.1038/s44161-025-00633-1","DOIUrl":null,"url":null,"abstract":"Immune checkpoint therapeutics including CD40 agonists have tremendous promise to elicit antitumor responses in patients resistant to current therapies. Conventional immune checkpoint inhibitors (PD-1, PD-L1 and CTLA-4 antagonists) are associated with serious adverse cardiac events including life-threatening myocarditis. However, little is known regarding the potential for CD40 agonists to trigger myocardial inflammation or myocarditis. Here we leverage genetic mouse models, single-cell sequencing and cell depletion studies to show that an anti-CD40 agonist antibody reshapes the cardiac immune landscape through activation of CCR2+ macrophages and subsequent recruitment of effector memory CD8+ T cells. We identify a positive feedback loop between CCR2+ macrophages (positive for the chemokine receptor CCR2) and CD8+ T cells driven by IL-12b, TNF and IFNγ signaling that promotes myocardial inflammation and show that previous exposure to CD40 agonists sensitizes the heart to secondary insults and accelerates left ventricular remodeling. Collectively, these findings highlight the potential for CD40 agonists to promote myocardial inflammation and potentiate heart failure pathogenesis. Jimenez et al. show that CD40 agonists can induce myocardial inflammation by activating cardiac macrophages and CD8+ T cells, sensitizing the heart to secondary injury and promoting adverse remodeling.","PeriodicalId":74245,"journal":{"name":"Nature cardiovascular research","volume":"4 4","pages":"458-472"},"PeriodicalIF":10.8000,"publicationDate":"2025-04-11","publicationTypes":"Journal Article","fieldsOfStudy":null,"isOpenAccess":false,"openAccessPdf":"","citationCount":"0","resultStr":"{\"title\":\"The immune checkpoint regulator CD40 potentiates myocardial inflammation\",\"authors\":\"Jesus Jimenez, Junedh Amrute, Pan Ma, Xiaoran Wang, Shibali Das, Raymond Dai, Yohei Komaru, Andreas Herrlich, Matthias Mack, Kory J. Lavine\",\"doi\":\"10.1038/s44161-025-00633-1\",\"DOIUrl\":null,\"url\":null,\"abstract\":\"Immune checkpoint therapeutics including CD40 agonists have tremendous promise to elicit antitumor responses in patients resistant to current therapies. Conventional immune checkpoint inhibitors (PD-1, PD-L1 and CTLA-4 antagonists) are associated with serious adverse cardiac events including life-threatening myocarditis. However, little is known regarding the potential for CD40 agonists to trigger myocardial inflammation or myocarditis. Here we leverage genetic mouse models, single-cell sequencing and cell depletion studies to show that an anti-CD40 agonist antibody reshapes the cardiac immune landscape through activation of CCR2+ macrophages and subsequent recruitment of effector memory CD8+ T cells. We identify a positive feedback loop between CCR2+ macrophages (positive for the chemokine receptor CCR2) and CD8+ T cells driven by IL-12b, TNF and IFNγ signaling that promotes myocardial inflammation and show that previous exposure to CD40 agonists sensitizes the heart to secondary insults and accelerates left ventricular remodeling. Collectively, these findings highlight the potential for CD40 agonists to promote myocardial inflammation and potentiate heart failure pathogenesis. Jimenez et al. show that CD40 agonists can induce myocardial inflammation by activating cardiac macrophages and CD8+ T cells, sensitizing the heart to secondary injury and promoting adverse remodeling.\",\"PeriodicalId\":74245,\"journal\":{\"name\":\"Nature cardiovascular research\",\"volume\":\"4 4\",\"pages\":\"458-472\"},\"PeriodicalIF\":10.8000,\"publicationDate\":\"2025-04-11\",\"publicationTypes\":\"Journal Article\",\"fieldsOfStudy\":null,\"isOpenAccess\":false,\"openAccessPdf\":\"\",\"citationCount\":\"0\",\"resultStr\":null,\"platform\":\"Semanticscholar\",\"paperid\":null,\"PeriodicalName\":\"Nature cardiovascular research\",\"FirstCategoryId\":\"1085\",\"ListUrlMain\":\"https://www.nature.com/articles/s44161-025-00633-1\",\"RegionNum\":0,\"RegionCategory\":null,\"ArticlePicture\":[],\"TitleCN\":null,\"AbstractTextCN\":null,\"PMCID\":null,\"EPubDate\":\"\",\"PubModel\":\"\",\"JCR\":\"Q1\",\"JCRName\":\"CARDIAC & CARDIOVASCULAR SYSTEMS\",\"Score\":null,\"Total\":0}","platform":"Semanticscholar","paperid":null,"PeriodicalName":"Nature cardiovascular research","FirstCategoryId":"1085","ListUrlMain":"https://www.nature.com/articles/s44161-025-00633-1","RegionNum":0,"RegionCategory":null,"ArticlePicture":[],"TitleCN":null,"AbstractTextCN":null,"PMCID":null,"EPubDate":"","PubModel":"","JCR":"Q1","JCRName":"CARDIAC & CARDIOVASCULAR SYSTEMS","Score":null,"Total":0}
引用次数: 0

摘要

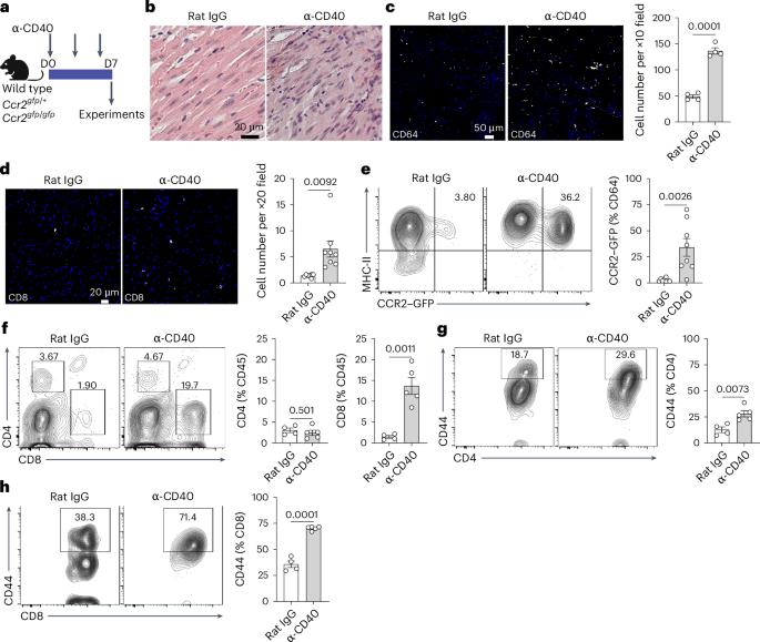
包括CD40激动剂在内的免疫检查点疗法在引发对当前疗法有抵抗力的患者的抗肿瘤反应方面有着巨大的希望。传统的免疫检查点抑制剂(PD-1、PD-L1和CTLA-4拮抗剂)与严重的心脏不良事件相关,包括危及生命的心肌炎。然而,关于CD40激动剂引发心肌炎症或心肌炎的可能性知之甚少。在这里,我们利用遗传小鼠模型、单细胞测序和细胞耗竭研究表明,抗cd40激动剂抗体通过激活CCR2+巨噬细胞和随后募集效应记忆CD8+ T细胞来重塑心脏免疫景观。我们确定了CCR2+巨噬细胞(趋化因子受体CCR2阳性)和CD8+ T细胞之间的正反馈回路,由IL-12b, TNF和IFNγ信号驱动,促进心肌炎症,并表明先前暴露于CD40激动剂使心脏对继发性损伤敏感并加速左心室重构。总的来说,这些发现强调了CD40激动剂促进心肌炎症和增强心力衰竭发病机制的潜力。
本文章由计算机程序翻译,如有差异,请以英文原文为准。

The immune checkpoint regulator CD40 potentiates myocardial inflammation

The immune checkpoint regulator CD40 potentiates myocardial inflammation
Immune checkpoint therapeutics including CD40 agonists have tremendous promise to elicit antitumor responses in patients resistant to current therapies. Conventional immune checkpoint inhibitors (PD-1, PD-L1 and CTLA-4 antagonists) are associated with serious adverse cardiac events including life-threatening myocarditis. However, little is known regarding the potential for CD40 agonists to trigger myocardial inflammation or myocarditis. Here we leverage genetic mouse models, single-cell sequencing and cell depletion studies to show that an anti-CD40 agonist antibody reshapes the cardiac immune landscape through activation of CCR2+ macrophages and subsequent recruitment of effector memory CD8+ T cells. We identify a positive feedback loop between CCR2+ macrophages (positive for the chemokine receptor CCR2) and CD8+ T cells driven by IL-12b, TNF and IFNγ signaling that promotes myocardial inflammation and show that previous exposure to CD40 agonists sensitizes the heart to secondary insults and accelerates left ventricular remodeling. Collectively, these findings highlight the potential for CD40 agonists to promote myocardial inflammation and potentiate heart failure pathogenesis. Jimenez et al. show that CD40 agonists can induce myocardial inflammation by activating cardiac macrophages and CD8+ T cells, sensitizing the heart to secondary injury and promoting adverse remodeling.
求助全文
通过发布文献求助,成功后即可免费获取论文全文。 去求助
来源期刊
CiteScore
5.70
自引率
0.00%
发文量
0
×
引用
GB/T 7714-2015
复制
MLA
复制
APA
复制
导出至
BibTeX EndNote RefMan NoteFirst NoteExpress
×
提示
您的信息不完整,为了账户安全,请先补充。
现在去补充
×
提示
您因"违规操作"
具体请查看互助需知
我知道了
×
提示
确定
请完成安全验证×
copy
已复制链接
快去分享给好友吧!
我知道了
右上角分享
点击右上角分享
0
联系我们:info@booksci.cn Book学术提供免费学术资源搜索服务,方便国内外学者检索中英文文献。致力于提供最便捷和优质的服务体验。 Copyright © 2023 布克学术 All rights reserved.
京ICP备2023020795号-1
ghs 京公网安备 11010802042870号
Book学术文献互助
Book学术文献互助群
群 号:604180095
Book学术官方微信