崩解素样和金属蛋白酶15通过蛋白酶激活受体1的激活促进胶质母细胞瘤的增殖和转移。

IF 3.1 4区 医学 Q2 PATHOLOGY
Cytojournal Pub Date : 2025-03-13 eCollection Date: 2025-01-01 DOI:10.25259/Cytojournal_92_2024
Rong Ren, Zuowei Li, Qiong Fang
{"title":"崩解素样和金属蛋白酶15通过蛋白酶激活受体1的激活促进胶质母细胞瘤的增殖和转移。","authors":"Rong Ren, Zuowei Li, Qiong Fang","doi":"10.25259/Cytojournal_92_2024","DOIUrl":null,"url":null,"abstract":"<p><strong>Objective: </strong>Glioblastoma hinders therapeutic interventions and prognostic outlooks. At the same time, a disintegrin-like and metalloproteinase 15 (ADAM15) influences cellular processes, such as adhesion and migration. Furthermore, protease-activated receptor 1 (PAR1), a vital receptor, impacts tumorigenesis and disease progression. This study aimed to investigate ADAM15 and PAR1 interaction in epithelial-mesenchymal transition (EMT) modulation in glioblastoma behavior and provide insights into therapeutic targets.</p><p><strong>Material and methods: </strong>The impacts of ADAM15 overexpression and PAR-1/2 inhibition on the proliferation, invasion, and migration of glioblastoma cells U251 and U87 were evaluated using transwell assays, EdU incorporation, clonogenic assay, Ki67 immunohistochemistry, and immunofluorescence staining. Real-time quantitative polymerase chain reaction and Western blot analysis were employed to investigate the impact of ADAM15 on PAR1 expression.</p><p><strong>Results: </strong>After analyzing the impacts of ADAM15 overexpression on the migration, invasion, and proliferation of human glioblastoma cell lines U251 and U87, the results showed that ADAM15 overexpression significantly enhanced migration (<i>P</i> < 0.001) and invasion rates (<i>P</i> < 0.001), as confirmed by scratch and transwell assays, thus indicating its tumor-promoting effects. This study revealed a significant increase in colony formation (<i>P</i> < 0.001), EdU incorporation (<i>P</i> < 0.001), and Ki67-positive cells (<i>P</i> < 0.001) in the ADAM15 overexpressed group. PAR1 and EMT markers were significantly increased in the ADAM15 overexpressed group (<i>P</i> < 0.001). Treatment with the PAR-1 antagonist SCH79797 inhibited EMT (<i>P</i> < 0.01) and suppressed cell proliferation (<i>P</i> < 0.001), migration (<i>P</i> < 0.001), and invasion (<i>P</i> < 0.001) in U251 and U87 cells overexpressing ADAM15, indicating the involvement of PAR-1 signaling in the effects of ADAM15 on cell behaviors. In comparison, the PAR-2 antagonist FSLLRY-NH2 did not show significant effects on EMT or these cell behaviors.</p><p><strong>Conclusion: </strong>ADAM15 drives glioblastoma cell lines U251 and U87 progression through PAR1.</p>","PeriodicalId":49082,"journal":{"name":"Cytojournal","volume":"22 ","pages":"34"},"PeriodicalIF":3.1000,"publicationDate":"2025-03-13","publicationTypes":"Journal Article","fieldsOfStudy":null,"isOpenAccess":false,"openAccessPdf":"https://www.ncbi.nlm.nih.gov/pmc/articles/PMC12010881/pdf/","citationCount":"0","resultStr":"{\"title\":\"A disintegrin-like and metalloproteinase 15 facilitates glioblastoma proliferation and metastasis through activation of the protease-activated receptor 1.\",\"authors\":\"Rong Ren, Zuowei Li, Qiong Fang\",\"doi\":\"10.25259/Cytojournal_92_2024\",\"DOIUrl\":null,\"url\":null,\"abstract\":\"<p><strong>Objective: </strong>Glioblastoma hinders therapeutic interventions and prognostic outlooks. At the same time, a disintegrin-like and metalloproteinase 15 (ADAM15) influences cellular processes, such as adhesion and migration. Furthermore, protease-activated receptor 1 (PAR1), a vital receptor, impacts tumorigenesis and disease progression. This study aimed to investigate ADAM15 and PAR1 interaction in epithelial-mesenchymal transition (EMT) modulation in glioblastoma behavior and provide insights into therapeutic targets.</p><p><strong>Material and methods: </strong>The impacts of ADAM15 overexpression and PAR-1/2 inhibition on the proliferation, invasion, and migration of glioblastoma cells U251 and U87 were evaluated using transwell assays, EdU incorporation, clonogenic assay, Ki67 immunohistochemistry, and immunofluorescence staining. Real-time quantitative polymerase chain reaction and Western blot analysis were employed to investigate the impact of ADAM15 on PAR1 expression.</p><p><strong>Results: </strong>After analyzing the impacts of ADAM15 overexpression on the migration, invasion, and proliferation of human glioblastoma cell lines U251 and U87, the results showed that ADAM15 overexpression significantly enhanced migration (<i>P</i> < 0.001) and invasion rates (<i>P</i> < 0.001), as confirmed by scratch and transwell assays, thus indicating its tumor-promoting effects. This study revealed a significant increase in colony formation (<i>P</i> < 0.001), EdU incorporation (<i>P</i> < 0.001), and Ki67-positive cells (<i>P</i> < 0.001) in the ADAM15 overexpressed group. PAR1 and EMT markers were significantly increased in the ADAM15 overexpressed group (<i>P</i> < 0.001). Treatment with the PAR-1 antagonist SCH79797 inhibited EMT (<i>P</i> < 0.01) and suppressed cell proliferation (<i>P</i> < 0.001), migration (<i>P</i> < 0.001), and invasion (<i>P</i> < 0.001) in U251 and U87 cells overexpressing ADAM15, indicating the involvement of PAR-1 signaling in the effects of ADAM15 on cell behaviors. In comparison, the PAR-2 antagonist FSLLRY-NH2 did not show significant effects on EMT or these cell behaviors.</p><p><strong>Conclusion: </strong>ADAM15 drives glioblastoma cell lines U251 and U87 progression through PAR1.</p>\",\"PeriodicalId\":49082,\"journal\":{\"name\":\"Cytojournal\",\"volume\":\"22 \",\"pages\":\"34\"},\"PeriodicalIF\":3.1000,\"publicationDate\":\"2025-03-13\",\"publicationTypes\":\"Journal Article\",\"fieldsOfStudy\":null,\"isOpenAccess\":false,\"openAccessPdf\":\"https://www.ncbi.nlm.nih.gov/pmc/articles/PMC12010881/pdf/\",\"citationCount\":\"0\",\"resultStr\":null,\"platform\":\"Semanticscholar\",\"paperid\":null,\"PeriodicalName\":\"Cytojournal\",\"FirstCategoryId\":\"3\",\"ListUrlMain\":\"https://doi.org/10.25259/Cytojournal_92_2024\",\"RegionNum\":4,\"RegionCategory\":\"医学\",\"ArticlePicture\":[],\"TitleCN\":null,\"AbstractTextCN\":null,\"PMCID\":null,\"EPubDate\":\"2025/1/1 0:00:00\",\"PubModel\":\"eCollection\",\"JCR\":\"Q2\",\"JCRName\":\"PATHOLOGY\",\"Score\":null,\"Total\":0}","platform":"Semanticscholar","paperid":null,"PeriodicalName":"Cytojournal","FirstCategoryId":"3","ListUrlMain":"https://doi.org/10.25259/Cytojournal_92_2024","RegionNum":4,"RegionCategory":"医学","ArticlePicture":[],"TitleCN":null,"AbstractTextCN":null,"PMCID":null,"EPubDate":"2025/1/1 0:00:00","PubModel":"eCollection","JCR":"Q2","JCRName":"PATHOLOGY","Score":null,"Total":0}
引用次数: 0

摘要

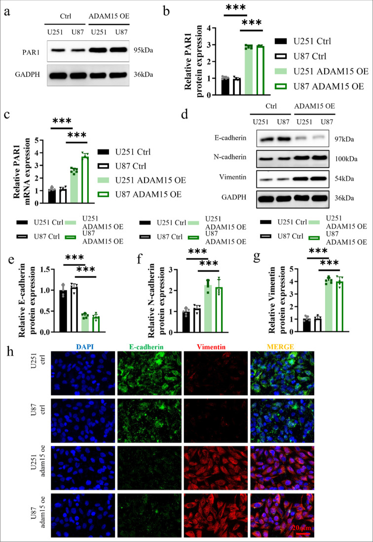
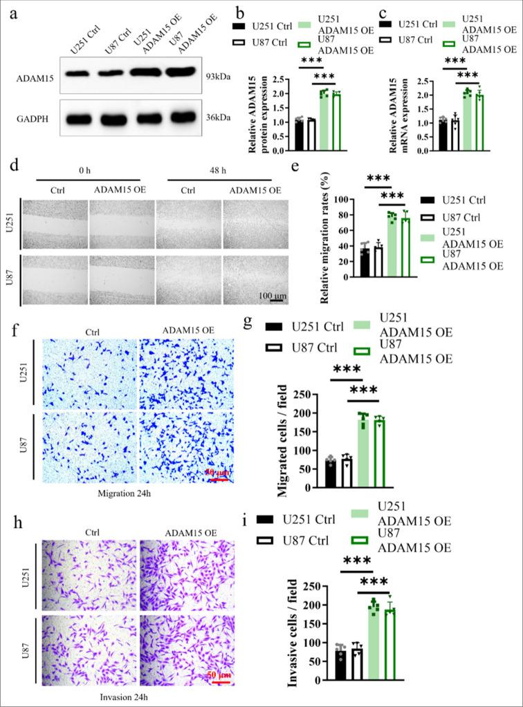
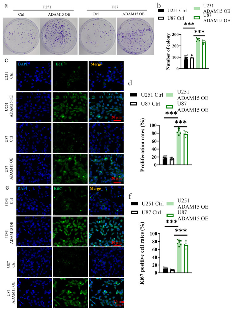
目的:胶质母细胞瘤阻碍治疗干预和预后前景。同时,崩解素样金属蛋白酶15 (ADAM15)影响细胞过程,如粘附和迁移。此外,蛋白酶激活受体1 (PAR1),一个重要的受体,影响肿瘤的发生和疾病的进展。本研究旨在探讨ADAM15和PAR1在胶质母细胞瘤行为中上皮-间充质转化(EMT)调节中的相互作用,并为治疗靶点提供见解。材料和方法:采用transwell法、EdU掺入法、克隆实验、Ki67免疫组织化学和免疫荧光染色,研究ADAM15过表达和PAR-1/2抑制对胶质母细胞瘤细胞U251和U87增殖、侵袭和迁移的影响。采用实时定量聚合酶链反应和Western blot分析ADAM15对PAR1表达的影响。结果:通过分析ADAM15过表达对人胶质母细胞瘤细胞系U251和U87迁移、侵袭和增殖的影响,scratch和transwell实验证实,ADAM15过表达显著增强了胶质母细胞瘤细胞系U251和U87的迁移(P < 0.001)和侵袭率(P < 0.001),提示其促瘤作用。本研究发现,ADAM15过表达组细胞集落形成(P < 0.001)、EdU掺入(P < 0.001)和ki67阳性细胞(P < 0.001)显著增加。ADAM15过表达组PAR1和EMT标志物显著升高(P < 0.001)。在过表达ADAM15的U251和U87细胞中,PAR-1拮抗剂SCH79797抑制了EMT (P < 0.01),抑制了细胞增殖(P < 0.001)、迁移(P < 0.001)和侵袭(P < 0.001),表明PAR-1信号通路参与了ADAM15对细胞行为的影响。相比之下,PAR-2拮抗剂FSLLRY-NH2对EMT或这些细胞行为没有显着影响。结论:ADAM15通过PAR1介导胶质母细胞瘤细胞系U251和U87的进展。
本文章由计算机程序翻译,如有差异,请以英文原文为准。

A disintegrin-like and metalloproteinase 15 facilitates glioblastoma proliferation and metastasis through activation of the protease-activated receptor 1.

A disintegrin-like and metalloproteinase 15 facilitates glioblastoma proliferation and metastasis through activation of the protease-activated receptor 1.

A disintegrin-like and metalloproteinase 15 facilitates glioblastoma proliferation and metastasis through activation of the protease-activated receptor 1.

A disintegrin-like and metalloproteinase 15 facilitates glioblastoma proliferation and metastasis through activation of the protease-activated receptor 1.

Objective: Glioblastoma hinders therapeutic interventions and prognostic outlooks. At the same time, a disintegrin-like and metalloproteinase 15 (ADAM15) influences cellular processes, such as adhesion and migration. Furthermore, protease-activated receptor 1 (PAR1), a vital receptor, impacts tumorigenesis and disease progression. This study aimed to investigate ADAM15 and PAR1 interaction in epithelial-mesenchymal transition (EMT) modulation in glioblastoma behavior and provide insights into therapeutic targets.

Material and methods: The impacts of ADAM15 overexpression and PAR-1/2 inhibition on the proliferation, invasion, and migration of glioblastoma cells U251 and U87 were evaluated using transwell assays, EdU incorporation, clonogenic assay, Ki67 immunohistochemistry, and immunofluorescence staining. Real-time quantitative polymerase chain reaction and Western blot analysis were employed to investigate the impact of ADAM15 on PAR1 expression.

Results: After analyzing the impacts of ADAM15 overexpression on the migration, invasion, and proliferation of human glioblastoma cell lines U251 and U87, the results showed that ADAM15 overexpression significantly enhanced migration (P < 0.001) and invasion rates (P < 0.001), as confirmed by scratch and transwell assays, thus indicating its tumor-promoting effects. This study revealed a significant increase in colony formation (P < 0.001), EdU incorporation (P < 0.001), and Ki67-positive cells (P < 0.001) in the ADAM15 overexpressed group. PAR1 and EMT markers were significantly increased in the ADAM15 overexpressed group (P < 0.001). Treatment with the PAR-1 antagonist SCH79797 inhibited EMT (P < 0.01) and suppressed cell proliferation (P < 0.001), migration (P < 0.001), and invasion (P < 0.001) in U251 and U87 cells overexpressing ADAM15, indicating the involvement of PAR-1 signaling in the effects of ADAM15 on cell behaviors. In comparison, the PAR-2 antagonist FSLLRY-NH2 did not show significant effects on EMT or these cell behaviors.

Conclusion: ADAM15 drives glioblastoma cell lines U251 and U87 progression through PAR1.

求助全文
通过发布文献求助,成功后即可免费获取论文全文。 去求助
来源期刊
Cytojournal
Cytojournal PATHOLOGY-
CiteScore
2.20
自引率
42.10%
发文量
56
审稿时长
>12 weeks
期刊介绍: The CytoJournal is an open-access peer-reviewed journal committed to publishing high-quality articles in the field of Diagnostic Cytopathology including Molecular aspects. The journal is owned by the Cytopathology Foundation and published by the Scientific Scholar.
×
引用
GB/T 7714-2015
复制
MLA
复制
APA
复制
导出至
BibTeX EndNote RefMan NoteFirst NoteExpress
×
提示
您的信息不完整,为了账户安全,请先补充。
现在去补充
×
提示
您因"违规操作"
具体请查看互助需知
我知道了
×
提示
确定
请完成安全验证×
copy
已复制链接
快去分享给好友吧!
我知道了
右上角分享
点击右上角分享
0
联系我们:info@booksci.cn Book学术提供免费学术资源搜索服务,方便国内外学者检索中英文文献。致力于提供最便捷和优质的服务体验。 Copyright © 2023 布克学术 All rights reserved.
京ICP备2023020795号-1
ghs 京公网安备 11010802042870号
Book学术文献互助
Book学术文献互助群
群 号:604180095
Book学术官方微信