万丽花提取物通过抑制人视网膜色素上皮ARPE-19细胞活性氧的产生,抑制颗粒物2.5促进的上皮-间质转化。

IF 1.5 4区 医学 Q3 NUTRITION & DIETETICS
Nutrition Research and Practice Pub Date : 2025-04-01 Epub Date: 2024-12-04 DOI:10.4162/nrp.2025.19.2.170
Beom Su Park, EunJin Bang, Hyesook Lee, Gi-Young Kim, Yung Hyun Choi
{"title":"万丽花提取物通过抑制人视网膜色素上皮ARPE-19细胞活性氧的产生,抑制颗粒物2.5促进的上皮-间质转化。","authors":"Beom Su Park, EunJin Bang, Hyesook Lee, Gi-Young Kim, Yung Hyun Choi","doi":"10.4162/nrp.2025.19.2.170","DOIUrl":null,"url":null,"abstract":"<p><strong>Background/objectives: </strong>Particulate matter 2.5 (PM2.5) exposure can promote epithelial-mesenchymal transition (EMT) in human retinal pigment epithelial (RPE) cells. The flowers of <i>Tagetes erecta</i> Linn, commonly known as marigold, are rich in diverse flavonoids and carotenoids and play a significant role in preventing cellular damage induced by oxidative stress, but the role of their extracts in RPE cells has not been reported. This study aimed to evaluate the influence of an ethanol extract of <i>T. erecta</i> Linn flower (TE) on PM2.5-induced EMT processes in RPE ARPE-19 cells.</p><p><strong>Materials/methods: </strong>To investigate the protective effect of TE against ARPE-19 cell damage following PM2.5 treatment, cells were exposed to TE for 1 h before exposure to PM2.5 for 24 h. We investigated whether the efficacy of TE on suppressing PM2.5-induced EMT was related to antioxidant activity and the effect on the expression changes of factors involved in EMT regulation. Additionally, we further explored the role of intracellular signaling pathways associated with EMT inhibition.</p><p><strong>Results: </strong>TE significantly blocked PM2.5-induced cytotoxicity while effectively preventing mitochondrial dysfunction, increased reactive oxygen species (ROS) generation, and mitochondrial membrane potential disruption. TE inhibited PM2.5-induced EMT and inflammatory response by suppressing the ROS-mediated transforming growth factor-β/suppressor of mothers against decapentaplegic/mitogen-activated protein kinases signaling pathway.</p><p><strong>Conclusion: </strong>Our results suggest that marigold extract is a highly effective in protection against PM2.5-induced eye damage.</p>","PeriodicalId":19232,"journal":{"name":"Nutrition Research and Practice","volume":"19 2","pages":"170-185"},"PeriodicalIF":1.5000,"publicationDate":"2025-04-01","publicationTypes":"Journal Article","fieldsOfStudy":null,"isOpenAccess":false,"openAccessPdf":"https://www.ncbi.nlm.nih.gov/pmc/articles/PMC11982690/pdf/","citationCount":"0","resultStr":"{\"title\":\"<i>Tagetes erecta</i> Linn flower extract inhibits particulate matter 2.5-promoted epithelial-mesenchymal transition by attenuating reactive oxygen species generation in human retinal pigment epithelial ARPE-19 cells.\",\"authors\":\"Beom Su Park, EunJin Bang, Hyesook Lee, Gi-Young Kim, Yung Hyun Choi\",\"doi\":\"10.4162/nrp.2025.19.2.170\",\"DOIUrl\":null,\"url\":null,\"abstract\":\"<p><strong>Background/objectives: </strong>Particulate matter 2.5 (PM2.5) exposure can promote epithelial-mesenchymal transition (EMT) in human retinal pigment epithelial (RPE) cells. The flowers of <i>Tagetes erecta</i> Linn, commonly known as marigold, are rich in diverse flavonoids and carotenoids and play a significant role in preventing cellular damage induced by oxidative stress, but the role of their extracts in RPE cells has not been reported. This study aimed to evaluate the influence of an ethanol extract of <i>T. erecta</i> Linn flower (TE) on PM2.5-induced EMT processes in RPE ARPE-19 cells.</p><p><strong>Materials/methods: </strong>To investigate the protective effect of TE against ARPE-19 cell damage following PM2.5 treatment, cells were exposed to TE for 1 h before exposure to PM2.5 for 24 h. We investigated whether the efficacy of TE on suppressing PM2.5-induced EMT was related to antioxidant activity and the effect on the expression changes of factors involved in EMT regulation. Additionally, we further explored the role of intracellular signaling pathways associated with EMT inhibition.</p><p><strong>Results: </strong>TE significantly blocked PM2.5-induced cytotoxicity while effectively preventing mitochondrial dysfunction, increased reactive oxygen species (ROS) generation, and mitochondrial membrane potential disruption. TE inhibited PM2.5-induced EMT and inflammatory response by suppressing the ROS-mediated transforming growth factor-β/suppressor of mothers against decapentaplegic/mitogen-activated protein kinases signaling pathway.</p><p><strong>Conclusion: </strong>Our results suggest that marigold extract is a highly effective in protection against PM2.5-induced eye damage.</p>\",\"PeriodicalId\":19232,\"journal\":{\"name\":\"Nutrition Research and Practice\",\"volume\":\"19 2\",\"pages\":\"170-185\"},\"PeriodicalIF\":1.5000,\"publicationDate\":\"2025-04-01\",\"publicationTypes\":\"Journal Article\",\"fieldsOfStudy\":null,\"isOpenAccess\":false,\"openAccessPdf\":\"https://www.ncbi.nlm.nih.gov/pmc/articles/PMC11982690/pdf/\",\"citationCount\":\"0\",\"resultStr\":null,\"platform\":\"Semanticscholar\",\"paperid\":null,\"PeriodicalName\":\"Nutrition Research and Practice\",\"FirstCategoryId\":\"3\",\"ListUrlMain\":\"https://doi.org/10.4162/nrp.2025.19.2.170\",\"RegionNum\":4,\"RegionCategory\":\"医学\",\"ArticlePicture\":[],\"TitleCN\":null,\"AbstractTextCN\":null,\"PMCID\":null,\"EPubDate\":\"2024/12/4 0:00:00\",\"PubModel\":\"Epub\",\"JCR\":\"Q3\",\"JCRName\":\"NUTRITION & DIETETICS\",\"Score\":null,\"Total\":0}","platform":"Semanticscholar","paperid":null,"PeriodicalName":"Nutrition Research and Practice","FirstCategoryId":"3","ListUrlMain":"https://doi.org/10.4162/nrp.2025.19.2.170","RegionNum":4,"RegionCategory":"医学","ArticlePicture":[],"TitleCN":null,"AbstractTextCN":null,"PMCID":null,"EPubDate":"2024/12/4 0:00:00","PubModel":"Epub","JCR":"Q3","JCRName":"NUTRITION & DIETETICS","Score":null,"Total":0}
引用次数: 0

摘要

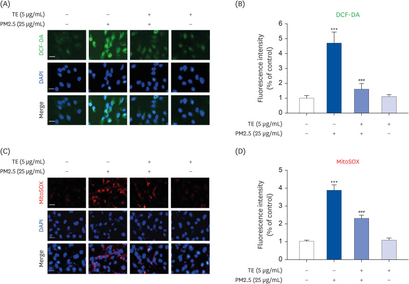
背景/目的:PM2.5暴露可促进人视网膜色素上皮(RPE)细胞上皮-间质转化(EMT)。万金菊(Tagetes erecta Linn)的花富含多种类黄酮和类胡萝卜素,对防止氧化应激引起的细胞损伤有重要作用,但其提取物在RPE细胞中的作用尚未见报道。本研究旨在评价荆芥(T. erecta Linn flower, TE)乙醇提取物对pm2.5诱导的RPE ARPE-19细胞EMT过程的影响。材料/方法:为了研究TE对PM2.5处理后ARPE-19细胞损伤的保护作用,我们先将细胞暴露于TE中1 h,然后再暴露于PM2.5中24 h。我们研究TE对PM2.5诱导的EMT的抑制作用是否与抗氧化活性以及对EMT调控相关因子表达变化的影响有关。此外,我们进一步探索了与EMT抑制相关的细胞内信号通路的作用。结果:TE显著阻断pm2.5诱导的细胞毒性,同时有效防止线粒体功能障碍、活性氧(ROS)生成增加和线粒体膜电位破坏。TE通过抑制ros介导的转化生长因子-β/抑制因子抑制母亲抗十肢截瘫/丝裂原活化蛋白激酶信号通路,抑制pm2.5诱导的EMT和炎症反应。结论:万寿菊提取物对pm2.5致眼损伤具有较好的保护作用。
本文章由计算机程序翻译,如有差异,请以英文原文为准。

<i>Tagetes erecta</i> Linn flower extract inhibits particulate matter 2.5-promoted epithelial-mesenchymal transition by attenuating reactive oxygen species generation in human retinal pigment epithelial ARPE-19 cells.

<i>Tagetes erecta</i> Linn flower extract inhibits particulate matter 2.5-promoted epithelial-mesenchymal transition by attenuating reactive oxygen species generation in human retinal pigment epithelial ARPE-19 cells.

<i>Tagetes erecta</i> Linn flower extract inhibits particulate matter 2.5-promoted epithelial-mesenchymal transition by attenuating reactive oxygen species generation in human retinal pigment epithelial ARPE-19 cells.

Tagetes erecta Linn flower extract inhibits particulate matter 2.5-promoted epithelial-mesenchymal transition by attenuating reactive oxygen species generation in human retinal pigment epithelial ARPE-19 cells.

Background/objectives: Particulate matter 2.5 (PM2.5) exposure can promote epithelial-mesenchymal transition (EMT) in human retinal pigment epithelial (RPE) cells. The flowers of Tagetes erecta Linn, commonly known as marigold, are rich in diverse flavonoids and carotenoids and play a significant role in preventing cellular damage induced by oxidative stress, but the role of their extracts in RPE cells has not been reported. This study aimed to evaluate the influence of an ethanol extract of T. erecta Linn flower (TE) on PM2.5-induced EMT processes in RPE ARPE-19 cells.

Materials/methods: To investigate the protective effect of TE against ARPE-19 cell damage following PM2.5 treatment, cells were exposed to TE for 1 h before exposure to PM2.5 for 24 h. We investigated whether the efficacy of TE on suppressing PM2.5-induced EMT was related to antioxidant activity and the effect on the expression changes of factors involved in EMT regulation. Additionally, we further explored the role of intracellular signaling pathways associated with EMT inhibition.

Results: TE significantly blocked PM2.5-induced cytotoxicity while effectively preventing mitochondrial dysfunction, increased reactive oxygen species (ROS) generation, and mitochondrial membrane potential disruption. TE inhibited PM2.5-induced EMT and inflammatory response by suppressing the ROS-mediated transforming growth factor-β/suppressor of mothers against decapentaplegic/mitogen-activated protein kinases signaling pathway.

Conclusion: Our results suggest that marigold extract is a highly effective in protection against PM2.5-induced eye damage.

求助全文
通过发布文献求助,成功后即可免费获取论文全文。 去求助
来源期刊
Nutrition Research and Practice
Nutrition Research and Practice NUTRITION & DIETETICS-
CiteScore
3.50
自引率
4.20%
发文量
62
审稿时长
6-12 weeks
期刊介绍: Nutrition Research and Practice (NRP) is an official journal, jointly published by the Korean Nutrition Society and the Korean Society of Community Nutrition since 2007. The journal had been published quarterly at the initial stage and has been published bimonthly since 2010. NRP aims to stimulate research and practice across diverse areas of human nutrition. The Journal publishes peer-reviewed original manuscripts on nutrition biochemistry and metabolism, community nutrition, nutrition and disease management, nutritional epidemiology, nutrition education, foodservice management in the following categories: Original Research Articles, Notes, Communications, and Reviews. Reviews will be received by the invitation of the editors only. Statements made and opinions expressed in the manuscripts published in this Journal represent the views of authors and do not necessarily reflect the opinion of the Societies.
×
引用
GB/T 7714-2015
复制
MLA
复制
APA
复制
导出至
BibTeX EndNote RefMan NoteFirst NoteExpress
×
提示
您的信息不完整,为了账户安全,请先补充。
现在去补充
×
提示
您因"违规操作"
具体请查看互助需知
我知道了
×
提示
确定
请完成安全验证×
copy
已复制链接
快去分享给好友吧!
我知道了
右上角分享
点击右上角分享
0
联系我们:info@booksci.cn Book学术提供免费学术资源搜索服务,方便国内外学者检索中英文文献。致力于提供最便捷和优质的服务体验。 Copyright © 2023 布克学术 All rights reserved.
京ICP备2023020795号-1
ghs 京公网安备 11010802042870号
Book学术文献互助
Book学术文献互助群
群 号:604180095
Book学术官方微信