孟加拉女大学生乳腺癌恐惧量表孟加拉语版的心理计量学检验。

IF 3 Q4 ONCOLOGY
International Journal of Breast Cancer Pub Date : 2025-04-22 eCollection Date: 2025-01-01 DOI:10.1155/ijbc/6811105
Md Ashfikur Rahman, Md Mikail Hossen, Md Ehsanul Haque Chowdhury, Farzana Afrin Anu, Tanjirul Islam, Md Sazedur Rahman, Satyajit Kundu, Md Hasan Howlader
{"title":"孟加拉女大学生乳腺癌恐惧量表孟加拉语版的心理计量学检验。","authors":"Md Ashfikur Rahman, Md Mikail Hossen, Md Ehsanul Haque Chowdhury, Farzana Afrin Anu, Tanjirul Islam, Md Sazedur Rahman, Satyajit Kundu, Md Hasan Howlader","doi":"10.1155/ijbc/6811105","DOIUrl":null,"url":null,"abstract":"<p><p><b>Background:</b> Research suggests that fear of cancer could be a significant predictor influencing participation in cancer screening. However, no tools have been validated to measure breast cancer fear among women in Bangladesh, while the Breast Cancer Fear Scale (BCFS) has been extensively examined in Western contexts. Thus, this study intends to validate the Bangla version of the BCFS among female university students aged (> 18) years, given the urgent need for a culturally relevant tool to evaluate fear associated with breast cancer screening practices in this population. <b>Methods:</b> This cross-sectional study was conducted in 2023 among female university students in Bangladesh. Participants were aged > 18 years, able to read Bangla, and had no personal or familial history of cancer or chronic illnesses. Data were collected via an online survey using a random sampling method, resulting in 456 eligible participants after data cleaning. The BCFS was translated into Bangla following the standard forward-backward translation process. Exploratory and confirmatory factor analyses (EFA and CFA) were conducted to evaluate the structure of the scale factor. Internal consistency, test-retest reliability, and convergent validity were also assessed. <b>Results:</b> The results showed that the mean age of the participants was 22.91 (SD: 1.12). The Bangla version of the BCFS showed a single-factor structure, high internal consistency (Cronbach's <i>α</i> = 0.939), and good test-retest reliability (<i>r</i> = 0.53, <i>p</i> < 0.001). The CFA results are consistent with the EFA findings, confirming that the scale is a good fit for the one-factor structure. The loadings range from 0.679 (Fear1) to 0.920 (Fear4) in the total sample, indicating that the items are significant indicators of the latent construct. The BCFS demonstrated an acceptable model fit, with RMSEA values below the 0.08 cutoff and SRMR values well below the 0.05 threshold across all samples. Additionally, the GFI, AGFI, NFI, TLI, and CFI values were all above the recommended thresholds, indicating a high fit for the model. <b>Conclusions:</b> The Bangla version of the BCFS has proven to be a powerful and reliable tool for gauging the multifaceted nature of breast cancer fear among Bangladeshi women, particularly female university students. This culturally tailored instrument holds the potential to shed light on the psychological barriers that hinder breast cancer screening.</p>","PeriodicalId":46159,"journal":{"name":"International Journal of Breast Cancer","volume":"2025 ","pages":"6811105"},"PeriodicalIF":3.0000,"publicationDate":"2025-04-22","publicationTypes":"Journal Article","fieldsOfStudy":null,"isOpenAccess":false,"openAccessPdf":"https://www.ncbi.nlm.nih.gov/pmc/articles/PMC12041632/pdf/","citationCount":"0","resultStr":"{\"title\":\"Psychometric Validation of the Bangla Version of the Breast Cancer Fear Scale Among Female University Students in Bangladesh.\",\"authors\":\"Md Ashfikur Rahman, Md Mikail Hossen, Md Ehsanul Haque Chowdhury, Farzana Afrin Anu, Tanjirul Islam, Md Sazedur Rahman, Satyajit Kundu, Md Hasan Howlader\",\"doi\":\"10.1155/ijbc/6811105\",\"DOIUrl\":null,\"url\":null,\"abstract\":\"<p><p><b>Background:</b> Research suggests that fear of cancer could be a significant predictor influencing participation in cancer screening. However, no tools have been validated to measure breast cancer fear among women in Bangladesh, while the Breast Cancer Fear Scale (BCFS) has been extensively examined in Western contexts. Thus, this study intends to validate the Bangla version of the BCFS among female university students aged (> 18) years, given the urgent need for a culturally relevant tool to evaluate fear associated with breast cancer screening practices in this population. <b>Methods:</b> This cross-sectional study was conducted in 2023 among female university students in Bangladesh. Participants were aged > 18 years, able to read Bangla, and had no personal or familial history of cancer or chronic illnesses. Data were collected via an online survey using a random sampling method, resulting in 456 eligible participants after data cleaning. The BCFS was translated into Bangla following the standard forward-backward translation process. Exploratory and confirmatory factor analyses (EFA and CFA) were conducted to evaluate the structure of the scale factor. Internal consistency, test-retest reliability, and convergent validity were also assessed. <b>Results:</b> The results showed that the mean age of the participants was 22.91 (SD: 1.12). The Bangla version of the BCFS showed a single-factor structure, high internal consistency (Cronbach's <i>α</i> = 0.939), and good test-retest reliability (<i>r</i> = 0.53, <i>p</i> < 0.001). The CFA results are consistent with the EFA findings, confirming that the scale is a good fit for the one-factor structure. The loadings range from 0.679 (Fear1) to 0.920 (Fear4) in the total sample, indicating that the items are significant indicators of the latent construct. The BCFS demonstrated an acceptable model fit, with RMSEA values below the 0.08 cutoff and SRMR values well below the 0.05 threshold across all samples. Additionally, the GFI, AGFI, NFI, TLI, and CFI values were all above the recommended thresholds, indicating a high fit for the model. <b>Conclusions:</b> The Bangla version of the BCFS has proven to be a powerful and reliable tool for gauging the multifaceted nature of breast cancer fear among Bangladeshi women, particularly female university students. This culturally tailored instrument holds the potential to shed light on the psychological barriers that hinder breast cancer screening.</p>\",\"PeriodicalId\":46159,\"journal\":{\"name\":\"International Journal of Breast Cancer\",\"volume\":\"2025 \",\"pages\":\"6811105\"},\"PeriodicalIF\":3.0000,\"publicationDate\":\"2025-04-22\",\"publicationTypes\":\"Journal Article\",\"fieldsOfStudy\":null,\"isOpenAccess\":false,\"openAccessPdf\":\"https://www.ncbi.nlm.nih.gov/pmc/articles/PMC12041632/pdf/\",\"citationCount\":\"0\",\"resultStr\":null,\"platform\":\"Semanticscholar\",\"paperid\":null,\"PeriodicalName\":\"International Journal of Breast Cancer\",\"FirstCategoryId\":\"1085\",\"ListUrlMain\":\"https://doi.org/10.1155/ijbc/6811105\",\"RegionNum\":0,\"RegionCategory\":null,\"ArticlePicture\":[],\"TitleCN\":null,\"AbstractTextCN\":null,\"PMCID\":null,\"EPubDate\":\"2025/1/1 0:00:00\",\"PubModel\":\"eCollection\",\"JCR\":\"Q4\",\"JCRName\":\"ONCOLOGY\",\"Score\":null,\"Total\":0}","platform":"Semanticscholar","paperid":null,"PeriodicalName":"International Journal of Breast Cancer","FirstCategoryId":"1085","ListUrlMain":"https://doi.org/10.1155/ijbc/6811105","RegionNum":0,"RegionCategory":null,"ArticlePicture":[],"TitleCN":null,"AbstractTextCN":null,"PMCID":null,"EPubDate":"2025/1/1 0:00:00","PubModel":"eCollection","JCR":"Q4","JCRName":"ONCOLOGY","Score":null,"Total":0}
引用次数: 0

摘要

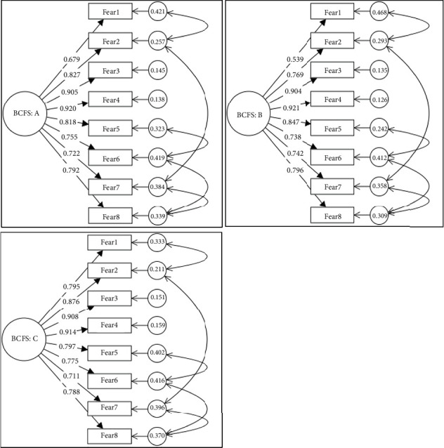
背景:研究表明,对癌症的恐惧可能是影响参与癌症筛查的重要预测因素。然而,目前还没有有效的工具来衡量孟加拉国妇女对乳腺癌的恐惧,而乳腺癌恐惧量表(BCFS)在西方国家得到了广泛的研究。因此,考虑到迫切需要一种与文化相关的工具来评估这一人群中与乳腺癌筛查实践相关的恐惧,本研究打算在(bb0 - 18)岁的女大学生中验证孟加拉国版本的BCFS。方法:本横断面研究于2023年在孟加拉国女大学生中进行。参与者年龄在18岁到18岁之间,能够阅读孟加拉语,没有个人或家族癌症或慢性疾病史。数据收集采用随机抽样的在线调查方式,经数据清理后,共获得456名符合条件的参与者。BCFS按照标准的前后翻译过程被翻译成孟加拉语。采用探索性和验证性因子分析(EFA和CFA)来评估量表因子的结构。内部一致性、重测信度和收敛效度也被评估。结果:参与者平均年龄为22.91岁(SD: 1.12)。孟加拉语版BCFS具有单因素结构,内部一致性高(Cronbach’s α = 0.939),重测信度好(r = 0.53, p < 0.001)。CFA结果与EFA结果一致,证实该量表很适合单因素结构。总样本的负荷量在0.679 (Fear1) ~ 0.920 (Fear4)之间,说明这些题项是潜在构念的显著指标。BCFS显示了可接受的模型拟合,所有样本的RMSEA值低于0.08截止值,SRMR值远低于0.05阈值。此外,GFI、AGFI、NFI、TLI和CFI值均高于推荐阈值,表明模型拟合度较高。结论:孟加拉国版的BCFS已被证明是一种强大而可靠的工具,可用于衡量孟加拉国妇女,特别是女大学生对乳腺癌的多方面恐惧。这种根据不同文化量身定制的工具有可能揭示阻碍乳腺癌筛查的心理障碍。
本文章由计算机程序翻译,如有差异,请以英文原文为准。

Psychometric Validation of the Bangla Version of the Breast Cancer Fear Scale Among Female University Students in Bangladesh.

Psychometric Validation of the Bangla Version of the Breast Cancer Fear Scale Among Female University Students in Bangladesh.

Background: Research suggests that fear of cancer could be a significant predictor influencing participation in cancer screening. However, no tools have been validated to measure breast cancer fear among women in Bangladesh, while the Breast Cancer Fear Scale (BCFS) has been extensively examined in Western contexts. Thus, this study intends to validate the Bangla version of the BCFS among female university students aged (> 18) years, given the urgent need for a culturally relevant tool to evaluate fear associated with breast cancer screening practices in this population. Methods: This cross-sectional study was conducted in 2023 among female university students in Bangladesh. Participants were aged > 18 years, able to read Bangla, and had no personal or familial history of cancer or chronic illnesses. Data were collected via an online survey using a random sampling method, resulting in 456 eligible participants after data cleaning. The BCFS was translated into Bangla following the standard forward-backward translation process. Exploratory and confirmatory factor analyses (EFA and CFA) were conducted to evaluate the structure of the scale factor. Internal consistency, test-retest reliability, and convergent validity were also assessed. Results: The results showed that the mean age of the participants was 22.91 (SD: 1.12). The Bangla version of the BCFS showed a single-factor structure, high internal consistency (Cronbach's α = 0.939), and good test-retest reliability (r = 0.53, p < 0.001). The CFA results are consistent with the EFA findings, confirming that the scale is a good fit for the one-factor structure. The loadings range from 0.679 (Fear1) to 0.920 (Fear4) in the total sample, indicating that the items are significant indicators of the latent construct. The BCFS demonstrated an acceptable model fit, with RMSEA values below the 0.08 cutoff and SRMR values well below the 0.05 threshold across all samples. Additionally, the GFI, AGFI, NFI, TLI, and CFI values were all above the recommended thresholds, indicating a high fit for the model. Conclusions: The Bangla version of the BCFS has proven to be a powerful and reliable tool for gauging the multifaceted nature of breast cancer fear among Bangladeshi women, particularly female university students. This culturally tailored instrument holds the potential to shed light on the psychological barriers that hinder breast cancer screening.

求助全文
通过发布文献求助,成功后即可免费获取论文全文。 去求助
来源期刊
CiteScore
3.40
自引率
0.00%
发文量
25
审稿时长
19 weeks
期刊介绍: International Journal of Breast Cancer is a peer-reviewed, Open Access journal that provides a forum for scientists, clinicians, and health care professionals working in breast cancer research and management. The journal publishes original research articles, review articles, and clinical studies related to molecular pathology, genomics, genetic predisposition, screening and diagnosis, disease markers, drug sensitivity and resistance, as well as novel therapies, with a specific focus on molecular targeted agents and immune therapies.
×
引用
GB/T 7714-2015
复制
MLA
复制
APA
复制
导出至
BibTeX EndNote RefMan NoteFirst NoteExpress
×
提示
您的信息不完整,为了账户安全,请先补充。
现在去补充
×
提示
您因"违规操作"
具体请查看互助需知
我知道了
×
提示
确定
请完成安全验证×
copy
已复制链接
快去分享给好友吧!
我知道了
右上角分享
点击右上角分享
0
联系我们:info@booksci.cn Book学术提供免费学术资源搜索服务,方便国内外学者检索中英文文献。致力于提供最便捷和优质的服务体验。 Copyright © 2023 布克学术 All rights reserved.
京ICP备2023020795号-1
ghs 京公网安备 11010802042870号
Book学术文献互助
Book学术文献互助群
群 号:604180095
Book学术官方微信