牛磺酸通过抑制mTORC1信号传导纠正狼疮CD4+ T细胞失衡。

IF 4.1 2区 医学 Q2 NUTRITION & DIETETICS
Saisai Huang, Yiyuan Cui, Yaqi Zhang, Hanyin Deng, Shanshan Liu, Xuebing Feng
{"title":"牛磺酸通过抑制mTORC1信号传导纠正狼疮CD4+ T细胞失衡。","authors":"Saisai Huang, Yiyuan Cui, Yaqi Zhang, Hanyin Deng, Shanshan Liu, Xuebing Feng","doi":"10.1186/s12986-025-00936-x","DOIUrl":null,"url":null,"abstract":"<p><strong>Objective: </strong>This study was designed to explore the metabolism features in systemic lupus erythematosus (SLE) and to investigate the role and regulatory mechanism of taurine in the control of CD4<sup>+</sup> T cells and the progression of SLE.</p><p><strong>Methods: </strong>Metabolomic profiles of sera from SLE patients and healthy controls (HCs) were analyzed by mass spectrometry. The therapeutic effects of taurine in vivo were observed in resiquimod (R848) induced mice, and the effects of taurine on various functions of CD4<sup>+</sup> T cells were examined by flow cytometry. The effect of mTORC1 agonist MHY1485 on the regulatory capacity of taurine was examined in vitro.</p><p><strong>Results: </strong>Both untargeted metabolomics assays and independent sample validation showed that serum levels of taurine were reduced in SLE patients compared to HCs (P<0.0001), which was inversely correlated with disease activity scores (P<0.05). Taurine supplementation relieved the progression of lupus in R848 induced mice, characterized by a decrease in anti-dsDNA (P<0.01) and proteinuria (P<0.05) and a reduction in the severity of nephritis (P<0.05). And, taurine supplementation improved the differentiation of cell subsets such as Th17 (P<0.001) and Treg cells (P<0.001) in these mice. In vitro, taurine suppressed reactive oxygen species production (P<0.001), proliferation (P<0.0001) and senescence (P<0.0001) of mouse spleen cells. The level of pS6 (P<0.0001) but not AKT in CD4<sup>+</sup> T was significantly decreased after taurine treatment, while mTORC1 agonists partially blocked the effect of taurine on CD4<sup>+</sup> T cells.</p><p><strong>Conclusion: </strong>Taurine may play a therapeutic role by ameliorating CD4<sup>+</sup> T cell abnormalities through inhibition of mTORC1 signaling in SLE.</p>","PeriodicalId":19196,"journal":{"name":"Nutrition & Metabolism","volume":"22 1","pages":"41"},"PeriodicalIF":4.1000,"publicationDate":"2025-05-12","publicationTypes":"Journal Article","fieldsOfStudy":null,"isOpenAccess":false,"openAccessPdf":"https://www.ncbi.nlm.nih.gov/pmc/articles/PMC12070759/pdf/","citationCount":"0","resultStr":"{\"title\":\"Taurine corrects lupus CD4<sup>+</sup> T cell imbalance through inhibition of mTORC1 signaling.\",\"authors\":\"Saisai Huang, Yiyuan Cui, Yaqi Zhang, Hanyin Deng, Shanshan Liu, Xuebing Feng\",\"doi\":\"10.1186/s12986-025-00936-x\",\"DOIUrl\":null,\"url\":null,\"abstract\":\"<p><strong>Objective: </strong>This study was designed to explore the metabolism features in systemic lupus erythematosus (SLE) and to investigate the role and regulatory mechanism of taurine in the control of CD4<sup>+</sup> T cells and the progression of SLE.</p><p><strong>Methods: </strong>Metabolomic profiles of sera from SLE patients and healthy controls (HCs) were analyzed by mass spectrometry. The therapeutic effects of taurine in vivo were observed in resiquimod (R848) induced mice, and the effects of taurine on various functions of CD4<sup>+</sup> T cells were examined by flow cytometry. The effect of mTORC1 agonist MHY1485 on the regulatory capacity of taurine was examined in vitro.</p><p><strong>Results: </strong>Both untargeted metabolomics assays and independent sample validation showed that serum levels of taurine were reduced in SLE patients compared to HCs (P<0.0001), which was inversely correlated with disease activity scores (P<0.05). Taurine supplementation relieved the progression of lupus in R848 induced mice, characterized by a decrease in anti-dsDNA (P<0.01) and proteinuria (P<0.05) and a reduction in the severity of nephritis (P<0.05). And, taurine supplementation improved the differentiation of cell subsets such as Th17 (P<0.001) and Treg cells (P<0.001) in these mice. In vitro, taurine suppressed reactive oxygen species production (P<0.001), proliferation (P<0.0001) and senescence (P<0.0001) of mouse spleen cells. The level of pS6 (P<0.0001) but not AKT in CD4<sup>+</sup> T was significantly decreased after taurine treatment, while mTORC1 agonists partially blocked the effect of taurine on CD4<sup>+</sup> T cells.</p><p><strong>Conclusion: </strong>Taurine may play a therapeutic role by ameliorating CD4<sup>+</sup> T cell abnormalities through inhibition of mTORC1 signaling in SLE.</p>\",\"PeriodicalId\":19196,\"journal\":{\"name\":\"Nutrition & Metabolism\",\"volume\":\"22 1\",\"pages\":\"41\"},\"PeriodicalIF\":4.1000,\"publicationDate\":\"2025-05-12\",\"publicationTypes\":\"Journal Article\",\"fieldsOfStudy\":null,\"isOpenAccess\":false,\"openAccessPdf\":\"https://www.ncbi.nlm.nih.gov/pmc/articles/PMC12070759/pdf/\",\"citationCount\":\"0\",\"resultStr\":null,\"platform\":\"Semanticscholar\",\"paperid\":null,\"PeriodicalName\":\"Nutrition & Metabolism\",\"FirstCategoryId\":\"3\",\"ListUrlMain\":\"https://doi.org/10.1186/s12986-025-00936-x\",\"RegionNum\":2,\"RegionCategory\":\"医学\",\"ArticlePicture\":[],\"TitleCN\":null,\"AbstractTextCN\":null,\"PMCID\":null,\"EPubDate\":\"\",\"PubModel\":\"\",\"JCR\":\"Q2\",\"JCRName\":\"NUTRITION & DIETETICS\",\"Score\":null,\"Total\":0}","platform":"Semanticscholar","paperid":null,"PeriodicalName":"Nutrition & Metabolism","FirstCategoryId":"3","ListUrlMain":"https://doi.org/10.1186/s12986-025-00936-x","RegionNum":2,"RegionCategory":"医学","ArticlePicture":[],"TitleCN":null,"AbstractTextCN":null,"PMCID":null,"EPubDate":"","PubModel":"","JCR":"Q2","JCRName":"NUTRITION & DIETETICS","Score":null,"Total":0}
引用次数: 0

摘要

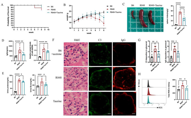
目的:本研究旨在探讨系统性红斑狼疮(SLE)的代谢特点,探讨牛磺酸在控制CD4+ T细胞及SLE进展中的作用及调节机制。方法:采用质谱法分析SLE患者和健康对照(hc)血清代谢组学特征。在雷昔莫特(R848)诱导小鼠体内观察牛磺酸的治疗作用,并通过流式细胞术检测牛磺酸对CD4+ T细胞各项功能的影响。体外研究mTORC1激动剂MHY1485对牛磺酸调节能力的影响。结果:非靶向代谢组学分析和独立样本验证均显示,与hcc相比,SLE患者血清牛磺酸水平降低(牛磺酸治疗后P+ T显著降低,而mTORC1激动剂部分阻断牛磺酸对CD4+ T细胞的作用。结论:牛磺酸可能通过抑制mTORC1信号通路改善SLE患者的CD4+ T细胞异常,从而发挥治疗作用。
本文章由计算机程序翻译,如有差异,请以英文原文为准。

Taurine corrects lupus CD4<sup>+</sup> T cell imbalance through inhibition of mTORC1 signaling.

Taurine corrects lupus CD4<sup>+</sup> T cell imbalance through inhibition of mTORC1 signaling.

Taurine corrects lupus CD4<sup>+</sup> T cell imbalance through inhibition of mTORC1 signaling.

Taurine corrects lupus CD4+ T cell imbalance through inhibition of mTORC1 signaling.

Objective: This study was designed to explore the metabolism features in systemic lupus erythematosus (SLE) and to investigate the role and regulatory mechanism of taurine in the control of CD4+ T cells and the progression of SLE.

Methods: Metabolomic profiles of sera from SLE patients and healthy controls (HCs) were analyzed by mass spectrometry. The therapeutic effects of taurine in vivo were observed in resiquimod (R848) induced mice, and the effects of taurine on various functions of CD4+ T cells were examined by flow cytometry. The effect of mTORC1 agonist MHY1485 on the regulatory capacity of taurine was examined in vitro.

Results: Both untargeted metabolomics assays and independent sample validation showed that serum levels of taurine were reduced in SLE patients compared to HCs (P<0.0001), which was inversely correlated with disease activity scores (P<0.05). Taurine supplementation relieved the progression of lupus in R848 induced mice, characterized by a decrease in anti-dsDNA (P<0.01) and proteinuria (P<0.05) and a reduction in the severity of nephritis (P<0.05). And, taurine supplementation improved the differentiation of cell subsets such as Th17 (P<0.001) and Treg cells (P<0.001) in these mice. In vitro, taurine suppressed reactive oxygen species production (P<0.001), proliferation (P<0.0001) and senescence (P<0.0001) of mouse spleen cells. The level of pS6 (P<0.0001) but not AKT in CD4+ T was significantly decreased after taurine treatment, while mTORC1 agonists partially blocked the effect of taurine on CD4+ T cells.

Conclusion: Taurine may play a therapeutic role by ameliorating CD4+ T cell abnormalities through inhibition of mTORC1 signaling in SLE.

求助全文
通过发布文献求助,成功后即可免费获取论文全文。 去求助
来源期刊
Nutrition & Metabolism
Nutrition & Metabolism 医学-营养学
CiteScore
8.40
自引率
0.00%
发文量
78
审稿时长
4-8 weeks
期刊介绍: Nutrition & Metabolism publishes studies with a clear focus on nutrition and metabolism with applications ranging from nutrition needs, exercise physiology, clinical and population studies, as well as the underlying mechanisms in these aspects. The areas of interest for Nutrition & Metabolism encompass studies in molecular nutrition in the context of obesity, diabetes, lipedemias, metabolic syndrome and exercise physiology. Manuscripts related to molecular, cellular and human metabolism, nutrient sensing and nutrient–gene interactions are also in interest, as are submissions that have employed new and innovative strategies like metabolomics/lipidomics or other omic-based biomarkers to predict nutritional status and metabolic diseases. Key areas we wish to encourage submissions from include: -how diet and specific nutrients interact with genes, proteins or metabolites to influence metabolic phenotypes and disease outcomes; -the role of epigenetic factors and the microbiome in the pathogenesis of metabolic diseases and their influence on metabolic responses to diet and food components; -how diet and other environmental factors affect epigenetics and microbiota; the extent to which genetic and nongenetic factors modify personal metabolic responses to diet and food compositions and the mechanisms involved; -how specific biologic networks and nutrient sensing mechanisms attribute to metabolic variability.
×
引用
GB/T 7714-2015
复制
MLA
复制
APA
复制
导出至
BibTeX EndNote RefMan NoteFirst NoteExpress
×
提示
您的信息不完整,为了账户安全,请先补充。
现在去补充
×
提示
您因"违规操作"
具体请查看互助需知
我知道了
×
提示
确定
请完成安全验证×
copy
已复制链接
快去分享给好友吧!
我知道了
右上角分享
点击右上角分享
0
联系我们:info@booksci.cn Book学术提供免费学术资源搜索服务,方便国内外学者检索中英文文献。致力于提供最便捷和优质的服务体验。 Copyright © 2023 布克学术 All rights reserved.
京ICP备2023020795号-1
ghs 京公网安备 11010802042870号
Book学术文献互助
Book学术文献互助群
群 号:604180095
Book学术官方微信