H3K27me3和PRC1-H2AK119ub途径在H3K9甲基化缺失后协同维持异染色质和转录沉默。

IF 3.5 2区 生物学 Q1 GENETICS & HEREDITY
Kei Fukuda, Chikako Shimura, Yoichi Shinkai
{"title":"H3K27me3和PRC1-H2AK119ub途径在H3K9甲基化缺失后协同维持异染色质和转录沉默。","authors":"Kei Fukuda, Chikako Shimura, Yoichi Shinkai","doi":"10.1186/s13072-025-00589-3","DOIUrl":null,"url":null,"abstract":"<p><strong>Background: </strong>Heterochromatin is a fundamental component of eukaryotic chromosome architecture, crucial for genome stability and cell type-specific gene regulation. In mammalian nuclei, heterochromatin forms condensed B compartments, distinct from the transcriptionally active euchromatic A compartments. Histone H3 lysine 9 and lysine 27 trimethylation (H3K9me3 and H3K27me3) are two major epigenetic modifications that enrich constitutive and facultative heterochromatin, respectively. Previously, we found that the redistribution of H3K27me3 following the loss of H3K9 methylation contributes to heterochromatin maintenance, while the simultaneous loss of both H3K27me3 and H3K9 methylation induces heterochromatin decondensation in mouse embryonic fibroblasts. However, the spatial positioning of B compartments largely persists, suggesting additional mechanisms are involved.</p><p><strong>Results: </strong>In this study, we investigated the role of H2AK119 monoubiquitylation (uH2A), a repressive chromatin mark deposited by Polycomb Repressive Complex 1 (PRC1), in maintaining heterochromatin structure following the loss of H3K9 and H3K27 methylation. We observed that uH2A and H3K27me3 are independently enriched in B compartments after H3K9 methylation loss. Despite the absence of H3K9me3 and H3K27me3, uH2A remained localized and contributed to heterochromatin retention. These results suggest that PRC1-mediated uH2A functions independently and cooperatively with H3K27me3 to maintain heterochromatin organization originally created by H3K9 methylation.</p><p><strong>Conclusion: </strong>Our findings highlight a compensatory role for uH2A in preserving heterochromatin structure after the loss of other repressive chromatin modifications. The PRC1-uH2A pathway plays a critical role in maintaining the integrity of B compartments and suggests that heterochromatin architecture is supported by a network of redundant epigenetic mechanisms in mammalian cells.</p>","PeriodicalId":49253,"journal":{"name":"Epigenetics & Chromatin","volume":"18 1","pages":"26"},"PeriodicalIF":3.5000,"publicationDate":"2025-05-02","publicationTypes":"Journal Article","fieldsOfStudy":null,"isOpenAccess":false,"openAccessPdf":"https://www.ncbi.nlm.nih.gov/pmc/articles/PMC12046855/pdf/","citationCount":"0","resultStr":"{\"title\":\"H3K27me3 and the PRC1-H2AK119ub pathway cooperatively maintain heterochromatin and transcriptional silencing after the loss of H3K9 methylation.\",\"authors\":\"Kei Fukuda, Chikako Shimura, Yoichi Shinkai\",\"doi\":\"10.1186/s13072-025-00589-3\",\"DOIUrl\":null,\"url\":null,\"abstract\":\"<p><strong>Background: </strong>Heterochromatin is a fundamental component of eukaryotic chromosome architecture, crucial for genome stability and cell type-specific gene regulation. In mammalian nuclei, heterochromatin forms condensed B compartments, distinct from the transcriptionally active euchromatic A compartments. Histone H3 lysine 9 and lysine 27 trimethylation (H3K9me3 and H3K27me3) are two major epigenetic modifications that enrich constitutive and facultative heterochromatin, respectively. Previously, we found that the redistribution of H3K27me3 following the loss of H3K9 methylation contributes to heterochromatin maintenance, while the simultaneous loss of both H3K27me3 and H3K9 methylation induces heterochromatin decondensation in mouse embryonic fibroblasts. However, the spatial positioning of B compartments largely persists, suggesting additional mechanisms are involved.</p><p><strong>Results: </strong>In this study, we investigated the role of H2AK119 monoubiquitylation (uH2A), a repressive chromatin mark deposited by Polycomb Repressive Complex 1 (PRC1), in maintaining heterochromatin structure following the loss of H3K9 and H3K27 methylation. We observed that uH2A and H3K27me3 are independently enriched in B compartments after H3K9 methylation loss. Despite the absence of H3K9me3 and H3K27me3, uH2A remained localized and contributed to heterochromatin retention. These results suggest that PRC1-mediated uH2A functions independently and cooperatively with H3K27me3 to maintain heterochromatin organization originally created by H3K9 methylation.</p><p><strong>Conclusion: </strong>Our findings highlight a compensatory role for uH2A in preserving heterochromatin structure after the loss of other repressive chromatin modifications. The PRC1-uH2A pathway plays a critical role in maintaining the integrity of B compartments and suggests that heterochromatin architecture is supported by a network of redundant epigenetic mechanisms in mammalian cells.</p>\",\"PeriodicalId\":49253,\"journal\":{\"name\":\"Epigenetics & Chromatin\",\"volume\":\"18 1\",\"pages\":\"26\"},\"PeriodicalIF\":3.5000,\"publicationDate\":\"2025-05-02\",\"publicationTypes\":\"Journal Article\",\"fieldsOfStudy\":null,\"isOpenAccess\":false,\"openAccessPdf\":\"https://www.ncbi.nlm.nih.gov/pmc/articles/PMC12046855/pdf/\",\"citationCount\":\"0\",\"resultStr\":null,\"platform\":\"Semanticscholar\",\"paperid\":null,\"PeriodicalName\":\"Epigenetics & Chromatin\",\"FirstCategoryId\":\"99\",\"ListUrlMain\":\"https://doi.org/10.1186/s13072-025-00589-3\",\"RegionNum\":2,\"RegionCategory\":\"生物学\",\"ArticlePicture\":[],\"TitleCN\":null,\"AbstractTextCN\":null,\"PMCID\":null,\"EPubDate\":\"\",\"PubModel\":\"\",\"JCR\":\"Q1\",\"JCRName\":\"GENETICS & HEREDITY\",\"Score\":null,\"Total\":0}","platform":"Semanticscholar","paperid":null,"PeriodicalName":"Epigenetics & Chromatin","FirstCategoryId":"99","ListUrlMain":"https://doi.org/10.1186/s13072-025-00589-3","RegionNum":2,"RegionCategory":"生物学","ArticlePicture":[],"TitleCN":null,"AbstractTextCN":null,"PMCID":null,"EPubDate":"","PubModel":"","JCR":"Q1","JCRName":"GENETICS & HEREDITY","Score":null,"Total":0}
引用次数: 0

摘要

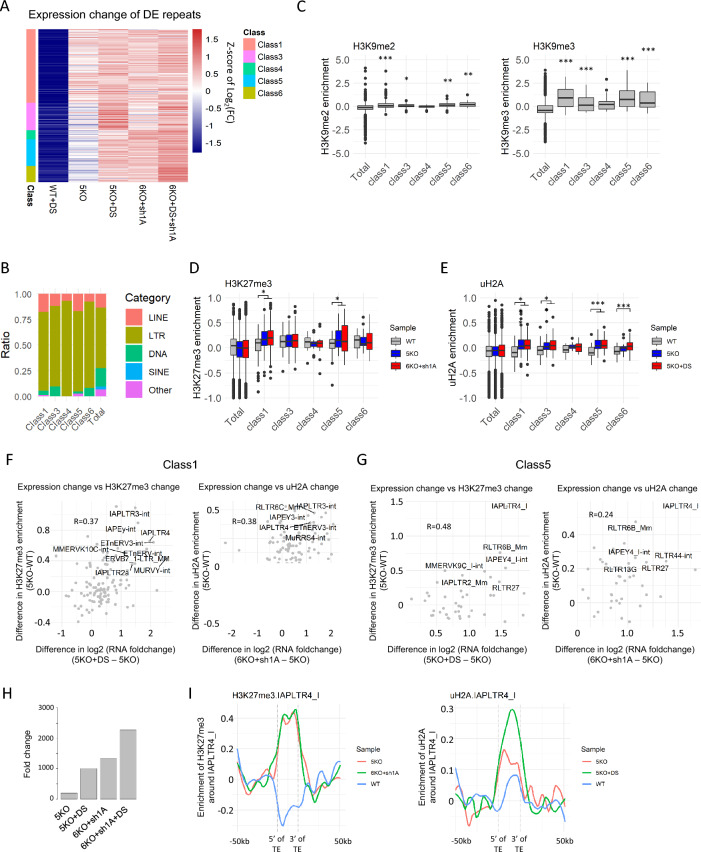
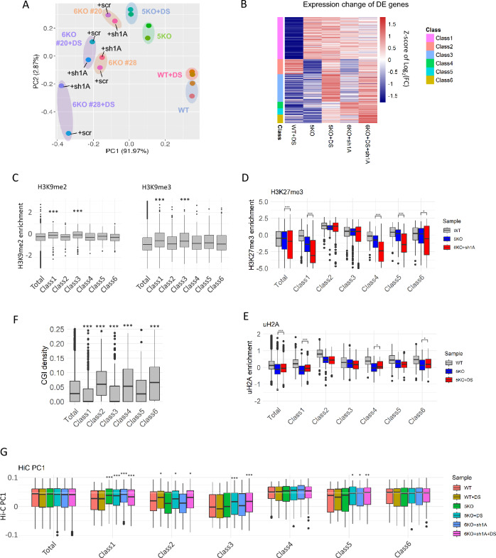
背景:异染色质是真核生物染色体结构的基本组成部分,对基因组稳定性和细胞类型特异性基因调控至关重要。在哺乳动物细胞核中,异染色质形成凝聚的B区室,不同于转录活跃的常染色质A区室。组蛋白H3赖氨酸9和赖氨酸27三甲基化(H3K9me3和H3K27me3)是两种主要的表观遗传修饰,分别丰富了组成型和兼性异染色质。先前,我们发现H3K27me3在H3K9甲基化缺失后的重新分布有助于异染色质维持,而H3K27me3和H3K9甲基化同时缺失会诱导小鼠胚胎成纤维细胞的异染色质去浓缩。然而,B区室的空间定位在很大程度上持续存在,这表明涉及其他机制。结果:在这项研究中,我们研究了H2AK119单酚基化(uH2A)的作用,这是一个由Polycomb suppression Complex 1 (PRC1)沉积的抑制染色质标记,在H3K9和H3K27甲基化缺失后维持异染色质结构的作用。我们观察到,在H3K9甲基化缺失后,uH2A和H3K27me3在B区室中独立富集。尽管缺乏H3K9me3和H3K27me3,但uH2A仍然定位并有助于异染色质保留。这些结果表明,prc1介导的uH2A独立并协同H3K27me3发挥作用,以维持最初由H3K9甲基化产生的异染色质组织。结论:我们的研究结果强调了在其他抑制性染色质修饰丧失后,uH2A在保留异染色质结构方面的代偿作用。PRC1-uH2A通路在维持B区室的完整性中起着关键作用,这表明哺乳动物细胞中的异染色质结构受到冗余表观遗传机制网络的支持。
本文章由计算机程序翻译,如有差异,请以英文原文为准。

H3K27me3 and the PRC1-H2AK119ub pathway cooperatively maintain heterochromatin and transcriptional silencing after the loss of H3K9 methylation.

H3K27me3 and the PRC1-H2AK119ub pathway cooperatively maintain heterochromatin and transcriptional silencing after the loss of H3K9 methylation.

H3K27me3 and the PRC1-H2AK119ub pathway cooperatively maintain heterochromatin and transcriptional silencing after the loss of H3K9 methylation.

H3K27me3 and the PRC1-H2AK119ub pathway cooperatively maintain heterochromatin and transcriptional silencing after the loss of H3K9 methylation.

Background: Heterochromatin is a fundamental component of eukaryotic chromosome architecture, crucial for genome stability and cell type-specific gene regulation. In mammalian nuclei, heterochromatin forms condensed B compartments, distinct from the transcriptionally active euchromatic A compartments. Histone H3 lysine 9 and lysine 27 trimethylation (H3K9me3 and H3K27me3) are two major epigenetic modifications that enrich constitutive and facultative heterochromatin, respectively. Previously, we found that the redistribution of H3K27me3 following the loss of H3K9 methylation contributes to heterochromatin maintenance, while the simultaneous loss of both H3K27me3 and H3K9 methylation induces heterochromatin decondensation in mouse embryonic fibroblasts. However, the spatial positioning of B compartments largely persists, suggesting additional mechanisms are involved.

Results: In this study, we investigated the role of H2AK119 monoubiquitylation (uH2A), a repressive chromatin mark deposited by Polycomb Repressive Complex 1 (PRC1), in maintaining heterochromatin structure following the loss of H3K9 and H3K27 methylation. We observed that uH2A and H3K27me3 are independently enriched in B compartments after H3K9 methylation loss. Despite the absence of H3K9me3 and H3K27me3, uH2A remained localized and contributed to heterochromatin retention. These results suggest that PRC1-mediated uH2A functions independently and cooperatively with H3K27me3 to maintain heterochromatin organization originally created by H3K9 methylation.

Conclusion: Our findings highlight a compensatory role for uH2A in preserving heterochromatin structure after the loss of other repressive chromatin modifications. The PRC1-uH2A pathway plays a critical role in maintaining the integrity of B compartments and suggests that heterochromatin architecture is supported by a network of redundant epigenetic mechanisms in mammalian cells.

求助全文
通过发布文献求助,成功后即可免费获取论文全文。 去求助
来源期刊
Epigenetics & Chromatin
Epigenetics & Chromatin GENETICS & HEREDITY-
CiteScore
7.00
自引率
0.00%
发文量
35
审稿时长
1 months
期刊介绍: Epigenetics & Chromatin is a peer-reviewed, open access, online journal that publishes research, and reviews, providing novel insights into epigenetic inheritance and chromatin-based interactions. The journal aims to understand how gene and chromosomal elements are regulated and their activities maintained during processes such as cell division, differentiation and environmental alteration.
×
引用
GB/T 7714-2015
复制
MLA
复制
APA
复制
导出至
BibTeX EndNote RefMan NoteFirst NoteExpress
×
提示
您的信息不完整,为了账户安全,请先补充。
现在去补充
×
提示
您因"违规操作"
具体请查看互助需知
我知道了
×
提示
确定
请完成安全验证×
copy
已复制链接
快去分享给好友吧!
我知道了
右上角分享
点击右上角分享
0
联系我们:info@booksci.cn Book学术提供免费学术资源搜索服务,方便国内外学者检索中英文文献。致力于提供最便捷和优质的服务体验。 Copyright © 2023 布克学术 All rights reserved.
京ICP备2023020795号-1
ghs 京公网安备 11010802042870号
Book学术文献互助
Book学术文献互助群
群 号:604180095
Book学术官方微信