基于具有光热特性的益生菌的活杂化材料抑制肿瘤光热治疗后PD-L1的表达。

Biomaterials Translational Pub Date : 2025-03-25 eCollection Date: 2025-01-01 DOI:10.12336/biomatertransl.2025.01.006
Ning Jiang, Mingyan Jiang, Jianshu Chen, Ali Mohsin, Yuqing Mu, Xiaoping Yi, Yingping Zhuang, Jiangchao Qian, Jiaofang Huang
{"title":"基于具有光热特性的益生菌的活杂化材料抑制肿瘤光热治疗后PD-L1的表达。","authors":"Ning Jiang, Mingyan Jiang, Jianshu Chen, Ali Mohsin, Yuqing Mu, Xiaoping Yi, Yingping Zhuang, Jiangchao Qian, Jiaofang Huang","doi":"10.12336/biomatertransl.2025.01.006","DOIUrl":null,"url":null,"abstract":"<p><p>Photothermal therapy is a safe and effective tumour treatment strategy due to its excellent spatiotemporal controllability. However, interferon gamma in the tumour microenvironment is upregulated after photothermal therapy, which enhances the expression of programmed cell death ligand 1 (PD-L1) in tumour cells. This further promotes immunosuppression and tumour metastasis, resulting in a poor prognosis in cancer therapy. Traditional nanodrugs often face challenges in penetrating the dense extracellular matrix of solid tumours, whereas certain probiotics possess the ability to specifically colonise the core regions of tumours. In this research, we used Escherichia coli Nissle 1917 (ECN) as a chassis cell and self-assembly polydopamine (PDA) on the ECN surface. The black PDA@ECN (notes as PE) actively colonises at the tumour site and produces a photothermal effect under 808 nm laser irradiation to kill tumour cells. To overcome the high expression of PD-L1 induced after photothermal therapy, metformin (MET) was also encapsulated in PE to form PDA@MET@ECN (notes as PME). In vivo experiments demonstrated that PME effectively inhibited the PD-L1 expression and growth of CT26 tumour cells. Overall, PME reverses the immunosuppressive tumour microenvironment and enhances the effect of photothermal/immune therapy in tumour treatment.</p>","PeriodicalId":58820,"journal":{"name":"Biomaterials Translational","volume":"6 1","pages":"73-84"},"PeriodicalIF":0.0000,"publicationDate":"2025-03-25","publicationTypes":"Journal Article","fieldsOfStudy":null,"isOpenAccess":false,"openAccessPdf":"https://www.ncbi.nlm.nih.gov/pmc/articles/PMC12041808/pdf/","citationCount":"0","resultStr":"{\"title\":\"Living hybrid material based on probiotic with photothermal properties inhibits PD-L1 expression after tumouricidal photothermal therapy.\",\"authors\":\"Ning Jiang, Mingyan Jiang, Jianshu Chen, Ali Mohsin, Yuqing Mu, Xiaoping Yi, Yingping Zhuang, Jiangchao Qian, Jiaofang Huang\",\"doi\":\"10.12336/biomatertransl.2025.01.006\",\"DOIUrl\":null,\"url\":null,\"abstract\":\"<p><p>Photothermal therapy is a safe and effective tumour treatment strategy due to its excellent spatiotemporal controllability. However, interferon gamma in the tumour microenvironment is upregulated after photothermal therapy, which enhances the expression of programmed cell death ligand 1 (PD-L1) in tumour cells. This further promotes immunosuppression and tumour metastasis, resulting in a poor prognosis in cancer therapy. Traditional nanodrugs often face challenges in penetrating the dense extracellular matrix of solid tumours, whereas certain probiotics possess the ability to specifically colonise the core regions of tumours. In this research, we used Escherichia coli Nissle 1917 (ECN) as a chassis cell and self-assembly polydopamine (PDA) on the ECN surface. The black PDA@ECN (notes as PE) actively colonises at the tumour site and produces a photothermal effect under 808 nm laser irradiation to kill tumour cells. To overcome the high expression of PD-L1 induced after photothermal therapy, metformin (MET) was also encapsulated in PE to form PDA@MET@ECN (notes as PME). In vivo experiments demonstrated that PME effectively inhibited the PD-L1 expression and growth of CT26 tumour cells. Overall, PME reverses the immunosuppressive tumour microenvironment and enhances the effect of photothermal/immune therapy in tumour treatment.</p>\",\"PeriodicalId\":58820,\"journal\":{\"name\":\"Biomaterials Translational\",\"volume\":\"6 1\",\"pages\":\"73-84\"},\"PeriodicalIF\":0.0000,\"publicationDate\":\"2025-03-25\",\"publicationTypes\":\"Journal Article\",\"fieldsOfStudy\":null,\"isOpenAccess\":false,\"openAccessPdf\":\"https://www.ncbi.nlm.nih.gov/pmc/articles/PMC12041808/pdf/\",\"citationCount\":\"0\",\"resultStr\":null,\"platform\":\"Semanticscholar\",\"paperid\":null,\"PeriodicalName\":\"Biomaterials Translational\",\"FirstCategoryId\":\"1087\",\"ListUrlMain\":\"https://doi.org/10.12336/biomatertransl.2025.01.006\",\"RegionNum\":0,\"RegionCategory\":null,\"ArticlePicture\":[],\"TitleCN\":null,\"AbstractTextCN\":null,\"PMCID\":null,\"EPubDate\":\"2025/1/1 0:00:00\",\"PubModel\":\"eCollection\",\"JCR\":\"\",\"JCRName\":\"\",\"Score\":null,\"Total\":0}","platform":"Semanticscholar","paperid":null,"PeriodicalName":"Biomaterials Translational","FirstCategoryId":"1087","ListUrlMain":"https://doi.org/10.12336/biomatertransl.2025.01.006","RegionNum":0,"RegionCategory":null,"ArticlePicture":[],"TitleCN":null,"AbstractTextCN":null,"PMCID":null,"EPubDate":"2025/1/1 0:00:00","PubModel":"eCollection","JCR":"","JCRName":"","Score":null,"Total":0}
引用次数: 0

摘要

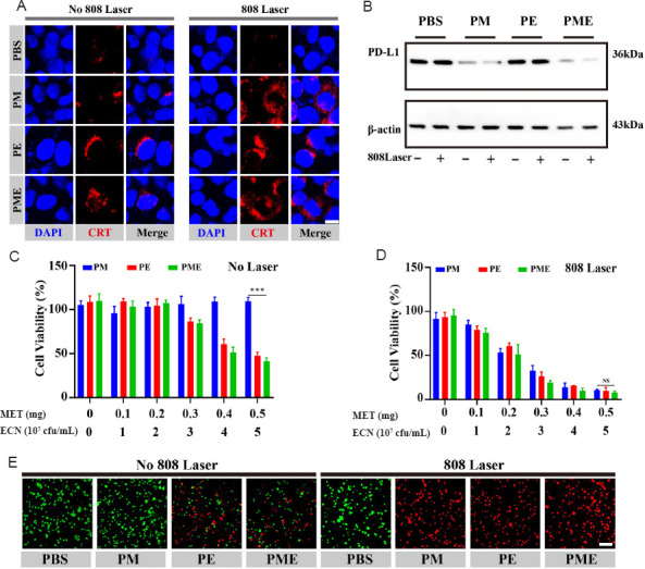
光热疗法具有良好的时空可控性,是一种安全有效的肿瘤治疗策略。然而,在光热治疗后,肿瘤微环境中的干扰素γ上调,从而增强肿瘤细胞中程序性细胞死亡配体1 (PD-L1)的表达。这进一步促进了免疫抑制和肿瘤转移,导致癌症治疗预后不良。传统的纳米药物在穿透实体肿瘤致密的细胞外基质方面经常面临挑战,而某些益生菌具有特异性定殖肿瘤核心区域的能力。在这项研究中,我们使用大肠杆菌Nissle 1917 (ECN)作为底盘细胞,并在ECN表面自组装聚多巴胺(PDA)。黑色PDA@ECN(注为PE)在肿瘤部位积极定植,并在808 nm激光照射下产生光热效应,杀死肿瘤细胞。为了克服光热治疗后PD-L1的高表达,二甲双胍(MET)也被包裹在PE中形成PDA@MET@ECN(注为PME)。体内实验表明,PME能有效抑制CT26肿瘤细胞PD-L1的表达和生长。总的来说,PME逆转了免疫抑制的肿瘤微环境,增强了光热/免疫治疗在肿瘤治疗中的作用。
本文章由计算机程序翻译,如有差异,请以英文原文为准。

Living hybrid material based on probiotic with photothermal properties inhibits PD-L1 expression after tumouricidal photothermal therapy.

Living hybrid material based on probiotic with photothermal properties inhibits PD-L1 expression after tumouricidal photothermal therapy.

Living hybrid material based on probiotic with photothermal properties inhibits PD-L1 expression after tumouricidal photothermal therapy.

Living hybrid material based on probiotic with photothermal properties inhibits PD-L1 expression after tumouricidal photothermal therapy.

Photothermal therapy is a safe and effective tumour treatment strategy due to its excellent spatiotemporal controllability. However, interferon gamma in the tumour microenvironment is upregulated after photothermal therapy, which enhances the expression of programmed cell death ligand 1 (PD-L1) in tumour cells. This further promotes immunosuppression and tumour metastasis, resulting in a poor prognosis in cancer therapy. Traditional nanodrugs often face challenges in penetrating the dense extracellular matrix of solid tumours, whereas certain probiotics possess the ability to specifically colonise the core regions of tumours. In this research, we used Escherichia coli Nissle 1917 (ECN) as a chassis cell and self-assembly polydopamine (PDA) on the ECN surface. The black PDA@ECN (notes as PE) actively colonises at the tumour site and produces a photothermal effect under 808 nm laser irradiation to kill tumour cells. To overcome the high expression of PD-L1 induced after photothermal therapy, metformin (MET) was also encapsulated in PE to form PDA@MET@ECN (notes as PME). In vivo experiments demonstrated that PME effectively inhibited the PD-L1 expression and growth of CT26 tumour cells. Overall, PME reverses the immunosuppressive tumour microenvironment and enhances the effect of photothermal/immune therapy in tumour treatment.

求助全文
通过发布文献求助,成功后即可免费获取论文全文。 去求助
来源期刊
CiteScore
6.70
自引率
0.00%
发文量
9
×
引用
GB/T 7714-2015
复制
MLA
复制
APA
复制
导出至
BibTeX EndNote RefMan NoteFirst NoteExpress
×
提示
您的信息不完整,为了账户安全,请先补充。
现在去补充
×
提示
您因"违规操作"
具体请查看互助需知
我知道了
×
提示
确定
请完成安全验证×
copy
已复制链接
快去分享给好友吧!
我知道了
右上角分享
点击右上角分享
0
联系我们:info@booksci.cn Book学术提供免费学术资源搜索服务,方便国内外学者检索中英文文献。致力于提供最便捷和优质的服务体验。 Copyright © 2023 布克学术 All rights reserved.
京ICP备2023020795号-1
ghs 京公网安备 11010802042870号
Book学术文献互助
Book学术文献互助群
群 号:604180095
Book学术官方微信