SIRT2抑制促进布鲁氏菌感染的牛胎盘滋养细胞线粒体凋亡。

IF 3.5 1区 农林科学 Q1 VETERINARY SCIENCES
Mengyu Zhang, Lin Qi, Junmei Li, NingQiu Yuan, Yunyi Zhai, Mingyue Hao, Dong Zhou, Wei Liu, Yaping Jin, Aihua Wang
{"title":"SIRT2抑制促进布鲁氏菌感染的牛胎盘滋养细胞线粒体凋亡。","authors":"Mengyu Zhang, Lin Qi, Junmei Li, NingQiu Yuan, Yunyi Zhai, Mingyue Hao, Dong Zhou, Wei Liu, Yaping Jin, Aihua Wang","doi":"10.1186/s13567-025-01518-8","DOIUrl":null,"url":null,"abstract":"<p><p>Brucella is a successful pathogen that employs a plethora of immune evasion mechanisms. This contributes to pathogenesis and persistence and limits the efficacy of available treatments. An increasing understanding of host‒pathogen interactions suggests that integrating host-directed strategies with existing anti-Brucella treatments could lead to more effective bacterial clearance and a reduction in drug-resistant strains. SIRT2 is a nicotinamide adenine dinucleotide (NAD<sup>+</sup>)-dependent deacetylase found in mammals. It can deacetylate various transcription factors and regulatory proteins, playing crucial roles in host‒pathogen interactions and pathogen infection-induced apoptosis. In this study, we investigated the role of SIRT2 in Brucella-induced cell apoptosis using bovine placental trophoblast cells. Our results indicate that B. abortus A19 infection upregulates SIRT2 protein expression and significantly induces mitochondrial apoptosis in these cells. Furthermore, inhibition of SIRT2 exacerbates B. abortus A19-induced mitochondrial apoptosis and markedly inhibits intracellular bacterial survival. These results prove the role of SIRT2 in Brucella pathogenesis and the mechanism of action.</p>","PeriodicalId":23658,"journal":{"name":"Veterinary Research","volume":"56 1","pages":"97"},"PeriodicalIF":3.5000,"publicationDate":"2025-05-02","publicationTypes":"Journal Article","fieldsOfStudy":null,"isOpenAccess":false,"openAccessPdf":"https://www.ncbi.nlm.nih.gov/pmc/articles/PMC12049057/pdf/","citationCount":"0","resultStr":"{\"title\":\"SIRT2 inhibition enhances mitochondrial apoptosis in Brucella-infected bovine placental trophoblast cells.\",\"authors\":\"Mengyu Zhang, Lin Qi, Junmei Li, NingQiu Yuan, Yunyi Zhai, Mingyue Hao, Dong Zhou, Wei Liu, Yaping Jin, Aihua Wang\",\"doi\":\"10.1186/s13567-025-01518-8\",\"DOIUrl\":null,\"url\":null,\"abstract\":\"<p><p>Brucella is a successful pathogen that employs a plethora of immune evasion mechanisms. This contributes to pathogenesis and persistence and limits the efficacy of available treatments. An increasing understanding of host‒pathogen interactions suggests that integrating host-directed strategies with existing anti-Brucella treatments could lead to more effective bacterial clearance and a reduction in drug-resistant strains. SIRT2 is a nicotinamide adenine dinucleotide (NAD<sup>+</sup>)-dependent deacetylase found in mammals. It can deacetylate various transcription factors and regulatory proteins, playing crucial roles in host‒pathogen interactions and pathogen infection-induced apoptosis. In this study, we investigated the role of SIRT2 in Brucella-induced cell apoptosis using bovine placental trophoblast cells. Our results indicate that B. abortus A19 infection upregulates SIRT2 protein expression and significantly induces mitochondrial apoptosis in these cells. Furthermore, inhibition of SIRT2 exacerbates B. abortus A19-induced mitochondrial apoptosis and markedly inhibits intracellular bacterial survival. These results prove the role of SIRT2 in Brucella pathogenesis and the mechanism of action.</p>\",\"PeriodicalId\":23658,\"journal\":{\"name\":\"Veterinary Research\",\"volume\":\"56 1\",\"pages\":\"97\"},\"PeriodicalIF\":3.5000,\"publicationDate\":\"2025-05-02\",\"publicationTypes\":\"Journal Article\",\"fieldsOfStudy\":null,\"isOpenAccess\":false,\"openAccessPdf\":\"https://www.ncbi.nlm.nih.gov/pmc/articles/PMC12049057/pdf/\",\"citationCount\":\"0\",\"resultStr\":null,\"platform\":\"Semanticscholar\",\"paperid\":null,\"PeriodicalName\":\"Veterinary Research\",\"FirstCategoryId\":\"97\",\"ListUrlMain\":\"https://doi.org/10.1186/s13567-025-01518-8\",\"RegionNum\":1,\"RegionCategory\":\"农林科学\",\"ArticlePicture\":[],\"TitleCN\":null,\"AbstractTextCN\":null,\"PMCID\":null,\"EPubDate\":\"\",\"PubModel\":\"\",\"JCR\":\"Q1\",\"JCRName\":\"VETERINARY SCIENCES\",\"Score\":null,\"Total\":0}","platform":"Semanticscholar","paperid":null,"PeriodicalName":"Veterinary Research","FirstCategoryId":"97","ListUrlMain":"https://doi.org/10.1186/s13567-025-01518-8","RegionNum":1,"RegionCategory":"农林科学","ArticlePicture":[],"TitleCN":null,"AbstractTextCN":null,"PMCID":null,"EPubDate":"","PubModel":"","JCR":"Q1","JCRName":"VETERINARY SCIENCES","Score":null,"Total":0}
引用次数: 0

摘要

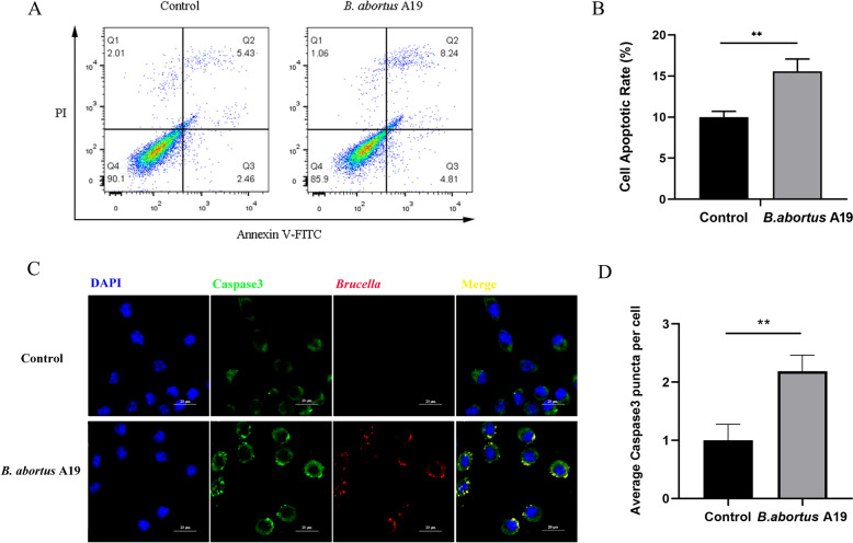
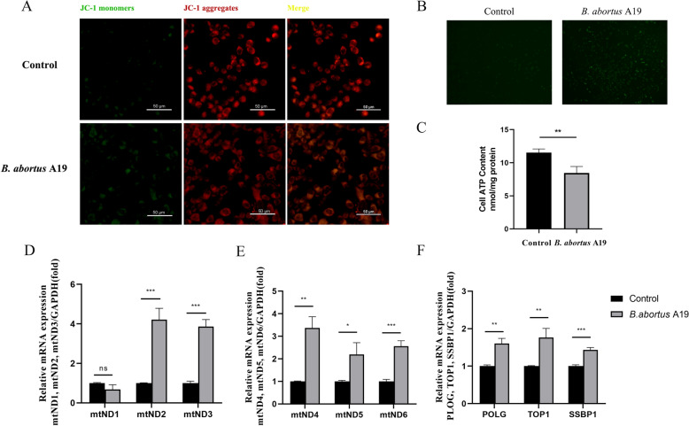
布鲁氏菌是一种成功的病原体,它采用了大量的免疫逃避机制。这导致了发病机制和持久性,并限制了现有治疗的疗效。对宿主-病原体相互作用的日益了解表明,将宿主导向的策略与现有的抗布鲁氏菌治疗相结合可能导致更有效的细菌清除和耐药菌株的减少。SIRT2是一种在哺乳动物中发现的烟酰胺腺嘌呤二核苷酸(NAD+)依赖性脱乙酰酶。它可以使多种转录因子和调节蛋白脱乙酰,在宿主-病原体相互作用和病原体感染诱导的细胞凋亡中起重要作用。在这项研究中,我们用牛胎盘滋养细胞研究了SIRT2在布鲁氏菌诱导的细胞凋亡中的作用。我们的研究结果表明,B. abortus A19感染上调这些细胞的SIRT2蛋白表达并显著诱导线粒体凋亡。此外,SIRT2的抑制加剧了B. abortus a19诱导的线粒体凋亡,并显著抑制细胞内细菌的存活。这些结果证明了SIRT2在布鲁氏菌发病过程中的作用及其作用机制。
本文章由计算机程序翻译,如有差异,请以英文原文为准。

SIRT2 inhibition enhances mitochondrial apoptosis in Brucella-infected bovine placental trophoblast cells.

SIRT2 inhibition enhances mitochondrial apoptosis in Brucella-infected bovine placental trophoblast cells.

SIRT2 inhibition enhances mitochondrial apoptosis in Brucella-infected bovine placental trophoblast cells.

SIRT2 inhibition enhances mitochondrial apoptosis in Brucella-infected bovine placental trophoblast cells.

Brucella is a successful pathogen that employs a plethora of immune evasion mechanisms. This contributes to pathogenesis and persistence and limits the efficacy of available treatments. An increasing understanding of host‒pathogen interactions suggests that integrating host-directed strategies with existing anti-Brucella treatments could lead to more effective bacterial clearance and a reduction in drug-resistant strains. SIRT2 is a nicotinamide adenine dinucleotide (NAD+)-dependent deacetylase found in mammals. It can deacetylate various transcription factors and regulatory proteins, playing crucial roles in host‒pathogen interactions and pathogen infection-induced apoptosis. In this study, we investigated the role of SIRT2 in Brucella-induced cell apoptosis using bovine placental trophoblast cells. Our results indicate that B. abortus A19 infection upregulates SIRT2 protein expression and significantly induces mitochondrial apoptosis in these cells. Furthermore, inhibition of SIRT2 exacerbates B. abortus A19-induced mitochondrial apoptosis and markedly inhibits intracellular bacterial survival. These results prove the role of SIRT2 in Brucella pathogenesis and the mechanism of action.

求助全文
通过发布文献求助,成功后即可免费获取论文全文。 去求助
来源期刊
Veterinary Research
Veterinary Research 农林科学-兽医学
CiteScore
7.00
自引率
4.50%
发文量
92
审稿时长
3 months
期刊介绍: Veterinary Research is an open access journal that publishes high quality and novel research and review articles focusing on all aspects of infectious diseases and host-pathogen interaction in animals.
×
引用
GB/T 7714-2015
复制
MLA
复制
APA
复制
导出至
BibTeX EndNote RefMan NoteFirst NoteExpress
×
提示
您的信息不完整,为了账户安全,请先补充。
现在去补充
×
提示
您因"违规操作"
具体请查看互助需知
我知道了
×
提示
确定
请完成安全验证×
copy
已复制链接
快去分享给好友吧!
我知道了
右上角分享
点击右上角分享
0
联系我们:info@booksci.cn Book学术提供免费学术资源搜索服务,方便国内外学者检索中英文文献。致力于提供最便捷和优质的服务体验。 Copyright © 2023 布克学术 All rights reserved.
京ICP备2023020795号-1
ghs 京公网安备 11010802042870号
Book学术文献互助
Book学术文献互助群
群 号:604180095
Book学术官方微信