去甲肾上腺素通过PKC/ nfκ b介导的NOX2上调促进血管外成纤维细胞的氧化应激。

IF 7.4 2区 生物学 Q1 BIOCHEMISTRY & MOLECULAR BIOLOGY
Redox Report Pub Date : 2025-12-01 Epub Date: 2025-04-23 DOI:10.1080/13510002.2025.2494314
Yi-Ming Wang, Hong-Ke Dong, Min Dai, Jing-Xiao Wang, Xiao-Yu Xu, Guo-Qing Zhu, Xiu-Zhen Li
{"title":"去甲肾上腺素通过PKC/ nfκ b介导的NOX2上调促进血管外成纤维细胞的氧化应激。","authors":"Yi-Ming Wang, Hong-Ke Dong, Min Dai, Jing-Xiao Wang, Xiao-Yu Xu, Guo-Qing Zhu, Xiu-Zhen Li","doi":"10.1080/13510002.2025.2494314","DOIUrl":null,"url":null,"abstract":"<p><strong>Background: </strong>Sympathetic overactivity is closely associated with vascular remodeling. Sympathetic fibers dominantly innervate the adventitia of arteries rather than tunica media. Vascular adventitial fibroblasts (VAFs) play crucial roles in vascular remodeling. However, the link between sympathetic overactivity and VAF proliferation and migration is unknown.</p><p><strong>Methods: </strong>Primary VAFs were isolated from the thoracic aorta of spontaneously hypertensive rats and Wistar-Kyoto rats. Norepinephrine (NE) bitartrate monohydrate was applied to VAFs to simulate the sympathetic overactivity.</p><p><strong>Results: </strong>NE increased NADPH oxidase (NOX) 2 expression and superoxide level, which were almost abolished by NOX2 inhibitor GSK2795039 or α-adrenoceptor antagonist prazosin, but not significantly affected by NOX1 inhibitor ML171, NOX4 inhibitor GLX351322 or β-adrenoceptor antagonist propranolol. Superoxide scavenger tempol or NOX2 inhibitor GSK2795039 attenuated NE-induced VAF proliferation and migration. NE promoted protein kinase C (PKC) phosphorylation and NFκB-p65 nuclear translocation. Either PKC inhibitor Go6983 or NFκB inhibitor BAY11-7082 attenuated NE-induced NOX activation, NOX2 upregulation, superoxide production, proliferation and migration.</p><p><strong>Conclusion: </strong>NE promotes oxidative stress by α-receptor/PKC/NFκB-mediated NOX2 upregulation, which contributes to proliferation and migration of VAFs.</p>","PeriodicalId":21096,"journal":{"name":"Redox Report","volume":"30 1","pages":"2494314"},"PeriodicalIF":7.4000,"publicationDate":"2025-12-01","publicationTypes":"Journal Article","fieldsOfStudy":null,"isOpenAccess":false,"openAccessPdf":"https://www.ncbi.nlm.nih.gov/pmc/articles/PMC12024498/pdf/","citationCount":"0","resultStr":"{\"title\":\"Norepinephrine promotes oxidative stress in vascular adventitial fibroblasts via PKC/NFκB-mediated NOX2 upregulation.\",\"authors\":\"Yi-Ming Wang, Hong-Ke Dong, Min Dai, Jing-Xiao Wang, Xiao-Yu Xu, Guo-Qing Zhu, Xiu-Zhen Li\",\"doi\":\"10.1080/13510002.2025.2494314\",\"DOIUrl\":null,\"url\":null,\"abstract\":\"<p><strong>Background: </strong>Sympathetic overactivity is closely associated with vascular remodeling. Sympathetic fibers dominantly innervate the adventitia of arteries rather than tunica media. Vascular adventitial fibroblasts (VAFs) play crucial roles in vascular remodeling. However, the link between sympathetic overactivity and VAF proliferation and migration is unknown.</p><p><strong>Methods: </strong>Primary VAFs were isolated from the thoracic aorta of spontaneously hypertensive rats and Wistar-Kyoto rats. Norepinephrine (NE) bitartrate monohydrate was applied to VAFs to simulate the sympathetic overactivity.</p><p><strong>Results: </strong>NE increased NADPH oxidase (NOX) 2 expression and superoxide level, which were almost abolished by NOX2 inhibitor GSK2795039 or α-adrenoceptor antagonist prazosin, but not significantly affected by NOX1 inhibitor ML171, NOX4 inhibitor GLX351322 or β-adrenoceptor antagonist propranolol. Superoxide scavenger tempol or NOX2 inhibitor GSK2795039 attenuated NE-induced VAF proliferation and migration. NE promoted protein kinase C (PKC) phosphorylation and NFκB-p65 nuclear translocation. Either PKC inhibitor Go6983 or NFκB inhibitor BAY11-7082 attenuated NE-induced NOX activation, NOX2 upregulation, superoxide production, proliferation and migration.</p><p><strong>Conclusion: </strong>NE promotes oxidative stress by α-receptor/PKC/NFκB-mediated NOX2 upregulation, which contributes to proliferation and migration of VAFs.</p>\",\"PeriodicalId\":21096,\"journal\":{\"name\":\"Redox Report\",\"volume\":\"30 1\",\"pages\":\"2494314\"},\"PeriodicalIF\":7.4000,\"publicationDate\":\"2025-12-01\",\"publicationTypes\":\"Journal Article\",\"fieldsOfStudy\":null,\"isOpenAccess\":false,\"openAccessPdf\":\"https://www.ncbi.nlm.nih.gov/pmc/articles/PMC12024498/pdf/\",\"citationCount\":\"0\",\"resultStr\":null,\"platform\":\"Semanticscholar\",\"paperid\":null,\"PeriodicalName\":\"Redox Report\",\"FirstCategoryId\":\"99\",\"ListUrlMain\":\"https://doi.org/10.1080/13510002.2025.2494314\",\"RegionNum\":2,\"RegionCategory\":\"生物学\",\"ArticlePicture\":[],\"TitleCN\":null,\"AbstractTextCN\":null,\"PMCID\":null,\"EPubDate\":\"2025/4/23 0:00:00\",\"PubModel\":\"Epub\",\"JCR\":\"Q1\",\"JCRName\":\"BIOCHEMISTRY & MOLECULAR BIOLOGY\",\"Score\":null,\"Total\":0}","platform":"Semanticscholar","paperid":null,"PeriodicalName":"Redox Report","FirstCategoryId":"99","ListUrlMain":"https://doi.org/10.1080/13510002.2025.2494314","RegionNum":2,"RegionCategory":"生物学","ArticlePicture":[],"TitleCN":null,"AbstractTextCN":null,"PMCID":null,"EPubDate":"2025/4/23 0:00:00","PubModel":"Epub","JCR":"Q1","JCRName":"BIOCHEMISTRY & MOLECULAR BIOLOGY","Score":null,"Total":0}
引用次数: 0

摘要

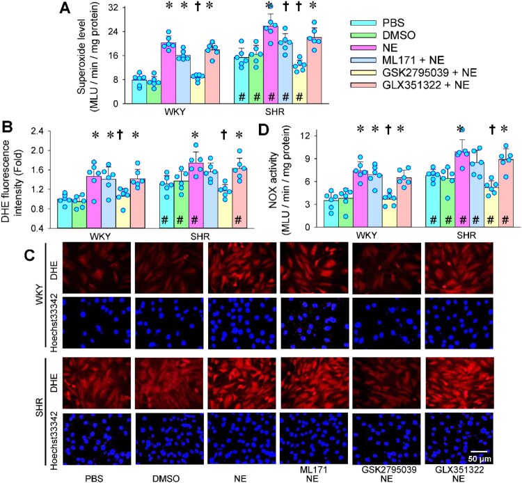
背景:交感神经过度活跃与血管重构密切相关。交感神经纤维主要支配动脉外膜而不是中膜。血管内皮成纤维细胞(VAFs)在血管重构中起着至关重要的作用。然而,交感神经过度活跃与VAF增殖和迁移之间的联系尚不清楚。方法:从自发性高血压大鼠和Wistar-Kyoto大鼠的胸主动脉中分离原代vaf。将去甲肾上腺素(NE)应用于vaf,模拟交感神经过度活动。结果:NE增加了NADPH氧化酶(NOX) 2的表达和超氧化物水平,NOX2抑制剂GSK2795039和α-肾上腺素能受体拮抗剂prazosin几乎可以消除,而NOX1抑制剂ML171、NOX4抑制剂GLX351322和β-肾上腺素能受体拮抗剂普萘洛尔对其影响不显著。超氧化物清除剂tempol或NOX2抑制剂GSK2795039可减弱ne诱导的VAF增殖和迁移。NE促进PKC磷酸化和NFκB-p65核易位。PKC抑制剂Go6983或NFκB抑制剂BAY11-7082均可减弱ne诱导的NOX活化、NOX2上调、超氧化物产生、增殖和迁移。结论:NE通过α-受体/PKC/ nfκ b介导的NOX2上调促进氧化应激,参与vaf的增殖和迁移。
本文章由计算机程序翻译,如有差异,请以英文原文为准。

Norepinephrine promotes oxidative stress in vascular adventitial fibroblasts via PKC/NFκB-mediated NOX2 upregulation.

Norepinephrine promotes oxidative stress in vascular adventitial fibroblasts via PKC/NFκB-mediated NOX2 upregulation.

Norepinephrine promotes oxidative stress in vascular adventitial fibroblasts via PKC/NFκB-mediated NOX2 upregulation.

Norepinephrine promotes oxidative stress in vascular adventitial fibroblasts via PKC/NFκB-mediated NOX2 upregulation.

Background: Sympathetic overactivity is closely associated with vascular remodeling. Sympathetic fibers dominantly innervate the adventitia of arteries rather than tunica media. Vascular adventitial fibroblasts (VAFs) play crucial roles in vascular remodeling. However, the link between sympathetic overactivity and VAF proliferation and migration is unknown.

Methods: Primary VAFs were isolated from the thoracic aorta of spontaneously hypertensive rats and Wistar-Kyoto rats. Norepinephrine (NE) bitartrate monohydrate was applied to VAFs to simulate the sympathetic overactivity.

Results: NE increased NADPH oxidase (NOX) 2 expression and superoxide level, which were almost abolished by NOX2 inhibitor GSK2795039 or α-adrenoceptor antagonist prazosin, but not significantly affected by NOX1 inhibitor ML171, NOX4 inhibitor GLX351322 or β-adrenoceptor antagonist propranolol. Superoxide scavenger tempol or NOX2 inhibitor GSK2795039 attenuated NE-induced VAF proliferation and migration. NE promoted protein kinase C (PKC) phosphorylation and NFκB-p65 nuclear translocation. Either PKC inhibitor Go6983 or NFκB inhibitor BAY11-7082 attenuated NE-induced NOX activation, NOX2 upregulation, superoxide production, proliferation and migration.

Conclusion: NE promotes oxidative stress by α-receptor/PKC/NFκB-mediated NOX2 upregulation, which contributes to proliferation and migration of VAFs.

求助全文
通过发布文献求助,成功后即可免费获取论文全文。 去求助
来源期刊
Redox Report
Redox Report 生物-生化与分子生物学
CiteScore
6.10
自引率
0.00%
发文量
28
审稿时长
>12 weeks
期刊介绍: Redox Report is a multidisciplinary peer-reviewed open access journal focusing on the role of free radicals, oxidative stress, activated oxygen, perioxidative and redox processes, primarily in the human environment and human pathology. Relevant papers on the animal and plant environment, biology and pathology will also be included. While emphasis is placed upon methodological and intellectual advances underpinned by new data, the journal offers scope for review, hypotheses, critiques and other forms of discussion.
×
引用
GB/T 7714-2015
复制
MLA
复制
APA
复制
导出至
BibTeX EndNote RefMan NoteFirst NoteExpress
×
提示
您的信息不完整,为了账户安全,请先补充。
现在去补充
×
提示
您因"违规操作"
具体请查看互助需知
我知道了
×
提示
确定
请完成安全验证×
copy
已复制链接
快去分享给好友吧!
我知道了
右上角分享
点击右上角分享
0
联系我们:info@booksci.cn Book学术提供免费学术资源搜索服务,方便国内外学者检索中英文文献。致力于提供最便捷和优质的服务体验。 Copyright © 2023 布克学术 All rights reserved.
京ICP备2023020795号-1
ghs 京公网安备 11010802042870号
Book学术文献互助
Book学术文献互助群
群 号:604180095
Book学术官方微信