TRUB1是一种通过NFκB信号传导促进结直肠癌恶性发展的新型生物标志物。

IF 4.2 3区 医学 Q2 GASTROENTEROLOGY & HEPATOLOGY
Gastroenterology Report Pub Date : 2025-04-21 eCollection Date: 2025-01-01 DOI:10.1093/gastro/goaf027
Yingzhao Wang, Yonghuang Tan, Tianhao Zhang, Zhaoliang Wang, Jingru Gong, Zhenshuang Du, Yong Mei, Jinping Ma
{"title":"TRUB1是一种通过NFκB信号传导促进结直肠癌恶性发展的新型生物标志物。","authors":"Yingzhao Wang, Yonghuang Tan, Tianhao Zhang, Zhaoliang Wang, Jingru Gong, Zhenshuang Du, Yong Mei, Jinping Ma","doi":"10.1093/gastro/goaf027","DOIUrl":null,"url":null,"abstract":"<p><strong>Background: </strong>Colorectal cancer (CRC) is one of the most aggressive malignancies of the digestive tract, characterized by aberrant post-transcriptional RNA modifications, including pseudouridine (Ψ). TruB pseudouridine synthase family member 1 (TRUB1) is a key pseudouridine synthase but its role in CRC progression remains unclear.</p><p><strong>Methods: </strong>Public databases and CRC cell lines were analysed to assess TRUB1 expression in CRC. Receiver-operating characteristic (ROC) curve analysis and survival analysis were performed to evaluate the diagnostic and prognostic significance of TRUB1. The impact of TRUB1 on tumor proliferation and Ψ modification was examined in TRUB1-knock-down HCT116 cell lines. Mechanistically, RNA sequencing of control and TRUB1-knock-down HCT116 cells was conducted to identify potential pathways, which were validated by using real-time polymerase chain reaction (PCR), Western blot, and immunofluorescence assays.</p><p><strong>Results: </strong>TRUB1 was significantly upregulated in CRC tumor tissues and cell lines. ROC analysis showed that TRUB1 had strong diagnostic potential and its overexpression was associated with poorer overall survival in CRC patients. In TRUB1-knock-down HCT116 cells, apoptosis increased and tumor growth slowed in nude mice, with a corresponding increase in apoptosis-related proteins and decreased Ψ modification. Mechanistically, RNA sequencing indicated that tumor necrosis factor α signaling via the nuclear factor kappa B (NFκB) pathway was activated in TRUB1-knock-down HCT116 cells. Further analysis identified Baculoviral inhibitor of apoptosis proteins repeat-containing 3 (BIRC3) as a potential downstream target gene that was regulated by TRUB1 in the NFκB pathway.</p><p><strong>Conclusions: </strong>TRUB1 serves as a potential biomarker for CRC diagnosis and prognosis, and it can inhibit apoptosis in CRC cells via BIRC3-mediated NFκB signaling.</p>","PeriodicalId":54275,"journal":{"name":"Gastroenterology Report","volume":"13 ","pages":"goaf027"},"PeriodicalIF":4.2000,"publicationDate":"2025-04-21","publicationTypes":"Journal Article","fieldsOfStudy":null,"isOpenAccess":false,"openAccessPdf":"https://www.ncbi.nlm.nih.gov/pmc/articles/PMC12011359/pdf/","citationCount":"0","resultStr":"{\"title\":\"TRUB1 is a novel biomarker for promoting malignancy in colorectal cancer via NFκB signaling.\",\"authors\":\"Yingzhao Wang, Yonghuang Tan, Tianhao Zhang, Zhaoliang Wang, Jingru Gong, Zhenshuang Du, Yong Mei, Jinping Ma\",\"doi\":\"10.1093/gastro/goaf027\",\"DOIUrl\":null,\"url\":null,\"abstract\":\"<p><strong>Background: </strong>Colorectal cancer (CRC) is one of the most aggressive malignancies of the digestive tract, characterized by aberrant post-transcriptional RNA modifications, including pseudouridine (Ψ). TruB pseudouridine synthase family member 1 (TRUB1) is a key pseudouridine synthase but its role in CRC progression remains unclear.</p><p><strong>Methods: </strong>Public databases and CRC cell lines were analysed to assess TRUB1 expression in CRC. Receiver-operating characteristic (ROC) curve analysis and survival analysis were performed to evaluate the diagnostic and prognostic significance of TRUB1. The impact of TRUB1 on tumor proliferation and Ψ modification was examined in TRUB1-knock-down HCT116 cell lines. Mechanistically, RNA sequencing of control and TRUB1-knock-down HCT116 cells was conducted to identify potential pathways, which were validated by using real-time polymerase chain reaction (PCR), Western blot, and immunofluorescence assays.</p><p><strong>Results: </strong>TRUB1 was significantly upregulated in CRC tumor tissues and cell lines. ROC analysis showed that TRUB1 had strong diagnostic potential and its overexpression was associated with poorer overall survival in CRC patients. In TRUB1-knock-down HCT116 cells, apoptosis increased and tumor growth slowed in nude mice, with a corresponding increase in apoptosis-related proteins and decreased Ψ modification. Mechanistically, RNA sequencing indicated that tumor necrosis factor α signaling via the nuclear factor kappa B (NFκB) pathway was activated in TRUB1-knock-down HCT116 cells. Further analysis identified Baculoviral inhibitor of apoptosis proteins repeat-containing 3 (BIRC3) as a potential downstream target gene that was regulated by TRUB1 in the NFκB pathway.</p><p><strong>Conclusions: </strong>TRUB1 serves as a potential biomarker for CRC diagnosis and prognosis, and it can inhibit apoptosis in CRC cells via BIRC3-mediated NFκB signaling.</p>\",\"PeriodicalId\":54275,\"journal\":{\"name\":\"Gastroenterology Report\",\"volume\":\"13 \",\"pages\":\"goaf027\"},\"PeriodicalIF\":4.2000,\"publicationDate\":\"2025-04-21\",\"publicationTypes\":\"Journal Article\",\"fieldsOfStudy\":null,\"isOpenAccess\":false,\"openAccessPdf\":\"https://www.ncbi.nlm.nih.gov/pmc/articles/PMC12011359/pdf/\",\"citationCount\":\"0\",\"resultStr\":null,\"platform\":\"Semanticscholar\",\"paperid\":null,\"PeriodicalName\":\"Gastroenterology Report\",\"FirstCategoryId\":\"3\",\"ListUrlMain\":\"https://doi.org/10.1093/gastro/goaf027\",\"RegionNum\":3,\"RegionCategory\":\"医学\",\"ArticlePicture\":[],\"TitleCN\":null,\"AbstractTextCN\":null,\"PMCID\":null,\"EPubDate\":\"2025/1/1 0:00:00\",\"PubModel\":\"eCollection\",\"JCR\":\"Q2\",\"JCRName\":\"GASTROENTEROLOGY & HEPATOLOGY\",\"Score\":null,\"Total\":0}","platform":"Semanticscholar","paperid":null,"PeriodicalName":"Gastroenterology Report","FirstCategoryId":"3","ListUrlMain":"https://doi.org/10.1093/gastro/goaf027","RegionNum":3,"RegionCategory":"医学","ArticlePicture":[],"TitleCN":null,"AbstractTextCN":null,"PMCID":null,"EPubDate":"2025/1/1 0:00:00","PubModel":"eCollection","JCR":"Q2","JCRName":"GASTROENTEROLOGY & HEPATOLOGY","Score":null,"Total":0}
引用次数: 0

摘要

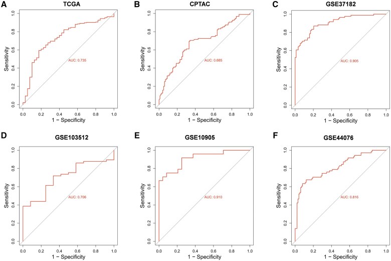
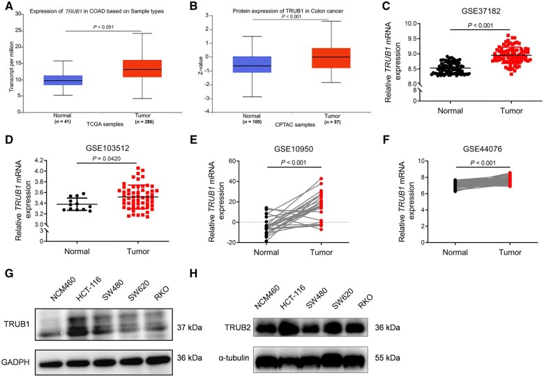
背景:结直肠癌(CRC)是消化道最具侵袭性的恶性肿瘤之一,其特征是异常的转录后RNA修饰,包括假尿嘧啶(Ψ)。TruB伪尿嘧啶合成酶家族成员1 (TRUB1)是一个关键的伪尿嘧啶合成酶,但其在结直肠癌进展中的作用尚不清楚。方法:分析公共数据库和结直肠癌细胞系,评估TRUB1在结直肠癌中的表达。采用受试者工作特征(ROC)曲线分析和生存分析评价TRUB1的诊断和预后意义。在TRUB1敲除的HCT116细胞系中检测了TRUB1对肿瘤增殖和Ψ修饰的影响。在机制上,对对照和trub1敲除的HCT116细胞进行RNA测序,以确定潜在的途径,并通过实时聚合酶链反应(PCR)、Western blot和免疫荧光检测进行验证。结果:TRUB1在结直肠癌组织和细胞系中显著上调。ROC分析显示,TRUB1具有较强的诊断潜力,其过表达与CRC患者较差的总生存率相关。在trub1敲除的HCT116细胞中,裸鼠细胞凋亡增加,肿瘤生长减慢,凋亡相关蛋白相应增加,Ψ修饰减少。机制上,RNA测序表明,通过核因子κB (NFκB)途径的肿瘤坏死因子α信号在trub1敲除的HCT116细胞中被激活。进一步分析发现,杆状病毒凋亡蛋白重复序列抑制剂3 (BIRC3)是NFκB通路中受TRUB1调控的潜在下游靶基因。结论:TRUB1可作为CRC诊断和预后的潜在生物标志物,通过birc3介导的NFκB信号通路抑制CRC细胞凋亡。
本文章由计算机程序翻译,如有差异,请以英文原文为准。

TRUB1 is a novel biomarker for promoting malignancy in colorectal cancer via NFκB signaling.

TRUB1 is a novel biomarker for promoting malignancy in colorectal cancer via NFκB signaling.

TRUB1 is a novel biomarker for promoting malignancy in colorectal cancer via NFκB signaling.

TRUB1 is a novel biomarker for promoting malignancy in colorectal cancer via NFκB signaling.

Background: Colorectal cancer (CRC) is one of the most aggressive malignancies of the digestive tract, characterized by aberrant post-transcriptional RNA modifications, including pseudouridine (Ψ). TruB pseudouridine synthase family member 1 (TRUB1) is a key pseudouridine synthase but its role in CRC progression remains unclear.

Methods: Public databases and CRC cell lines were analysed to assess TRUB1 expression in CRC. Receiver-operating characteristic (ROC) curve analysis and survival analysis were performed to evaluate the diagnostic and prognostic significance of TRUB1. The impact of TRUB1 on tumor proliferation and Ψ modification was examined in TRUB1-knock-down HCT116 cell lines. Mechanistically, RNA sequencing of control and TRUB1-knock-down HCT116 cells was conducted to identify potential pathways, which were validated by using real-time polymerase chain reaction (PCR), Western blot, and immunofluorescence assays.

Results: TRUB1 was significantly upregulated in CRC tumor tissues and cell lines. ROC analysis showed that TRUB1 had strong diagnostic potential and its overexpression was associated with poorer overall survival in CRC patients. In TRUB1-knock-down HCT116 cells, apoptosis increased and tumor growth slowed in nude mice, with a corresponding increase in apoptosis-related proteins and decreased Ψ modification. Mechanistically, RNA sequencing indicated that tumor necrosis factor α signaling via the nuclear factor kappa B (NFκB) pathway was activated in TRUB1-knock-down HCT116 cells. Further analysis identified Baculoviral inhibitor of apoptosis proteins repeat-containing 3 (BIRC3) as a potential downstream target gene that was regulated by TRUB1 in the NFκB pathway.

Conclusions: TRUB1 serves as a potential biomarker for CRC diagnosis and prognosis, and it can inhibit apoptosis in CRC cells via BIRC3-mediated NFκB signaling.

求助全文
通过发布文献求助,成功后即可免费获取论文全文。 去求助
来源期刊
Gastroenterology Report
Gastroenterology Report Medicine-Gastroenterology
CiteScore
4.60
自引率
2.80%
发文量
63
审稿时长
8 weeks
期刊介绍: Gastroenterology Report is an international fully open access (OA) online only journal, covering all areas related to gastrointestinal sciences, including studies of the alimentary tract, liver, biliary, pancreas, enteral nutrition and related fields. The journal aims to publish high quality research articles on both basic and clinical gastroenterology, authoritative reviews that bring together new advances in the field, as well as commentaries and highlight pieces that provide expert analysis of topical issues.
×
引用
GB/T 7714-2015
复制
MLA
复制
APA
复制
导出至
BibTeX EndNote RefMan NoteFirst NoteExpress
×
提示
您的信息不完整,为了账户安全,请先补充。
现在去补充
×
提示
您因"违规操作"
具体请查看互助需知
我知道了
×
提示
确定
请完成安全验证×
copy
已复制链接
快去分享给好友吧!
我知道了
右上角分享
点击右上角分享
0
联系我们:info@booksci.cn Book学术提供免费学术资源搜索服务,方便国内外学者检索中英文文献。致力于提供最便捷和优质的服务体验。 Copyright © 2023 布克学术 All rights reserved.
京ICP备2023020795号-1
ghs 京公网安备 11010802042870号
Book学术文献互助
Book学术文献互助群
群 号:604180095
Book学术官方微信