发展以人为中心的协调护理途径在瑞典医疗保健下背部疼痛。

IF 2.6 3区 医学 Q2 HEALTH CARE SCIENCES & SERVICES
International Journal of Integrated Care Pub Date : 2025-05-09 eCollection Date: 2025-04-01 DOI:10.5334/ijic.8940
Allan Abbott, Malin Forsbrand, Thomas Torstensson, Ann-Charlotte Lindström, Gudrun Greim, Sammy Klaff, Åsa Niper, Marc Karlsson, Christian Simonsberg, Mimmi Engström, Tommy Olsson, Annelie Petersson, Per Ekman, Peter Försth, Gösta Ullmark, Steven J Linton
{"title":"发展以人为中心的协调护理途径在瑞典医疗保健下背部疼痛。","authors":"Allan Abbott, Malin Forsbrand, Thomas Torstensson, Ann-Charlotte Lindström, Gudrun Greim, Sammy Klaff, Åsa Niper, Marc Karlsson, Christian Simonsberg, Mimmi Engström, Tommy Olsson, Annelie Petersson, Per Ekman, Peter Försth, Gösta Ullmark, Steven J Linton","doi":"10.5334/ijic.8940","DOIUrl":null,"url":null,"abstract":"<p><strong>Introduction: </strong>This project aimed to develop a Person-Centred Co-ordinated Care (P3C) pathway for low back pain (LBP).</p><p><strong>Description: </strong>A national working group was formed consisting of representatives from all regional healthcare organisations in Sweden and included all relevant healthcare professions, academia, and patient organisations. A mixed method iterative design and consensus approach was applied in the development of the P3C pathway.</p><p><strong>Discussion: </strong>As a foundation, patient interviews along with a review of literature were conducted investigating the evidence base for healthcare interventions, earlier regional care programs/pathways and guidelines in Sweden as well as patient experiences and challenges with healthcare for LBP. Updated evidence-based clinical recommendations, tools supporting the practical use of the national P3C pathway and national healthcare data registry-based quality outcome indicators were then developed. Thereafter, an open consultation period provided review and feedback for final revisions and consensus.</p><p><strong>Conclusions: </strong>Essential factors for integrating best praxis according to scientific evidence and patient and healthcare professional perspectives were identified to establish a Swedish national P3C pathway for LBP. This provides a novel and innovative example of feasible methodology applicable in the international context. Future research will evaluate potential improvements in healthcare quality outcomes and effectiveness of dissemination and implementation strategies.</p>","PeriodicalId":14049,"journal":{"name":"International Journal of Integrated Care","volume":"25 2","pages":"8"},"PeriodicalIF":2.6000,"publicationDate":"2025-05-09","publicationTypes":"Journal Article","fieldsOfStudy":null,"isOpenAccess":false,"openAccessPdf":"https://www.ncbi.nlm.nih.gov/pmc/articles/PMC12063581/pdf/","citationCount":"0","resultStr":"{\"title\":\"Development of a Person-Centred Coordinated Care Pathway in Swedish Healthcare for Low Back Pain.\",\"authors\":\"Allan Abbott, Malin Forsbrand, Thomas Torstensson, Ann-Charlotte Lindström, Gudrun Greim, Sammy Klaff, Åsa Niper, Marc Karlsson, Christian Simonsberg, Mimmi Engström, Tommy Olsson, Annelie Petersson, Per Ekman, Peter Försth, Gösta Ullmark, Steven J Linton\",\"doi\":\"10.5334/ijic.8940\",\"DOIUrl\":null,\"url\":null,\"abstract\":\"<p><strong>Introduction: </strong>This project aimed to develop a Person-Centred Co-ordinated Care (P3C) pathway for low back pain (LBP).</p><p><strong>Description: </strong>A national working group was formed consisting of representatives from all regional healthcare organisations in Sweden and included all relevant healthcare professions, academia, and patient organisations. A mixed method iterative design and consensus approach was applied in the development of the P3C pathway.</p><p><strong>Discussion: </strong>As a foundation, patient interviews along with a review of literature were conducted investigating the evidence base for healthcare interventions, earlier regional care programs/pathways and guidelines in Sweden as well as patient experiences and challenges with healthcare for LBP. Updated evidence-based clinical recommendations, tools supporting the practical use of the national P3C pathway and national healthcare data registry-based quality outcome indicators were then developed. Thereafter, an open consultation period provided review and feedback for final revisions and consensus.</p><p><strong>Conclusions: </strong>Essential factors for integrating best praxis according to scientific evidence and patient and healthcare professional perspectives were identified to establish a Swedish national P3C pathway for LBP. This provides a novel and innovative example of feasible methodology applicable in the international context. Future research will evaluate potential improvements in healthcare quality outcomes and effectiveness of dissemination and implementation strategies.</p>\",\"PeriodicalId\":14049,\"journal\":{\"name\":\"International Journal of Integrated Care\",\"volume\":\"25 2\",\"pages\":\"8\"},\"PeriodicalIF\":2.6000,\"publicationDate\":\"2025-05-09\",\"publicationTypes\":\"Journal Article\",\"fieldsOfStudy\":null,\"isOpenAccess\":false,\"openAccessPdf\":\"https://www.ncbi.nlm.nih.gov/pmc/articles/PMC12063581/pdf/\",\"citationCount\":\"0\",\"resultStr\":null,\"platform\":\"Semanticscholar\",\"paperid\":null,\"PeriodicalName\":\"International Journal of Integrated Care\",\"FirstCategoryId\":\"3\",\"ListUrlMain\":\"https://doi.org/10.5334/ijic.8940\",\"RegionNum\":3,\"RegionCategory\":\"医学\",\"ArticlePicture\":[],\"TitleCN\":null,\"AbstractTextCN\":null,\"PMCID\":null,\"EPubDate\":\"2025/4/1 0:00:00\",\"PubModel\":\"eCollection\",\"JCR\":\"Q2\",\"JCRName\":\"HEALTH CARE SCIENCES & SERVICES\",\"Score\":null,\"Total\":0}","platform":"Semanticscholar","paperid":null,"PeriodicalName":"International Journal of Integrated Care","FirstCategoryId":"3","ListUrlMain":"https://doi.org/10.5334/ijic.8940","RegionNum":3,"RegionCategory":"医学","ArticlePicture":[],"TitleCN":null,"AbstractTextCN":null,"PMCID":null,"EPubDate":"2025/4/1 0:00:00","PubModel":"eCollection","JCR":"Q2","JCRName":"HEALTH CARE SCIENCES & SERVICES","Score":null,"Total":0}
引用次数: 0

摘要

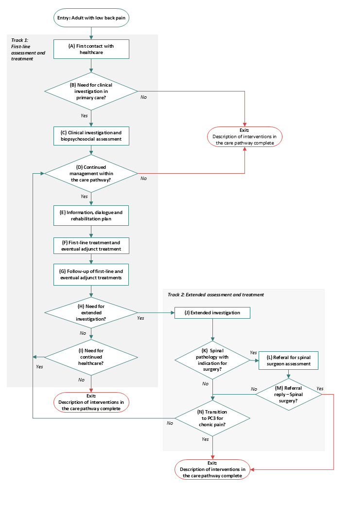
本项目旨在开发一种以人为中心的协调护理(P3C)途径,用于治疗腰痛(LBP)。描述:成立了一个国家工作组,由瑞典所有区域卫生保健组织的代表组成,包括所有相关的卫生保健专业人员、学术界和患者组织。在P3C路径的开发中采用了混合方法、迭代设计和共识方法。讨论:作为基础,我们对患者进行了访谈,并对文献进行了回顾,调查了医疗干预措施的证据基础、瑞典早期的区域护理计划/途径和指南,以及患者在LBP医疗保健方面的经历和挑战。随后制定了更新的循证临床建议、支持实际使用国家P3C途径的工具和基于国家医疗保健数据登记的质量结果指标。此后,开放协商期为最后修订和协商一致意见提供了审查和反馈。结论:根据科学证据以及患者和医疗保健专业人员的观点,确定了整合最佳实践的必要因素,以建立瑞典国家LBP P3C途径。这提供了一个在国际范围内适用的可行方法的新颖和创新的例子。未来的研究将评估在医疗保健质量、结果和传播和实施策略的有效性方面的潜在改进。
本文章由计算机程序翻译,如有差异,请以英文原文为准。

Development of a Person-Centred Coordinated Care Pathway in Swedish Healthcare for Low Back Pain.

Development of a Person-Centred Coordinated Care Pathway in Swedish Healthcare for Low Back Pain.

Development of a Person-Centred Coordinated Care Pathway in Swedish Healthcare for Low Back Pain.

Development of a Person-Centred Coordinated Care Pathway in Swedish Healthcare for Low Back Pain.

Introduction: This project aimed to develop a Person-Centred Co-ordinated Care (P3C) pathway for low back pain (LBP).

Description: A national working group was formed consisting of representatives from all regional healthcare organisations in Sweden and included all relevant healthcare professions, academia, and patient organisations. A mixed method iterative design and consensus approach was applied in the development of the P3C pathway.

Discussion: As a foundation, patient interviews along with a review of literature were conducted investigating the evidence base for healthcare interventions, earlier regional care programs/pathways and guidelines in Sweden as well as patient experiences and challenges with healthcare for LBP. Updated evidence-based clinical recommendations, tools supporting the practical use of the national P3C pathway and national healthcare data registry-based quality outcome indicators were then developed. Thereafter, an open consultation period provided review and feedback for final revisions and consensus.

Conclusions: Essential factors for integrating best praxis according to scientific evidence and patient and healthcare professional perspectives were identified to establish a Swedish national P3C pathway for LBP. This provides a novel and innovative example of feasible methodology applicable in the international context. Future research will evaluate potential improvements in healthcare quality outcomes and effectiveness of dissemination and implementation strategies.

求助全文
通过发布文献求助,成功后即可免费获取论文全文。 去求助
来源期刊
International Journal of Integrated Care
International Journal of Integrated Care HEALTH CARE SCIENCES & SERVICES-
CiteScore
3.80
自引率
8.30%
发文量
887
审稿时长
>12 weeks
期刊介绍: Established in 2000, IJIC’s mission is to promote integrated care as a scientific discipline. IJIC’s primary purpose is to examine critically the policy and practice of integrated care and whether and how this has impacted on quality-of-care, user experiences, and cost-effectiveness. The journal regularly publishes conference supplements and special themed editions. To find out more contact Managing Editor, Susan Royer. The Journal is supported by the International Foundation for Integrated Care (IFIC).
×
引用
GB/T 7714-2015
复制
MLA
复制
APA
复制
导出至
BibTeX EndNote RefMan NoteFirst NoteExpress
×
提示
您的信息不完整,为了账户安全,请先补充。
现在去补充
×
提示
您因"违规操作"
具体请查看互助需知
我知道了
×
提示
确定
请完成安全验证×
copy
已复制链接
快去分享给好友吧!
我知道了
右上角分享
点击右上角分享
0
联系我们:info@booksci.cn Book学术提供免费学术资源搜索服务,方便国内外学者检索中英文文献。致力于提供最便捷和优质的服务体验。 Copyright © 2023 布克学术 All rights reserved.
京ICP备2023020795号-1
ghs 京公网安备 11010802042870号
Book学术文献互助
Book学术文献互助群
群 号:604180095
Book学术官方微信