辐射诱导肠损伤中DNA修复和免疫浸润的改变。

IF 2.4 4区 医学 Q3 PHARMACOLOGY & PHARMACY
Dose-Response Pub Date : 2025-04-17 eCollection Date: 2025-04-01 DOI:10.1177/15593258251336820
Jiale Li, Huanteng Zhang, Xiaoxiao Jia, Jiebing Guan, Xumin Zong, Shiqi Li, Xinran Lu, Ningning He, Huijuan Song, Kaihua Ji, Manman Zhang, Jianguo Li, Qiang Liu, Jinhan Wang, Chang Xu
{"title":"辐射诱导肠损伤中DNA修复和免疫浸润的改变。","authors":"Jiale Li, Huanteng Zhang, Xiaoxiao Jia, Jiebing Guan, Xumin Zong, Shiqi Li, Xinran Lu, Ningning He, Huijuan Song, Kaihua Ji, Manman Zhang, Jianguo Li, Qiang Liu, Jinhan Wang, Chang Xu","doi":"10.1177/15593258251336820","DOIUrl":null,"url":null,"abstract":"<p><strong>Objectives: </strong>The intestine exhibits high radiosensitivity and is susceptible to damage during radiotherapy for abdominal or pelvic tumors, especially at radiation doses exceeding 5 Gy, which can lead to severe gastrointestinal complications. This study aims to elucidate the mechanisms of DNA repair and immune responses in radiation-induced intestinal injury, with the goal of enhancing radiotherapy efficacy.</p><p><strong>Methods: </strong>We employed weighted correlation network analysis (WGCNA) to analyze RNA sequencing data from intestinal tissues collected at various time points following irradiation, as well as from mice with targeted disruption of the NFE2-like bZIP transcription factor 2 (Nrf2) gene and their wild-type counterparts.</p><p><strong>Results: </strong>Our analysis revealed enhanced DNA repair capacity and attenuated immune response 3.5 days after irradiation. Histone variants and ribosomal proteins were identified as potential contributors to DNA repair processes. We also constructed a competing endogenous RNAs (ceRNA) network including genes from both the DNA repair and immune modules and identified Akr1b8, Gsta3, and Nqo1 as radiation-effect genes regulated by Nrf2.</p><p><strong>Conclusions: </strong>These findings provide valuable insights into the molecular mechanisms of radiation-induced intestinal injury and suggest potential targets for protecting normal intestinal tissue during radiotherapy. This knowledge may contribute to improved treatment outcomes and enhanced patient well-being.</p>","PeriodicalId":11285,"journal":{"name":"Dose-Response","volume":"23 2","pages":"15593258251336820"},"PeriodicalIF":2.4000,"publicationDate":"2025-04-17","publicationTypes":"Journal Article","fieldsOfStudy":null,"isOpenAccess":false,"openAccessPdf":"https://www.ncbi.nlm.nih.gov/pmc/articles/PMC12035100/pdf/","citationCount":"0","resultStr":"{\"title\":\"Alterations of DNA Repair and Immune Infiltration in Radiation-Induced Intestinal Injury.\",\"authors\":\"Jiale Li, Huanteng Zhang, Xiaoxiao Jia, Jiebing Guan, Xumin Zong, Shiqi Li, Xinran Lu, Ningning He, Huijuan Song, Kaihua Ji, Manman Zhang, Jianguo Li, Qiang Liu, Jinhan Wang, Chang Xu\",\"doi\":\"10.1177/15593258251336820\",\"DOIUrl\":null,\"url\":null,\"abstract\":\"<p><strong>Objectives: </strong>The intestine exhibits high radiosensitivity and is susceptible to damage during radiotherapy for abdominal or pelvic tumors, especially at radiation doses exceeding 5 Gy, which can lead to severe gastrointestinal complications. This study aims to elucidate the mechanisms of DNA repair and immune responses in radiation-induced intestinal injury, with the goal of enhancing radiotherapy efficacy.</p><p><strong>Methods: </strong>We employed weighted correlation network analysis (WGCNA) to analyze RNA sequencing data from intestinal tissues collected at various time points following irradiation, as well as from mice with targeted disruption of the NFE2-like bZIP transcription factor 2 (Nrf2) gene and their wild-type counterparts.</p><p><strong>Results: </strong>Our analysis revealed enhanced DNA repair capacity and attenuated immune response 3.5 days after irradiation. Histone variants and ribosomal proteins were identified as potential contributors to DNA repair processes. We also constructed a competing endogenous RNAs (ceRNA) network including genes from both the DNA repair and immune modules and identified Akr1b8, Gsta3, and Nqo1 as radiation-effect genes regulated by Nrf2.</p><p><strong>Conclusions: </strong>These findings provide valuable insights into the molecular mechanisms of radiation-induced intestinal injury and suggest potential targets for protecting normal intestinal tissue during radiotherapy. This knowledge may contribute to improved treatment outcomes and enhanced patient well-being.</p>\",\"PeriodicalId\":11285,\"journal\":{\"name\":\"Dose-Response\",\"volume\":\"23 2\",\"pages\":\"15593258251336820\"},\"PeriodicalIF\":2.4000,\"publicationDate\":\"2025-04-17\",\"publicationTypes\":\"Journal Article\",\"fieldsOfStudy\":null,\"isOpenAccess\":false,\"openAccessPdf\":\"https://www.ncbi.nlm.nih.gov/pmc/articles/PMC12035100/pdf/\",\"citationCount\":\"0\",\"resultStr\":null,\"platform\":\"Semanticscholar\",\"paperid\":null,\"PeriodicalName\":\"Dose-Response\",\"FirstCategoryId\":\"3\",\"ListUrlMain\":\"https://doi.org/10.1177/15593258251336820\",\"RegionNum\":4,\"RegionCategory\":\"医学\",\"ArticlePicture\":[],\"TitleCN\":null,\"AbstractTextCN\":null,\"PMCID\":null,\"EPubDate\":\"2025/4/1 0:00:00\",\"PubModel\":\"eCollection\",\"JCR\":\"Q3\",\"JCRName\":\"PHARMACOLOGY & PHARMACY\",\"Score\":null,\"Total\":0}","platform":"Semanticscholar","paperid":null,"PeriodicalName":"Dose-Response","FirstCategoryId":"3","ListUrlMain":"https://doi.org/10.1177/15593258251336820","RegionNum":4,"RegionCategory":"医学","ArticlePicture":[],"TitleCN":null,"AbstractTextCN":null,"PMCID":null,"EPubDate":"2025/4/1 0:00:00","PubModel":"eCollection","JCR":"Q3","JCRName":"PHARMACOLOGY & PHARMACY","Score":null,"Total":0}
引用次数: 0

摘要

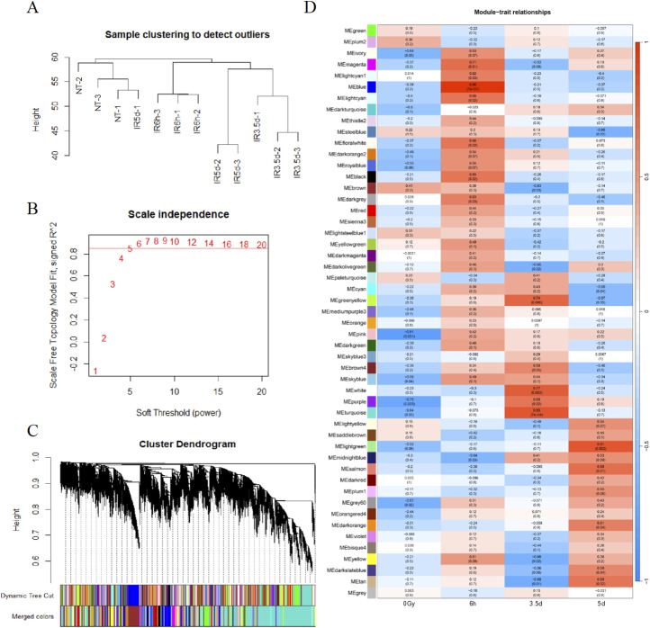
目的:肠道具有较高的放射敏感性,在腹部或盆腔肿瘤放疗中容易受到损伤,特别是辐射剂量超过5 Gy时,可导致严重的胃肠道并发症。本研究旨在阐明放射性肠损伤中DNA修复和免疫应答的机制,以提高放射治疗的疗效。方法:采用加权相关网络分析(WGCNA)分析辐照后不同时间点收集的肠道组织的RNA测序数据,以及靶向破坏nfe2样bZIP转录因子2 (Nrf2)基因及其野生型对应基因的小鼠的RNA测序数据。结果:我们的分析显示辐照后3.5天DNA修复能力增强,免疫反应减弱。组蛋白变异和核糖体蛋白被确定为DNA修复过程的潜在贡献者。我们还构建了一个竞争的内源性rna (ceRNA)网络,包括DNA修复和免疫模块的基因,并鉴定出Akr1b8、Gsta3和Nqo1是受Nrf2调控的辐射效应基因。结论:这些发现为辐射诱导肠道损伤的分子机制提供了有价值的见解,并为放射治疗期间保护正常肠道组织提供了潜在的靶点。这一知识可能有助于改善治疗结果和提高患者的幸福感。
本文章由计算机程序翻译,如有差异,请以英文原文为准。

Alterations of DNA Repair and Immune Infiltration in Radiation-Induced Intestinal Injury.

Alterations of DNA Repair and Immune Infiltration in Radiation-Induced Intestinal Injury.

Alterations of DNA Repair and Immune Infiltration in Radiation-Induced Intestinal Injury.

Alterations of DNA Repair and Immune Infiltration in Radiation-Induced Intestinal Injury.

Objectives: The intestine exhibits high radiosensitivity and is susceptible to damage during radiotherapy for abdominal or pelvic tumors, especially at radiation doses exceeding 5 Gy, which can lead to severe gastrointestinal complications. This study aims to elucidate the mechanisms of DNA repair and immune responses in radiation-induced intestinal injury, with the goal of enhancing radiotherapy efficacy.

Methods: We employed weighted correlation network analysis (WGCNA) to analyze RNA sequencing data from intestinal tissues collected at various time points following irradiation, as well as from mice with targeted disruption of the NFE2-like bZIP transcription factor 2 (Nrf2) gene and their wild-type counterparts.

Results: Our analysis revealed enhanced DNA repair capacity and attenuated immune response 3.5 days after irradiation. Histone variants and ribosomal proteins were identified as potential contributors to DNA repair processes. We also constructed a competing endogenous RNAs (ceRNA) network including genes from both the DNA repair and immune modules and identified Akr1b8, Gsta3, and Nqo1 as radiation-effect genes regulated by Nrf2.

Conclusions: These findings provide valuable insights into the molecular mechanisms of radiation-induced intestinal injury and suggest potential targets for protecting normal intestinal tissue during radiotherapy. This knowledge may contribute to improved treatment outcomes and enhanced patient well-being.

求助全文
通过发布文献求助,成功后即可免费获取论文全文。 去求助
来源期刊
Dose-Response
Dose-Response PHARMACOLOGY & PHARMACY-RADIOLOGY, NUCLEAR MEDICINE & MEDICAL IMAGING
CiteScore
4.90
自引率
4.00%
发文量
140
审稿时长
>12 weeks
期刊介绍: Dose-Response is an open access peer-reviewed online journal publishing original findings and commentaries on the occurrence of dose-response relationships across a broad range of disciplines. Particular interest focuses on experimental evidence providing mechanistic understanding of nonlinear dose-response relationships.
×
引用
GB/T 7714-2015
复制
MLA
复制
APA
复制
导出至
BibTeX EndNote RefMan NoteFirst NoteExpress
×
提示
您的信息不完整,为了账户安全,请先补充。
现在去补充
×
提示
您因"违规操作"
具体请查看互助需知
我知道了
×
提示
确定
请完成安全验证×
copy
已复制链接
快去分享给好友吧!
我知道了
右上角分享
点击右上角分享
0
联系我们:info@booksci.cn Book学术提供免费学术资源搜索服务,方便国内外学者检索中英文文献。致力于提供最便捷和优质的服务体验。 Copyright © 2023 布克学术 All rights reserved.
京ICP备2023020795号-1
ghs 京公网安备 11010802042870号
Book学术文献互助
Book学术文献互助群
群 号:604180095
Book学术官方微信