他法嗪致心肌和骨骼肌选择性失活的Barth综合征小鼠模型。

IF 3.3 3区 医学 Q2 CELL BIOLOGY
Disease Models & Mechanisms Pub Date : 2025-05-01 Epub Date: 2025-05-19 DOI:10.1242/dmm.052077
Erika Yazawa, Erin M Keating, Suya Wang, Mason E Sweat, Qing Ma, Yang Xu, Michael Schlame, William T Pu
{"title":"他法嗪致心肌和骨骼肌选择性失活的Barth综合征小鼠模型。","authors":"Erika Yazawa, Erin M Keating, Suya Wang, Mason E Sweat, Qing Ma, Yang Xu, Michael Schlame, William T Pu","doi":"10.1242/dmm.052077","DOIUrl":null,"url":null,"abstract":"<p><p>Barth syndrome is a mitochondrial disorder with hallmarks of cardiac and skeletal muscle weakness. It is caused by pathogenic variants in the X-linked gene tafazzin (TAZ), required for cardiolipin remodeling. Previously described germline and conditional Taz knockout models are not ideal for therapeutic development because they lack the combination of robust survival to adulthood, cardiomyopathy and skeletal muscle weakness. We characterized a cardiac and skeletal muscle-specific Taz knockout model (TazmKO) in which Cre recombinase is expressed from the muscle creatine kinase promoter (mCK-Cre). TazmKO mice survived normally. Cardiolipin composition was abnormal in both heart and skeletal muscle. TazmKO had reduced heart function by 2 months of age, and function progressively declined thereafter. Reduced treadmill endurance and diminished peak oxygen consumption were evident by 3 months of age, suggesting reduced skeletal muscle function. Electron microscopy showed abnormalities in mitochondrial structure and distribution. Overall, TazmKO mice display diminished cardiac function and exercise capacity while maintaining normal survival. This model will be useful for studying the effects of TAZ deficiency in striated muscles and for testing potential therapies for Barth syndrome.</p>","PeriodicalId":11144,"journal":{"name":"Disease Models & Mechanisms","volume":" ","pages":""},"PeriodicalIF":3.3000,"publicationDate":"2025-05-01","publicationTypes":"Journal Article","fieldsOfStudy":null,"isOpenAccess":false,"openAccessPdf":"https://www.ncbi.nlm.nih.gov/pmc/articles/PMC12128220/pdf/","citationCount":"0","resultStr":"{\"title\":\"A murine model of Barth syndrome recapitulates human cardiac and skeletal muscle phenotypes.\",\"authors\":\"Erika Yazawa, Erin M Keating, Suya Wang, Mason E Sweat, Qing Ma, Yang Xu, Michael Schlame, William T Pu\",\"doi\":\"10.1242/dmm.052077\",\"DOIUrl\":null,\"url\":null,\"abstract\":\"<p><p>Barth syndrome is a mitochondrial disorder with hallmarks of cardiac and skeletal muscle weakness. It is caused by pathogenic variants in the X-linked gene tafazzin (TAZ), required for cardiolipin remodeling. Previously described germline and conditional Taz knockout models are not ideal for therapeutic development because they lack the combination of robust survival to adulthood, cardiomyopathy and skeletal muscle weakness. We characterized a cardiac and skeletal muscle-specific Taz knockout model (TazmKO) in which Cre recombinase is expressed from the muscle creatine kinase promoter (mCK-Cre). TazmKO mice survived normally. Cardiolipin composition was abnormal in both heart and skeletal muscle. TazmKO had reduced heart function by 2 months of age, and function progressively declined thereafter. Reduced treadmill endurance and diminished peak oxygen consumption were evident by 3 months of age, suggesting reduced skeletal muscle function. Electron microscopy showed abnormalities in mitochondrial structure and distribution. Overall, TazmKO mice display diminished cardiac function and exercise capacity while maintaining normal survival. This model will be useful for studying the effects of TAZ deficiency in striated muscles and for testing potential therapies for Barth syndrome.</p>\",\"PeriodicalId\":11144,\"journal\":{\"name\":\"Disease Models & Mechanisms\",\"volume\":\" \",\"pages\":\"\"},\"PeriodicalIF\":3.3000,\"publicationDate\":\"2025-05-01\",\"publicationTypes\":\"Journal Article\",\"fieldsOfStudy\":null,\"isOpenAccess\":false,\"openAccessPdf\":\"https://www.ncbi.nlm.nih.gov/pmc/articles/PMC12128220/pdf/\",\"citationCount\":\"0\",\"resultStr\":null,\"platform\":\"Semanticscholar\",\"paperid\":null,\"PeriodicalName\":\"Disease Models & Mechanisms\",\"FirstCategoryId\":\"3\",\"ListUrlMain\":\"https://doi.org/10.1242/dmm.052077\",\"RegionNum\":3,\"RegionCategory\":\"医学\",\"ArticlePicture\":[],\"TitleCN\":null,\"AbstractTextCN\":null,\"PMCID\":null,\"EPubDate\":\"2025/5/19 0:00:00\",\"PubModel\":\"Epub\",\"JCR\":\"Q2\",\"JCRName\":\"CELL BIOLOGY\",\"Score\":null,\"Total\":0}","platform":"Semanticscholar","paperid":null,"PeriodicalName":"Disease Models & Mechanisms","FirstCategoryId":"3","ListUrlMain":"https://doi.org/10.1242/dmm.052077","RegionNum":3,"RegionCategory":"医学","ArticlePicture":[],"TitleCN":null,"AbstractTextCN":null,"PMCID":null,"EPubDate":"2025/5/19 0:00:00","PubModel":"Epub","JCR":"Q2","JCRName":"CELL BIOLOGY","Score":null,"Total":0}
引用次数: 0

摘要

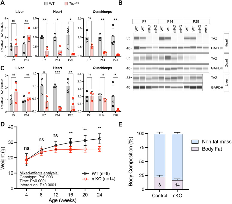
巴斯综合征是一种线粒体疾病,以心脏和骨骼肌无力为特征。Barth综合征是由心磷脂重塑所需的x连锁基因Taz突变引起的。先前描述的生殖系和条件Taz基因敲除模型并不适合用于治疗开发,因为它们缺乏成年期存活、心肌病和骨骼肌无力的结合。我们描述了心脏和骨骼肌特异性Taz敲除模型(TazmKO),其中Cre重组酶从肌肉肌酸激酶启动子(mCK-Cre)中表达。TazmKO小鼠正常存活。心脏和骨骼肌的心磷脂组成均异常。TazmKO在2个月大时心脏功能下降,此后功能逐渐下降。在三个月大的时候,跑步机耐力和峰值耗氧量明显下降,这表明骨骼肌功能下降。电镜显示线粒体结构和分布异常。总体而言,TazmKO小鼠在维持正常生存的同时表现出心功能和运动能力的下降。该模型将有助于研究横纹肌Taz缺乏的影响,并测试Barth综合征的潜在治疗方法。
本文章由计算机程序翻译,如有差异,请以英文原文为准。

A murine model of Barth syndrome recapitulates human cardiac and skeletal muscle phenotypes.

A murine model of Barth syndrome recapitulates human cardiac and skeletal muscle phenotypes.

A murine model of Barth syndrome recapitulates human cardiac and skeletal muscle phenotypes.

A murine model of Barth syndrome recapitulates human cardiac and skeletal muscle phenotypes.

Barth syndrome is a mitochondrial disorder with hallmarks of cardiac and skeletal muscle weakness. It is caused by pathogenic variants in the X-linked gene tafazzin (TAZ), required for cardiolipin remodeling. Previously described germline and conditional Taz knockout models are not ideal for therapeutic development because they lack the combination of robust survival to adulthood, cardiomyopathy and skeletal muscle weakness. We characterized a cardiac and skeletal muscle-specific Taz knockout model (TazmKO) in which Cre recombinase is expressed from the muscle creatine kinase promoter (mCK-Cre). TazmKO mice survived normally. Cardiolipin composition was abnormal in both heart and skeletal muscle. TazmKO had reduced heart function by 2 months of age, and function progressively declined thereafter. Reduced treadmill endurance and diminished peak oxygen consumption were evident by 3 months of age, suggesting reduced skeletal muscle function. Electron microscopy showed abnormalities in mitochondrial structure and distribution. Overall, TazmKO mice display diminished cardiac function and exercise capacity while maintaining normal survival. This model will be useful for studying the effects of TAZ deficiency in striated muscles and for testing potential therapies for Barth syndrome.

求助全文
通过发布文献求助,成功后即可免费获取论文全文。 去求助
来源期刊
Disease Models & Mechanisms
Disease Models & Mechanisms 医学-病理学
CiteScore
6.60
自引率
7.00%
发文量
203
审稿时长
6-12 weeks
期刊介绍: Disease Models & Mechanisms (DMM) is an online Open Access journal focusing on the use of model systems to better understand, diagnose and treat human disease.
×
引用
GB/T 7714-2015
复制
MLA
复制
APA
复制
导出至
BibTeX EndNote RefMan NoteFirst NoteExpress
×
提示
您的信息不完整,为了账户安全,请先补充。
现在去补充
×
提示
您因"违规操作"
具体请查看互助需知
我知道了
×
提示
确定
请完成安全验证×
copy
已复制链接
快去分享给好友吧!
我知道了
右上角分享
点击右上角分享
0
联系我们:info@booksci.cn Book学术提供免费学术资源搜索服务,方便国内外学者检索中英文文献。致力于提供最便捷和优质的服务体验。 Copyright © 2023 布克学术 All rights reserved.
京ICP备2023020795号-1
ghs 京公网安备 11010802042870号
Book学术文献互助
Book学术文献互助群
群 号:604180095
Book学术官方微信