肩脱位后肩袖撕裂的评估与处理。

IF 3.9 2区 医学 Q1 ORTHOPEDICS
Natalie K Kucirek, Jamie E Confino, Brian Feeley, Michael R Davies
{"title":"肩脱位后肩袖撕裂的评估与处理。","authors":"Natalie K Kucirek, Jamie E Confino, Brian Feeley, Michael R Davies","doi":"10.1007/s12178-025-09970-x","DOIUrl":null,"url":null,"abstract":"<p><strong>Purpose of review: </strong>This review aims to summarize the epidemiology, associated pathology, and treatment options for rotator cuff tears following shoulder dislocations and to provide a treatment algorithm for these complex injuries.</p><p><strong>Recent findings: </strong>Rotator cuff tears after shoulder dislocations most often occur in patients older than 40 and may be more prevalent in women. Up to 50% of these patients may have concomitant Bankart lesions. Patients treated nonoperatively generally have worse functional outcomes and higher pain scores than those who undergo rotator cuff repair. However, further studies are needed to elucidate when the rotator cuff can be repaired in isolation versus in combination with capsulolabral stabilization. Reverse total shoulder arthroplasty is a viable treatment option for elderly patients with irreparable cuff tears after dislocation or post-instability arthropathy. Patients who sustain a shoulder dislocation should be evaluated for a rotator cuff tear, particularly if older than 40. Those with post-instability full-thickness rotator cuff tears benefit from surgical treatment. Further research is needed to clarify when additional stabilization procedures should be performed alongside rotator cuff repair.</p>","PeriodicalId":10950,"journal":{"name":"Current Reviews in Musculoskeletal Medicine","volume":" ","pages":"323-330"},"PeriodicalIF":3.9000,"publicationDate":"2025-09-01","publicationTypes":"Journal Article","fieldsOfStudy":null,"isOpenAccess":false,"openAccessPdf":"https://www.ncbi.nlm.nih.gov/pmc/articles/PMC12283508/pdf/","citationCount":"0","resultStr":"{\"title\":\"Evaluation and Management of Rotator Cuff Tears Following Shoulder Dislocation.\",\"authors\":\"Natalie K Kucirek, Jamie E Confino, Brian Feeley, Michael R Davies\",\"doi\":\"10.1007/s12178-025-09970-x\",\"DOIUrl\":null,\"url\":null,\"abstract\":\"<p><strong>Purpose of review: </strong>This review aims to summarize the epidemiology, associated pathology, and treatment options for rotator cuff tears following shoulder dislocations and to provide a treatment algorithm for these complex injuries.</p><p><strong>Recent findings: </strong>Rotator cuff tears after shoulder dislocations most often occur in patients older than 40 and may be more prevalent in women. Up to 50% of these patients may have concomitant Bankart lesions. Patients treated nonoperatively generally have worse functional outcomes and higher pain scores than those who undergo rotator cuff repair. However, further studies are needed to elucidate when the rotator cuff can be repaired in isolation versus in combination with capsulolabral stabilization. Reverse total shoulder arthroplasty is a viable treatment option for elderly patients with irreparable cuff tears after dislocation or post-instability arthropathy. Patients who sustain a shoulder dislocation should be evaluated for a rotator cuff tear, particularly if older than 40. Those with post-instability full-thickness rotator cuff tears benefit from surgical treatment. Further research is needed to clarify when additional stabilization procedures should be performed alongside rotator cuff repair.</p>\",\"PeriodicalId\":10950,\"journal\":{\"name\":\"Current Reviews in Musculoskeletal Medicine\",\"volume\":\" \",\"pages\":\"323-330\"},\"PeriodicalIF\":3.9000,\"publicationDate\":\"2025-09-01\",\"publicationTypes\":\"Journal Article\",\"fieldsOfStudy\":null,\"isOpenAccess\":false,\"openAccessPdf\":\"https://www.ncbi.nlm.nih.gov/pmc/articles/PMC12283508/pdf/\",\"citationCount\":\"0\",\"resultStr\":null,\"platform\":\"Semanticscholar\",\"paperid\":null,\"PeriodicalName\":\"Current Reviews in Musculoskeletal Medicine\",\"FirstCategoryId\":\"3\",\"ListUrlMain\":\"https://doi.org/10.1007/s12178-025-09970-x\",\"RegionNum\":2,\"RegionCategory\":\"医学\",\"ArticlePicture\":[],\"TitleCN\":null,\"AbstractTextCN\":null,\"PMCID\":null,\"EPubDate\":\"2025/5/5 0:00:00\",\"PubModel\":\"Epub\",\"JCR\":\"Q1\",\"JCRName\":\"ORTHOPEDICS\",\"Score\":null,\"Total\":0}","platform":"Semanticscholar","paperid":null,"PeriodicalName":"Current Reviews in Musculoskeletal Medicine","FirstCategoryId":"3","ListUrlMain":"https://doi.org/10.1007/s12178-025-09970-x","RegionNum":2,"RegionCategory":"医学","ArticlePicture":[],"TitleCN":null,"AbstractTextCN":null,"PMCID":null,"EPubDate":"2025/5/5 0:00:00","PubModel":"Epub","JCR":"Q1","JCRName":"ORTHOPEDICS","Score":null,"Total":0}
引用次数: 0

摘要

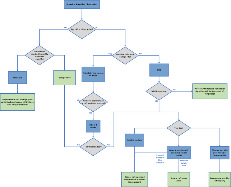
综述目的:本综述旨在总结肩脱位后肩袖撕裂的流行病学、相关病理学和治疗方案,并为这些复杂损伤提供一种治疗方法。最近的研究发现:肩脱位后的肩袖撕裂最常发生在40岁以上的患者中,可能在女性中更为普遍。高达50%的患者可能伴有Bankart病变。非手术治疗的患者通常比接受肩袖修复的患者有更差的功能结果和更高的疼痛评分。然而,需要进一步的研究来阐明什么时候可以单独修复肩袖,什么时候可以联合肩关节囊稳定。逆行全肩关节置换术是一种可行的治疗方案,用于老年患者脱位或不稳定后的关节病变后不可修复的袖带撕裂。肩关节脱位的患者应接受肩袖撕裂检查,尤其是年龄超过40岁的患者。不稳定后全层肩袖撕裂者可从手术治疗中获益。需要进一步的研究来阐明在肩袖修复的同时,什么时候应该进行额外的稳定手术。
本文章由计算机程序翻译,如有差异,请以英文原文为准。

Evaluation and Management of Rotator Cuff Tears Following Shoulder Dislocation.

Evaluation and Management of Rotator Cuff Tears Following Shoulder Dislocation.

Purpose of review: This review aims to summarize the epidemiology, associated pathology, and treatment options for rotator cuff tears following shoulder dislocations and to provide a treatment algorithm for these complex injuries.

Recent findings: Rotator cuff tears after shoulder dislocations most often occur in patients older than 40 and may be more prevalent in women. Up to 50% of these patients may have concomitant Bankart lesions. Patients treated nonoperatively generally have worse functional outcomes and higher pain scores than those who undergo rotator cuff repair. However, further studies are needed to elucidate when the rotator cuff can be repaired in isolation versus in combination with capsulolabral stabilization. Reverse total shoulder arthroplasty is a viable treatment option for elderly patients with irreparable cuff tears after dislocation or post-instability arthropathy. Patients who sustain a shoulder dislocation should be evaluated for a rotator cuff tear, particularly if older than 40. Those with post-instability full-thickness rotator cuff tears benefit from surgical treatment. Further research is needed to clarify when additional stabilization procedures should be performed alongside rotator cuff repair.

求助全文
通过发布文献求助,成功后即可免费获取论文全文。 去求助
来源期刊
CiteScore
7.50
自引率
2.40%
发文量
64
期刊介绍: This journal intends to review the most significant recent developments in the field of musculoskeletal medicine. By providing clear, insightful, balanced contributions by expert world-renowned authors, the journal aims to serve all those involved in the diagnosis, treatment, management, and prevention of musculoskeletal-related conditions. We accomplish this aim by appointing authorities to serve as Section Editors in key subject areas, such as rehabilitation of the knee and hip, sports medicine, trauma, pediatrics, health policy, customization in arthroplasty, and rheumatology. Section Editors, in turn, select topics for which leading experts contribute comprehensive review articles that emphasize new developments and recently published papers of major importance, highlighted by annotated reference lists. We also provide commentaries from well-known figures in the field, and an Editorial Board of more than 20 diverse members suggests topics of special interest to their country/region and ensures that topics are current and include emerging research.
×
引用
GB/T 7714-2015
复制
MLA
复制
APA
复制
导出至
BibTeX EndNote RefMan NoteFirst NoteExpress
×
提示
您的信息不完整,为了账户安全,请先补充。
现在去补充
×
提示
您因"违规操作"
具体请查看互助需知
我知道了
×
提示
确定
请完成安全验证×
copy
已复制链接
快去分享给好友吧!
我知道了
右上角分享
点击右上角分享
0
联系我们:info@booksci.cn Book学术提供免费学术资源搜索服务,方便国内外学者检索中英文文献。致力于提供最便捷和优质的服务体验。 Copyright © 2023 布克学术 All rights reserved.
京ICP备2023020795号-1
ghs 京公网安备 11010802042870号
Book学术文献互助
Book学术文献互助群
群 号:604180095
Book学术官方微信