TIGIT轴和CD39/CD73嘌呤能通路在骨转移源性免疫细胞中的表达

IF 5.1 2区 医学 Q2 IMMUNOLOGY
Elias Brauneck, Leon-Gordian Leonhardt, Anne Marie Assemissen, Yagana Wahid, Moritz Kruppa, Niklas Kruppa, Julius Krüger, Stephan Menzel, Friedrich Koch-Nolte, Julian Kylies, Katja Weisel, Carsten Bokemeyer, Jasmin Wellbrock, Walter Fiedler, Lennart Viezens, Franziska Brauneck
{"title":"TIGIT轴和CD39/CD73嘌呤能通路在骨转移源性免疫细胞中的表达","authors":"Elias Brauneck, Leon-Gordian Leonhardt, Anne Marie Assemissen, Yagana Wahid, Moritz Kruppa, Niklas Kruppa, Julius Krüger, Stephan Menzel, Friedrich Koch-Nolte, Julian Kylies, Katja Weisel, Carsten Bokemeyer, Jasmin Wellbrock, Walter Fiedler, Lennart Viezens, Franziska Brauneck","doi":"10.1007/s00262-025-04030-2","DOIUrl":null,"url":null,"abstract":"<p><strong>Background: </strong>Bone metastases (BM) represent one of the most common sites of metastasis. The study aimed to compare the composition of immune cell infiltration from aspirates of different BM prior to systemic therapy.</p><p><strong>Method: </strong>Phenotypic and functional analyses were conducted via multiparametric flow cytometry (MFC) on BM-derived aspirates obtained from patients with breast cancer (BC, n = 6), patients with prostate cancer (PC, n = 5), patients with non-small-cell lung cancer (NSCLC) (n = 7), patients with myeloma (MM, n = 10) and bone aspirates from age-matched non-malignant controls (NMC, n = 10).</p><p><strong>Results: </strong>Across all tumors aspirates the fraction of CD8<sup>+</sup> T cells was reduced. In contrast, infiltration by immunosuppressive CD56<sup>+</sup>CD16<sup>-</sup>NK and CD163<sup>+</sup>CD86<sup>+</sup> M2-like macrophages was increased in BM compared to NMC aspirates. BM-derived CD8<sup>+</sup> T cells aberrantly co-expressed TIGIT with PVRIG or CD39. Similarly, BM-derived cytotoxic NK cells co-expressed TIGIT and PVRIG. In addition, BM-derived M2-like macrophages exhibited an increased subset of cells co-expressing either TIGIT and PVRL4 or CD112 and CD155. Using a myeloma model, functional in vitro studies showed that blockade of TIGIT and CD39 leads to increased PBMC-mediated lysis of myeloma cells.</p><p><strong>Conclusion: </strong>The study shows that an altered immune cell composition is present in BM across the different tumor entities. Additionally, molecules of the TIGIT checkpoint as well as of the purinergic pathway are aberrantly expressed by BM-infiltrating CD8<sup>+</sup> T cells, NK cells and macrophages and also functionally relevant for tumor cell lysis.</p>","PeriodicalId":9595,"journal":{"name":"Cancer Immunology, Immunotherapy","volume":"74 6","pages":"182"},"PeriodicalIF":5.1000,"publicationDate":"2025-04-24","publicationTypes":"Journal Article","fieldsOfStudy":null,"isOpenAccess":false,"openAccessPdf":"https://www.ncbi.nlm.nih.gov/pmc/articles/PMC12022200/pdf/","citationCount":"0","resultStr":"{\"title\":\"Expression of the TIGIT axis and the CD39/CD73 purinergic pathway in bone metastasis-derived immune cells.\",\"authors\":\"Elias Brauneck, Leon-Gordian Leonhardt, Anne Marie Assemissen, Yagana Wahid, Moritz Kruppa, Niklas Kruppa, Julius Krüger, Stephan Menzel, Friedrich Koch-Nolte, Julian Kylies, Katja Weisel, Carsten Bokemeyer, Jasmin Wellbrock, Walter Fiedler, Lennart Viezens, Franziska Brauneck\",\"doi\":\"10.1007/s00262-025-04030-2\",\"DOIUrl\":null,\"url\":null,\"abstract\":\"<p><strong>Background: </strong>Bone metastases (BM) represent one of the most common sites of metastasis. The study aimed to compare the composition of immune cell infiltration from aspirates of different BM prior to systemic therapy.</p><p><strong>Method: </strong>Phenotypic and functional analyses were conducted via multiparametric flow cytometry (MFC) on BM-derived aspirates obtained from patients with breast cancer (BC, n = 6), patients with prostate cancer (PC, n = 5), patients with non-small-cell lung cancer (NSCLC) (n = 7), patients with myeloma (MM, n = 10) and bone aspirates from age-matched non-malignant controls (NMC, n = 10).</p><p><strong>Results: </strong>Across all tumors aspirates the fraction of CD8<sup>+</sup> T cells was reduced. In contrast, infiltration by immunosuppressive CD56<sup>+</sup>CD16<sup>-</sup>NK and CD163<sup>+</sup>CD86<sup>+</sup> M2-like macrophages was increased in BM compared to NMC aspirates. BM-derived CD8<sup>+</sup> T cells aberrantly co-expressed TIGIT with PVRIG or CD39. Similarly, BM-derived cytotoxic NK cells co-expressed TIGIT and PVRIG. In addition, BM-derived M2-like macrophages exhibited an increased subset of cells co-expressing either TIGIT and PVRL4 or CD112 and CD155. Using a myeloma model, functional in vitro studies showed that blockade of TIGIT and CD39 leads to increased PBMC-mediated lysis of myeloma cells.</p><p><strong>Conclusion: </strong>The study shows that an altered immune cell composition is present in BM across the different tumor entities. Additionally, molecules of the TIGIT checkpoint as well as of the purinergic pathway are aberrantly expressed by BM-infiltrating CD8<sup>+</sup> T cells, NK cells and macrophages and also functionally relevant for tumor cell lysis.</p>\",\"PeriodicalId\":9595,\"journal\":{\"name\":\"Cancer Immunology, Immunotherapy\",\"volume\":\"74 6\",\"pages\":\"182\"},\"PeriodicalIF\":5.1000,\"publicationDate\":\"2025-04-24\",\"publicationTypes\":\"Journal Article\",\"fieldsOfStudy\":null,\"isOpenAccess\":false,\"openAccessPdf\":\"https://www.ncbi.nlm.nih.gov/pmc/articles/PMC12022200/pdf/\",\"citationCount\":\"0\",\"resultStr\":null,\"platform\":\"Semanticscholar\",\"paperid\":null,\"PeriodicalName\":\"Cancer Immunology, Immunotherapy\",\"FirstCategoryId\":\"3\",\"ListUrlMain\":\"https://doi.org/10.1007/s00262-025-04030-2\",\"RegionNum\":2,\"RegionCategory\":\"医学\",\"ArticlePicture\":[],\"TitleCN\":null,\"AbstractTextCN\":null,\"PMCID\":null,\"EPubDate\":\"\",\"PubModel\":\"\",\"JCR\":\"Q2\",\"JCRName\":\"IMMUNOLOGY\",\"Score\":null,\"Total\":0}","platform":"Semanticscholar","paperid":null,"PeriodicalName":"Cancer Immunology, Immunotherapy","FirstCategoryId":"3","ListUrlMain":"https://doi.org/10.1007/s00262-025-04030-2","RegionNum":2,"RegionCategory":"医学","ArticlePicture":[],"TitleCN":null,"AbstractTextCN":null,"PMCID":null,"EPubDate":"","PubModel":"","JCR":"Q2","JCRName":"IMMUNOLOGY","Score":null,"Total":0}
引用次数: 0

摘要

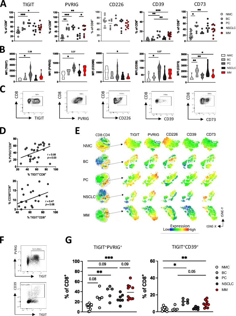
背景:骨转移是肿瘤最常见的转移部位之一。该研究旨在比较全身治疗前不同BM抽吸物中免疫细胞浸润的组成。方法:采用多参数流式细胞术(MFC)对来自乳腺癌(BC, n = 6)、前列腺癌(PC, n = 5)、非小细胞肺癌(NSCLC) (n = 7)、骨髓瘤(MM, n = 10)和年龄匹配的非恶性对照(NMC, n = 10)的骨抽吸物进行表型和功能分析。结果:在所有肿瘤抽吸物中,CD8+ T细胞的比例均降低。与NMC相比,BM中免疫抑制性CD56+CD16-NK和CD163+CD86+ m2样巨噬细胞的浸润增加。脑源性CD8+ T细胞异常地与PVRIG或CD39共表达TIGIT。同样,bm来源的细胞毒性NK细胞共表达TIGIT和PVRIG。此外,bm来源的m2样巨噬细胞显示出共同表达TIGIT和PVRL4或CD112和CD155的细胞亚群增加。使用骨髓瘤模型,体外功能研究表明,阻断TIGIT和CD39可导致pmc介导的骨髓瘤细胞裂解增加。结论:该研究表明,不同肿瘤实体的脑脊髓瘤中存在改变的免疫细胞组成。此外,TIGIT检查点和嘌呤能通路的分子在bm浸润的CD8+ T细胞、NK细胞和巨噬细胞中异常表达,并且在功能上与肿瘤细胞裂解相关。
本文章由计算机程序翻译,如有差异,请以英文原文为准。

Expression of the TIGIT axis and the CD39/CD73 purinergic pathway in bone metastasis-derived immune cells.

Expression of the TIGIT axis and the CD39/CD73 purinergic pathway in bone metastasis-derived immune cells.

Expression of the TIGIT axis and the CD39/CD73 purinergic pathway in bone metastasis-derived immune cells.

Expression of the TIGIT axis and the CD39/CD73 purinergic pathway in bone metastasis-derived immune cells.

Background: Bone metastases (BM) represent one of the most common sites of metastasis. The study aimed to compare the composition of immune cell infiltration from aspirates of different BM prior to systemic therapy.

Method: Phenotypic and functional analyses were conducted via multiparametric flow cytometry (MFC) on BM-derived aspirates obtained from patients with breast cancer (BC, n = 6), patients with prostate cancer (PC, n = 5), patients with non-small-cell lung cancer (NSCLC) (n = 7), patients with myeloma (MM, n = 10) and bone aspirates from age-matched non-malignant controls (NMC, n = 10).

Results: Across all tumors aspirates the fraction of CD8+ T cells was reduced. In contrast, infiltration by immunosuppressive CD56+CD16-NK and CD163+CD86+ M2-like macrophages was increased in BM compared to NMC aspirates. BM-derived CD8+ T cells aberrantly co-expressed TIGIT with PVRIG or CD39. Similarly, BM-derived cytotoxic NK cells co-expressed TIGIT and PVRIG. In addition, BM-derived M2-like macrophages exhibited an increased subset of cells co-expressing either TIGIT and PVRL4 or CD112 and CD155. Using a myeloma model, functional in vitro studies showed that blockade of TIGIT and CD39 leads to increased PBMC-mediated lysis of myeloma cells.

Conclusion: The study shows that an altered immune cell composition is present in BM across the different tumor entities. Additionally, molecules of the TIGIT checkpoint as well as of the purinergic pathway are aberrantly expressed by BM-infiltrating CD8+ T cells, NK cells and macrophages and also functionally relevant for tumor cell lysis.

求助全文
通过发布文献求助,成功后即可免费获取论文全文。 去求助
来源期刊
CiteScore
10.50
自引率
1.70%
发文量
207
审稿时长
1 months
期刊介绍: Cancer Immunology, Immunotherapy has the basic aim of keeping readers informed of the latest research results in the fields of oncology and immunology. As knowledge expands, the scope of the journal has broadened to include more of the progress being made in the areas of biology concerned with biological response modifiers. This helps keep readers up to date on the latest advances in our understanding of tumor-host interactions. The journal publishes short editorials including "position papers," general reviews, original articles, and short communications, providing a forum for the most current experimental and clinical advances in tumor immunology.
×
引用
GB/T 7714-2015
复制
MLA
复制
APA
复制
导出至
BibTeX EndNote RefMan NoteFirst NoteExpress
×
提示
您的信息不完整,为了账户安全,请先补充。
现在去补充
×
提示
您因"违规操作"
具体请查看互助需知
我知道了
×
提示
确定
请完成安全验证×
copy
已复制链接
快去分享给好友吧!
我知道了
右上角分享
点击右上角分享
0
联系我们:info@booksci.cn Book学术提供免费学术资源搜索服务,方便国内外学者检索中英文文献。致力于提供最便捷和优质的服务体验。 Copyright © 2023 布克学术 All rights reserved.
京ICP备2023020795号-1
ghs 京公网安备 11010802042870号
Book学术文献互助
Book学术文献互助群
群 号:604180095
Book学术官方微信