IFT57缺陷是Bardet-Biedl综合征的新病因。

IF 3.2 2区 生物学 Q3 BIOCHEMISTRY & MOLECULAR BIOLOGY
Alexandra Nitoiu, Qihong Zhang, Erika Tavares, Janice Min Li, Kashif Ahmed, Kit Green-Sanderson, Mahnoor Rashid, Shahir M Morcos, Jayson T Maynes, Eric I Campos, Val C Sheffield, Ajoy Vincent, Elise Héon
{"title":"IFT57缺陷是Bardet-Biedl综合征的新病因。","authors":"Alexandra Nitoiu, Qihong Zhang, Erika Tavares, Janice Min Li, Kashif Ahmed, Kit Green-Sanderson, Mahnoor Rashid, Shahir M Morcos, Jayson T Maynes, Eric I Campos, Val C Sheffield, Ajoy Vincent, Elise Héon","doi":"10.1093/hmg/ddaf058","DOIUrl":null,"url":null,"abstract":"<p><p>A 29-year-old male presented with rod-cone degeneration leading to legal blindness, post-axial polydactyly, obesity, cognitive impairment, and fatty liver, features suggestive of a clinical diagnosis of Bardet-Biedl Syndrome (BBS). Following negative clinical genetic testing, genome analysis identified biallelic variants in IFT57: p.(Val397Glu) and p.(Lys225Asnfs*17). IFT57 is part of complex B of the intraflagellar transport (IFT) proteins, which is an adaptor to the anterograde transport of proteins, bringing cargo from the base of the primary cilia to the tip. Variants in IFT57 have not yet been associated with BBS or human retinal degeneration, but biallelic splicing variants were associated with a distinct ciliopathy: oral-facial-digital syndrome. Using patient-derived fibroblasts, IFT57-knockouts (KO) of RPE1, and mIMCD3 cells, we showed that p.(Lys225Asnfs*17) is subjected to non-sense mediated decay, and that p.(Val397Glu) is the predominant variant which leads to cilia defects. Exogenous expression of the p.(Val397Glu) variant partially restored structural and functional primary cilia defects, and of the anterograde transport in Ift57-KO mIMCD3 cells but it did not rescue primary cilia in retinal IFT57-KO-RPE1 cells. The cell autonomous effect, likely explains the retinal dystrophy in our proband with BBS.</p>","PeriodicalId":13070,"journal":{"name":"Human molecular genetics","volume":" ","pages":"1108-1122"},"PeriodicalIF":3.2000,"publicationDate":"2025-06-18","publicationTypes":"Journal Article","fieldsOfStudy":null,"isOpenAccess":false,"openAccessPdf":"https://www.ncbi.nlm.nih.gov/pmc/articles/PMC12199350/pdf/","citationCount":"0","resultStr":"{\"title\":\"Defective IFT57 underlies a novel cause of Bardet-Biedl syndrome.\",\"authors\":\"Alexandra Nitoiu, Qihong Zhang, Erika Tavares, Janice Min Li, Kashif Ahmed, Kit Green-Sanderson, Mahnoor Rashid, Shahir M Morcos, Jayson T Maynes, Eric I Campos, Val C Sheffield, Ajoy Vincent, Elise Héon\",\"doi\":\"10.1093/hmg/ddaf058\",\"DOIUrl\":null,\"url\":null,\"abstract\":\"<p><p>A 29-year-old male presented with rod-cone degeneration leading to legal blindness, post-axial polydactyly, obesity, cognitive impairment, and fatty liver, features suggestive of a clinical diagnosis of Bardet-Biedl Syndrome (BBS). Following negative clinical genetic testing, genome analysis identified biallelic variants in IFT57: p.(Val397Glu) and p.(Lys225Asnfs*17). IFT57 is part of complex B of the intraflagellar transport (IFT) proteins, which is an adaptor to the anterograde transport of proteins, bringing cargo from the base of the primary cilia to the tip. Variants in IFT57 have not yet been associated with BBS or human retinal degeneration, but biallelic splicing variants were associated with a distinct ciliopathy: oral-facial-digital syndrome. Using patient-derived fibroblasts, IFT57-knockouts (KO) of RPE1, and mIMCD3 cells, we showed that p.(Lys225Asnfs*17) is subjected to non-sense mediated decay, and that p.(Val397Glu) is the predominant variant which leads to cilia defects. Exogenous expression of the p.(Val397Glu) variant partially restored structural and functional primary cilia defects, and of the anterograde transport in Ift57-KO mIMCD3 cells but it did not rescue primary cilia in retinal IFT57-KO-RPE1 cells. The cell autonomous effect, likely explains the retinal dystrophy in our proband with BBS.</p>\",\"PeriodicalId\":13070,\"journal\":{\"name\":\"Human molecular genetics\",\"volume\":\" \",\"pages\":\"1108-1122\"},\"PeriodicalIF\":3.2000,\"publicationDate\":\"2025-06-18\",\"publicationTypes\":\"Journal Article\",\"fieldsOfStudy\":null,\"isOpenAccess\":false,\"openAccessPdf\":\"https://www.ncbi.nlm.nih.gov/pmc/articles/PMC12199350/pdf/\",\"citationCount\":\"0\",\"resultStr\":null,\"platform\":\"Semanticscholar\",\"paperid\":null,\"PeriodicalName\":\"Human molecular genetics\",\"FirstCategoryId\":\"99\",\"ListUrlMain\":\"https://doi.org/10.1093/hmg/ddaf058\",\"RegionNum\":2,\"RegionCategory\":\"生物学\",\"ArticlePicture\":[],\"TitleCN\":null,\"AbstractTextCN\":null,\"PMCID\":null,\"EPubDate\":\"\",\"PubModel\":\"\",\"JCR\":\"Q3\",\"JCRName\":\"BIOCHEMISTRY & MOLECULAR BIOLOGY\",\"Score\":null,\"Total\":0}","platform":"Semanticscholar","paperid":null,"PeriodicalName":"Human molecular genetics","FirstCategoryId":"99","ListUrlMain":"https://doi.org/10.1093/hmg/ddaf058","RegionNum":2,"RegionCategory":"生物学","ArticlePicture":[],"TitleCN":null,"AbstractTextCN":null,"PMCID":null,"EPubDate":"","PubModel":"","JCR":"Q3","JCRName":"BIOCHEMISTRY & MOLECULAR BIOLOGY","Score":null,"Total":0}
引用次数: 0

摘要

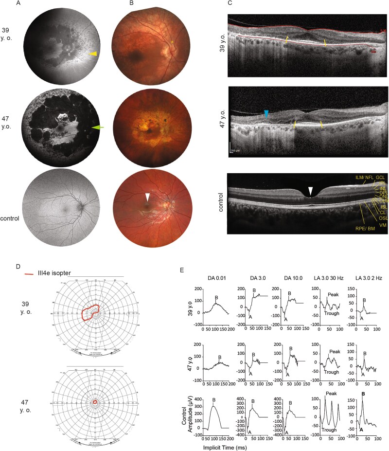
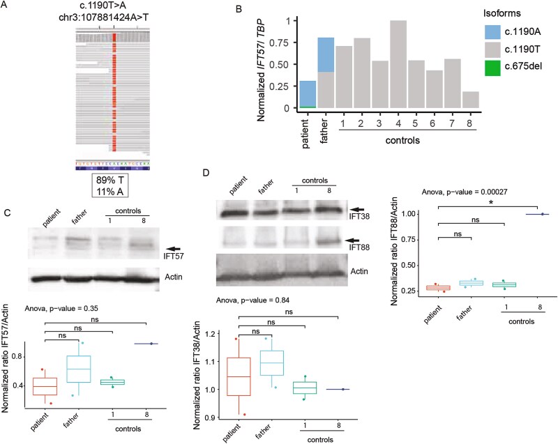
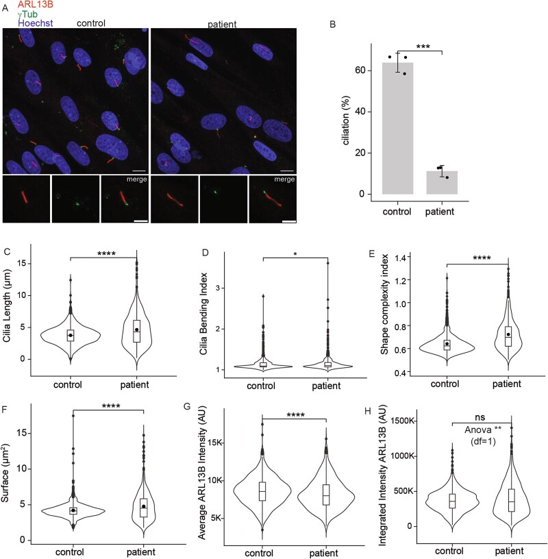
一名29岁男性,表现为杆状锥体变性导致法定失明、轴后多指畸形、肥胖、认知障碍和脂肪肝,临床诊断为Bardet-Biedl综合征(BBS)。临床基因检测阴性后,基因组分析发现IFT57双等位基因变异:p.(Val397Glu)和p.(Lys225Asnfs*17)。IFT57是鞭毛内运输(IFT)蛋白复合物B的一部分,它是蛋白质顺行运输的适应体,将货物从初级纤毛的基部运送到尖端。IFT57的变异尚未与BBS或人类视网膜变性相关,但双等位基因剪接变异与一种独特的纤毛病有关:口腔-面部-手指综合征。使用患者来源的成纤维细胞,RPE1的ift57敲除(KO)和mIMCD3细胞,我们发现p.(Lys225Asnfs*17)遭受无义介导的衰变,p.(Val397Glu)是导致纤毛缺陷的主要变体。外源表达p.(Val397Glu)变体部分恢复了Ift57-KO mIMCD3细胞的结构和功能缺陷以及顺行运输,但它不能恢复视网膜Ift57-KO - rpe1细胞的原毛。细胞自主效应可能解释了我们的先证者患有BBS的视网膜营养不良。
本文章由计算机程序翻译,如有差异,请以英文原文为准。

Defective IFT57 underlies a novel cause of Bardet-Biedl syndrome.

Defective IFT57 underlies a novel cause of Bardet-Biedl syndrome.

Defective IFT57 underlies a novel cause of Bardet-Biedl syndrome.

Defective IFT57 underlies a novel cause of Bardet-Biedl syndrome.

A 29-year-old male presented with rod-cone degeneration leading to legal blindness, post-axial polydactyly, obesity, cognitive impairment, and fatty liver, features suggestive of a clinical diagnosis of Bardet-Biedl Syndrome (BBS). Following negative clinical genetic testing, genome analysis identified biallelic variants in IFT57: p.(Val397Glu) and p.(Lys225Asnfs*17). IFT57 is part of complex B of the intraflagellar transport (IFT) proteins, which is an adaptor to the anterograde transport of proteins, bringing cargo from the base of the primary cilia to the tip. Variants in IFT57 have not yet been associated with BBS or human retinal degeneration, but biallelic splicing variants were associated with a distinct ciliopathy: oral-facial-digital syndrome. Using patient-derived fibroblasts, IFT57-knockouts (KO) of RPE1, and mIMCD3 cells, we showed that p.(Lys225Asnfs*17) is subjected to non-sense mediated decay, and that p.(Val397Glu) is the predominant variant which leads to cilia defects. Exogenous expression of the p.(Val397Glu) variant partially restored structural and functional primary cilia defects, and of the anterograde transport in Ift57-KO mIMCD3 cells but it did not rescue primary cilia in retinal IFT57-KO-RPE1 cells. The cell autonomous effect, likely explains the retinal dystrophy in our proband with BBS.

求助全文
通过发布文献求助,成功后即可免费获取论文全文。 去求助
来源期刊
Human molecular genetics
Human molecular genetics 生物-生化与分子生物学
CiteScore
6.90
自引率
2.90%
发文量
294
审稿时长
2-4 weeks
期刊介绍: Human Molecular Genetics concentrates on full-length research papers covering a wide range of topics in all aspects of human molecular genetics. These include: the molecular basis of human genetic disease developmental genetics cancer genetics neurogenetics chromosome and genome structure and function therapy of genetic disease stem cells in human genetic disease and therapy, including the application of iPS cells genome-wide association studies mouse and other models of human diseases functional genomics computational genomics In addition, the journal also publishes research on other model systems for the analysis of genes, especially when there is an obvious relevance to human genetics.
×
引用
GB/T 7714-2015
复制
MLA
复制
APA
复制
导出至
BibTeX EndNote RefMan NoteFirst NoteExpress
×
提示
您的信息不完整,为了账户安全,请先补充。
现在去补充
×
提示
您因"违规操作"
具体请查看互助需知
我知道了
×
提示
确定
请完成安全验证×
copy
已复制链接
快去分享给好友吧!
我知道了
右上角分享
点击右上角分享
0
联系我们:info@booksci.cn Book学术提供免费学术资源搜索服务,方便国内外学者检索中英文文献。致力于提供最便捷和优质的服务体验。 Copyright © 2023 布克学术 All rights reserved.
京ICP备2023020795号-1
ghs 京公网安备 11010802042870号
Book学术文献互助
Book学术文献互助群
群 号:604180095
Book学术官方微信