3D球体培养重编程皮肤成纤维细胞通过ID3/semaphorin7a途径促进周围神经再生。

IF 4.9 2区 医学 Q1 CELL & TISSUE ENGINEERING
Xu Tan, Zhou Zhang, Xiaohui Cao, Langfan Qu, Yinchun Xiong, Huijuan Li, Yu Wang, Zelin Chen, Chunmeng Shi
{"title":"3D球体培养重编程皮肤成纤维细胞通过ID3/semaphorin7a途径促进周围神经再生。","authors":"Xu Tan, Zhou Zhang, Xiaohui Cao, Langfan Qu, Yinchun Xiong, Huijuan Li, Yu Wang, Zelin Chen, Chunmeng Shi","doi":"10.1093/stcltm/szaf005","DOIUrl":null,"url":null,"abstract":"<p><p>Peripheral nerve injury remains an intractable clinical issue with high morbidity, causing an excessive burden on the economy and society. Peripheral nerve tissue engineering combined with nerve conduits and supporting seed cells is considered a promising strategy for treating of long nerve defects. However, supporting seed cell sources that are easily accessible, capable of rapid expansion, and do not require genetic intervention are still urgently needed. This study intended to clarify whether the easily accessible and rapid expansion skin fibroblasts are the ideal supporting seed cells and can be reprogrammed into neural progenitor-like cells (NPCs) by forcing them to grow into a three-dimensional (3D) spheroid morphology. Results showed that 3D spheroid mouse dermal fibroblasts (MDFs) exhibited neural cell-like properties and could efficiently induce dorsal root ganglion neurons to extend the neurites. Transplantation of 3D spheroid MDFs significantly accelerated the regeneration of the sciatic nerve and improved the motor function of rats after transection compared to monolayer MDFs. Mechanism studies revealed that 3D spheroid culture significantly upregulated the expressions of the inhibitor of DNA binding 3 (ID3) and the hypoxia-inducible factor-1α (HIF-1α). The upregulation of the inhibitor of DNA binding 3 in 3D spheroid MDFs plays a critical role in acquiring NPC properties. Meanwhile, the upregulated ID3 and HIF-1α could synergistically upregulate semaphorin7a expression, which finally improved the extending of nerve axon in vitro and in vivo. This study may shed new light on treatments for peripheral nerve injury.</p>","PeriodicalId":21986,"journal":{"name":"Stem Cells Translational Medicine","volume":"14 3","pages":""},"PeriodicalIF":4.9000,"publicationDate":"2025-03-18","publicationTypes":"Journal Article","fieldsOfStudy":null,"isOpenAccess":false,"openAccessPdf":"https://www.ncbi.nlm.nih.gov/pmc/articles/PMC11986420/pdf/","citationCount":"0","resultStr":"{\"title\":\"Reprogramming of skin fibroblasts by 3D spheroid culture promotes peripheral nerve regeneration via the ID3/semaphorin7a pathway.\",\"authors\":\"Xu Tan, Zhou Zhang, Xiaohui Cao, Langfan Qu, Yinchun Xiong, Huijuan Li, Yu Wang, Zelin Chen, Chunmeng Shi\",\"doi\":\"10.1093/stcltm/szaf005\",\"DOIUrl\":null,\"url\":null,\"abstract\":\"<p><p>Peripheral nerve injury remains an intractable clinical issue with high morbidity, causing an excessive burden on the economy and society. Peripheral nerve tissue engineering combined with nerve conduits and supporting seed cells is considered a promising strategy for treating of long nerve defects. However, supporting seed cell sources that are easily accessible, capable of rapid expansion, and do not require genetic intervention are still urgently needed. This study intended to clarify whether the easily accessible and rapid expansion skin fibroblasts are the ideal supporting seed cells and can be reprogrammed into neural progenitor-like cells (NPCs) by forcing them to grow into a three-dimensional (3D) spheroid morphology. Results showed that 3D spheroid mouse dermal fibroblasts (MDFs) exhibited neural cell-like properties and could efficiently induce dorsal root ganglion neurons to extend the neurites. Transplantation of 3D spheroid MDFs significantly accelerated the regeneration of the sciatic nerve and improved the motor function of rats after transection compared to monolayer MDFs. Mechanism studies revealed that 3D spheroid culture significantly upregulated the expressions of the inhibitor of DNA binding 3 (ID3) and the hypoxia-inducible factor-1α (HIF-1α). The upregulation of the inhibitor of DNA binding 3 in 3D spheroid MDFs plays a critical role in acquiring NPC properties. Meanwhile, the upregulated ID3 and HIF-1α could synergistically upregulate semaphorin7a expression, which finally improved the extending of nerve axon in vitro and in vivo. This study may shed new light on treatments for peripheral nerve injury.</p>\",\"PeriodicalId\":21986,\"journal\":{\"name\":\"Stem Cells Translational Medicine\",\"volume\":\"14 3\",\"pages\":\"\"},\"PeriodicalIF\":4.9000,\"publicationDate\":\"2025-03-18\",\"publicationTypes\":\"Journal Article\",\"fieldsOfStudy\":null,\"isOpenAccess\":false,\"openAccessPdf\":\"https://www.ncbi.nlm.nih.gov/pmc/articles/PMC11986420/pdf/\",\"citationCount\":\"0\",\"resultStr\":null,\"platform\":\"Semanticscholar\",\"paperid\":null,\"PeriodicalName\":\"Stem Cells Translational Medicine\",\"FirstCategoryId\":\"3\",\"ListUrlMain\":\"https://doi.org/10.1093/stcltm/szaf005\",\"RegionNum\":2,\"RegionCategory\":\"医学\",\"ArticlePicture\":[],\"TitleCN\":null,\"AbstractTextCN\":null,\"PMCID\":null,\"EPubDate\":\"\",\"PubModel\":\"\",\"JCR\":\"Q1\",\"JCRName\":\"CELL & TISSUE ENGINEERING\",\"Score\":null,\"Total\":0}","platform":"Semanticscholar","paperid":null,"PeriodicalName":"Stem Cells Translational Medicine","FirstCategoryId":"3","ListUrlMain":"https://doi.org/10.1093/stcltm/szaf005","RegionNum":2,"RegionCategory":"医学","ArticlePicture":[],"TitleCN":null,"AbstractTextCN":null,"PMCID":null,"EPubDate":"","PubModel":"","JCR":"Q1","JCRName":"CELL & TISSUE ENGINEERING","Score":null,"Total":0}
引用次数: 0

摘要

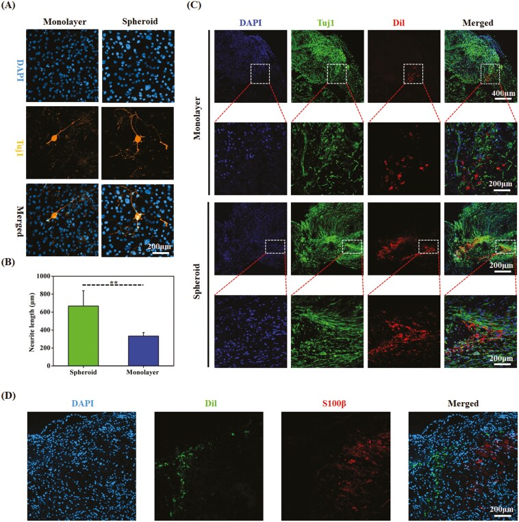
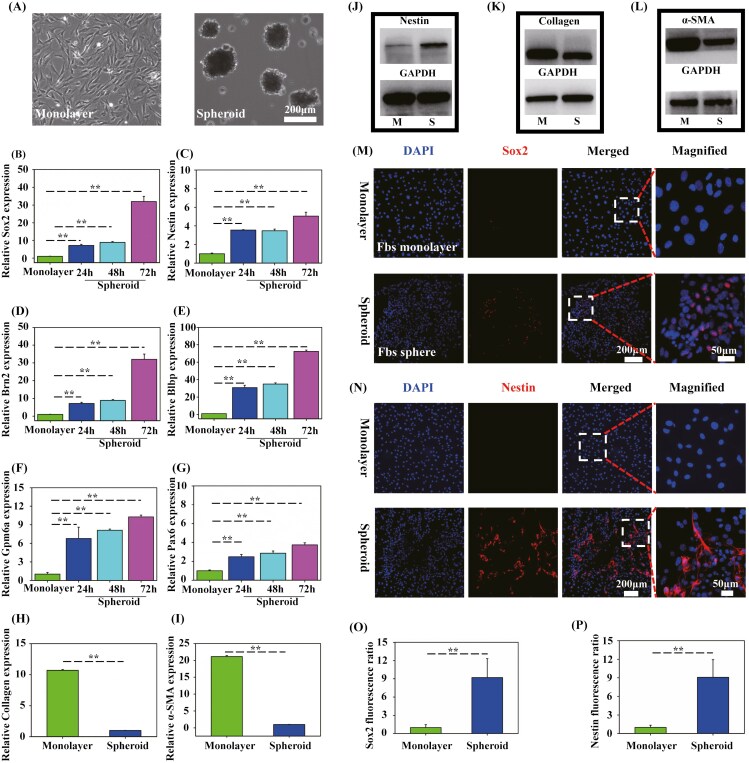
周围神经损伤是一个难以解决的临床问题,发病率高,给经济和社会造成了过重的负担。周围神经组织工程结合神经导管和支持种子细胞被认为是治疗长神经缺损的一种很有前途的方法。然而,仍然迫切需要易于获取、能够快速扩增且不需要遗传干预的种子细胞来源。本研究旨在阐明易接近和快速扩张的皮肤成纤维细胞是否是理想的支持种子细胞,并可以通过强迫它们生长成三维(3D)球体形态而重新编程为神经祖细胞样细胞(npc)。结果表明,三维球形小鼠真皮成纤维细胞(MDFs)具有神经细胞样特性,能有效诱导背根神经节神经元延长神经突。与单层MDFs相比,3D球形MDFs移植可显著加速坐骨神经再生,改善大鼠横断后的运动功能。机制研究表明,三维球体培养可显著上调DNA结合抑制剂3 (ID3)和缺氧诱导因子1α (HIF-1α)的表达。三维球形MDFs中DNA结合3抑制剂的上调在NPC特性的获得中起着关键作用。同时,上调的ID3和HIF-1α可协同上调信号蛋白7a的表达,最终改善神经轴突在体外和体内的延伸。本研究为周围神经损伤的治疗提供了新的思路。
本文章由计算机程序翻译,如有差异,请以英文原文为准。

Reprogramming of skin fibroblasts by 3D spheroid culture promotes peripheral nerve regeneration via the ID3/semaphorin7a pathway.

Reprogramming of skin fibroblasts by 3D spheroid culture promotes peripheral nerve regeneration via the ID3/semaphorin7a pathway.

Reprogramming of skin fibroblasts by 3D spheroid culture promotes peripheral nerve regeneration via the ID3/semaphorin7a pathway.

Reprogramming of skin fibroblasts by 3D spheroid culture promotes peripheral nerve regeneration via the ID3/semaphorin7a pathway.

Peripheral nerve injury remains an intractable clinical issue with high morbidity, causing an excessive burden on the economy and society. Peripheral nerve tissue engineering combined with nerve conduits and supporting seed cells is considered a promising strategy for treating of long nerve defects. However, supporting seed cell sources that are easily accessible, capable of rapid expansion, and do not require genetic intervention are still urgently needed. This study intended to clarify whether the easily accessible and rapid expansion skin fibroblasts are the ideal supporting seed cells and can be reprogrammed into neural progenitor-like cells (NPCs) by forcing them to grow into a three-dimensional (3D) spheroid morphology. Results showed that 3D spheroid mouse dermal fibroblasts (MDFs) exhibited neural cell-like properties and could efficiently induce dorsal root ganglion neurons to extend the neurites. Transplantation of 3D spheroid MDFs significantly accelerated the regeneration of the sciatic nerve and improved the motor function of rats after transection compared to monolayer MDFs. Mechanism studies revealed that 3D spheroid culture significantly upregulated the expressions of the inhibitor of DNA binding 3 (ID3) and the hypoxia-inducible factor-1α (HIF-1α). The upregulation of the inhibitor of DNA binding 3 in 3D spheroid MDFs plays a critical role in acquiring NPC properties. Meanwhile, the upregulated ID3 and HIF-1α could synergistically upregulate semaphorin7a expression, which finally improved the extending of nerve axon in vitro and in vivo. This study may shed new light on treatments for peripheral nerve injury.

求助全文
通过发布文献求助,成功后即可免费获取论文全文。 去求助
来源期刊
Stem Cells Translational Medicine
Stem Cells Translational Medicine CELL & TISSUE ENGINEERING-
CiteScore
12.90
自引率
3.30%
发文量
140
审稿时长
6-12 weeks
期刊介绍: STEM CELLS Translational Medicine is a monthly, peer-reviewed, largely online, open access journal. STEM CELLS Translational Medicine works to advance the utilization of cells for clinical therapy. By bridging stem cell molecular and biological research and helping speed translations of emerging lab discoveries into clinical trials, STEM CELLS Translational Medicine will help move applications of these critical investigations closer to accepted best patient practices and ultimately improve outcomes. The journal encourages original research articles and concise reviews describing laboratory investigations of stem cells, including their characterization and manipulation, and the translation of their clinical aspects of from the bench to patient care. STEM CELLS Translational Medicine covers all aspects of translational cell studies, including bench research, first-in-human case studies, and relevant clinical trials.
×
引用
GB/T 7714-2015
复制
MLA
复制
APA
复制
导出至
BibTeX EndNote RefMan NoteFirst NoteExpress
×
提示
您的信息不完整,为了账户安全,请先补充。
现在去补充
×
提示
您因"违规操作"
具体请查看互助需知
我知道了
×
提示
确定
请完成安全验证×
copy
已复制链接
快去分享给好友吧!
我知道了
右上角分享
点击右上角分享
0
联系我们:info@booksci.cn Book学术提供免费学术资源搜索服务,方便国内外学者检索中英文文献。致力于提供最便捷和优质的服务体验。 Copyright © 2023 布克学术 All rights reserved.
京ICP备2023020795号-1
ghs 京公网安备 11010802042870号
Book学术文献互助
Book学术文献互助群
群 号:604180095
Book学术官方微信