发现与动静脉瘘和终末期肾病患者心血管疾病相关的候选基因

IF 2.9 4区 医学 Q2 CARDIAC & CARDIOVASCULAR SYSTEMS
Cardiorenal Medicine Pub Date : 2025-01-01 Epub Date: 2025-05-07 DOI:10.1159/000546299
Guoxin Zhang, Jieqiong Fu, Limin Nie
{"title":"发现与动静脉瘘和终末期肾病患者心血管疾病相关的候选基因","authors":"Guoxin Zhang, Jieqiong Fu, Limin Nie","doi":"10.1159/000546299","DOIUrl":null,"url":null,"abstract":"<p><strong>Background: </strong>The molecular association between end-stage renal disease (ESRD), arteriovenous fistula (AVF) failure, and cardiovascular disease (CVD) remains unclear. This study aimed to investigate their potential relationship.</p><p><strong>Methods: </strong>Three datasets were downloaded from the public database. AVF-failure-related differentially expressed genes (DEGs), CVD-related DEGs, and ESRD-related DEGs were identified by differential expression analysis and weighted gene co-expression network analysis. Then, AVF-failure-related, CVD-related, and ESRD-related DEGs were overlapped to obtain the hub genes. The diagnostic values of hub genes were evaluated. Finally, the immune infiltration analysis and drug prediction were performed.</p><p><strong>Results: </strong>A total of four hub genes (ABCC8, ALPI, FGF11, and OBP2A) were identified, and those genes have excellent diagnostic accuracy. Among them, ABCC8, ALPI, and FGF11 showed good sensitivity and specificity. However, compared to the nondiabetic subgroup, the diagnostic ability of these genes was weaker in the diabetic subgroup for distinguishing AVF failure in ESRD patients. Type 17 T helper cells and gamma delta T cells may be associated with CVD caused by ESRD and AVF. A total of 15 drugs associated with hub genes were predicted.</p><p><strong>Conclusion: </strong>ABCC8, ALPI, and FGF11 could serve as potential diagnostic biomarkers for AVF failure and CVD in HD-treated ESRD patients. Their robustness needs to be validated in larger cohorts and additional subgroups with comorbidities.</p>","PeriodicalId":9584,"journal":{"name":"Cardiorenal Medicine","volume":" ","pages":"386-398"},"PeriodicalIF":2.9000,"publicationDate":"2025-01-01","publicationTypes":"Journal Article","fieldsOfStudy":null,"isOpenAccess":false,"openAccessPdf":"https://www.ncbi.nlm.nih.gov/pmc/articles/PMC12162112/pdf/","citationCount":"0","resultStr":"{\"title\":\"Uncovering Candidate Genes Associated with Cardiovascular Disease in Patients with Arteriovenous Fistula and End-Stage Renal Disease.\",\"authors\":\"Guoxin Zhang, Jieqiong Fu, Limin Nie\",\"doi\":\"10.1159/000546299\",\"DOIUrl\":null,\"url\":null,\"abstract\":\"<p><strong>Background: </strong>The molecular association between end-stage renal disease (ESRD), arteriovenous fistula (AVF) failure, and cardiovascular disease (CVD) remains unclear. This study aimed to investigate their potential relationship.</p><p><strong>Methods: </strong>Three datasets were downloaded from the public database. AVF-failure-related differentially expressed genes (DEGs), CVD-related DEGs, and ESRD-related DEGs were identified by differential expression analysis and weighted gene co-expression network analysis. Then, AVF-failure-related, CVD-related, and ESRD-related DEGs were overlapped to obtain the hub genes. The diagnostic values of hub genes were evaluated. Finally, the immune infiltration analysis and drug prediction were performed.</p><p><strong>Results: </strong>A total of four hub genes (ABCC8, ALPI, FGF11, and OBP2A) were identified, and those genes have excellent diagnostic accuracy. Among them, ABCC8, ALPI, and FGF11 showed good sensitivity and specificity. However, compared to the nondiabetic subgroup, the diagnostic ability of these genes was weaker in the diabetic subgroup for distinguishing AVF failure in ESRD patients. Type 17 T helper cells and gamma delta T cells may be associated with CVD caused by ESRD and AVF. A total of 15 drugs associated with hub genes were predicted.</p><p><strong>Conclusion: </strong>ABCC8, ALPI, and FGF11 could serve as potential diagnostic biomarkers for AVF failure and CVD in HD-treated ESRD patients. Their robustness needs to be validated in larger cohorts and additional subgroups with comorbidities.</p>\",\"PeriodicalId\":9584,\"journal\":{\"name\":\"Cardiorenal Medicine\",\"volume\":\" \",\"pages\":\"386-398\"},\"PeriodicalIF\":2.9000,\"publicationDate\":\"2025-01-01\",\"publicationTypes\":\"Journal Article\",\"fieldsOfStudy\":null,\"isOpenAccess\":false,\"openAccessPdf\":\"https://www.ncbi.nlm.nih.gov/pmc/articles/PMC12162112/pdf/\",\"citationCount\":\"0\",\"resultStr\":null,\"platform\":\"Semanticscholar\",\"paperid\":null,\"PeriodicalName\":\"Cardiorenal Medicine\",\"FirstCategoryId\":\"3\",\"ListUrlMain\":\"https://doi.org/10.1159/000546299\",\"RegionNum\":4,\"RegionCategory\":\"医学\",\"ArticlePicture\":[],\"TitleCN\":null,\"AbstractTextCN\":null,\"PMCID\":null,\"EPubDate\":\"2025/5/7 0:00:00\",\"PubModel\":\"Epub\",\"JCR\":\"Q2\",\"JCRName\":\"CARDIAC & CARDIOVASCULAR SYSTEMS\",\"Score\":null,\"Total\":0}","platform":"Semanticscholar","paperid":null,"PeriodicalName":"Cardiorenal Medicine","FirstCategoryId":"3","ListUrlMain":"https://doi.org/10.1159/000546299","RegionNum":4,"RegionCategory":"医学","ArticlePicture":[],"TitleCN":null,"AbstractTextCN":null,"PMCID":null,"EPubDate":"2025/5/7 0:00:00","PubModel":"Epub","JCR":"Q2","JCRName":"CARDIAC & CARDIOVASCULAR SYSTEMS","Score":null,"Total":0}
引用次数: 0

摘要

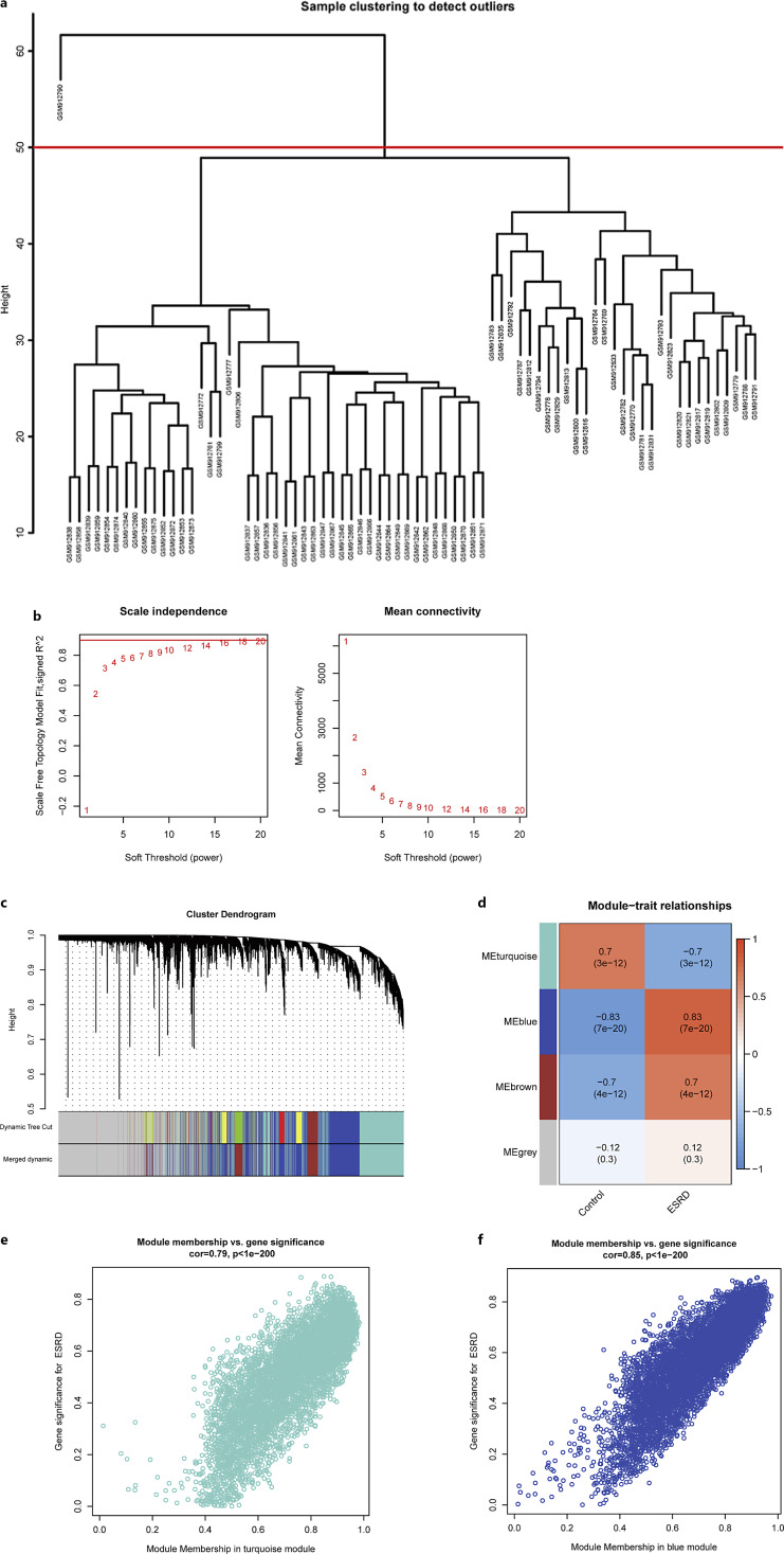
背景:终末期肾脏疾病(ESRD)、动静脉瘘(AVF)衰竭和心血管疾病(CVD)之间的分子关联尚不清楚。这项研究旨在调查他们之间的潜在关系。方法:从公共数据库中下载3个数据集。通过差异表达分析和加权基因共表达网络分析(WGCNA)鉴定avf失败相关差异表达基因(deg)、cvd相关deg和esrd相关deg。然后,将avf - failure相关的、cvd相关的和esrd相关的deg进行重叠以获得枢纽基因。评价枢纽基因的诊断价值。最后进行免疫浸润分析和药物预测。结果:共鉴定出4个中心基因(ABCC8、ALPI、FGF11和OBP2A),这些基因具有良好的诊断准确性。其中,ABCC8、ALPI、FGF11具有较好的敏感性和特异性。然而,与非糖尿病亚组相比,这些基因在糖尿病亚组中用于区分ESRD患者AVF衰竭的诊断能力较弱。17型T辅助细胞和γ δ T细胞可能与ESRD和AVF引起的CVD有关。共预测了15种与枢纽基因相关的药物。结论:ABCC8、ALPI和FGF11可作为hd治疗ESRD患者AVF衰竭和CVD的潜在诊断生物标志物。它们的稳健性需要在更大的队列和其他有合并症的亚组中进行验证。
本文章由计算机程序翻译,如有差异,请以英文原文为准。

Uncovering Candidate Genes Associated with Cardiovascular Disease in Patients with Arteriovenous Fistula and End-Stage Renal Disease.

Uncovering Candidate Genes Associated with Cardiovascular Disease in Patients with Arteriovenous Fistula and End-Stage Renal Disease.

Uncovering Candidate Genes Associated with Cardiovascular Disease in Patients with Arteriovenous Fistula and End-Stage Renal Disease.

Uncovering Candidate Genes Associated with Cardiovascular Disease in Patients with Arteriovenous Fistula and End-Stage Renal Disease.

Background: The molecular association between end-stage renal disease (ESRD), arteriovenous fistula (AVF) failure, and cardiovascular disease (CVD) remains unclear. This study aimed to investigate their potential relationship.

Methods: Three datasets were downloaded from the public database. AVF-failure-related differentially expressed genes (DEGs), CVD-related DEGs, and ESRD-related DEGs were identified by differential expression analysis and weighted gene co-expression network analysis. Then, AVF-failure-related, CVD-related, and ESRD-related DEGs were overlapped to obtain the hub genes. The diagnostic values of hub genes were evaluated. Finally, the immune infiltration analysis and drug prediction were performed.

Results: A total of four hub genes (ABCC8, ALPI, FGF11, and OBP2A) were identified, and those genes have excellent diagnostic accuracy. Among them, ABCC8, ALPI, and FGF11 showed good sensitivity and specificity. However, compared to the nondiabetic subgroup, the diagnostic ability of these genes was weaker in the diabetic subgroup for distinguishing AVF failure in ESRD patients. Type 17 T helper cells and gamma delta T cells may be associated with CVD caused by ESRD and AVF. A total of 15 drugs associated with hub genes were predicted.

Conclusion: ABCC8, ALPI, and FGF11 could serve as potential diagnostic biomarkers for AVF failure and CVD in HD-treated ESRD patients. Their robustness needs to be validated in larger cohorts and additional subgroups with comorbidities.

求助全文
通过发布文献求助,成功后即可免费获取论文全文。 去求助
来源期刊
Cardiorenal Medicine
Cardiorenal Medicine CARDIAC & CARDIOVASCULAR SYSTEMS-UROLOGY & NEPHROLOGY
CiteScore
5.40
自引率
2.60%
发文量
25
审稿时长
>12 weeks
期刊介绍: The journal ''Cardiorenal Medicine'' explores the mechanisms by which obesity and other metabolic abnormalities promote the pathogenesis and progression of heart and kidney disease (cardiorenal metabolic syndrome). It provides an interdisciplinary platform for the advancement of research and clinical practice, focussing on translational issues.
×
引用
GB/T 7714-2015
复制
MLA
复制
APA
复制
导出至
BibTeX EndNote RefMan NoteFirst NoteExpress
×
提示
您的信息不完整,为了账户安全,请先补充。
现在去补充
×
提示
您因"违规操作"
具体请查看互助需知
我知道了
×
提示
确定
请完成安全验证×
copy
已复制链接
快去分享给好友吧!
我知道了
右上角分享
点击右上角分享
0
联系我们:info@booksci.cn Book学术提供免费学术资源搜索服务,方便国内外学者检索中英文文献。致力于提供最便捷和优质的服务体验。 Copyright © 2023 布克学术 All rights reserved.
京ICP备2023020795号-1
ghs 京公网安备 11010802042870号
Book学术文献互助
Book学术文献互助群
群 号:604180095
Book学术官方微信