研究肿瘤免疫原性作为不同体外效应的决定因素。

IF 2 4区 医学 Q2 BIOLOGY
Yoon Seok Jeong, Kyoung Jin Lee, Yeon Ju Kim, Seung Jin Lee, Woong Sub Koom, Ik Jae Lee, Kyung Hwan Kim
{"title":"研究肿瘤免疫原性作为不同体外效应的决定因素。","authors":"Yoon Seok Jeong, Kyoung Jin Lee, Yeon Ju Kim, Seung Jin Lee, Woong Sub Koom, Ik Jae Lee, Kyung Hwan Kim","doi":"10.1093/jrr/rraf021","DOIUrl":null,"url":null,"abstract":"<p><p>This study investigated the role of tumor immunogenicity in the ionizing radiation (IR)-induced abscopal effect. The ovalbumin-expressing B16 cell line (B16-OVA) served as a relatively immunogenic tumor model compared to the B16F10 cell line. C57BL/6 mice were implanted with B16-OVA or B16F10 in the left thigh as the primary tumor and B16F10 in the right thigh as the secondary tumor to evaluate the abscopal response. IR was applied solely to the primary tumor, followed by administration of isotype or anti-programmed cell death protein-1 (PD-1) antibodies. Tumor-infiltrating immune cells were analyzed using flow cytometry. B16-OVA tumors exhibited increased T-cell infiltration and elevated granzyme B and Ki-67 expression in CD8+ T cells compared to B16F10 tumors. IR delayed secondary tumor growth in B16-OVA-irradiated mice, but not in B16F10-irradiated mice. While CD8+ T-cell numbers increased in the secondary tumors of both groups, regulatory T cells significantly increased only in B16F10-irradiated mice. IR promoted differentiation from stem-like TCF1+TIM3- to effector-like TCF1-TIM3+ CD8+ T cells, with elevated granzyme B expression. Polyfunctional T cells co-expressing IFN-γ, TNF-α and IL-2 were significantly increased only in secondary tumors of B16-OVA-irradiated mice under PD-1 blockade. The abscopal effect was abolished by FTY720 treatment and CD8+ T-cell depletion. In conclusion, the IR-induced abscopal effect was dependent on the immunogenicity of the irradiated tumor. The findings may have implication on enhancing abscopal effect in clinical settings.</p>","PeriodicalId":16922,"journal":{"name":"Journal of Radiation Research","volume":" ","pages":"253-263"},"PeriodicalIF":2.0000,"publicationDate":"2025-05-23","publicationTypes":"Journal Article","fieldsOfStudy":null,"isOpenAccess":false,"openAccessPdf":"https://www.ncbi.nlm.nih.gov/pmc/articles/PMC12100475/pdf/","citationCount":"0","resultStr":"{\"title\":\"Investigating tumor immunogenicity as a determinant of differential abscopal effects.\",\"authors\":\"Yoon Seok Jeong, Kyoung Jin Lee, Yeon Ju Kim, Seung Jin Lee, Woong Sub Koom, Ik Jae Lee, Kyung Hwan Kim\",\"doi\":\"10.1093/jrr/rraf021\",\"DOIUrl\":null,\"url\":null,\"abstract\":\"<p><p>This study investigated the role of tumor immunogenicity in the ionizing radiation (IR)-induced abscopal effect. The ovalbumin-expressing B16 cell line (B16-OVA) served as a relatively immunogenic tumor model compared to the B16F10 cell line. C57BL/6 mice were implanted with B16-OVA or B16F10 in the left thigh as the primary tumor and B16F10 in the right thigh as the secondary tumor to evaluate the abscopal response. IR was applied solely to the primary tumor, followed by administration of isotype or anti-programmed cell death protein-1 (PD-1) antibodies. Tumor-infiltrating immune cells were analyzed using flow cytometry. B16-OVA tumors exhibited increased T-cell infiltration and elevated granzyme B and Ki-67 expression in CD8+ T cells compared to B16F10 tumors. IR delayed secondary tumor growth in B16-OVA-irradiated mice, but not in B16F10-irradiated mice. While CD8+ T-cell numbers increased in the secondary tumors of both groups, regulatory T cells significantly increased only in B16F10-irradiated mice. IR promoted differentiation from stem-like TCF1+TIM3- to effector-like TCF1-TIM3+ CD8+ T cells, with elevated granzyme B expression. Polyfunctional T cells co-expressing IFN-γ, TNF-α and IL-2 were significantly increased only in secondary tumors of B16-OVA-irradiated mice under PD-1 blockade. The abscopal effect was abolished by FTY720 treatment and CD8+ T-cell depletion. In conclusion, the IR-induced abscopal effect was dependent on the immunogenicity of the irradiated tumor. The findings may have implication on enhancing abscopal effect in clinical settings.</p>\",\"PeriodicalId\":16922,\"journal\":{\"name\":\"Journal of Radiation Research\",\"volume\":\" \",\"pages\":\"253-263\"},\"PeriodicalIF\":2.0000,\"publicationDate\":\"2025-05-23\",\"publicationTypes\":\"Journal Article\",\"fieldsOfStudy\":null,\"isOpenAccess\":false,\"openAccessPdf\":\"https://www.ncbi.nlm.nih.gov/pmc/articles/PMC12100475/pdf/\",\"citationCount\":\"0\",\"resultStr\":null,\"platform\":\"Semanticscholar\",\"paperid\":null,\"PeriodicalName\":\"Journal of Radiation Research\",\"FirstCategoryId\":\"3\",\"ListUrlMain\":\"https://doi.org/10.1093/jrr/rraf021\",\"RegionNum\":4,\"RegionCategory\":\"医学\",\"ArticlePicture\":[],\"TitleCN\":null,\"AbstractTextCN\":null,\"PMCID\":null,\"EPubDate\":\"\",\"PubModel\":\"\",\"JCR\":\"Q2\",\"JCRName\":\"BIOLOGY\",\"Score\":null,\"Total\":0}","platform":"Semanticscholar","paperid":null,"PeriodicalName":"Journal of Radiation Research","FirstCategoryId":"3","ListUrlMain":"https://doi.org/10.1093/jrr/rraf021","RegionNum":4,"RegionCategory":"医学","ArticlePicture":[],"TitleCN":null,"AbstractTextCN":null,"PMCID":null,"EPubDate":"","PubModel":"","JCR":"Q2","JCRName":"BIOLOGY","Score":null,"Total":0}
引用次数: 0

摘要

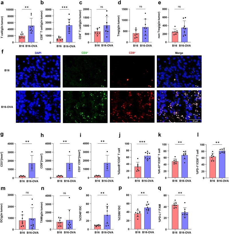
本研究探讨了肿瘤免疫原性在电离辐射(IR)诱导的体外效应中的作用。与B16F10细胞系相比,表达卵清蛋白的B16细胞系(B16- ova)作为一种相对免疫原性的肿瘤模型。在C57BL/6小鼠左大腿植入B16-OVA或B16F10作为原发肿瘤,右大腿植入B16F10作为继发肿瘤,观察体外反应。IR仅应用于原发肿瘤,随后给予同种型或抗程序性细胞死亡蛋白-1 (PD-1)抗体。流式细胞术分析肿瘤浸润性免疫细胞。与B16F10肿瘤相比,B16-OVA肿瘤表现为T细胞浸润增加,CD8+ T细胞中颗粒酶B和Ki-67表达升高。IR延缓了b16 - ova照射小鼠的继发性肿瘤生长,但在b16f10照射小鼠中没有。两组小鼠继发性肿瘤中CD8+ T细胞数量均有所增加,但调节性T细胞仅在b16f10照射小鼠中显著增加。IR促进干细胞样TCF1+TIM3-向效应样TCF1-TIM3+ CD8+ T细胞分化,颗粒酶B表达升高。同时表达IFN-γ、TNF-α和IL-2的多功能T细胞仅在PD-1阻断的b16 - ova照射小鼠的继发性肿瘤中显著增加。FTY720处理和CD8+ t细胞清除可消除体外效应。综上所述,红外诱导的离体效应依赖于受照射肿瘤的免疫原性。本研究结果可能对提高体外效果有一定的指导意义。
本文章由计算机程序翻译,如有差异,请以英文原文为准。

Investigating tumor immunogenicity as a determinant of differential abscopal effects.

Investigating tumor immunogenicity as a determinant of differential abscopal effects.

Investigating tumor immunogenicity as a determinant of differential abscopal effects.

Investigating tumor immunogenicity as a determinant of differential abscopal effects.

This study investigated the role of tumor immunogenicity in the ionizing radiation (IR)-induced abscopal effect. The ovalbumin-expressing B16 cell line (B16-OVA) served as a relatively immunogenic tumor model compared to the B16F10 cell line. C57BL/6 mice were implanted with B16-OVA or B16F10 in the left thigh as the primary tumor and B16F10 in the right thigh as the secondary tumor to evaluate the abscopal response. IR was applied solely to the primary tumor, followed by administration of isotype or anti-programmed cell death protein-1 (PD-1) antibodies. Tumor-infiltrating immune cells were analyzed using flow cytometry. B16-OVA tumors exhibited increased T-cell infiltration and elevated granzyme B and Ki-67 expression in CD8+ T cells compared to B16F10 tumors. IR delayed secondary tumor growth in B16-OVA-irradiated mice, but not in B16F10-irradiated mice. While CD8+ T-cell numbers increased in the secondary tumors of both groups, regulatory T cells significantly increased only in B16F10-irradiated mice. IR promoted differentiation from stem-like TCF1+TIM3- to effector-like TCF1-TIM3+ CD8+ T cells, with elevated granzyme B expression. Polyfunctional T cells co-expressing IFN-γ, TNF-α and IL-2 were significantly increased only in secondary tumors of B16-OVA-irradiated mice under PD-1 blockade. The abscopal effect was abolished by FTY720 treatment and CD8+ T-cell depletion. In conclusion, the IR-induced abscopal effect was dependent on the immunogenicity of the irradiated tumor. The findings may have implication on enhancing abscopal effect in clinical settings.

求助全文
通过发布文献求助,成功后即可免费获取论文全文。 去求助
来源期刊
CiteScore
3.60
自引率
5.00%
发文量
86
审稿时长
4-8 weeks
期刊介绍: The Journal of Radiation Research (JRR) is an official journal of The Japanese Radiation Research Society (JRRS), and the Japanese Society for Radiation Oncology (JASTRO). Since its launch in 1960 as the official journal of the JRRS, the journal has published scientific articles in radiation science in biology, chemistry, physics, epidemiology, and environmental sciences. JRR broadened its scope to include oncology in 2009, when JASTRO partnered with the JRRS to publish the journal. Articles considered fall into two broad categories: Oncology & Medicine - including all aspects of research with patients that impacts on the treatment of cancer using radiation. Papers which cover related radiation therapies, radiation dosimetry, and those describing the basis for treatment methods including techniques, are also welcomed. Clinical case reports are not acceptable. Radiation Research - basic science studies of radiation effects on livings in the area of physics, chemistry, biology, epidemiology and environmental sciences. Please be advised that JRR does not accept any papers of pure physics or chemistry. The journal is bimonthly, and is edited and published by the JRR Editorial Committee.
×
引用
GB/T 7714-2015
复制
MLA
复制
APA
复制
导出至
BibTeX EndNote RefMan NoteFirst NoteExpress
×
提示
您的信息不完整,为了账户安全,请先补充。
现在去补充
×
提示
您因"违规操作"
具体请查看互助需知
我知道了
×
提示
确定
请完成安全验证×
copy
已复制链接
快去分享给好友吧!
我知道了
右上角分享
点击右上角分享
0
联系我们:info@booksci.cn Book学术提供免费学术资源搜索服务,方便国内外学者检索中英文文献。致力于提供最便捷和优质的服务体验。 Copyright © 2023 布克学术 All rights reserved.
京ICP备2023020795号-1
ghs 京公网安备 11010802042870号
Book学术文献互助
Book学术文献互助群
群 号:604180095
Book学术官方微信