癌症研究中的性别差异及其在临床肿瘤学和治疗学中的应用。

IF 2.4 4区 医学 Q2 MEDICINE, GENERAL & INTERNAL
Clinics Pub Date : 2025-05-12 eCollection Date: 2025-01-01 DOI:10.1016/j.clinsp.2025.100670
Rut Lucas-Domínguez, Cristina Rius, Yiming Liu, Andrea Sixto-Costoya, Juan Carlos Valderrama-Zurián
{"title":"癌症研究中的性别差异及其在临床肿瘤学和治疗学中的应用。","authors":"Rut Lucas-Domínguez, Cristina Rius, Yiming Liu, Andrea Sixto-Costoya, Juan Carlos Valderrama-Zurián","doi":"10.1016/j.clinsp.2025.100670","DOIUrl":null,"url":null,"abstract":"<p><strong>Objectives: </strong>Oncology has exhibited gender inequalities in leadership and authorship, alongside significant differences in cancer incidence, mortality, and survival rates between sexes. These disparities highlight the urgent need for sex- and gender-specific scientific reporting to improve research accuracy and clinical applications and encourage the same opportunities in research careers.</p><p><strong>Methods: </strong>The integration of gender perspective in cancer was assessed by analyzing scientific publications comparing 2011 and 2021. The correlation between the gender of the authors and the different types of cancer studied was examined, as well as the inclusion of the sex and gender variables in the content of the research. The study was STROBE compliant.</p><p><strong>Results: </strong>3,194 papers were published in 2011 and 6,781 in 2021, signed by at least one Spanish institution. The ratio of female authors per article was 0.39 in 2011 compared to 0.43 in 2021, reaching parity. Gender bias in the content of scientific articles, as measured by a 10-item checklist, showed an unfavorable score for perspective integration in both years (1.7/10 and 1.8/10, respectively). In terms of the Gender Balance Index in the analyzed samples of the papers (cells, animals or volunteers/patients), there was an increase from 29 % in 2011 to 43 % in 2021. Breast cancer research was dominated by female authors, whereas lung cancer research was predominantly by parity or male authorship, and no differences in author groups in colorectal cancer research were observed.</p><p><strong>Conclusions: </strong>Greater efforts and commitments are needed from government institutions, funding agencies, and academic structures to promote sex/gender integration in cancer research.</p>","PeriodicalId":10472,"journal":{"name":"Clinics","volume":"80 ","pages":"100670"},"PeriodicalIF":2.4000,"publicationDate":"2025-05-12","publicationTypes":"Journal Article","fieldsOfStudy":null,"isOpenAccess":false,"openAccessPdf":"https://www.ncbi.nlm.nih.gov/pmc/articles/PMC12139217/pdf/","citationCount":"0","resultStr":"{\"title\":\"Sex and gender differences in cancer research and its application to clinical oncology and therapeutics.\",\"authors\":\"Rut Lucas-Domínguez, Cristina Rius, Yiming Liu, Andrea Sixto-Costoya, Juan Carlos Valderrama-Zurián\",\"doi\":\"10.1016/j.clinsp.2025.100670\",\"DOIUrl\":null,\"url\":null,\"abstract\":\"<p><strong>Objectives: </strong>Oncology has exhibited gender inequalities in leadership and authorship, alongside significant differences in cancer incidence, mortality, and survival rates between sexes. These disparities highlight the urgent need for sex- and gender-specific scientific reporting to improve research accuracy and clinical applications and encourage the same opportunities in research careers.</p><p><strong>Methods: </strong>The integration of gender perspective in cancer was assessed by analyzing scientific publications comparing 2011 and 2021. The correlation between the gender of the authors and the different types of cancer studied was examined, as well as the inclusion of the sex and gender variables in the content of the research. The study was STROBE compliant.</p><p><strong>Results: </strong>3,194 papers were published in 2011 and 6,781 in 2021, signed by at least one Spanish institution. The ratio of female authors per article was 0.39 in 2011 compared to 0.43 in 2021, reaching parity. Gender bias in the content of scientific articles, as measured by a 10-item checklist, showed an unfavorable score for perspective integration in both years (1.7/10 and 1.8/10, respectively). In terms of the Gender Balance Index in the analyzed samples of the papers (cells, animals or volunteers/patients), there was an increase from 29 % in 2011 to 43 % in 2021. Breast cancer research was dominated by female authors, whereas lung cancer research was predominantly by parity or male authorship, and no differences in author groups in colorectal cancer research were observed.</p><p><strong>Conclusions: </strong>Greater efforts and commitments are needed from government institutions, funding agencies, and academic structures to promote sex/gender integration in cancer research.</p>\",\"PeriodicalId\":10472,\"journal\":{\"name\":\"Clinics\",\"volume\":\"80 \",\"pages\":\"100670\"},\"PeriodicalIF\":2.4000,\"publicationDate\":\"2025-05-12\",\"publicationTypes\":\"Journal Article\",\"fieldsOfStudy\":null,\"isOpenAccess\":false,\"openAccessPdf\":\"https://www.ncbi.nlm.nih.gov/pmc/articles/PMC12139217/pdf/\",\"citationCount\":\"0\",\"resultStr\":null,\"platform\":\"Semanticscholar\",\"paperid\":null,\"PeriodicalName\":\"Clinics\",\"FirstCategoryId\":\"3\",\"ListUrlMain\":\"https://doi.org/10.1016/j.clinsp.2025.100670\",\"RegionNum\":4,\"RegionCategory\":\"医学\",\"ArticlePicture\":[],\"TitleCN\":null,\"AbstractTextCN\":null,\"PMCID\":null,\"EPubDate\":\"2025/1/1 0:00:00\",\"PubModel\":\"eCollection\",\"JCR\":\"Q2\",\"JCRName\":\"MEDICINE, GENERAL & INTERNAL\",\"Score\":null,\"Total\":0}","platform":"Semanticscholar","paperid":null,"PeriodicalName":"Clinics","FirstCategoryId":"3","ListUrlMain":"https://doi.org/10.1016/j.clinsp.2025.100670","RegionNum":4,"RegionCategory":"医学","ArticlePicture":[],"TitleCN":null,"AbstractTextCN":null,"PMCID":null,"EPubDate":"2025/1/1 0:00:00","PubModel":"eCollection","JCR":"Q2","JCRName":"MEDICINE, GENERAL & INTERNAL","Score":null,"Total":0}
引用次数: 0

摘要

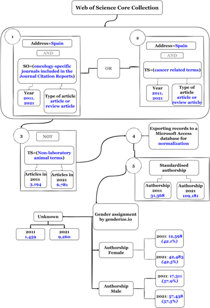
目的:肿瘤学在领导和作者方面表现出性别不平等,以及性别之间癌症发病率、死亡率和存活率的显著差异。这些差异突出了迫切需要针对性别和性别的科学报告,以提高研究准确性和临床应用,并鼓励在研究职业中有同样的机会。方法:通过分析2011年和2021年的科学出版物,评估性别视角在癌症研究中的整合情况。研究人员检查了作者的性别与所研究的不同类型癌症之间的关系,以及在研究内容中纳入的性别和性别变量。该研究符合STROBE标准。结果:2011年发表论文3194篇,2021年发表论文6781篇,至少有一家西班牙机构签署。每篇文章的女性作者比率从2011年的0.39增加到2021年的0.43,达到了平等。科学文章内容中的性别偏见,通过一个包含10个项目的检查表来衡量,在两年中都显示出不利的观点整合得分(分别为1.7/10和1.8/10)。就论文分析样本(细胞、动物或志愿者/患者)中的性别平衡指数而言,从2011年的29%增加到2021年的43%。乳腺癌研究以女性作者为主,而肺癌研究以男性或胎次作者为主,结直肠癌研究的作者群体没有差异。结论:政府机构、资助机构和学术机构需要做出更大的努力和承诺,以促进性别/性别在癌症研究中的融合。
本文章由计算机程序翻译,如有差异,请以英文原文为准。

Sex and gender differences in cancer research and its application to clinical oncology and therapeutics.

Sex and gender differences in cancer research and its application to clinical oncology and therapeutics.

Sex and gender differences in cancer research and its application to clinical oncology and therapeutics.

Sex and gender differences in cancer research and its application to clinical oncology and therapeutics.

Objectives: Oncology has exhibited gender inequalities in leadership and authorship, alongside significant differences in cancer incidence, mortality, and survival rates between sexes. These disparities highlight the urgent need for sex- and gender-specific scientific reporting to improve research accuracy and clinical applications and encourage the same opportunities in research careers.

Methods: The integration of gender perspective in cancer was assessed by analyzing scientific publications comparing 2011 and 2021. The correlation between the gender of the authors and the different types of cancer studied was examined, as well as the inclusion of the sex and gender variables in the content of the research. The study was STROBE compliant.

Results: 3,194 papers were published in 2011 and 6,781 in 2021, signed by at least one Spanish institution. The ratio of female authors per article was 0.39 in 2011 compared to 0.43 in 2021, reaching parity. Gender bias in the content of scientific articles, as measured by a 10-item checklist, showed an unfavorable score for perspective integration in both years (1.7/10 and 1.8/10, respectively). In terms of the Gender Balance Index in the analyzed samples of the papers (cells, animals or volunteers/patients), there was an increase from 29 % in 2011 to 43 % in 2021. Breast cancer research was dominated by female authors, whereas lung cancer research was predominantly by parity or male authorship, and no differences in author groups in colorectal cancer research were observed.

Conclusions: Greater efforts and commitments are needed from government institutions, funding agencies, and academic structures to promote sex/gender integration in cancer research.

求助全文
通过发布文献求助,成功后即可免费获取论文全文。 去求助
来源期刊
Clinics
Clinics 医学-医学:内科
CiteScore
4.10
自引率
3.70%
发文量
129
审稿时长
52 days
期刊介绍: CLINICS is an electronic journal that publishes peer-reviewed articles in continuous flow, of interest to clinicians and researchers in the medical sciences. CLINICS complies with the policies of funding agencies which request or require deposition of the published articles that they fund into publicly available databases. CLINICS supports the position of the International Committee of Medical Journal Editors (ICMJE) on trial registration.
×
引用
GB/T 7714-2015
复制
MLA
复制
APA
复制
导出至
BibTeX EndNote RefMan NoteFirst NoteExpress
×
提示
您的信息不完整,为了账户安全,请先补充。
现在去补充
×
提示
您因"违规操作"
具体请查看互助需知
我知道了
×
提示
确定
请完成安全验证×
copy
已复制链接
快去分享给好友吧!
我知道了
右上角分享
点击右上角分享
0
联系我们:info@booksci.cn Book学术提供免费学术资源搜索服务,方便国内外学者检索中英文文献。致力于提供最便捷和优质的服务体验。 Copyright © 2023 布克学术 All rights reserved.
京ICP备2023020795号-1
ghs 京公网安备 11010802042870号
Book学术文献互助
Book学术文献互助群
群 号:604180095
Book学术官方微信