血清素通过HTR2A促进山羊乳腺上皮细胞钙积累,抑制脂质积累。

IF 2.5 2区 农林科学 Q1 AGRICULTURE, DAIRY & ANIMAL SCIENCE
Animal Bioscience Pub Date : 2025-08-01 Epub Date: 2025-04-04 DOI:10.5713/ab.24.0792
ZhiFei Zhang, BinHan Li, YingFei Wang, Tumaresi Abuduwufuer, Kang Hu, HuiLing Zheng
{"title":"血清素通过HTR2A促进山羊乳腺上皮细胞钙积累,抑制脂质积累。","authors":"ZhiFei Zhang, BinHan Li, YingFei Wang, Tumaresi Abuduwufuer, Kang Hu, HuiLing Zheng","doi":"10.5713/ab.24.0792","DOIUrl":null,"url":null,"abstract":"<p><strong>Objective: </strong>Fatty acids and calcium are both important nutrients in goat milk. Investigating the upstream molecular regulatory mechanisms that control the synthesis of milk fat and milk calcium in the mammary gland can help improve the quality of milk at its source. The objective of this study was to investigate the effects and regulatory pathways of serotonin (5-hydroxytryptamine, 5-HT) and its receptors on lipid synthesis and calcium ion levels in goat mammary epithelial cells (GMECs).</p><p><strong>Methods: </strong>GMECs isolated from live goats were treated with serotonin, overexpression of Serotonin receptor 2A (HTR2A), Sarpogrelate ([SAR] the specific antagonist of HTR2A), or a combination of these agents. The expression of genes related to de novo lipid synthesis in GMECs were detected using the Quantitative Real-Time polymerase chain reaction, the content of lipid droplets was detected using the BODIPY assay, and the calcium content was detected using the calcium chelating probe Fluo-3AM assay.</p><p><strong>Results: </strong>5-HT dose-dependently promotes the activity of GEMCs, significantly inhibits the mRNA expression of key genes involved in de novo lipid synthesis such as ACC, FASN, SREBP1, SCD1 and ELOVL6 at a concentration of 100 μM, reduces triglyceride and total cholesterol content, suppresses lipid droplet accumulation in cells, and simultaneously promotes calcium accumulation in cells. Furthermore, overexpression of HTR2A in GMECs also induces an increase in cellular calcium levels and inhibits lipid synthesis and accumulation in cells. However, treatment of cells with SAR, the specific antagonist of HTR2A, significantly increases the levels of triglycerides, total cholesterol, and lipid droplet accumulation in cells.</p><p><strong>Conclusion: </strong>5-HT inhibits lipid synthesis in GMECs while promoting an increase in cellular calcium levels, and this effect is mediated by the HTR2A receptor. Furthermorey, antagonists targeting HTR2A can reverse the inhibition of lipid synthesis and accumulation in cells.</p>","PeriodicalId":7825,"journal":{"name":"Animal Bioscience","volume":" ","pages":"1633-1643"},"PeriodicalIF":2.5000,"publicationDate":"2025-08-01","publicationTypes":"Journal Article","fieldsOfStudy":null,"isOpenAccess":false,"openAccessPdf":"https://www.ncbi.nlm.nih.gov/pmc/articles/PMC12229898/pdf/","citationCount":"0","resultStr":"{\"title\":\"Serotonin promotes calcium accumulation and inhibits lipid accumulation in cultured goat mammary epithelial cells through HTR2A.\",\"authors\":\"ZhiFei Zhang, BinHan Li, YingFei Wang, Tumaresi Abuduwufuer, Kang Hu, HuiLing Zheng\",\"doi\":\"10.5713/ab.24.0792\",\"DOIUrl\":null,\"url\":null,\"abstract\":\"<p><strong>Objective: </strong>Fatty acids and calcium are both important nutrients in goat milk. Investigating the upstream molecular regulatory mechanisms that control the synthesis of milk fat and milk calcium in the mammary gland can help improve the quality of milk at its source. The objective of this study was to investigate the effects and regulatory pathways of serotonin (5-hydroxytryptamine, 5-HT) and its receptors on lipid synthesis and calcium ion levels in goat mammary epithelial cells (GMECs).</p><p><strong>Methods: </strong>GMECs isolated from live goats were treated with serotonin, overexpression of Serotonin receptor 2A (HTR2A), Sarpogrelate ([SAR] the specific antagonist of HTR2A), or a combination of these agents. The expression of genes related to de novo lipid synthesis in GMECs were detected using the Quantitative Real-Time polymerase chain reaction, the content of lipid droplets was detected using the BODIPY assay, and the calcium content was detected using the calcium chelating probe Fluo-3AM assay.</p><p><strong>Results: </strong>5-HT dose-dependently promotes the activity of GEMCs, significantly inhibits the mRNA expression of key genes involved in de novo lipid synthesis such as ACC, FASN, SREBP1, SCD1 and ELOVL6 at a concentration of 100 μM, reduces triglyceride and total cholesterol content, suppresses lipid droplet accumulation in cells, and simultaneously promotes calcium accumulation in cells. Furthermore, overexpression of HTR2A in GMECs also induces an increase in cellular calcium levels and inhibits lipid synthesis and accumulation in cells. However, treatment of cells with SAR, the specific antagonist of HTR2A, significantly increases the levels of triglycerides, total cholesterol, and lipid droplet accumulation in cells.</p><p><strong>Conclusion: </strong>5-HT inhibits lipid synthesis in GMECs while promoting an increase in cellular calcium levels, and this effect is mediated by the HTR2A receptor. Furthermorey, antagonists targeting HTR2A can reverse the inhibition of lipid synthesis and accumulation in cells.</p>\",\"PeriodicalId\":7825,\"journal\":{\"name\":\"Animal Bioscience\",\"volume\":\" \",\"pages\":\"1633-1643\"},\"PeriodicalIF\":2.5000,\"publicationDate\":\"2025-08-01\",\"publicationTypes\":\"Journal Article\",\"fieldsOfStudy\":null,\"isOpenAccess\":false,\"openAccessPdf\":\"https://www.ncbi.nlm.nih.gov/pmc/articles/PMC12229898/pdf/\",\"citationCount\":\"0\",\"resultStr\":null,\"platform\":\"Semanticscholar\",\"paperid\":null,\"PeriodicalName\":\"Animal Bioscience\",\"FirstCategoryId\":\"97\",\"ListUrlMain\":\"https://doi.org/10.5713/ab.24.0792\",\"RegionNum\":2,\"RegionCategory\":\"农林科学\",\"ArticlePicture\":[],\"TitleCN\":null,\"AbstractTextCN\":null,\"PMCID\":null,\"EPubDate\":\"2025/4/4 0:00:00\",\"PubModel\":\"Epub\",\"JCR\":\"Q1\",\"JCRName\":\"AGRICULTURE, DAIRY & ANIMAL SCIENCE\",\"Score\":null,\"Total\":0}","platform":"Semanticscholar","paperid":null,"PeriodicalName":"Animal Bioscience","FirstCategoryId":"97","ListUrlMain":"https://doi.org/10.5713/ab.24.0792","RegionNum":2,"RegionCategory":"农林科学","ArticlePicture":[],"TitleCN":null,"AbstractTextCN":null,"PMCID":null,"EPubDate":"2025/4/4 0:00:00","PubModel":"Epub","JCR":"Q1","JCRName":"AGRICULTURE, DAIRY & ANIMAL SCIENCE","Score":null,"Total":0}
引用次数: 0

摘要

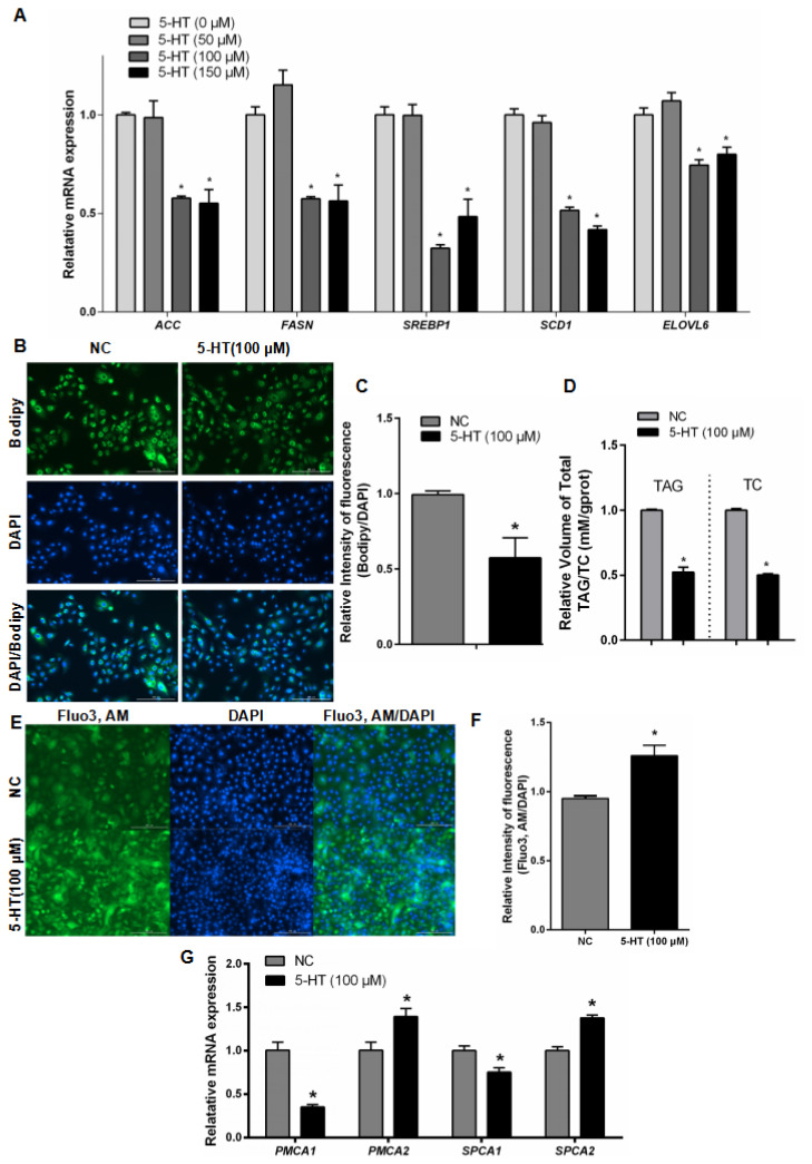
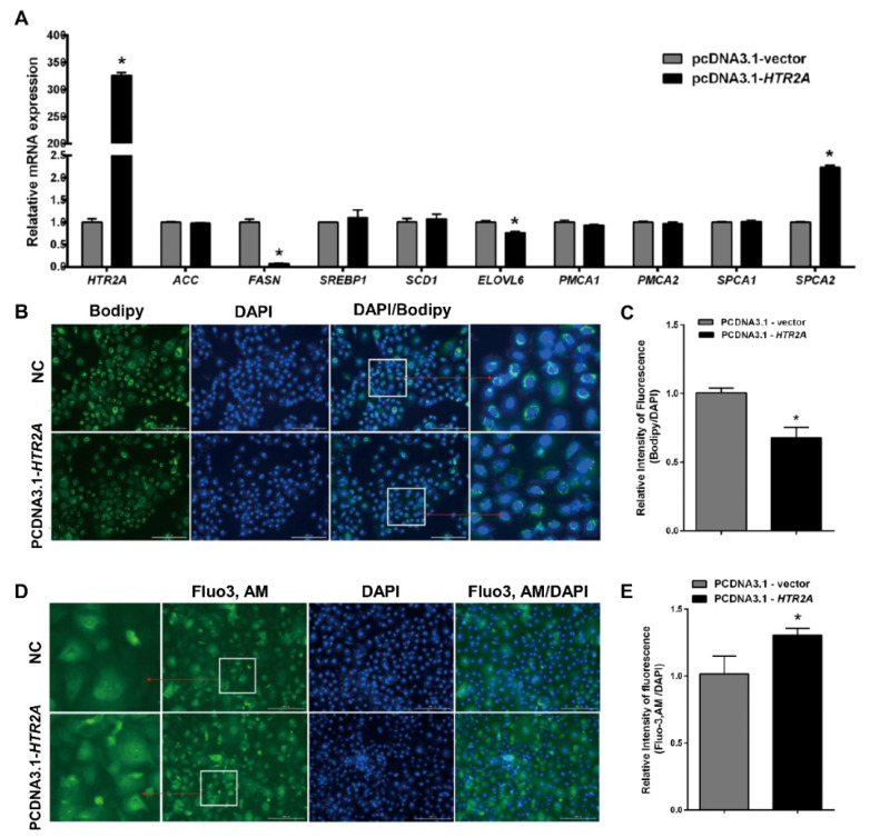
目的:羊奶中脂肪酸和钙都是重要的营养成分。研究乳腺中控制乳脂和乳钙合成的上游分子调控机制,有助于从源头上提高乳汁质量。本研究旨在探讨5-羟色胺(5-hydroxytryptamine, 5-HT)及其受体对山羊乳腺上皮细胞脂质合成和钙离子水平的影响及其调控途径。方法:用5 -羟色胺、过表达5 -羟色胺受体2A (HTR2A)、sarpogreate (SAR, HTR2A的特异性拮抗剂)或这些药物的组合处理活山羊GMECs。采用定量Real-Time PCR检测gmes中脂质合成相关基因的表达,采用BODIPY法检测脂滴含量,采用钙螯合探针Fluo-3AM法检测钙含量。结果:5-HT剂量依赖性地促进GEMCs活性,在100 μM浓度下显著抑制ACC、FASN、SREBP1、SCD1、ELOVL6等参与新生脂质合成的关键基因mRNA表达,降低甘油三酯和总胆固醇含量,抑制细胞内脂滴积聚,同时促进细胞内钙积聚。此外,gmes中HTR2A的过表达还会诱导细胞钙水平升高,抑制细胞内脂质合成和积累。然而,用HTR2A特异性拮抗剂SAR处理细胞,可显著增加细胞内甘油三酯(TAG)、总胆固醇(TC)水平和脂滴积累。结论:5-HT抑制gmec中脂质合成,同时促进细胞钙水平升高,该作用是由HTR2A受体介导的。此外,靶向HTR2A的拮抗剂可以逆转细胞中脂质合成和积累的抑制。
本文章由计算机程序翻译,如有差异,请以英文原文为准。

Serotonin promotes calcium accumulation and inhibits lipid accumulation in cultured goat mammary epithelial cells through HTR2A.

Serotonin promotes calcium accumulation and inhibits lipid accumulation in cultured goat mammary epithelial cells through HTR2A.

Serotonin promotes calcium accumulation and inhibits lipid accumulation in cultured goat mammary epithelial cells through HTR2A.

Serotonin promotes calcium accumulation and inhibits lipid accumulation in cultured goat mammary epithelial cells through HTR2A.

Objective: Fatty acids and calcium are both important nutrients in goat milk. Investigating the upstream molecular regulatory mechanisms that control the synthesis of milk fat and milk calcium in the mammary gland can help improve the quality of milk at its source. The objective of this study was to investigate the effects and regulatory pathways of serotonin (5-hydroxytryptamine, 5-HT) and its receptors on lipid synthesis and calcium ion levels in goat mammary epithelial cells (GMECs).

Methods: GMECs isolated from live goats were treated with serotonin, overexpression of Serotonin receptor 2A (HTR2A), Sarpogrelate ([SAR] the specific antagonist of HTR2A), or a combination of these agents. The expression of genes related to de novo lipid synthesis in GMECs were detected using the Quantitative Real-Time polymerase chain reaction, the content of lipid droplets was detected using the BODIPY assay, and the calcium content was detected using the calcium chelating probe Fluo-3AM assay.

Results: 5-HT dose-dependently promotes the activity of GEMCs, significantly inhibits the mRNA expression of key genes involved in de novo lipid synthesis such as ACC, FASN, SREBP1, SCD1 and ELOVL6 at a concentration of 100 μM, reduces triglyceride and total cholesterol content, suppresses lipid droplet accumulation in cells, and simultaneously promotes calcium accumulation in cells. Furthermore, overexpression of HTR2A in GMECs also induces an increase in cellular calcium levels and inhibits lipid synthesis and accumulation in cells. However, treatment of cells with SAR, the specific antagonist of HTR2A, significantly increases the levels of triglycerides, total cholesterol, and lipid droplet accumulation in cells.

Conclusion: 5-HT inhibits lipid synthesis in GMECs while promoting an increase in cellular calcium levels, and this effect is mediated by the HTR2A receptor. Furthermorey, antagonists targeting HTR2A can reverse the inhibition of lipid synthesis and accumulation in cells.

求助全文
通过发布文献求助,成功后即可免费获取论文全文。 去求助
来源期刊
Animal Bioscience
Animal Bioscience AGRICULTURE, DAIRY & ANIMAL SCIENCE-
CiteScore
5.00
自引率
0.00%
发文量
223
审稿时长
3 months
×
引用
GB/T 7714-2015
复制
MLA
复制
APA
复制
导出至
BibTeX EndNote RefMan NoteFirst NoteExpress
×
提示
您的信息不完整,为了账户安全,请先补充。
现在去补充
×
提示
您因"违规操作"
具体请查看互助需知
我知道了
×
提示
确定
请完成安全验证×
copy
已复制链接
快去分享给好友吧!
我知道了
右上角分享
点击右上角分享
0
联系我们:info@booksci.cn Book学术提供免费学术资源搜索服务,方便国内外学者检索中英文文献。致力于提供最便捷和优质的服务体验。 Copyright © 2023 布克学术 All rights reserved.
京ICP备2023020795号-1
ghs 京公网安备 11010802042870号
Book学术文献互助
Book学术文献互助群
群 号:604180095
Book学术官方微信