伴侣辅助E3连接酶工程间充质干细胞靶向高血糖诱导的p53泛素化和蛋白酶体降解改善自我更新。

IF 4.6 2区 生物学 Q1 BIOLOGY
Ayaz Ali, Wei-Wen Kuo, Chia-Hua Kuo, Jeng-Feng Lo, Dennis Jine-Yuan Hsieh, Peiying Pai, Tsung-Jung Ho, Marthandam Asokan Shibu, Shinn-Zong Lin, Chih-Yang Huang
{"title":"伴侣辅助E3连接酶工程间充质干细胞靶向高血糖诱导的p53泛素化和蛋白酶体降解改善自我更新。","authors":"Ayaz Ali, Wei-Wen Kuo, Chia-Hua Kuo, Jeng-Feng Lo, Dennis Jine-Yuan Hsieh, Peiying Pai, Tsung-Jung Ho, Marthandam Asokan Shibu, Shinn-Zong Lin, Chih-Yang Huang","doi":"10.1186/s40659-025-00604-7","DOIUrl":null,"url":null,"abstract":"<p><strong>Background: </strong>Stem cell therapies may potentially be used in regenerative and reconstructive medicine due to their ability for self-renewal and differentiation. Stressful conditions, such as hyperglycemia, adversely affect stem cell functions, impairing their function and promoting differentiation by opposing self-renewal. The carboxyl terminus of HSP70 interacting protein (CHIP), which is a cochaperone and E3 ligase, maintains protein homeostasis and performs quality control of the cell via ubiquitylation. However, the role of CHIP in regulating stemness remains unknown.</p><p><strong>Results: </strong>Hyperglycemia downregulated CHIP-induced p53, arrested the cell cycle at the gap (G<sub>1</sub>) phase, and promoted the loss of stemness in WJMSCs. Quantitative real-time polymerase chain reaction (qRT-PCR), Western blotting, immunofluorescence, and cell cycle analysis showed that CHIP-overexpressing WJMSCs downregulated the expression of phosphorylated p53 and shortened its half-life while enhancing self-renewal factors. Additionally, co-IP and Western blotting revealed that CHIP promoted the ubiquitination and proteasomal degradation of hyperglycemia-induced p53 through the chaperone system.</p><p><strong>Conclusions: </strong>CHIP may promote ubiquitin-mediated proteasomal degradation of hyperglycemia-induced p53 rescues self-renewal genes, which can maintain the long-term undifferentiated state of WJMSCs. CHIP may be an alternative therapeutic option in regenerative medicine for hyperglycemic-related complications in diabetes.</p>","PeriodicalId":9084,"journal":{"name":"Biological Research","volume":"58 1","pages":"20"},"PeriodicalIF":4.6000,"publicationDate":"2025-04-24","publicationTypes":"Journal Article","fieldsOfStudy":null,"isOpenAccess":false,"openAccessPdf":"https://www.ncbi.nlm.nih.gov/pmc/articles/PMC12020092/pdf/","citationCount":"0","resultStr":"{\"title\":\"Chaperone-assisted E3 ligase-engineered mesenchymal stem cells target hyperglycemia-induced p53 for ubiquitination and proteasomal degradation ameliorates self-renewal.\",\"authors\":\"Ayaz Ali, Wei-Wen Kuo, Chia-Hua Kuo, Jeng-Feng Lo, Dennis Jine-Yuan Hsieh, Peiying Pai, Tsung-Jung Ho, Marthandam Asokan Shibu, Shinn-Zong Lin, Chih-Yang Huang\",\"doi\":\"10.1186/s40659-025-00604-7\",\"DOIUrl\":null,\"url\":null,\"abstract\":\"<p><strong>Background: </strong>Stem cell therapies may potentially be used in regenerative and reconstructive medicine due to their ability for self-renewal and differentiation. Stressful conditions, such as hyperglycemia, adversely affect stem cell functions, impairing their function and promoting differentiation by opposing self-renewal. The carboxyl terminus of HSP70 interacting protein (CHIP), which is a cochaperone and E3 ligase, maintains protein homeostasis and performs quality control of the cell via ubiquitylation. However, the role of CHIP in regulating stemness remains unknown.</p><p><strong>Results: </strong>Hyperglycemia downregulated CHIP-induced p53, arrested the cell cycle at the gap (G<sub>1</sub>) phase, and promoted the loss of stemness in WJMSCs. Quantitative real-time polymerase chain reaction (qRT-PCR), Western blotting, immunofluorescence, and cell cycle analysis showed that CHIP-overexpressing WJMSCs downregulated the expression of phosphorylated p53 and shortened its half-life while enhancing self-renewal factors. Additionally, co-IP and Western blotting revealed that CHIP promoted the ubiquitination and proteasomal degradation of hyperglycemia-induced p53 through the chaperone system.</p><p><strong>Conclusions: </strong>CHIP may promote ubiquitin-mediated proteasomal degradation of hyperglycemia-induced p53 rescues self-renewal genes, which can maintain the long-term undifferentiated state of WJMSCs. CHIP may be an alternative therapeutic option in regenerative medicine for hyperglycemic-related complications in diabetes.</p>\",\"PeriodicalId\":9084,\"journal\":{\"name\":\"Biological Research\",\"volume\":\"58 1\",\"pages\":\"20\"},\"PeriodicalIF\":4.6000,\"publicationDate\":\"2025-04-24\",\"publicationTypes\":\"Journal Article\",\"fieldsOfStudy\":null,\"isOpenAccess\":false,\"openAccessPdf\":\"https://www.ncbi.nlm.nih.gov/pmc/articles/PMC12020092/pdf/\",\"citationCount\":\"0\",\"resultStr\":null,\"platform\":\"Semanticscholar\",\"paperid\":null,\"PeriodicalName\":\"Biological Research\",\"FirstCategoryId\":\"99\",\"ListUrlMain\":\"https://doi.org/10.1186/s40659-025-00604-7\",\"RegionNum\":2,\"RegionCategory\":\"生物学\",\"ArticlePicture\":[],\"TitleCN\":null,\"AbstractTextCN\":null,\"PMCID\":null,\"EPubDate\":\"\",\"PubModel\":\"\",\"JCR\":\"Q1\",\"JCRName\":\"BIOLOGY\",\"Score\":null,\"Total\":0}","platform":"Semanticscholar","paperid":null,"PeriodicalName":"Biological Research","FirstCategoryId":"99","ListUrlMain":"https://doi.org/10.1186/s40659-025-00604-7","RegionNum":2,"RegionCategory":"生物学","ArticlePicture":[],"TitleCN":null,"AbstractTextCN":null,"PMCID":null,"EPubDate":"","PubModel":"","JCR":"Q1","JCRName":"BIOLOGY","Score":null,"Total":0}
引用次数: 0

摘要

背景:由于干细胞具有自我更新和分化的能力,干细胞疗法可能潜在地用于再生和重建医学。应激条件,如高血糖,会对干细胞功能产生不利影响,损害其功能,并通过反对自我更新来促进分化。HSP70相互作用蛋白(CHIP)的羧基端是一种协同伴侣和E3连接酶,通过泛素化维持蛋白稳态并对细胞进行质量控制。然而,CHIP在调节干性中的作用尚不清楚。结果:高血糖可下调chip诱导的p53,使细胞周期阻滞在间隙期(G1),促进WJMSCs的干性丧失。定量实时聚合酶链反应(qRT-PCR)、Western blotting、免疫荧光和细胞周期分析显示,chip过表达的WJMSCs下调了磷酸化p53的表达,缩短了其半衰期,同时增强了自我更新因子。此外,co-IP和Western blotting显示CHIP通过伴侣系统促进高血糖诱导的p53的泛素化和蛋白酶体降解。结论:CHIP可促进高血糖诱导的p53拯救自我更新基因的泛素介导的蛋白酶体降解,维持WJMSCs的长期未分化状态。CHIP可能是再生医学治疗糖尿病高血糖相关并发症的替代治疗选择。
本文章由计算机程序翻译,如有差异,请以英文原文为准。

Chaperone-assisted E3 ligase-engineered mesenchymal stem cells target hyperglycemia-induced p53 for ubiquitination and proteasomal degradation ameliorates self-renewal.

Chaperone-assisted E3 ligase-engineered mesenchymal stem cells target hyperglycemia-induced p53 for ubiquitination and proteasomal degradation ameliorates self-renewal.

Chaperone-assisted E3 ligase-engineered mesenchymal stem cells target hyperglycemia-induced p53 for ubiquitination and proteasomal degradation ameliorates self-renewal.

Chaperone-assisted E3 ligase-engineered mesenchymal stem cells target hyperglycemia-induced p53 for ubiquitination and proteasomal degradation ameliorates self-renewal.

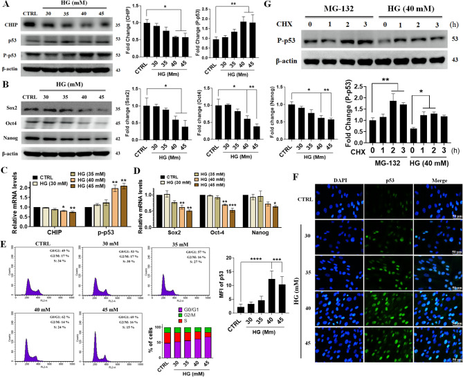
Background: Stem cell therapies may potentially be used in regenerative and reconstructive medicine due to their ability for self-renewal and differentiation. Stressful conditions, such as hyperglycemia, adversely affect stem cell functions, impairing their function and promoting differentiation by opposing self-renewal. The carboxyl terminus of HSP70 interacting protein (CHIP), which is a cochaperone and E3 ligase, maintains protein homeostasis and performs quality control of the cell via ubiquitylation. However, the role of CHIP in regulating stemness remains unknown.

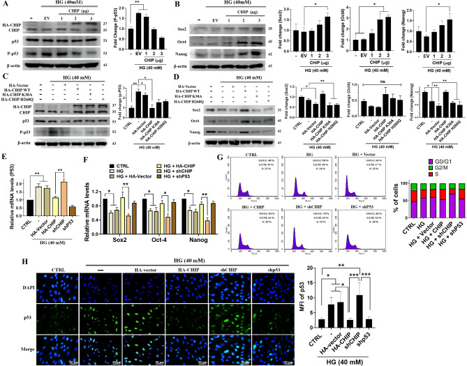
Results: Hyperglycemia downregulated CHIP-induced p53, arrested the cell cycle at the gap (G1) phase, and promoted the loss of stemness in WJMSCs. Quantitative real-time polymerase chain reaction (qRT-PCR), Western blotting, immunofluorescence, and cell cycle analysis showed that CHIP-overexpressing WJMSCs downregulated the expression of phosphorylated p53 and shortened its half-life while enhancing self-renewal factors. Additionally, co-IP and Western blotting revealed that CHIP promoted the ubiquitination and proteasomal degradation of hyperglycemia-induced p53 through the chaperone system.

Conclusions: CHIP may promote ubiquitin-mediated proteasomal degradation of hyperglycemia-induced p53 rescues self-renewal genes, which can maintain the long-term undifferentiated state of WJMSCs. CHIP may be an alternative therapeutic option in regenerative medicine for hyperglycemic-related complications in diabetes.

求助全文
通过发布文献求助,成功后即可免费获取论文全文。 去求助
来源期刊
Biological Research
Biological Research 生物-生物学
CiteScore
10.10
自引率
0.00%
发文量
33
审稿时长
>12 weeks
期刊介绍: Biological Research is an open access, peer-reviewed journal that encompasses diverse fields of experimental biology, such as biochemistry, bioinformatics, biotechnology, cell biology, cancer, chemical biology, developmental biology, evolutionary biology, genetics, genomics, immunology, marine biology, microbiology, molecular biology, neuroscience, plant biology, physiology, stem cell research, structural biology and systems biology.
×
引用
GB/T 7714-2015
复制
MLA
复制
APA
复制
导出至
BibTeX EndNote RefMan NoteFirst NoteExpress
×
提示
您的信息不完整,为了账户安全,请先补充。
现在去补充
×
提示
您因"违规操作"
具体请查看互助需知
我知道了
×
提示
确定
请完成安全验证×
copy
已复制链接
快去分享给好友吧!
我知道了
右上角分享
点击右上角分享
0
联系我们:info@booksci.cn Book学术提供免费学术资源搜索服务,方便国内外学者检索中英文文献。致力于提供最便捷和优质的服务体验。 Copyright © 2023 布克学术 All rights reserved.
京ICP备2023020795号-1
ghs 京公网安备 11010802042870号
Book学术文献互助
Book学术文献互助群
群 号:604180095
Book学术官方微信