细胞外PKM2通过调节巨噬细胞极性调节肿瘤免疫。

IF 5.1 2区 医学 Q2 IMMUNOLOGY
Guangda Peng, Bin Li, Hongwei Han, Yi Yuan, Falguni Mishra, Yang Huang, Zhi-Ren Liu
{"title":"细胞外PKM2通过调节巨噬细胞极性调节肿瘤免疫。","authors":"Guangda Peng, Bin Li, Hongwei Han, Yi Yuan, Falguni Mishra, Yang Huang, Zhi-Ren Liu","doi":"10.1007/s00262-025-04050-y","DOIUrl":null,"url":null,"abstract":"<p><p>Tumor controls its immunity by educating its microenvironment, including regulating polarity of tumor associated macrophages. It is well documented that cancer cells release PKM2 to facilitate tumor progression. We report here that the extracellular PKM2 (EcPKM2) modulates tumor immunity by facilitating M2 macrophage polarization in tumors. EcPKM2 interacts with integrin α<sub>v</sub>β<sub>3</sub> on macrophage to activate integrin-FAK-PI3K signal axis. Activation of FAK-PI3K by EcPKM2 suppresses PTEN expression, which subsequently upregulates arginase1 (Arg1) expression and activity in macrophage to facilitate M2 polarity. Our studies uncover a novel and important mechanism for modulation of tumor immunity. More importantly, an antibody against PKM2 that disrupts the interaction between EcPKM2 and integrin α<sub>v</sub>β<sub>3</sub> is effective in converting M2 macrophages to M1 macrophages in tumors, suggesting a new therapeutic strategy and target for cancer therapies. Combination of the anti-PKM2 antibody with checkpoint blockades provides enhanced treatment effects.</p>","PeriodicalId":9595,"journal":{"name":"Cancer Immunology, Immunotherapy","volume":"74 7","pages":"195"},"PeriodicalIF":5.1000,"publicationDate":"2025-05-09","publicationTypes":"Journal Article","fieldsOfStudy":null,"isOpenAccess":false,"openAccessPdf":"https://www.ncbi.nlm.nih.gov/pmc/articles/PMC12064527/pdf/","citationCount":"0","resultStr":"{\"title\":\"Extracellular PKM2 modulates cancer immunity by regulating macrophage polarity.\",\"authors\":\"Guangda Peng, Bin Li, Hongwei Han, Yi Yuan, Falguni Mishra, Yang Huang, Zhi-Ren Liu\",\"doi\":\"10.1007/s00262-025-04050-y\",\"DOIUrl\":null,\"url\":null,\"abstract\":\"<p><p>Tumor controls its immunity by educating its microenvironment, including regulating polarity of tumor associated macrophages. It is well documented that cancer cells release PKM2 to facilitate tumor progression. We report here that the extracellular PKM2 (EcPKM2) modulates tumor immunity by facilitating M2 macrophage polarization in tumors. EcPKM2 interacts with integrin α<sub>v</sub>β<sub>3</sub> on macrophage to activate integrin-FAK-PI3K signal axis. Activation of FAK-PI3K by EcPKM2 suppresses PTEN expression, which subsequently upregulates arginase1 (Arg1) expression and activity in macrophage to facilitate M2 polarity. Our studies uncover a novel and important mechanism for modulation of tumor immunity. More importantly, an antibody against PKM2 that disrupts the interaction between EcPKM2 and integrin α<sub>v</sub>β<sub>3</sub> is effective in converting M2 macrophages to M1 macrophages in tumors, suggesting a new therapeutic strategy and target for cancer therapies. Combination of the anti-PKM2 antibody with checkpoint blockades provides enhanced treatment effects.</p>\",\"PeriodicalId\":9595,\"journal\":{\"name\":\"Cancer Immunology, Immunotherapy\",\"volume\":\"74 7\",\"pages\":\"195\"},\"PeriodicalIF\":5.1000,\"publicationDate\":\"2025-05-09\",\"publicationTypes\":\"Journal Article\",\"fieldsOfStudy\":null,\"isOpenAccess\":false,\"openAccessPdf\":\"https://www.ncbi.nlm.nih.gov/pmc/articles/PMC12064527/pdf/\",\"citationCount\":\"0\",\"resultStr\":null,\"platform\":\"Semanticscholar\",\"paperid\":null,\"PeriodicalName\":\"Cancer Immunology, Immunotherapy\",\"FirstCategoryId\":\"3\",\"ListUrlMain\":\"https://doi.org/10.1007/s00262-025-04050-y\",\"RegionNum\":2,\"RegionCategory\":\"医学\",\"ArticlePicture\":[],\"TitleCN\":null,\"AbstractTextCN\":null,\"PMCID\":null,\"EPubDate\":\"\",\"PubModel\":\"\",\"JCR\":\"Q2\",\"JCRName\":\"IMMUNOLOGY\",\"Score\":null,\"Total\":0}","platform":"Semanticscholar","paperid":null,"PeriodicalName":"Cancer Immunology, Immunotherapy","FirstCategoryId":"3","ListUrlMain":"https://doi.org/10.1007/s00262-025-04050-y","RegionNum":2,"RegionCategory":"医学","ArticlePicture":[],"TitleCN":null,"AbstractTextCN":null,"PMCID":null,"EPubDate":"","PubModel":"","JCR":"Q2","JCRName":"IMMUNOLOGY","Score":null,"Total":0}
引用次数: 0

摘要

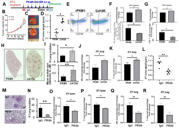
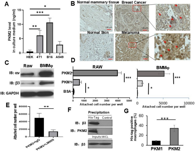
肿瘤通过教育其微环境来控制其免疫,包括调节肿瘤相关巨噬细胞的极性。有充分证据表明,癌细胞释放PKM2促进肿瘤进展。我们在这里报道细胞外PKM2 (EcPKM2)通过促进肿瘤中M2巨噬细胞极化来调节肿瘤免疫。EcPKM2与巨噬细胞上的整合素αvβ3相互作用,激活整合素- fak - pi3k信号轴。EcPKM2激活FAK-PI3K抑制PTEN的表达,进而上调巨噬细胞中精氨酸酶1 (Arg1)的表达和活性,促进M2极性。我们的研究揭示了肿瘤免疫调节的一种新颖而重要的机制。更重要的是,一种针对PKM2的抗体破坏了EcPKM2与整合素αvβ3之间的相互作用,可以有效地将肿瘤中的M2巨噬细胞转化为M1巨噬细胞,这为癌症治疗提供了新的治疗策略和靶点。结合抗pkm2抗体与检查点阻断提供增强的治疗效果。
本文章由计算机程序翻译,如有差异,请以英文原文为准。

Extracellular PKM2 modulates cancer immunity by regulating macrophage polarity.

Extracellular PKM2 modulates cancer immunity by regulating macrophage polarity.

Extracellular PKM2 modulates cancer immunity by regulating macrophage polarity.

Extracellular PKM2 modulates cancer immunity by regulating macrophage polarity.

Tumor controls its immunity by educating its microenvironment, including regulating polarity of tumor associated macrophages. It is well documented that cancer cells release PKM2 to facilitate tumor progression. We report here that the extracellular PKM2 (EcPKM2) modulates tumor immunity by facilitating M2 macrophage polarization in tumors. EcPKM2 interacts with integrin αvβ3 on macrophage to activate integrin-FAK-PI3K signal axis. Activation of FAK-PI3K by EcPKM2 suppresses PTEN expression, which subsequently upregulates arginase1 (Arg1) expression and activity in macrophage to facilitate M2 polarity. Our studies uncover a novel and important mechanism for modulation of tumor immunity. More importantly, an antibody against PKM2 that disrupts the interaction between EcPKM2 and integrin αvβ3 is effective in converting M2 macrophages to M1 macrophages in tumors, suggesting a new therapeutic strategy and target for cancer therapies. Combination of the anti-PKM2 antibody with checkpoint blockades provides enhanced treatment effects.

求助全文
通过发布文献求助,成功后即可免费获取论文全文。 去求助
来源期刊
CiteScore
10.50
自引率
1.70%
发文量
207
审稿时长
1 months
期刊介绍: Cancer Immunology, Immunotherapy has the basic aim of keeping readers informed of the latest research results in the fields of oncology and immunology. As knowledge expands, the scope of the journal has broadened to include more of the progress being made in the areas of biology concerned with biological response modifiers. This helps keep readers up to date on the latest advances in our understanding of tumor-host interactions. The journal publishes short editorials including "position papers," general reviews, original articles, and short communications, providing a forum for the most current experimental and clinical advances in tumor immunology.
×
引用
GB/T 7714-2015
复制
MLA
复制
APA
复制
导出至
BibTeX EndNote RefMan NoteFirst NoteExpress
×
提示
您的信息不完整,为了账户安全,请先补充。
现在去补充
×
提示
您因"违规操作"
具体请查看互助需知
我知道了
×
提示
确定
请完成安全验证×
copy
已复制链接
快去分享给好友吧!
我知道了
右上角分享
点击右上角分享
0
联系我们:info@booksci.cn Book学术提供免费学术资源搜索服务,方便国内外学者检索中英文文献。致力于提供最便捷和优质的服务体验。 Copyright © 2023 布克学术 All rights reserved.
京ICP备2023020795号-1
ghs 京公网安备 11010802042870号
Book学术文献互助
Book学术文献互助群
群 号:604180095
Book学术官方微信