MCDD和HFD诱导的代谢功能障碍相关脂肪肝模型小鼠脂肪酸代谢的差异

IF 4.3 3区 生物学 Q1 BIOCHEMICAL RESEARCH METHODS
Jia-Xuan Wang, Xin-Zhu Liu, Zhen Guo, Hui-Lin Zhang, Li Qi, Jia Liu, Ping Liu, Guo-Xiang Xie, Xiao-Ning Wang
{"title":"MCDD和HFD诱导的代谢功能障碍相关脂肪肝模型小鼠脂肪酸代谢的差异","authors":"Jia-Xuan Wang, Xin-Zhu Liu, Zhen Guo, Hui-Lin Zhang, Li Qi, Jia Liu, Ping Liu, Guo-Xiang Xie, Xiao-Ning Wang","doi":"10.1186/s12575-025-00276-3","DOIUrl":null,"url":null,"abstract":"<p><strong>Background: </strong>The global incidence of metabolic dysfunction-associated fatty liver disease (MAFLD) is increasing annually, which has become a major public-health concern. MAFLD is typically associated with obesity, hyperlipemia, or metabolic syndrome. Dietary induction is one of the most common methods for preparing animal models of MAFLD. However, there are phenotypic differences between methionine-choline-deficient diet (MCDD) and high fat diet (HFD) models.</p><p><strong>Methods: </strong>To explore the differences in hepatic fatty acid metabolism between MCDD and HFD induced MAFLD, we analyzed serum and liver tissue from the two MAFLD models.</p><p><strong>Results: </strong>We found that liver fat accumulation and liver function damage were common pathological features in both MAFLD models. Furthermore, in the MCDD model, the expression of hepatic fatty acid transport proteins increased, while the expression of hepatic fatty acid efflux proteins and mRNA decreased, along with a decrease in blood lipid levels. In the HFD model, the expression of hepatic fatty acid uptake proteins, efflux proteins and efflux mRNA increased, along with an increase in blood lipid levels.</p><p><strong>Conclusion: </strong>Impaired fatty acid oxidation and increased hepatic fatty acid uptake play key roles in the pathogenesis of the two MAFLD models. The inverse changes in de novo lipogenesis and fatty acid efflux may represent an important pathological mechanism that leads to the phenotypic differences between the MCDD and HFD models.</p>","PeriodicalId":8960,"journal":{"name":"Biological Procedures Online","volume":"27 1","pages":"14"},"PeriodicalIF":4.3000,"publicationDate":"2025-04-14","publicationTypes":"Journal Article","fieldsOfStudy":null,"isOpenAccess":false,"openAccessPdf":"https://www.ncbi.nlm.nih.gov/pmc/articles/PMC11998272/pdf/","citationCount":"0","resultStr":"{\"title\":\"Differences in Fatty Acid Metabolism between MCDD and HFD Induced Metabolic Dysfunction-associated Fatty Liver Disease Model Mice.\",\"authors\":\"Jia-Xuan Wang, Xin-Zhu Liu, Zhen Guo, Hui-Lin Zhang, Li Qi, Jia Liu, Ping Liu, Guo-Xiang Xie, Xiao-Ning Wang\",\"doi\":\"10.1186/s12575-025-00276-3\",\"DOIUrl\":null,\"url\":null,\"abstract\":\"<p><strong>Background: </strong>The global incidence of metabolic dysfunction-associated fatty liver disease (MAFLD) is increasing annually, which has become a major public-health concern. MAFLD is typically associated with obesity, hyperlipemia, or metabolic syndrome. Dietary induction is one of the most common methods for preparing animal models of MAFLD. However, there are phenotypic differences between methionine-choline-deficient diet (MCDD) and high fat diet (HFD) models.</p><p><strong>Methods: </strong>To explore the differences in hepatic fatty acid metabolism between MCDD and HFD induced MAFLD, we analyzed serum and liver tissue from the two MAFLD models.</p><p><strong>Results: </strong>We found that liver fat accumulation and liver function damage were common pathological features in both MAFLD models. Furthermore, in the MCDD model, the expression of hepatic fatty acid transport proteins increased, while the expression of hepatic fatty acid efflux proteins and mRNA decreased, along with a decrease in blood lipid levels. In the HFD model, the expression of hepatic fatty acid uptake proteins, efflux proteins and efflux mRNA increased, along with an increase in blood lipid levels.</p><p><strong>Conclusion: </strong>Impaired fatty acid oxidation and increased hepatic fatty acid uptake play key roles in the pathogenesis of the two MAFLD models. The inverse changes in de novo lipogenesis and fatty acid efflux may represent an important pathological mechanism that leads to the phenotypic differences between the MCDD and HFD models.</p>\",\"PeriodicalId\":8960,\"journal\":{\"name\":\"Biological Procedures Online\",\"volume\":\"27 1\",\"pages\":\"14\"},\"PeriodicalIF\":4.3000,\"publicationDate\":\"2025-04-14\",\"publicationTypes\":\"Journal Article\",\"fieldsOfStudy\":null,\"isOpenAccess\":false,\"openAccessPdf\":\"https://www.ncbi.nlm.nih.gov/pmc/articles/PMC11998272/pdf/\",\"citationCount\":\"0\",\"resultStr\":null,\"platform\":\"Semanticscholar\",\"paperid\":null,\"PeriodicalName\":\"Biological Procedures Online\",\"FirstCategoryId\":\"99\",\"ListUrlMain\":\"https://doi.org/10.1186/s12575-025-00276-3\",\"RegionNum\":3,\"RegionCategory\":\"生物学\",\"ArticlePicture\":[],\"TitleCN\":null,\"AbstractTextCN\":null,\"PMCID\":null,\"EPubDate\":\"\",\"PubModel\":\"\",\"JCR\":\"Q1\",\"JCRName\":\"BIOCHEMICAL RESEARCH METHODS\",\"Score\":null,\"Total\":0}","platform":"Semanticscholar","paperid":null,"PeriodicalName":"Biological Procedures Online","FirstCategoryId":"99","ListUrlMain":"https://doi.org/10.1186/s12575-025-00276-3","RegionNum":3,"RegionCategory":"生物学","ArticlePicture":[],"TitleCN":null,"AbstractTextCN":null,"PMCID":null,"EPubDate":"","PubModel":"","JCR":"Q1","JCRName":"BIOCHEMICAL RESEARCH METHODS","Score":null,"Total":0}
引用次数: 0

摘要

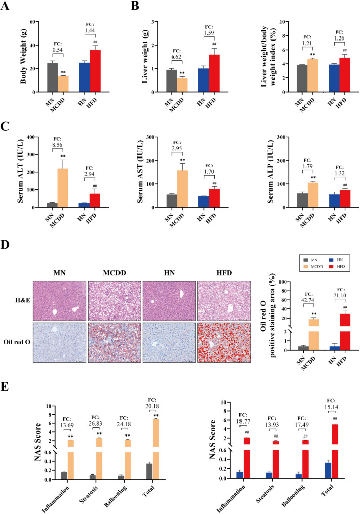
背景:全球代谢功能障碍相关脂肪性肝病(MAFLD)的发病率每年都在增加,这已经成为一个主要的公共卫生问题。MAFLD通常与肥胖、高脂血症或代谢综合征有关。饲料诱导是制备mald动物模型最常用的方法之一。然而,蛋氨酸-胆碱缺乏饮食(MCDD)和高脂肪饮食(HFD)模型之间存在表型差异。方法:通过对两种MAFLD模型的血清和肝组织进行分析,探讨MCDD和HFD诱导的MAFLD在肝脏脂肪酸代谢方面的差异。结果:我们发现肝脏脂肪堆积和肝功能损害是两种MAFLD模型的共同病理特征。此外,在MCDD模型中,肝脏脂肪酸转运蛋白的表达增加,肝脏脂肪酸外排蛋白和mRNA的表达减少,血脂水平下降。在HFD模型中,肝脏脂肪酸摄取蛋白、外排蛋白和外排mRNA的表达随着血脂水平的升高而升高。结论:脂肪酸氧化受损和肝脏脂肪酸摄取增加在两种MAFLD模型的发病机制中起关键作用。新生脂肪生成和脂肪酸外排的反向变化可能是导致MCDD和HFD模型之间表型差异的重要病理机制。
本文章由计算机程序翻译,如有差异,请以英文原文为准。

Differences in Fatty Acid Metabolism between MCDD and HFD Induced Metabolic Dysfunction-associated Fatty Liver Disease Model Mice.

Differences in Fatty Acid Metabolism between MCDD and HFD Induced Metabolic Dysfunction-associated Fatty Liver Disease Model Mice.

Differences in Fatty Acid Metabolism between MCDD and HFD Induced Metabolic Dysfunction-associated Fatty Liver Disease Model Mice.

Differences in Fatty Acid Metabolism between MCDD and HFD Induced Metabolic Dysfunction-associated Fatty Liver Disease Model Mice.

Background: The global incidence of metabolic dysfunction-associated fatty liver disease (MAFLD) is increasing annually, which has become a major public-health concern. MAFLD is typically associated with obesity, hyperlipemia, or metabolic syndrome. Dietary induction is one of the most common methods for preparing animal models of MAFLD. However, there are phenotypic differences between methionine-choline-deficient diet (MCDD) and high fat diet (HFD) models.

Methods: To explore the differences in hepatic fatty acid metabolism between MCDD and HFD induced MAFLD, we analyzed serum and liver tissue from the two MAFLD models.

Results: We found that liver fat accumulation and liver function damage were common pathological features in both MAFLD models. Furthermore, in the MCDD model, the expression of hepatic fatty acid transport proteins increased, while the expression of hepatic fatty acid efflux proteins and mRNA decreased, along with a decrease in blood lipid levels. In the HFD model, the expression of hepatic fatty acid uptake proteins, efflux proteins and efflux mRNA increased, along with an increase in blood lipid levels.

Conclusion: Impaired fatty acid oxidation and increased hepatic fatty acid uptake play key roles in the pathogenesis of the two MAFLD models. The inverse changes in de novo lipogenesis and fatty acid efflux may represent an important pathological mechanism that leads to the phenotypic differences between the MCDD and HFD models.

求助全文
通过发布文献求助,成功后即可免费获取论文全文。 去求助
来源期刊
Biological Procedures Online
Biological Procedures Online 生物-生化研究方法
CiteScore
10.50
自引率
0.00%
发文量
16
审稿时长
>12 weeks
期刊介绍: iological Procedures Online publishes articles that improve access to techniques and methods in the medical and biological sciences. We are also interested in short but important research discoveries, such as new animal disease models. Topics of interest include, but are not limited to: Reports of new research techniques and applications of existing techniques Technical analyses of research techniques and published reports Validity analyses of research methods and approaches to judging the validity of research reports Application of common research methods Reviews of existing techniques Novel/important product information Biological Procedures Online places emphasis on multidisciplinary approaches that integrate methodologies from medicine, biology, chemistry, imaging, engineering, bioinformatics, computer science, and systems analysis.
×
引用
GB/T 7714-2015
复制
MLA
复制
APA
复制
导出至
BibTeX EndNote RefMan NoteFirst NoteExpress
×
提示
您的信息不完整,为了账户安全,请先补充。
现在去补充
×
提示
您因"违规操作"
具体请查看互助需知
我知道了
×
提示
确定
请完成安全验证×
copy
已复制链接
快去分享给好友吧!
我知道了
右上角分享
点击右上角分享
0
联系我们:info@booksci.cn Book学术提供免费学术资源搜索服务,方便国内外学者检索中英文文献。致力于提供最便捷和优质的服务体验。 Copyright © 2023 布克学术 All rights reserved.
京ICP备2023020795号-1
ghs 京公网安备 11010802042870号
Book学术文献互助
Book学术文献互助群
群 号:604180095
Book学术官方微信