下丘脑室旁核催产素系统的激活改善大鼠应激诱导的产后抑郁样行为。

IF 1.6 4区 医学 Q4 NEUROSCIENCES
Jingjing Dang, Huihui Kuai, Siqi Zhou, Shanshan Guo, Jingyi Sheng, Zhiping Wang
{"title":"下丘脑室旁核催产素系统的激活改善大鼠应激诱导的产后抑郁样行为。","authors":"Jingjing Dang, Huihui Kuai, Siqi Zhou, Shanshan Guo, Jingyi Sheng, Zhiping Wang","doi":"10.62641/aep.v53i3.1773","DOIUrl":null,"url":null,"abstract":"<p><strong>Background: </strong>Oxytocin (OT) is a key molecule that not only acts as a uterine-contracting hormone during delivery but is also a critical maternal hormone that enables the social transmission of maternal behavior. Postpartum depression (PPD) is a series of depression-like symptoms that occur especially in women in the perinatal period and is accompanied by the failure to adapt to motherhood as well as impaired parent-infant bonding. However, the mechanism by which OT regulates PPD is still unclear. This study aimed to investigate the correlation between OT levels in the paraventricular nucleus (PVN) and PPD and to explore the potential mechanism underlying the involvement of the OT system in the regulation of PPD.</p><p><strong>Methods: </strong>We induced perinatal chronic stress in pregnant rats to establish a PPD model. OT levels in the cerebrospinal fluid (CSF) and PVN were measured throughout the perinatal period. We administered the chemogenetic virus hM3Dq into the PVN, intraperitoneally injected N-oxyclozapine to activate OT-secreting neurons, and observed the effects of OT treatment on behaviors related to PPD. Finally, we investigated the potential mechanism underlying PPD regulation by the OT system via transmission electron microscopy, immunofluorescence (IF), and quantitative real-time PCR (qRT-PCR).</p><p><strong>Results: </strong>Compared with those in the normal group, CSF oxytocin levels in the postpartum depression group decreased from late pregnancy to lactation (p < 0.001). Chemogenetic activation-induced endogenous OT release in the PVN not only alleviated PPD-like symptoms in rats but also enhanced the intracellular production of OT. Transmission electron microscopy revealed an increase in the size of the Golgi apparatus, endoplasmic reticulum, and dense vesicles within OT neurons. IF and qRT-PCR revealed elevated OT levels and increased oxytocin expression within the PVN following chemogenetic activation (p < 0.01).</p><p><strong>Conclusion: </strong>Lower OT levels are strongly associated with the occurrence of PPD. The release of activated OT has been shown to improve PPD-like behaviors in rats and promote intracellular OT synthesis.</p>","PeriodicalId":7251,"journal":{"name":"Actas espanolas de psiquiatria","volume":"53 3","pages":"504-515"},"PeriodicalIF":1.6000,"publicationDate":"2025-05-01","publicationTypes":"Journal Article","fieldsOfStudy":null,"isOpenAccess":false,"openAccessPdf":"https://www.ncbi.nlm.nih.gov/pmc/articles/PMC12069912/pdf/","citationCount":"0","resultStr":"{\"title\":\"Activation of the Oxytocin System in the Hypothalamic Paraventricular Nucleus Improves Stress-Induced Postpartum Depression-Like Behavior in Rats.\",\"authors\":\"Jingjing Dang, Huihui Kuai, Siqi Zhou, Shanshan Guo, Jingyi Sheng, Zhiping Wang\",\"doi\":\"10.62641/aep.v53i3.1773\",\"DOIUrl\":null,\"url\":null,\"abstract\":\"<p><strong>Background: </strong>Oxytocin (OT) is a key molecule that not only acts as a uterine-contracting hormone during delivery but is also a critical maternal hormone that enables the social transmission of maternal behavior. Postpartum depression (PPD) is a series of depression-like symptoms that occur especially in women in the perinatal period and is accompanied by the failure to adapt to motherhood as well as impaired parent-infant bonding. However, the mechanism by which OT regulates PPD is still unclear. This study aimed to investigate the correlation between OT levels in the paraventricular nucleus (PVN) and PPD and to explore the potential mechanism underlying the involvement of the OT system in the regulation of PPD.</p><p><strong>Methods: </strong>We induced perinatal chronic stress in pregnant rats to establish a PPD model. OT levels in the cerebrospinal fluid (CSF) and PVN were measured throughout the perinatal period. We administered the chemogenetic virus hM3Dq into the PVN, intraperitoneally injected N-oxyclozapine to activate OT-secreting neurons, and observed the effects of OT treatment on behaviors related to PPD. Finally, we investigated the potential mechanism underlying PPD regulation by the OT system via transmission electron microscopy, immunofluorescence (IF), and quantitative real-time PCR (qRT-PCR).</p><p><strong>Results: </strong>Compared with those in the normal group, CSF oxytocin levels in the postpartum depression group decreased from late pregnancy to lactation (p < 0.001). Chemogenetic activation-induced endogenous OT release in the PVN not only alleviated PPD-like symptoms in rats but also enhanced the intracellular production of OT. Transmission electron microscopy revealed an increase in the size of the Golgi apparatus, endoplasmic reticulum, and dense vesicles within OT neurons. IF and qRT-PCR revealed elevated OT levels and increased oxytocin expression within the PVN following chemogenetic activation (p < 0.01).</p><p><strong>Conclusion: </strong>Lower OT levels are strongly associated with the occurrence of PPD. The release of activated OT has been shown to improve PPD-like behaviors in rats and promote intracellular OT synthesis.</p>\",\"PeriodicalId\":7251,\"journal\":{\"name\":\"Actas espanolas de psiquiatria\",\"volume\":\"53 3\",\"pages\":\"504-515\"},\"PeriodicalIF\":1.6000,\"publicationDate\":\"2025-05-01\",\"publicationTypes\":\"Journal Article\",\"fieldsOfStudy\":null,\"isOpenAccess\":false,\"openAccessPdf\":\"https://www.ncbi.nlm.nih.gov/pmc/articles/PMC12069912/pdf/\",\"citationCount\":\"0\",\"resultStr\":null,\"platform\":\"Semanticscholar\",\"paperid\":null,\"PeriodicalName\":\"Actas espanolas de psiquiatria\",\"FirstCategoryId\":\"3\",\"ListUrlMain\":\"https://doi.org/10.62641/aep.v53i3.1773\",\"RegionNum\":4,\"RegionCategory\":\"医学\",\"ArticlePicture\":[],\"TitleCN\":null,\"AbstractTextCN\":null,\"PMCID\":null,\"EPubDate\":\"\",\"PubModel\":\"\",\"JCR\":\"Q4\",\"JCRName\":\"NEUROSCIENCES\",\"Score\":null,\"Total\":0}","platform":"Semanticscholar","paperid":null,"PeriodicalName":"Actas espanolas de psiquiatria","FirstCategoryId":"3","ListUrlMain":"https://doi.org/10.62641/aep.v53i3.1773","RegionNum":4,"RegionCategory":"医学","ArticlePicture":[],"TitleCN":null,"AbstractTextCN":null,"PMCID":null,"EPubDate":"","PubModel":"","JCR":"Q4","JCRName":"NEUROSCIENCES","Score":null,"Total":0}
引用次数: 0

摘要

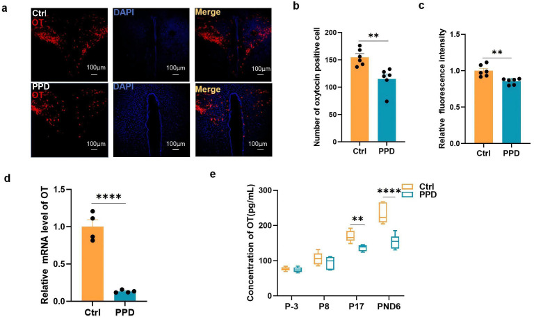
背景:催产素(OT)是一种关键分子,不仅在分娩过程中作为子宫收缩激素,而且是一种关键的母体激素,使母体行为的社会传递成为可能。产后抑郁症(PPD)是一系列抑郁症样症状,特别是发生在围产期妇女,并伴有不能适应母性以及亲子关系受损。然而,OT调控PPD的机制尚不清楚。本研究旨在探讨室旁核(PVN)中OT水平与PPD的相关性,并探讨OT系统参与PPD调控的潜在机制。方法:采用围产期慢性应激诱导妊娠大鼠建立PPD模型。在整个围产期测量脑脊液(CSF)和PVN中的OT水平。我们将化学发生病毒hM3Dq注入PVN,并腹腔注射n -氧氯氮平激活分泌OT的神经元,观察OT治疗对PPD相关行为的影响。最后,我们通过透射电镜、免疫荧光(IF)和实时荧光定量PCR (qRT-PCR)研究了OT系统调控PPD的潜在机制。结果:与正常组相比,产后抑郁组脑脊液催产素水平从妊娠晚期到哺乳期均有所下降(p < 0.001)。化学发生激活诱导的PVN内源性OT释放不仅减轻了大鼠ppd样症状,而且增加了细胞内OT的产生。透射电镜显示高尔基体、内质网和OT神经元内致密囊泡的大小增加。IF和qRT-PCR显示,趋化激活后PVN内OT水平升高,催产素表达增加(p < 0.01)。结论:低OT水平与PPD的发生密切相关。活化OT的释放已被证明可以改善大鼠ppd样行为并促进细胞内OT的合成。
本文章由计算机程序翻译,如有差异,请以英文原文为准。

Activation of the Oxytocin System in the Hypothalamic Paraventricular Nucleus Improves Stress-Induced Postpartum Depression-Like Behavior in Rats.

Activation of the Oxytocin System in the Hypothalamic Paraventricular Nucleus Improves Stress-Induced Postpartum Depression-Like Behavior in Rats.

Activation of the Oxytocin System in the Hypothalamic Paraventricular Nucleus Improves Stress-Induced Postpartum Depression-Like Behavior in Rats.

Activation of the Oxytocin System in the Hypothalamic Paraventricular Nucleus Improves Stress-Induced Postpartum Depression-Like Behavior in Rats.

Background: Oxytocin (OT) is a key molecule that not only acts as a uterine-contracting hormone during delivery but is also a critical maternal hormone that enables the social transmission of maternal behavior. Postpartum depression (PPD) is a series of depression-like symptoms that occur especially in women in the perinatal period and is accompanied by the failure to adapt to motherhood as well as impaired parent-infant bonding. However, the mechanism by which OT regulates PPD is still unclear. This study aimed to investigate the correlation between OT levels in the paraventricular nucleus (PVN) and PPD and to explore the potential mechanism underlying the involvement of the OT system in the regulation of PPD.

Methods: We induced perinatal chronic stress in pregnant rats to establish a PPD model. OT levels in the cerebrospinal fluid (CSF) and PVN were measured throughout the perinatal period. We administered the chemogenetic virus hM3Dq into the PVN, intraperitoneally injected N-oxyclozapine to activate OT-secreting neurons, and observed the effects of OT treatment on behaviors related to PPD. Finally, we investigated the potential mechanism underlying PPD regulation by the OT system via transmission electron microscopy, immunofluorescence (IF), and quantitative real-time PCR (qRT-PCR).

Results: Compared with those in the normal group, CSF oxytocin levels in the postpartum depression group decreased from late pregnancy to lactation (p < 0.001). Chemogenetic activation-induced endogenous OT release in the PVN not only alleviated PPD-like symptoms in rats but also enhanced the intracellular production of OT. Transmission electron microscopy revealed an increase in the size of the Golgi apparatus, endoplasmic reticulum, and dense vesicles within OT neurons. IF and qRT-PCR revealed elevated OT levels and increased oxytocin expression within the PVN following chemogenetic activation (p < 0.01).

Conclusion: Lower OT levels are strongly associated with the occurrence of PPD. The release of activated OT has been shown to improve PPD-like behaviors in rats and promote intracellular OT synthesis.

求助全文
通过发布文献求助,成功后即可免费获取论文全文。 去求助
来源期刊
Actas espanolas de psiquiatria
Actas espanolas de psiquiatria 医学-精神病学
CiteScore
1.70
自引率
6.70%
发文量
46
审稿时长
>12 weeks
期刊介绍: Actas Españolas de Psiquiatría publicará de manera preferente trabajos relacionados con investigación clínica en el área de la Psiquiatría, la Psicología Clínica y la Salud Mental.
×
引用
GB/T 7714-2015
复制
MLA
复制
APA
复制
导出至
BibTeX EndNote RefMan NoteFirst NoteExpress
×
提示
您的信息不完整,为了账户安全,请先补充。
现在去补充
×
提示
您因"违规操作"
具体请查看互助需知
我知道了
×
提示
确定
请完成安全验证×
copy
已复制链接
快去分享给好友吧!
我知道了
右上角分享
点击右上角分享
0
联系我们:info@booksci.cn Book学术提供免费学术资源搜索服务,方便国内外学者检索中英文文献。致力于提供最便捷和优质的服务体验。 Copyright © 2023 布克学术 All rights reserved.
京ICP备2023020795号-1
ghs 京公网安备 11010802042870号
Book学术文献互助
Book学术文献互助群
群 号:604180095
Book学术官方微信