超氧化物歧化酶基因多态性、氧化应激途径中的抗氧化剂与根管治疗后口腔健康相关生活质量之间是否存在关联?

IF 1.9 4区 医学 Q3 DENTISTRY, ORAL SURGERY & MEDICINE
Ludmila Da Silva Guimarães, Erlange Andrade Borges da Silva, Juliana Miranda Bonelli, Heitor Ganier Ribeiro, Alice Corrêa Silva-Sousa, Manoel Damião Sousa-Neto, Erika Calvano Küchler, Lívia Azeredo Alves Antunes, Fernanda Signorelli Calazans, Leonardo Santos Antunes
{"title":"超氧化物歧化酶基因多态性、氧化应激途径中的抗氧化剂与根管治疗后口腔健康相关生活质量之间是否存在关联?","authors":"Ludmila Da Silva Guimarães, Erlange Andrade Borges da Silva, Juliana Miranda Bonelli, Heitor Ganier Ribeiro, Alice Corrêa Silva-Sousa, Manoel Damião Sousa-Neto, Erika Calvano Küchler, Lívia Azeredo Alves Antunes, Fernanda Signorelli Calazans, Leonardo Santos Antunes","doi":"10.2340/aos.v84.43426","DOIUrl":null,"url":null,"abstract":"<p><strong>Objective: </strong>To evaluate the association between genetic polymorphisms in SOD2 and SOD3 and oral health-related quality of life (OHRQoL).  Material and methods: The cohort study included 109 participants, all of whom underwent root canal treatment on a single-rooted maxillary or mandibular tooth with asymptomatic periapical periodontitis. The OHRQoL was assessed using the Oral Health Impact Profile-14 at three intervals: prior to root canal treatment (T0), 7 (T7), and 30 (T30) days post-treatment. Genomic DNA was extracted from buccal cells for genotyping of polymorphisms in SOD2 (rs5746136, rs4880, and rs10370) and SOD3 (rs2855262 and rs13306703) using real-time PCR. Both Univariate and Multivariate Poisson Regression analyses were conducted, with p < 0.05 indicating statistical significance.  Results: The rs2855262 polymorphism in the SOD3 gene showed a significant difference in the functional limitation domain in both codominant (p = 0.037) and recessive (p = 0.040) models. The rs13306703 polymorphism in SOD3 demonstrated a significant difference in physical pain [in codominant (p = 0.001) and recessive (p < 0.001) models], psychological discomfort [in codominant (p = 0.002) and recessive (p = 0.002) models], handicap [in codominant (p = 0.011) and dominant (p = 0.015) models], and total score [in codominant (p = 0.011) and recessive (p = 0.007) models]. In the Multivariate Poisson Regression analysis, SOD2 (rs5746136) was associated with the psychological disability domain [in codominant (p = 0.049) and recessive (p = 0.040) models] and SOD3 (rs13306703), in the handicap domain [in codominant (p = 0.028) and dominant (p = 0.037) models].  Conclusions: Genetic polymorphisms in SOD2 and SOD3 genes can influence the OHRQoL response in patients with asymptomatic periapical periodontitis.</p>","PeriodicalId":7313,"journal":{"name":"Acta Odontologica Scandinavica","volume":"84 ","pages":"191-200"},"PeriodicalIF":1.9000,"publicationDate":"2025-04-22","publicationTypes":"Journal Article","fieldsOfStudy":null,"isOpenAccess":false,"openAccessPdf":"https://www.ncbi.nlm.nih.gov/pmc/articles/PMC12056317/pdf/","citationCount":"0","resultStr":"{\"title\":\"Is there an association between superoxide dismutase gene polymorphisms, antioxidants in oxidative stress pathway, and oral health-related quality of life after root canal treatment?\",\"authors\":\"Ludmila Da Silva Guimarães, Erlange Andrade Borges da Silva, Juliana Miranda Bonelli, Heitor Ganier Ribeiro, Alice Corrêa Silva-Sousa, Manoel Damião Sousa-Neto, Erika Calvano Küchler, Lívia Azeredo Alves Antunes, Fernanda Signorelli Calazans, Leonardo Santos Antunes\",\"doi\":\"10.2340/aos.v84.43426\",\"DOIUrl\":null,\"url\":null,\"abstract\":\"<p><strong>Objective: </strong>To evaluate the association between genetic polymorphisms in SOD2 and SOD3 and oral health-related quality of life (OHRQoL).  Material and methods: The cohort study included 109 participants, all of whom underwent root canal treatment on a single-rooted maxillary or mandibular tooth with asymptomatic periapical periodontitis. The OHRQoL was assessed using the Oral Health Impact Profile-14 at three intervals: prior to root canal treatment (T0), 7 (T7), and 30 (T30) days post-treatment. Genomic DNA was extracted from buccal cells for genotyping of polymorphisms in SOD2 (rs5746136, rs4880, and rs10370) and SOD3 (rs2855262 and rs13306703) using real-time PCR. Both Univariate and Multivariate Poisson Regression analyses were conducted, with p < 0.05 indicating statistical significance.  Results: The rs2855262 polymorphism in the SOD3 gene showed a significant difference in the functional limitation domain in both codominant (p = 0.037) and recessive (p = 0.040) models. The rs13306703 polymorphism in SOD3 demonstrated a significant difference in physical pain [in codominant (p = 0.001) and recessive (p < 0.001) models], psychological discomfort [in codominant (p = 0.002) and recessive (p = 0.002) models], handicap [in codominant (p = 0.011) and dominant (p = 0.015) models], and total score [in codominant (p = 0.011) and recessive (p = 0.007) models]. In the Multivariate Poisson Regression analysis, SOD2 (rs5746136) was associated with the psychological disability domain [in codominant (p = 0.049) and recessive (p = 0.040) models] and SOD3 (rs13306703), in the handicap domain [in codominant (p = 0.028) and dominant (p = 0.037) models].  Conclusions: Genetic polymorphisms in SOD2 and SOD3 genes can influence the OHRQoL response in patients with asymptomatic periapical periodontitis.</p>\",\"PeriodicalId\":7313,\"journal\":{\"name\":\"Acta Odontologica Scandinavica\",\"volume\":\"84 \",\"pages\":\"191-200\"},\"PeriodicalIF\":1.9000,\"publicationDate\":\"2025-04-22\",\"publicationTypes\":\"Journal Article\",\"fieldsOfStudy\":null,\"isOpenAccess\":false,\"openAccessPdf\":\"https://www.ncbi.nlm.nih.gov/pmc/articles/PMC12056317/pdf/\",\"citationCount\":\"0\",\"resultStr\":null,\"platform\":\"Semanticscholar\",\"paperid\":null,\"PeriodicalName\":\"Acta Odontologica Scandinavica\",\"FirstCategoryId\":\"3\",\"ListUrlMain\":\"https://doi.org/10.2340/aos.v84.43426\",\"RegionNum\":4,\"RegionCategory\":\"医学\",\"ArticlePicture\":[],\"TitleCN\":null,\"AbstractTextCN\":null,\"PMCID\":null,\"EPubDate\":\"\",\"PubModel\":\"\",\"JCR\":\"Q3\",\"JCRName\":\"DENTISTRY, ORAL SURGERY & MEDICINE\",\"Score\":null,\"Total\":0}","platform":"Semanticscholar","paperid":null,"PeriodicalName":"Acta Odontologica Scandinavica","FirstCategoryId":"3","ListUrlMain":"https://doi.org/10.2340/aos.v84.43426","RegionNum":4,"RegionCategory":"医学","ArticlePicture":[],"TitleCN":null,"AbstractTextCN":null,"PMCID":null,"EPubDate":"","PubModel":"","JCR":"Q3","JCRName":"DENTISTRY, ORAL SURGERY & MEDICINE","Score":null,"Total":0}
引用次数: 0

摘要

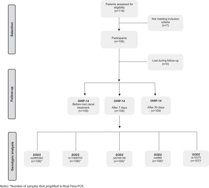
目的:探讨SOD2和SOD3基因多态性与口腔健康相关生活质量(OHRQoL)的关系。材料和方法:该队列研究包括109名参与者,他们都接受了无症状根尖周炎单根上颌或下颌牙齿的根管治疗。OHRQoL使用口腔健康影响概况-14在三个间隔进行评估:根管治疗前(T0)、7 (T7)和治疗后30 (T30)天。提取口腔细胞基因组DNA,采用实时荧光定量PCR技术对SOD2 (rss5746136、rs4880和rs10370)和SOD3 (rs2855262和rs13306703)基因多态性进行分型。单因素和多因素泊松回归分析均以p < 0.05为差异有统计学意义。结果:SOD3基因rs2855262多态性在共显性(p = 0.037)和隐性(p = 0.040)模型中的功能限制域存在显著差异。SOD3基因rs13306703多态性在躯体疼痛[共显性(p = 0.001)和隐性(p < 0.001)模型]、心理不适[共显性(p = 0.002)和隐性(p = 0.002)模型]、残疾[共显性(p = 0.011)和显性(p = 0.015)模型]、总分[共显性(p = 0.011)和隐性(p = 0.007)模型]方面存在显著差异。在多元泊松回归分析中,SOD2 (rss5746136)与心理残疾域[在共显性(p = 0.049)和隐性(p = 0.040)模型中]相关,SOD3 (rs13306703)与残疾域[在共显性(p = 0.028)和显性(p = 0.037)模型中]相关。结论:SOD2和SOD3基因多态性可影响无症状根尖周炎患者的OHRQoL反应。
本文章由计算机程序翻译,如有差异,请以英文原文为准。

Is there an association between superoxide dismutase gene polymorphisms, antioxidants in oxidative stress pathway, and oral health-related quality of life after root canal treatment?

Is there an association between superoxide dismutase gene polymorphisms, antioxidants in oxidative stress pathway, and oral health-related quality of life after root canal treatment?

Objective: To evaluate the association between genetic polymorphisms in SOD2 and SOD3 and oral health-related quality of life (OHRQoL).  Material and methods: The cohort study included 109 participants, all of whom underwent root canal treatment on a single-rooted maxillary or mandibular tooth with asymptomatic periapical periodontitis. The OHRQoL was assessed using the Oral Health Impact Profile-14 at three intervals: prior to root canal treatment (T0), 7 (T7), and 30 (T30) days post-treatment. Genomic DNA was extracted from buccal cells for genotyping of polymorphisms in SOD2 (rs5746136, rs4880, and rs10370) and SOD3 (rs2855262 and rs13306703) using real-time PCR. Both Univariate and Multivariate Poisson Regression analyses were conducted, with p < 0.05 indicating statistical significance.  Results: The rs2855262 polymorphism in the SOD3 gene showed a significant difference in the functional limitation domain in both codominant (p = 0.037) and recessive (p = 0.040) models. The rs13306703 polymorphism in SOD3 demonstrated a significant difference in physical pain [in codominant (p = 0.001) and recessive (p < 0.001) models], psychological discomfort [in codominant (p = 0.002) and recessive (p = 0.002) models], handicap [in codominant (p = 0.011) and dominant (p = 0.015) models], and total score [in codominant (p = 0.011) and recessive (p = 0.007) models]. In the Multivariate Poisson Regression analysis, SOD2 (rs5746136) was associated with the psychological disability domain [in codominant (p = 0.049) and recessive (p = 0.040) models] and SOD3 (rs13306703), in the handicap domain [in codominant (p = 0.028) and dominant (p = 0.037) models].  Conclusions: Genetic polymorphisms in SOD2 and SOD3 genes can influence the OHRQoL response in patients with asymptomatic periapical periodontitis.

求助全文
通过发布文献求助,成功后即可免费获取论文全文。 去求助
来源期刊
Acta Odontologica Scandinavica
Acta Odontologica Scandinavica 医学-牙科与口腔外科
CiteScore
4.00
自引率
5.00%
发文量
69
审稿时长
6-12 weeks
期刊介绍: Acta Odontologica Scandinavica publishes papers conveying new knowledge within all areas of oral health and disease sciences.
×
引用
GB/T 7714-2015
复制
MLA
复制
APA
复制
导出至
BibTeX EndNote RefMan NoteFirst NoteExpress
×
提示
您的信息不完整,为了账户安全,请先补充。
现在去补充
×
提示
您因"违规操作"
具体请查看互助需知
我知道了
×
提示
确定
请完成安全验证×
copy
已复制链接
快去分享给好友吧!
我知道了
右上角分享
点击右上角分享
0
联系我们:info@booksci.cn Book学术提供免费学术资源搜索服务,方便国内外学者检索中英文文献。致力于提供最便捷和优质的服务体验。 Copyright © 2023 布克学术 All rights reserved.
京ICP备2023020795号-1
ghs 京公网安备 11010802042870号
Book学术文献互助
Book学术文献互助群
群 号:604180095
Book学术官方微信