血清外泌体来源的miR-375-3p表达下调可缓解慢性乙型肝炎患者界面肝炎并促进纤维化消退。

IF 3 3区 医学 Q2 GASTROENTEROLOGY & HEPATOLOGY
Clinical and Translational Gastroenterology Pub Date : 2025-05-13 eCollection Date: 2025-07-01 DOI:10.14309/ctg.0000000000000850
Ran Xu, Sihao Wang, Quanwei He, Wei Han, Shujuan Gong, Liping Yan, Jiagan Huang, Xiaoyan Zhan, Zhaofang Bai, Jiangtao Liu, Yan Chen, Yongping Yang
{"title":"血清外泌体来源的miR-375-3p表达下调可缓解慢性乙型肝炎患者界面肝炎并促进纤维化消退。","authors":"Ran Xu, Sihao Wang, Quanwei He, Wei Han, Shujuan Gong, Liping Yan, Jiagan Huang, Xiaoyan Zhan, Zhaofang Bai, Jiangtao Liu, Yan Chen, Yongping Yang","doi":"10.14309/ctg.0000000000000850","DOIUrl":null,"url":null,"abstract":"<p><strong>Introduction: </strong>Chronic liver inflammation leads to fibrosis, cirrhosis, and hepatocellular carcinoma. Serum alanine aminotransferase is the most widely used indicator of liver inflammatory injury, but it does not accurately reflect the extent of chronic liver inflammation. The role of exosomes in chronic liver inflammation and fibrosis has gained significant interest. The aim of this study was to investigate the association between serum exosome-derived miRNAs and chronic liver inflammation injury in chronic hepatitis B (CHB) patients with significant fibrosis, and to evaluate their potential clinical value.</p><p><strong>Methods: </strong>Using serum samples collected from healthy adults and patients with paired histological CHB and significant fibrosis. Transcriptome analysis was conducted to identify dysregulated exosome-derived miRNAs associated with chronic liver inflammation. These were validated by lipopolysaccharide/D-galactosamine-induced acute liver injury in mice and CCl 4 -induced cirrhosis in rat models, and 80 CHB patients with paired histological after a 72-week treatment.</p><p><strong>Results: </strong>Exosome-derived miR-375-3p was positively associated with interface hepatitis, as determined by transcriptomic screening. Its upregulation was associated with severe interface hepatitis in the mouse and rat models. In the validation cohort, a high proportion of patients in the high-expression group demonstrated severe interface hepatitis (85%, P = 0.022), whereas the low-expression group showed a higher proportion of interface hepatitis improvement (80%, P = 0.002) and regression of fibrosis (70%, P < 0.001).</p><p><strong>Discussion: </strong>The expression level of serum exosome-derived miR-375-3p was positively associated with interface hepatitis and is independently associated with the prognosis of interface hepatitis and fibrosis in patients with CHB and significant fibrosis.</p>","PeriodicalId":10278,"journal":{"name":"Clinical and Translational Gastroenterology","volume":" ","pages":"e00850"},"PeriodicalIF":3.0000,"publicationDate":"2025-05-13","publicationTypes":"Journal Article","fieldsOfStudy":null,"isOpenAccess":false,"openAccessPdf":"https://www.ncbi.nlm.nih.gov/pmc/articles/PMC12330362/pdf/","citationCount":"0","resultStr":"{\"title\":\"Downregulated Expression of Serum Exosome-Derived miR-375-3p Alleviates Interface Hepatitis and Promotes Fibrosis Regression in Patients With Chronic Hepatitis B.\",\"authors\":\"Ran Xu, Sihao Wang, Quanwei He, Wei Han, Shujuan Gong, Liping Yan, Jiagan Huang, Xiaoyan Zhan, Zhaofang Bai, Jiangtao Liu, Yan Chen, Yongping Yang\",\"doi\":\"10.14309/ctg.0000000000000850\",\"DOIUrl\":null,\"url\":null,\"abstract\":\"<p><strong>Introduction: </strong>Chronic liver inflammation leads to fibrosis, cirrhosis, and hepatocellular carcinoma. Serum alanine aminotransferase is the most widely used indicator of liver inflammatory injury, but it does not accurately reflect the extent of chronic liver inflammation. The role of exosomes in chronic liver inflammation and fibrosis has gained significant interest. The aim of this study was to investigate the association between serum exosome-derived miRNAs and chronic liver inflammation injury in chronic hepatitis B (CHB) patients with significant fibrosis, and to evaluate their potential clinical value.</p><p><strong>Methods: </strong>Using serum samples collected from healthy adults and patients with paired histological CHB and significant fibrosis. Transcriptome analysis was conducted to identify dysregulated exosome-derived miRNAs associated with chronic liver inflammation. These were validated by lipopolysaccharide/D-galactosamine-induced acute liver injury in mice and CCl 4 -induced cirrhosis in rat models, and 80 CHB patients with paired histological after a 72-week treatment.</p><p><strong>Results: </strong>Exosome-derived miR-375-3p was positively associated with interface hepatitis, as determined by transcriptomic screening. Its upregulation was associated with severe interface hepatitis in the mouse and rat models. In the validation cohort, a high proportion of patients in the high-expression group demonstrated severe interface hepatitis (85%, P = 0.022), whereas the low-expression group showed a higher proportion of interface hepatitis improvement (80%, P = 0.002) and regression of fibrosis (70%, P < 0.001).</p><p><strong>Discussion: </strong>The expression level of serum exosome-derived miR-375-3p was positively associated with interface hepatitis and is independently associated with the prognosis of interface hepatitis and fibrosis in patients with CHB and significant fibrosis.</p>\",\"PeriodicalId\":10278,\"journal\":{\"name\":\"Clinical and Translational Gastroenterology\",\"volume\":\" \",\"pages\":\"e00850\"},\"PeriodicalIF\":3.0000,\"publicationDate\":\"2025-05-13\",\"publicationTypes\":\"Journal Article\",\"fieldsOfStudy\":null,\"isOpenAccess\":false,\"openAccessPdf\":\"https://www.ncbi.nlm.nih.gov/pmc/articles/PMC12330362/pdf/\",\"citationCount\":\"0\",\"resultStr\":null,\"platform\":\"Semanticscholar\",\"paperid\":null,\"PeriodicalName\":\"Clinical and Translational Gastroenterology\",\"FirstCategoryId\":\"3\",\"ListUrlMain\":\"https://doi.org/10.14309/ctg.0000000000000850\",\"RegionNum\":3,\"RegionCategory\":\"医学\",\"ArticlePicture\":[],\"TitleCN\":null,\"AbstractTextCN\":null,\"PMCID\":null,\"EPubDate\":\"2025/7/1 0:00:00\",\"PubModel\":\"eCollection\",\"JCR\":\"Q2\",\"JCRName\":\"GASTROENTEROLOGY & HEPATOLOGY\",\"Score\":null,\"Total\":0}","platform":"Semanticscholar","paperid":null,"PeriodicalName":"Clinical and Translational Gastroenterology","FirstCategoryId":"3","ListUrlMain":"https://doi.org/10.14309/ctg.0000000000000850","RegionNum":3,"RegionCategory":"医学","ArticlePicture":[],"TitleCN":null,"AbstractTextCN":null,"PMCID":null,"EPubDate":"2025/7/1 0:00:00","PubModel":"eCollection","JCR":"Q2","JCRName":"GASTROENTEROLOGY & HEPATOLOGY","Score":null,"Total":0}
引用次数: 0

摘要

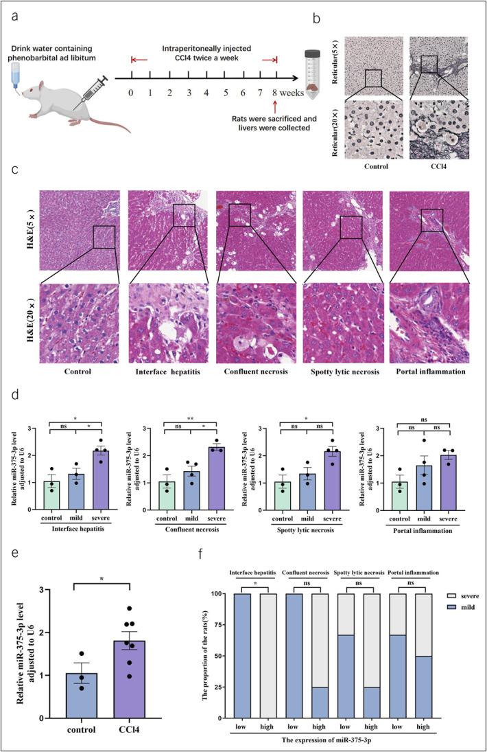
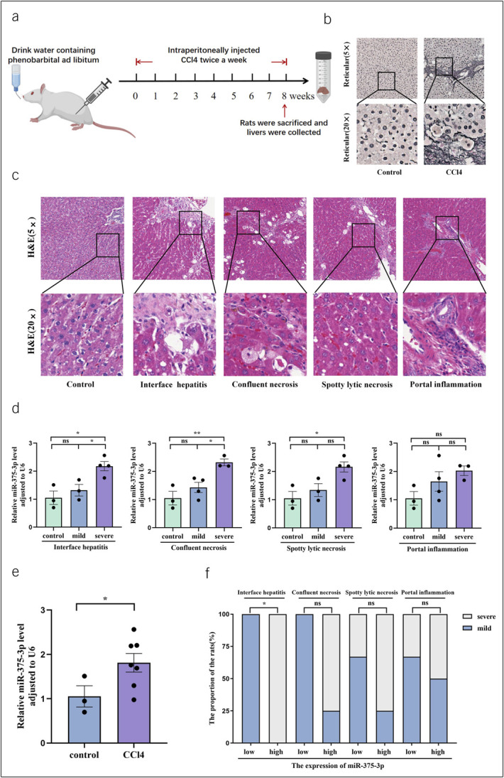
慢性肝脏炎症可导致纤维化、肝硬化和肝细胞癌。血清丙氨酸转氨酶是肝脏炎症损伤最常用的指标,但它并不能准确反映肝脏慢性炎症的程度。外泌体在慢性肝脏炎症和纤维化中的作用已经引起了人们的极大兴趣。本研究旨在探讨慢性乙型肝炎(CHB)显著纤维化患者血清外泌体来源的mirna与慢性肝脏炎症损伤的关系,并评估其潜在的临床价值。方法:采用健康成人和组织学上伴有明显纤维化的慢性乙型肝炎患者的血清样本。转录组分析用于鉴定与慢性肝脏炎症相关的失调外泌体来源的mirna。通过脂多糖/ d -半乳糖胺诱导的小鼠急性肝损伤和ccl4诱导的大鼠肝硬化模型以及80例CHB患者在治疗72周后的配对组织学验证了这些结果。结果:通过转录组筛选确定,外泌体来源的miR-375-3p与界面肝炎呈正相关。在小鼠和大鼠模型中,其上调与严重的界面肝炎有关。在验证队列中,高表达组患者中出现重度界面肝炎的比例较高(85%,p=0.022),低表达组患者界面肝炎改善的比例较高(80%,p=0.002),纤维化消退的比例较高(70%,p)。血清外泌体源性miR-375-3p表达水平与界面肝炎呈正相关,且与CHB伴显著纤维化患者界面肝炎及纤维化预后独立相关。
本文章由计算机程序翻译,如有差异,请以英文原文为准。

Downregulated Expression of Serum Exosome-Derived miR-375-3p Alleviates Interface Hepatitis and Promotes Fibrosis Regression in Patients With Chronic Hepatitis B.

Downregulated Expression of Serum Exosome-Derived miR-375-3p Alleviates Interface Hepatitis and Promotes Fibrosis Regression in Patients With Chronic Hepatitis B.

Downregulated Expression of Serum Exosome-Derived miR-375-3p Alleviates Interface Hepatitis and Promotes Fibrosis Regression in Patients With Chronic Hepatitis B.

Downregulated Expression of Serum Exosome-Derived miR-375-3p Alleviates Interface Hepatitis and Promotes Fibrosis Regression in Patients With Chronic Hepatitis B.

Downregulated Expression of Serum Exosome-Derived miR-375-3p Alleviates Interface Hepatitis and Promotes Fibrosis Regression in Patients With Chronic Hepatitis B.

Downregulated Expression of Serum Exosome-Derived miR-375-3p Alleviates Interface Hepatitis and Promotes Fibrosis Regression in Patients With Chronic Hepatitis B.

Downregulated Expression of Serum Exosome-Derived miR-375-3p Alleviates Interface Hepatitis and Promotes Fibrosis Regression in Patients With Chronic Hepatitis B.

Introduction: Chronic liver inflammation leads to fibrosis, cirrhosis, and hepatocellular carcinoma. Serum alanine aminotransferase is the most widely used indicator of liver inflammatory injury, but it does not accurately reflect the extent of chronic liver inflammation. The role of exosomes in chronic liver inflammation and fibrosis has gained significant interest. The aim of this study was to investigate the association between serum exosome-derived miRNAs and chronic liver inflammation injury in chronic hepatitis B (CHB) patients with significant fibrosis, and to evaluate their potential clinical value.

Methods: Using serum samples collected from healthy adults and patients with paired histological CHB and significant fibrosis. Transcriptome analysis was conducted to identify dysregulated exosome-derived miRNAs associated with chronic liver inflammation. These were validated by lipopolysaccharide/D-galactosamine-induced acute liver injury in mice and CCl 4 -induced cirrhosis in rat models, and 80 CHB patients with paired histological after a 72-week treatment.

Results: Exosome-derived miR-375-3p was positively associated with interface hepatitis, as determined by transcriptomic screening. Its upregulation was associated with severe interface hepatitis in the mouse and rat models. In the validation cohort, a high proportion of patients in the high-expression group demonstrated severe interface hepatitis (85%, P = 0.022), whereas the low-expression group showed a higher proportion of interface hepatitis improvement (80%, P = 0.002) and regression of fibrosis (70%, P < 0.001).

Discussion: The expression level of serum exosome-derived miR-375-3p was positively associated with interface hepatitis and is independently associated with the prognosis of interface hepatitis and fibrosis in patients with CHB and significant fibrosis.

求助全文
通过发布文献求助,成功后即可免费获取论文全文。 去求助
来源期刊
Clinical and Translational Gastroenterology
Clinical and Translational Gastroenterology GASTROENTEROLOGY & HEPATOLOGY-
CiteScore
7.00
自引率
0.00%
发文量
114
审稿时长
16 weeks
期刊介绍: Clinical and Translational Gastroenterology (CTG), published on behalf of the American College of Gastroenterology (ACG), is a peer-reviewed open access online journal dedicated to innovative clinical work in the field of gastroenterology and hepatology. CTG hopes to fulfill an unmet need for clinicians and scientists by welcoming novel cohort studies, early-phase clinical trials, qualitative and quantitative epidemiologic research, hypothesis-generating research, studies of novel mechanisms and methodologies including public health interventions, and integration of approaches across organs and disciplines. CTG also welcomes hypothesis-generating small studies, methods papers, and translational research with clear applications to human physiology or disease. Colon and small bowel Endoscopy and novel diagnostics Esophagus Functional GI disorders Immunology of the GI tract Microbiology of the GI tract Inflammatory bowel disease Pancreas and biliary tract Liver Pathology Pediatrics Preventative medicine Nutrition/obesity Stomach.
×
引用
GB/T 7714-2015
复制
MLA
复制
APA
复制
导出至
BibTeX EndNote RefMan NoteFirst NoteExpress
×
提示
您的信息不完整,为了账户安全,请先补充。
现在去补充
×
提示
您因"违规操作"
具体请查看互助需知
我知道了
×
提示
确定
请完成安全验证×
copy
已复制链接
快去分享给好友吧!
我知道了
右上角分享
点击右上角分享
0
联系我们:info@booksci.cn Book学术提供免费学术资源搜索服务,方便国内外学者检索中英文文献。致力于提供最便捷和优质的服务体验。 Copyright © 2023 布克学术 All rights reserved.
京ICP备2023020795号-1
ghs 京公网安备 11010802042870号
Book学术文献互助
Book学术文献互助群
群 号:604180095
Book学术官方微信