CircEPDR1通过miR-345-3p/Akirin1轴调控山羊骨骼肌卫星细胞的增殖和分化。

IF 2.5 2区 农林科学 Q1 AGRICULTURE, DAIRY & ANIMAL SCIENCE
Animal Bioscience Pub Date : 2025-08-01 Epub Date: 2025-03-31 DOI:10.5713/ab.24.0845
Song Shi, Diansong Duan, Jing Luo, Zihao Zhao, Tao Ma, Dinghui Dai, Siyuan Zhan, Jiaxue Cao, Jiazhong Guo, Tao Zhong, Linjie Wang, Hongping Zhang, Li Li
{"title":"CircEPDR1通过miR-345-3p/Akirin1轴调控山羊骨骼肌卫星细胞的增殖和分化。","authors":"Song Shi, Diansong Duan, Jing Luo, Zihao Zhao, Tao Ma, Dinghui Dai, Siyuan Zhan, Jiaxue Cao, Jiazhong Guo, Tao Zhong, Linjie Wang, Hongping Zhang, Li Li","doi":"10.5713/ab.24.0845","DOIUrl":null,"url":null,"abstract":"<p><strong>Objective: </strong>Circular RNAs (circRNAs) play pivotal roles in regulating the growth and development of mammalian skeletal muscle This study aims to provide new insights into the molecu-lar regulatory network that underlies skeletal muscle development, presenting valuable targets to enhance and optimize livestock production performance.</p><p><strong>Methods: </strong>In this study, we anchored a novel circRNA from previous circRNA sequencing data from goat skeletal muscle and named it circEPDR1, which was confirmed through en-zymatic digestion and Sanger sequencing. Functional investigation of circEPDR1 included overexpression experiments in goat muscle satellite cells (MuSCs), and its subcellular localization was determined using nuclear-cytoplasmic separation. Bioinformatics analysis was employed to reveal a circRNA-miRNA-RNA regulatory pathway involving circEPDR1. This process was further validated through Dual-luciferase reporter assay, real-time fluorescence quantitative polymerase chain reaction, Western blotting, EdU incorporation, CCK-8 cell viability tests, and immunofluorescence experiments.</p><p><strong>Results: </strong>We newly identified circEPDR1, which is produced by reverse splicing the second and third exons of the EPDR1 gene. circEPDR1 was enriched in skeletal muscle and dynamically expressed during the growth of goat MuSCs. In addition, circEPDR1 significantly inhibited the proliferation while promoting myogenic differentiation of goat MuSCs. The dominant cytoplasm distribution and enrichment by the AGO2 protein imply that circEPDR1 potentially works as a competitive endogenous RNA. Mechanically, miR-345-3p directly targeted circEPDR1, and its function in myogenesis was completely reversed to that of circEPDR1. Meanwhile, miR-345-3p negatively regulated Akirin1 mRNA through their base-pairing. Similar to circEPDR1, Akirin1 suppressed proliferation while also promoting differentiation.</p><p><strong>Conclusion: </strong>This study demonstrates that circEPDR1 controls a vital role in regulating the prolifera-tion and differentiation of goat MuSCs through the circEPDR1/miR-345-3p/Akirin1 axis.</p>","PeriodicalId":7825,"journal":{"name":"Animal Bioscience","volume":" ","pages":"1605-1621"},"PeriodicalIF":2.5000,"publicationDate":"2025-08-01","publicationTypes":"Journal Article","fieldsOfStudy":null,"isOpenAccess":false,"openAccessPdf":"https://www.ncbi.nlm.nih.gov/pmc/articles/PMC12229913/pdf/","citationCount":"0","resultStr":"{\"title\":\"CircEPDR1 regulates proliferation and differentiation of goat skeletal muscle satellite cells through miR-345-3p/Akirin1 axis.\",\"authors\":\"Song Shi, Diansong Duan, Jing Luo, Zihao Zhao, Tao Ma, Dinghui Dai, Siyuan Zhan, Jiaxue Cao, Jiazhong Guo, Tao Zhong, Linjie Wang, Hongping Zhang, Li Li\",\"doi\":\"10.5713/ab.24.0845\",\"DOIUrl\":null,\"url\":null,\"abstract\":\"<p><strong>Objective: </strong>Circular RNAs (circRNAs) play pivotal roles in regulating the growth and development of mammalian skeletal muscle This study aims to provide new insights into the molecu-lar regulatory network that underlies skeletal muscle development, presenting valuable targets to enhance and optimize livestock production performance.</p><p><strong>Methods: </strong>In this study, we anchored a novel circRNA from previous circRNA sequencing data from goat skeletal muscle and named it circEPDR1, which was confirmed through en-zymatic digestion and Sanger sequencing. Functional investigation of circEPDR1 included overexpression experiments in goat muscle satellite cells (MuSCs), and its subcellular localization was determined using nuclear-cytoplasmic separation. Bioinformatics analysis was employed to reveal a circRNA-miRNA-RNA regulatory pathway involving circEPDR1. This process was further validated through Dual-luciferase reporter assay, real-time fluorescence quantitative polymerase chain reaction, Western blotting, EdU incorporation, CCK-8 cell viability tests, and immunofluorescence experiments.</p><p><strong>Results: </strong>We newly identified circEPDR1, which is produced by reverse splicing the second and third exons of the EPDR1 gene. circEPDR1 was enriched in skeletal muscle and dynamically expressed during the growth of goat MuSCs. In addition, circEPDR1 significantly inhibited the proliferation while promoting myogenic differentiation of goat MuSCs. The dominant cytoplasm distribution and enrichment by the AGO2 protein imply that circEPDR1 potentially works as a competitive endogenous RNA. Mechanically, miR-345-3p directly targeted circEPDR1, and its function in myogenesis was completely reversed to that of circEPDR1. Meanwhile, miR-345-3p negatively regulated Akirin1 mRNA through their base-pairing. Similar to circEPDR1, Akirin1 suppressed proliferation while also promoting differentiation.</p><p><strong>Conclusion: </strong>This study demonstrates that circEPDR1 controls a vital role in regulating the prolifera-tion and differentiation of goat MuSCs through the circEPDR1/miR-345-3p/Akirin1 axis.</p>\",\"PeriodicalId\":7825,\"journal\":{\"name\":\"Animal Bioscience\",\"volume\":\" \",\"pages\":\"1605-1621\"},\"PeriodicalIF\":2.5000,\"publicationDate\":\"2025-08-01\",\"publicationTypes\":\"Journal Article\",\"fieldsOfStudy\":null,\"isOpenAccess\":false,\"openAccessPdf\":\"https://www.ncbi.nlm.nih.gov/pmc/articles/PMC12229913/pdf/\",\"citationCount\":\"0\",\"resultStr\":null,\"platform\":\"Semanticscholar\",\"paperid\":null,\"PeriodicalName\":\"Animal Bioscience\",\"FirstCategoryId\":\"97\",\"ListUrlMain\":\"https://doi.org/10.5713/ab.24.0845\",\"RegionNum\":2,\"RegionCategory\":\"农林科学\",\"ArticlePicture\":[],\"TitleCN\":null,\"AbstractTextCN\":null,\"PMCID\":null,\"EPubDate\":\"2025/3/31 0:00:00\",\"PubModel\":\"Epub\",\"JCR\":\"Q1\",\"JCRName\":\"AGRICULTURE, DAIRY & ANIMAL SCIENCE\",\"Score\":null,\"Total\":0}","platform":"Semanticscholar","paperid":null,"PeriodicalName":"Animal Bioscience","FirstCategoryId":"97","ListUrlMain":"https://doi.org/10.5713/ab.24.0845","RegionNum":2,"RegionCategory":"农林科学","ArticlePicture":[],"TitleCN":null,"AbstractTextCN":null,"PMCID":null,"EPubDate":"2025/3/31 0:00:00","PubModel":"Epub","JCR":"Q1","JCRName":"AGRICULTURE, DAIRY & ANIMAL SCIENCE","Score":null,"Total":0}
引用次数: 0

摘要

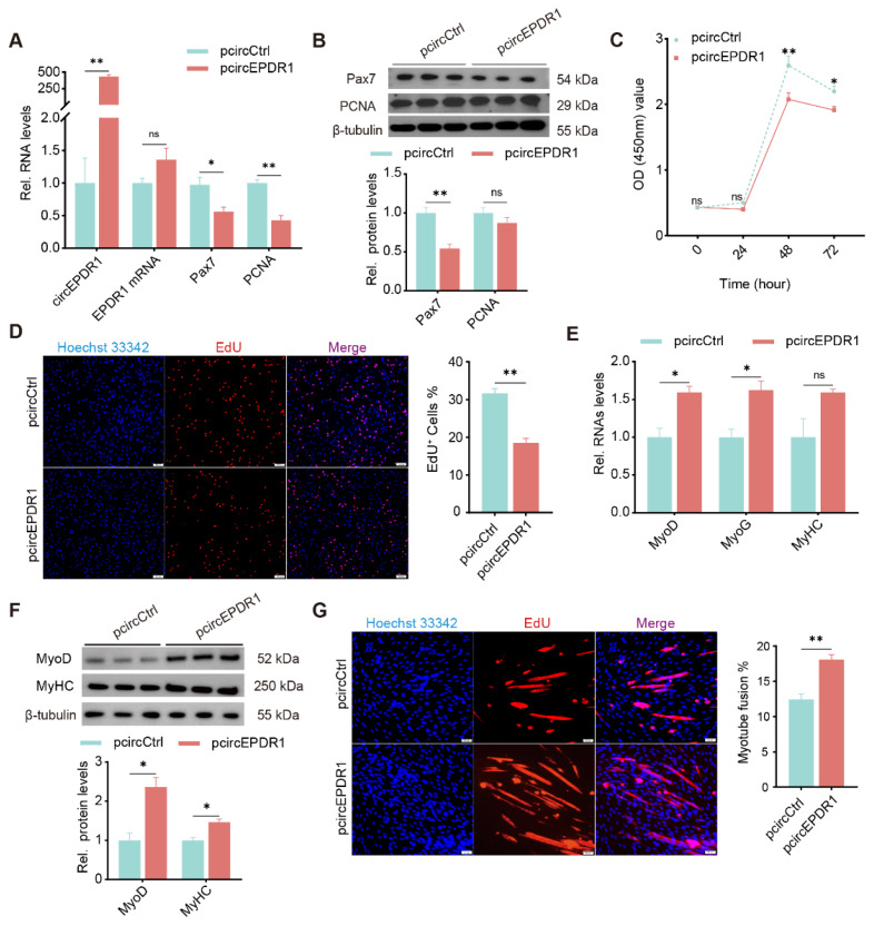
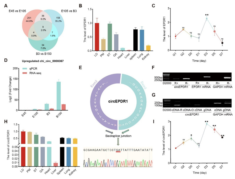
目的:环状rna (Circular RNAs, circRNAs)在哺乳动物骨骼肌的生长发育中发挥着关键作用,本研究旨在为骨骼肌发育的分子调控网络提供新的视角,为提高和优化牲畜生产性能提供有价值的靶点。方法:在本研究中,我们利用山羊骨骼肌circRNA测序鉴定了一种新的circRNA circEPDR1,并通过酶解和Sanger测序得到了证实。circEPDR1的功能研究通过山羊肌卫星细胞(MuSCs)的过表达实验,并通过核细胞质分离确定其亚细胞定位。生物信息学分析揭示了circEPDR1参与的circRNA-miRNA-RNA调控机制。通过双荧光素酶报告基因实验、实时荧光定量PCR (qPCR)、Western blotting (WB)、EdU掺入、CCK-8细胞活力测试和免疫荧光实验进一步验证了这一机制。结果:新发现的circEPDR1是由EPDR1基因的第二和第三外显子反向剪接形成的。circEPDR1在骨骼肌中富集,并在山羊肌肉生长过程中动态表达。此外,circEPDR1显著抑制山羊MuSCs的增殖,但促进其成肌分化。AGO2蛋白的优势细胞质分布和富集表明circEPDR1可能作为竞争性内源性RNA (ceRNA)发挥作用。机械上,miR-345-3p直接靶向circEPDR1, miR-345-3p在肌发生中的功能与circ - cepdr1完全相反。同时,miR-345-3p通过碱基配对负向调控akirin1mrna。与circEPDR1类似,Akirin1也抑制增殖并促进分化。结论:本研究表明circEPDR1通过circEPDR1/miR-345-3p/Akirin1轴在调节山羊MuSCs的增殖和分化中发挥重要作用。
本文章由计算机程序翻译,如有差异,请以英文原文为准。

CircEPDR1 regulates proliferation and differentiation of goat skeletal muscle satellite cells through miR-345-3p/Akirin1 axis.

CircEPDR1 regulates proliferation and differentiation of goat skeletal muscle satellite cells through miR-345-3p/Akirin1 axis.

CircEPDR1 regulates proliferation and differentiation of goat skeletal muscle satellite cells through miR-345-3p/Akirin1 axis.

CircEPDR1 regulates proliferation and differentiation of goat skeletal muscle satellite cells through miR-345-3p/Akirin1 axis.

Objective: Circular RNAs (circRNAs) play pivotal roles in regulating the growth and development of mammalian skeletal muscle This study aims to provide new insights into the molecu-lar regulatory network that underlies skeletal muscle development, presenting valuable targets to enhance and optimize livestock production performance.

Methods: In this study, we anchored a novel circRNA from previous circRNA sequencing data from goat skeletal muscle and named it circEPDR1, which was confirmed through en-zymatic digestion and Sanger sequencing. Functional investigation of circEPDR1 included overexpression experiments in goat muscle satellite cells (MuSCs), and its subcellular localization was determined using nuclear-cytoplasmic separation. Bioinformatics analysis was employed to reveal a circRNA-miRNA-RNA regulatory pathway involving circEPDR1. This process was further validated through Dual-luciferase reporter assay, real-time fluorescence quantitative polymerase chain reaction, Western blotting, EdU incorporation, CCK-8 cell viability tests, and immunofluorescence experiments.

Results: We newly identified circEPDR1, which is produced by reverse splicing the second and third exons of the EPDR1 gene. circEPDR1 was enriched in skeletal muscle and dynamically expressed during the growth of goat MuSCs. In addition, circEPDR1 significantly inhibited the proliferation while promoting myogenic differentiation of goat MuSCs. The dominant cytoplasm distribution and enrichment by the AGO2 protein imply that circEPDR1 potentially works as a competitive endogenous RNA. Mechanically, miR-345-3p directly targeted circEPDR1, and its function in myogenesis was completely reversed to that of circEPDR1. Meanwhile, miR-345-3p negatively regulated Akirin1 mRNA through their base-pairing. Similar to circEPDR1, Akirin1 suppressed proliferation while also promoting differentiation.

Conclusion: This study demonstrates that circEPDR1 controls a vital role in regulating the prolifera-tion and differentiation of goat MuSCs through the circEPDR1/miR-345-3p/Akirin1 axis.

求助全文
通过发布文献求助,成功后即可免费获取论文全文。 去求助
来源期刊
Animal Bioscience
Animal Bioscience AGRICULTURE, DAIRY & ANIMAL SCIENCE-
CiteScore
5.00
自引率
0.00%
发文量
223
审稿时长
3 months
×
引用
GB/T 7714-2015
复制
MLA
复制
APA
复制
导出至
BibTeX EndNote RefMan NoteFirst NoteExpress
×
提示
您的信息不完整,为了账户安全,请先补充。
现在去补充
×
提示
您因"违规操作"
具体请查看互助需知
我知道了
×
提示
确定
请完成安全验证×
copy
已复制链接
快去分享给好友吧!
我知道了
右上角分享
点击右上角分享
0
联系我们:info@booksci.cn Book学术提供免费学术资源搜索服务,方便国内外学者检索中英文文献。致力于提供最便捷和优质的服务体验。 Copyright © 2023 布克学术 All rights reserved.
京ICP备2023020795号-1
ghs 京公网安备 11010802042870号
Book学术文献互助
Book学术文献互助群
群 号:604180095
Book学术官方微信