人滋养细胞干细胞和胎盘的染色体不稳定性

IF 15.7 1区 综合性期刊 Q1 MULTIDISCIPLINARY SCIENCES
Danyang Wang, Andrew Cearlock, Katherine Lane, Chongchong Xu, Ian Jan, Stephen McCartney, Ian Glass, Rajiv McCoy, Min Yang
{"title":"人滋养细胞干细胞和胎盘的染色体不稳定性","authors":"Danyang Wang, Andrew Cearlock, Katherine Lane, Chongchong Xu, Ian Jan, Stephen McCartney, Ian Glass, Rajiv McCoy, Min Yang","doi":"10.1038/s41467-025-59245-9","DOIUrl":null,"url":null,"abstract":"<p>The human placenta, a unique tumor-like organ, is thought to exhibit rare aneuploidy associated with adverse pregnancy outcomes. Discrepancies in reported aneuploidy prevalence in placentas stem from limitations in modeling and detection methods. Here, we use isogenic trophoblast stem cells (TSCs) derived from both naïve and primed human pluripotent stem cells (hPSCs) to reveal the spontaneous occurrence of aneuploidy, suggesting chromosomal instability (CIN) as an inherent feature of the trophoblast lineage. We identify potential pathways contributing to the occurrence and tolerance of CIN, such as autophagy, which may support the survival of aneuploid cells. Despite extensive chromosomal abnormalities, TSCs maintain their proliferative and differentiation capacities. These findings are further validated in placentas, where we observe a high prevalence of heterogeneous aneuploidy across trophoblasts, particularly in invasive extravillous trophoblasts. Our study challenges the traditional view of aneuploidy in the placenta and provides insights into the implications of CIN in placental function.</p>","PeriodicalId":19066,"journal":{"name":"Nature Communications","volume":"27 1","pages":""},"PeriodicalIF":15.7000,"publicationDate":"2025-04-25","publicationTypes":"Journal Article","fieldsOfStudy":null,"isOpenAccess":false,"openAccessPdf":"","citationCount":"0","resultStr":"{\"title\":\"Chromosomal instability in human trophoblast stem cells and placentas\",\"authors\":\"Danyang Wang, Andrew Cearlock, Katherine Lane, Chongchong Xu, Ian Jan, Stephen McCartney, Ian Glass, Rajiv McCoy, Min Yang\",\"doi\":\"10.1038/s41467-025-59245-9\",\"DOIUrl\":null,\"url\":null,\"abstract\":\"<p>The human placenta, a unique tumor-like organ, is thought to exhibit rare aneuploidy associated with adverse pregnancy outcomes. Discrepancies in reported aneuploidy prevalence in placentas stem from limitations in modeling and detection methods. Here, we use isogenic trophoblast stem cells (TSCs) derived from both naïve and primed human pluripotent stem cells (hPSCs) to reveal the spontaneous occurrence of aneuploidy, suggesting chromosomal instability (CIN) as an inherent feature of the trophoblast lineage. We identify potential pathways contributing to the occurrence and tolerance of CIN, such as autophagy, which may support the survival of aneuploid cells. Despite extensive chromosomal abnormalities, TSCs maintain their proliferative and differentiation capacities. These findings are further validated in placentas, where we observe a high prevalence of heterogeneous aneuploidy across trophoblasts, particularly in invasive extravillous trophoblasts. Our study challenges the traditional view of aneuploidy in the placenta and provides insights into the implications of CIN in placental function.</p>\",\"PeriodicalId\":19066,\"journal\":{\"name\":\"Nature Communications\",\"volume\":\"27 1\",\"pages\":\"\"},\"PeriodicalIF\":15.7000,\"publicationDate\":\"2025-04-25\",\"publicationTypes\":\"Journal Article\",\"fieldsOfStudy\":null,\"isOpenAccess\":false,\"openAccessPdf\":\"\",\"citationCount\":\"0\",\"resultStr\":null,\"platform\":\"Semanticscholar\",\"paperid\":null,\"PeriodicalName\":\"Nature Communications\",\"FirstCategoryId\":\"103\",\"ListUrlMain\":\"https://doi.org/10.1038/s41467-025-59245-9\",\"RegionNum\":1,\"RegionCategory\":\"综合性期刊\",\"ArticlePicture\":[],\"TitleCN\":null,\"AbstractTextCN\":null,\"PMCID\":null,\"EPubDate\":\"\",\"PubModel\":\"\",\"JCR\":\"Q1\",\"JCRName\":\"MULTIDISCIPLINARY SCIENCES\",\"Score\":null,\"Total\":0}","platform":"Semanticscholar","paperid":null,"PeriodicalName":"Nature Communications","FirstCategoryId":"103","ListUrlMain":"https://doi.org/10.1038/s41467-025-59245-9","RegionNum":1,"RegionCategory":"综合性期刊","ArticlePicture":[],"TitleCN":null,"AbstractTextCN":null,"PMCID":null,"EPubDate":"","PubModel":"","JCR":"Q1","JCRName":"MULTIDISCIPLINARY SCIENCES","Score":null,"Total":0}
引用次数: 0

摘要

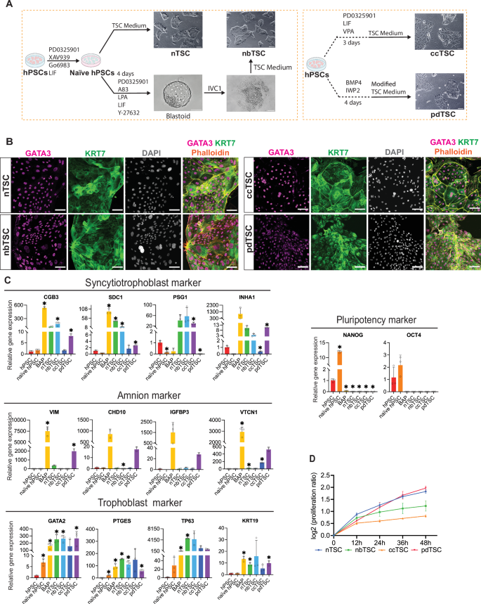
人类胎盘是一种独特的肿瘤样器官,被认为表现出罕见的非整倍体,与不良妊娠结局有关。报告的胎盘非整倍体患病率的差异源于建模和检测方法的局限性。在这里,我们使用来自naïve和引物的人类多能干细胞(hPSCs)的等基因滋养细胞干细胞(TSCs)来揭示非整倍体的自发发生,表明染色体不稳定性(CIN)是滋养细胞谱系的固有特征。我们确定了促进CIN发生和耐受的潜在途径,如自噬,这可能支持非整倍体细胞的存活。尽管广泛的染色体异常,TSCs保持其增殖和分化能力。这些发现在胎盘中得到了进一步的验证,在胎盘中,我们观察到滋养细胞中异质性非整倍体的发生率很高,特别是在浸润性滋养细胞中。我们的研究挑战了胎盘非整倍体的传统观点,并为CIN在胎盘功能中的意义提供了见解。
本文章由计算机程序翻译,如有差异,请以英文原文为准。

Chromosomal instability in human trophoblast stem cells and placentas

Chromosomal instability in human trophoblast stem cells and placentas

The human placenta, a unique tumor-like organ, is thought to exhibit rare aneuploidy associated with adverse pregnancy outcomes. Discrepancies in reported aneuploidy prevalence in placentas stem from limitations in modeling and detection methods. Here, we use isogenic trophoblast stem cells (TSCs) derived from both naïve and primed human pluripotent stem cells (hPSCs) to reveal the spontaneous occurrence of aneuploidy, suggesting chromosomal instability (CIN) as an inherent feature of the trophoblast lineage. We identify potential pathways contributing to the occurrence and tolerance of CIN, such as autophagy, which may support the survival of aneuploid cells. Despite extensive chromosomal abnormalities, TSCs maintain their proliferative and differentiation capacities. These findings are further validated in placentas, where we observe a high prevalence of heterogeneous aneuploidy across trophoblasts, particularly in invasive extravillous trophoblasts. Our study challenges the traditional view of aneuploidy in the placenta and provides insights into the implications of CIN in placental function.

求助全文
通过发布文献求助,成功后即可免费获取论文全文。 去求助
来源期刊
Nature Communications
Nature Communications Biological Science Disciplines-
CiteScore
24.90
自引率
2.40%
发文量
6928
审稿时长
3.7 months
期刊介绍: Nature Communications, an open-access journal, publishes high-quality research spanning all areas of the natural sciences. Papers featured in the journal showcase significant advances relevant to specialists in each respective field. With a 2-year impact factor of 16.6 (2022) and a median time of 8 days from submission to the first editorial decision, Nature Communications is committed to rapid dissemination of research findings. As a multidisciplinary journal, it welcomes contributions from biological, health, physical, chemical, Earth, social, mathematical, applied, and engineering sciences, aiming to highlight important breakthroughs within each domain.
×
引用
GB/T 7714-2015
复制
MLA
复制
APA
复制
导出至
BibTeX EndNote RefMan NoteFirst NoteExpress
×
提示
您的信息不完整,为了账户安全,请先补充。
现在去补充
×
提示
您因"违规操作"
具体请查看互助需知
我知道了
×
提示
确定
请完成安全验证×
copy
已复制链接
快去分享给好友吧!
我知道了
右上角分享
点击右上角分享
0
联系我们:info@booksci.cn Book学术提供免费学术资源搜索服务,方便国内外学者检索中英文文献。致力于提供最便捷和优质的服务体验。 Copyright © 2023 布克学术 All rights reserved.
京ICP备2023020795号-1
ghs 京公网安备 11010802042870号
Book学术文献互助
Book学术文献互助群
群 号:604180095
Book学术官方微信