联合放疗和αPD-L1通过刺激肿瘤引流淋巴结内CD8+ PD-1+ TCF-1+ T细胞增强肿瘤控制

IF 15.7 1区 综合性期刊 Q1 MULTIDISCIPLINARY SCIENCES
Yang Shen, Erin Connolly, Meili Aiello, Chengjing Zhou, Prasanthi Chappa, Haorui Song, Patan Tippitak, Tarralyn Clark, Maria Cardenas, Nataliya Prokhnevska, Annapaola Mariniello, Isabelle De Bruyker, Meghana S. Pagadala, Vishal R. Dhere, Sarwish Rafiq, Aparna H. Kesarwala, Alexandre Orthwein, Susan N. Thomas, Shirley L. Zhang, Mohammad K. Khan, J. Brandon Dixon, Gregory B. Lesinski, Michael C. Lowe, Haydn Kissick, David S. Yu, Chrystal M. Paulos, Nicole C. Schmitt, Zachary S. Buchwald
{"title":"联合放疗和αPD-L1通过刺激肿瘤引流淋巴结内CD8+ PD-1+ TCF-1+ T细胞增强肿瘤控制","authors":"Yang Shen, Erin Connolly, Meili Aiello, Chengjing Zhou, Prasanthi Chappa, Haorui Song, Patan Tippitak, Tarralyn Clark, Maria Cardenas, Nataliya Prokhnevska, Annapaola Mariniello, Isabelle De Bruyker, Meghana S. Pagadala, Vishal R. Dhere, Sarwish Rafiq, Aparna H. Kesarwala, Alexandre Orthwein, Susan N. Thomas, Shirley L. Zhang, Mohammad K. Khan, J. Brandon Dixon, Gregory B. Lesinski, Michael C. Lowe, Haydn Kissick, David S. Yu, Chrystal M. Paulos, Nicole C. Schmitt, Zachary S. Buchwald","doi":"10.1038/s41467-025-58510-1","DOIUrl":null,"url":null,"abstract":"<p>Combination radiotherapy (RT) and αPD-L1 therapy has potential to enhance local and distant (abscopal) tumor control, however, clinical results in humans have been variable. Using murine melanoma models, we found RT + αPD-L1 increases intra-tumor progenitor CD8+ PD-1+ TCF-1+ T cells. This increase depends on trafficking of the PD-1+ TCF-1+ cells from the tumor-draining lymph node (TdLN) to the tumor. RT alone promotes the expansion and differentiation of the TdLN derived PD-1+ TCF-1+ cells into TIM-3+ GZMB+ TCF-1- effector-like cells in the tumor with further enhancement after the addition of αPD-L1. In the TdLN, combination therapy enriches for a novel PD-1+ TCF-1+ TOX- LY6A+ subset with expression of a type I interferon and migratory signature. This subset is able to traffic to the tumor and differentiate into TIM-3+ TCF-1- cells. Finally, we found that ablation of the PD-1+ TCF-1+ T cell population attenuates the enhanced tumor control observed with combination RT + αPD-L1. These results suggest that abscopal response failures may be secondary to impaired stimulation of TdLN CD8+ PD-1 + TCF-1+ T cells or an inability of PD-1+ TCF-1+ cells in the TdLN to traffic to the tumor.</p>","PeriodicalId":19066,"journal":{"name":"Nature Communications","volume":"218 1","pages":""},"PeriodicalIF":15.7000,"publicationDate":"2025-04-14","publicationTypes":"Journal Article","fieldsOfStudy":null,"isOpenAccess":false,"openAccessPdf":"","citationCount":"0","resultStr":"{\"title\":\"Combination radiation and αPD-L1 enhance tumor control by stimulating CD8+ PD-1+ TCF-1+ T cells in the tumor-draining lymph node\",\"authors\":\"Yang Shen, Erin Connolly, Meili Aiello, Chengjing Zhou, Prasanthi Chappa, Haorui Song, Patan Tippitak, Tarralyn Clark, Maria Cardenas, Nataliya Prokhnevska, Annapaola Mariniello, Isabelle De Bruyker, Meghana S. Pagadala, Vishal R. Dhere, Sarwish Rafiq, Aparna H. Kesarwala, Alexandre Orthwein, Susan N. Thomas, Shirley L. Zhang, Mohammad K. Khan, J. Brandon Dixon, Gregory B. Lesinski, Michael C. Lowe, Haydn Kissick, David S. Yu, Chrystal M. Paulos, Nicole C. Schmitt, Zachary S. Buchwald\",\"doi\":\"10.1038/s41467-025-58510-1\",\"DOIUrl\":null,\"url\":null,\"abstract\":\"<p>Combination radiotherapy (RT) and αPD-L1 therapy has potential to enhance local and distant (abscopal) tumor control, however, clinical results in humans have been variable. Using murine melanoma models, we found RT + αPD-L1 increases intra-tumor progenitor CD8+ PD-1+ TCF-1+ T cells. This increase depends on trafficking of the PD-1+ TCF-1+ cells from the tumor-draining lymph node (TdLN) to the tumor. RT alone promotes the expansion and differentiation of the TdLN derived PD-1+ TCF-1+ cells into TIM-3+ GZMB+ TCF-1- effector-like cells in the tumor with further enhancement after the addition of αPD-L1. In the TdLN, combination therapy enriches for a novel PD-1+ TCF-1+ TOX- LY6A+ subset with expression of a type I interferon and migratory signature. This subset is able to traffic to the tumor and differentiate into TIM-3+ TCF-1- cells. Finally, we found that ablation of the PD-1+ TCF-1+ T cell population attenuates the enhanced tumor control observed with combination RT + αPD-L1. These results suggest that abscopal response failures may be secondary to impaired stimulation of TdLN CD8+ PD-1 + TCF-1+ T cells or an inability of PD-1+ TCF-1+ cells in the TdLN to traffic to the tumor.</p>\",\"PeriodicalId\":19066,\"journal\":{\"name\":\"Nature Communications\",\"volume\":\"218 1\",\"pages\":\"\"},\"PeriodicalIF\":15.7000,\"publicationDate\":\"2025-04-14\",\"publicationTypes\":\"Journal Article\",\"fieldsOfStudy\":null,\"isOpenAccess\":false,\"openAccessPdf\":\"\",\"citationCount\":\"0\",\"resultStr\":null,\"platform\":\"Semanticscholar\",\"paperid\":null,\"PeriodicalName\":\"Nature Communications\",\"FirstCategoryId\":\"103\",\"ListUrlMain\":\"https://doi.org/10.1038/s41467-025-58510-1\",\"RegionNum\":1,\"RegionCategory\":\"综合性期刊\",\"ArticlePicture\":[],\"TitleCN\":null,\"AbstractTextCN\":null,\"PMCID\":null,\"EPubDate\":\"\",\"PubModel\":\"\",\"JCR\":\"Q1\",\"JCRName\":\"MULTIDISCIPLINARY SCIENCES\",\"Score\":null,\"Total\":0}","platform":"Semanticscholar","paperid":null,"PeriodicalName":"Nature Communications","FirstCategoryId":"103","ListUrlMain":"https://doi.org/10.1038/s41467-025-58510-1","RegionNum":1,"RegionCategory":"综合性期刊","ArticlePicture":[],"TitleCN":null,"AbstractTextCN":null,"PMCID":null,"EPubDate":"","PubModel":"","JCR":"Q1","JCRName":"MULTIDISCIPLINARY SCIENCES","Score":null,"Total":0}
引用次数: 0

摘要

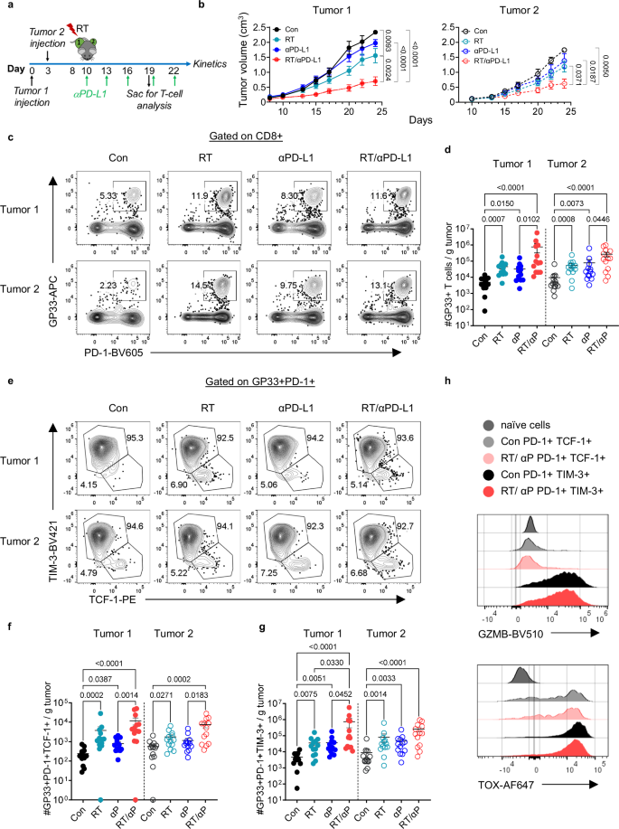
联合放疗(RT)和αPD-L1治疗有可能增强局部和远端肿瘤控制,然而,人类的临床结果一直是可变的。在小鼠黑色素瘤模型中,我们发现RT + αPD-L1增加了肿瘤内祖细胞CD8+ PD-1+ TCF-1+ T细胞。这种增加取决于PD-1+ TCF-1+细胞从肿瘤引流淋巴结(TdLN)到肿瘤的运输。单独RT可促进TdLN衍生的PD-1+ TCF-1+细胞在肿瘤内扩增分化为TIM-3+ GZMB+ TCF-1-效应样细胞,并在加入αPD-L1后进一步增强。在TdLN中,联合治疗丰富了新的PD-1+ TCF-1+ TOX- LY6A+亚群,表达I型干扰素和迁移特征。该亚群能够进入肿瘤并分化为TIM-3+ TCF-1-细胞。最后,我们发现PD-1+ TCF-1+ T细胞群的消融削弱了RT + αPD-L1联合治疗所增强的肿瘤控制。这些结果表明,体外反应失败可能继发于TdLN CD8+ PD-1+ TCF-1+ T细胞的刺激受损或TdLN中PD-1+ TCF-1+细胞无法运输到肿瘤。
本文章由计算机程序翻译,如有差异,请以英文原文为准。

Combination radiation and αPD-L1 enhance tumor control by stimulating CD8+ PD-1+ TCF-1+ T cells in the tumor-draining lymph node

Combination radiation and αPD-L1 enhance tumor control by stimulating CD8+ PD-1+ TCF-1+ T cells in the tumor-draining lymph node

Combination radiotherapy (RT) and αPD-L1 therapy has potential to enhance local and distant (abscopal) tumor control, however, clinical results in humans have been variable. Using murine melanoma models, we found RT + αPD-L1 increases intra-tumor progenitor CD8+ PD-1+ TCF-1+ T cells. This increase depends on trafficking of the PD-1+ TCF-1+ cells from the tumor-draining lymph node (TdLN) to the tumor. RT alone promotes the expansion and differentiation of the TdLN derived PD-1+ TCF-1+ cells into TIM-3+ GZMB+ TCF-1- effector-like cells in the tumor with further enhancement after the addition of αPD-L1. In the TdLN, combination therapy enriches for a novel PD-1+ TCF-1+ TOX- LY6A+ subset with expression of a type I interferon and migratory signature. This subset is able to traffic to the tumor and differentiate into TIM-3+ TCF-1- cells. Finally, we found that ablation of the PD-1+ TCF-1+ T cell population attenuates the enhanced tumor control observed with combination RT + αPD-L1. These results suggest that abscopal response failures may be secondary to impaired stimulation of TdLN CD8+ PD-1 + TCF-1+ T cells or an inability of PD-1+ TCF-1+ cells in the TdLN to traffic to the tumor.

求助全文
通过发布文献求助,成功后即可免费获取论文全文。 去求助
来源期刊
Nature Communications
Nature Communications Biological Science Disciplines-
CiteScore
24.90
自引率
2.40%
发文量
6928
审稿时长
3.7 months
期刊介绍: Nature Communications, an open-access journal, publishes high-quality research spanning all areas of the natural sciences. Papers featured in the journal showcase significant advances relevant to specialists in each respective field. With a 2-year impact factor of 16.6 (2022) and a median time of 8 days from submission to the first editorial decision, Nature Communications is committed to rapid dissemination of research findings. As a multidisciplinary journal, it welcomes contributions from biological, health, physical, chemical, Earth, social, mathematical, applied, and engineering sciences, aiming to highlight important breakthroughs within each domain.
×
引用
GB/T 7714-2015
复制
MLA
复制
APA
复制
导出至
BibTeX EndNote RefMan NoteFirst NoteExpress
×
提示
您的信息不完整,为了账户安全,请先补充。
现在去补充
×
提示
您因"违规操作"
具体请查看互助需知
我知道了
×
提示
确定
请完成安全验证×
copy
已复制链接
快去分享给好友吧!
我知道了
右上角分享
点击右上角分享
0
联系我们:info@booksci.cn Book学术提供免费学术资源搜索服务,方便国内外学者检索中英文文献。致力于提供最便捷和优质的服务体验。 Copyright © 2023 布克学术 All rights reserved.
京ICP备2023020795号-1
ghs 京公网安备 11010802042870号
Book学术文献互助
Book学术文献互助群
群 号:604180095
Book学术官方微信