miR-627-5p 通过靶向 ANGPTL4 抑制宫颈癌的恶性进展

IF 2.1 4区 生物学 Q4 CELL BIOLOGY
Xinghua Wu, Kai Lin, Chen Gao, Yinfang Ni, Li Zhang, Tailai Yang, Jinguo Chen
{"title":"miR-627-5p 通过靶向 ANGPTL4 抑制宫颈癌的恶性进展","authors":"Xinghua Wu, Kai Lin, Chen Gao, Yinfang Ni, Li Zhang, Tailai Yang, Jinguo Chen","doi":"10.4081/ejh.2025.4161","DOIUrl":null,"url":null,"abstract":"<p><p>In recent years, accumulating evidence has highlighted the critical role of miR-627-5p in the occurrence and progression of various cancers. However, its specific role and mechanism in cervical cancer (CC) remain unclear. This study aimed to elucidate the mechanism by which miR-627-5p inhibits the malignant progression of CC and assess its potential clinical implications. In C33A cells, the mRNA expression levels of ANGPTL4 and miR-627-5p were analyzed using qRT-PCR. The miR-627-5p mimics and their control (miR-NC) were transfected into C33A cells to determine whether miR-627-5p directly regulates ANGPTL4 expression. A comprehensive suite of assays, including CCK-8, migration, transwell, flow cytometry, and Western blotting, was conducted to evaluate how miR-627-5p modulates the malignant biological behavior of CC cells. Rescue experiments were performed by overexpressing ANGPTL4. In C33A cells, miR-627-5p expression was reduced, whereas ANGPTL4 expression was elevated. Further analysis confirmed that miR-627-5p negatively regulates ANGPTL4 by directly targeting its 3'-UTR. Functional assays demonstrated that miR-627-5p inhibits proliferation, invasion, migration, and epithelial-mesenchymal transition (EMT) while promoting apoptosis and S-phase arrest in C33A cells, effects that were reversed by ANGPTL4 overexpression. These findings highlight the potential of miR-627-5p as both a biomarker and a therapeutic target for CC. By inhibiting EMT and regulating ANGPTL4 expression, miR-627-5p may provide a novel avenue for improving therapeutic strategies, particularly in advanced or metastatic CC. Moreover, miRNA-based therapies, supported by advanced delivery systems such as nanoparticle carriers, could enhance the stability and precision of miR-627-5p applications. This study lays the groundwork for future research integrating miR-627-5p into precision medicine approaches for CC treatment.</p>","PeriodicalId":50487,"journal":{"name":"European Journal of Histochemistry","volume":"69 2","pages":""},"PeriodicalIF":2.1000,"publicationDate":"2025-04-07","publicationTypes":"Journal Article","fieldsOfStudy":null,"isOpenAccess":false,"openAccessPdf":"https://www.ncbi.nlm.nih.gov/pmc/articles/PMC12038335/pdf/","citationCount":"0","resultStr":"{\"title\":\"miR-627-5p inhibits malignant progression of cervical cancer by targeting ANGPTL4.\",\"authors\":\"Xinghua Wu, Kai Lin, Chen Gao, Yinfang Ni, Li Zhang, Tailai Yang, Jinguo Chen\",\"doi\":\"10.4081/ejh.2025.4161\",\"DOIUrl\":null,\"url\":null,\"abstract\":\"<p><p>In recent years, accumulating evidence has highlighted the critical role of miR-627-5p in the occurrence and progression of various cancers. However, its specific role and mechanism in cervical cancer (CC) remain unclear. This study aimed to elucidate the mechanism by which miR-627-5p inhibits the malignant progression of CC and assess its potential clinical implications. In C33A cells, the mRNA expression levels of ANGPTL4 and miR-627-5p were analyzed using qRT-PCR. The miR-627-5p mimics and their control (miR-NC) were transfected into C33A cells to determine whether miR-627-5p directly regulates ANGPTL4 expression. A comprehensive suite of assays, including CCK-8, migration, transwell, flow cytometry, and Western blotting, was conducted to evaluate how miR-627-5p modulates the malignant biological behavior of CC cells. Rescue experiments were performed by overexpressing ANGPTL4. In C33A cells, miR-627-5p expression was reduced, whereas ANGPTL4 expression was elevated. Further analysis confirmed that miR-627-5p negatively regulates ANGPTL4 by directly targeting its 3'-UTR. Functional assays demonstrated that miR-627-5p inhibits proliferation, invasion, migration, and epithelial-mesenchymal transition (EMT) while promoting apoptosis and S-phase arrest in C33A cells, effects that were reversed by ANGPTL4 overexpression. These findings highlight the potential of miR-627-5p as both a biomarker and a therapeutic target for CC. By inhibiting EMT and regulating ANGPTL4 expression, miR-627-5p may provide a novel avenue for improving therapeutic strategies, particularly in advanced or metastatic CC. Moreover, miRNA-based therapies, supported by advanced delivery systems such as nanoparticle carriers, could enhance the stability and precision of miR-627-5p applications. This study lays the groundwork for future research integrating miR-627-5p into precision medicine approaches for CC treatment.</p>\",\"PeriodicalId\":50487,\"journal\":{\"name\":\"European Journal of Histochemistry\",\"volume\":\"69 2\",\"pages\":\"\"},\"PeriodicalIF\":2.1000,\"publicationDate\":\"2025-04-07\",\"publicationTypes\":\"Journal Article\",\"fieldsOfStudy\":null,\"isOpenAccess\":false,\"openAccessPdf\":\"https://www.ncbi.nlm.nih.gov/pmc/articles/PMC12038335/pdf/\",\"citationCount\":\"0\",\"resultStr\":null,\"platform\":\"Semanticscholar\",\"paperid\":null,\"PeriodicalName\":\"European Journal of Histochemistry\",\"FirstCategoryId\":\"99\",\"ListUrlMain\":\"https://doi.org/10.4081/ejh.2025.4161\",\"RegionNum\":4,\"RegionCategory\":\"生物学\",\"ArticlePicture\":[],\"TitleCN\":null,\"AbstractTextCN\":null,\"PMCID\":null,\"EPubDate\":\"\",\"PubModel\":\"\",\"JCR\":\"Q4\",\"JCRName\":\"CELL BIOLOGY\",\"Score\":null,\"Total\":0}","platform":"Semanticscholar","paperid":null,"PeriodicalName":"European Journal of Histochemistry","FirstCategoryId":"99","ListUrlMain":"https://doi.org/10.4081/ejh.2025.4161","RegionNum":4,"RegionCategory":"生物学","ArticlePicture":[],"TitleCN":null,"AbstractTextCN":null,"PMCID":null,"EPubDate":"","PubModel":"","JCR":"Q4","JCRName":"CELL BIOLOGY","Score":null,"Total":0}
引用次数: 0

摘要

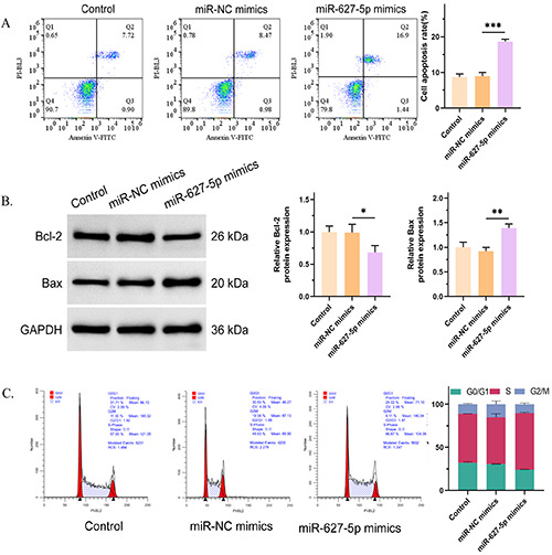
近年来,越来越多的证据强调了miR-627-5p在各种癌症的发生和发展中的关键作用。然而,其在宫颈癌(CC)中的具体作用和机制尚不清楚。本研究旨在阐明miR-627-5p抑制CC恶性进展的机制,并评估其潜在的临床意义。在C33A细胞中,采用qRT-PCR分析ANGPTL4和miR-627-5p的mRNA表达水平。将miR-627-5p模拟物及其对照物(miR-NC)转染到C33A细胞中,以确定miR-627-5p是否直接调节ANGPTL4的表达。一套全面的检测,包括CCK-8、迁移、transwell、流式细胞术和Western blotting,被用于评估miR-627-5p如何调节CC细胞的恶性生物学行为。通过过表达ANGPTL4进行救援实验。在C33A细胞中,miR-627-5p表达降低,而ANGPTL4表达升高。进一步分析证实,miR-627-5p通过直接靶向ANGPTL4的3′-UTR负性调控ANGPTL4。功能分析表明,miR-627-5p抑制C33A细胞的增殖、侵袭、迁移和上皮-间质转化(EMT),同时促进细胞凋亡和s期阻滞,这些作用被ANGPTL4过表达逆转。这些发现强调了miR-627-5p作为CC的生物标志物和治疗靶点的潜力。通过抑制EMT和调节ANGPTL4的表达,miR-627-5p可能为改善治疗策略提供新的途径,特别是在晚期或转移性CC中。此外,基于mirna的治疗,由先进的递送系统(如纳米颗粒载体)支持,可以提高miR-627-5p应用的稳定性和准确性。本研究为未来研究将miR-627-5p整合到CC治疗的精准医学方法中奠定了基础。
本文章由计算机程序翻译,如有差异,请以英文原文为准。

miR-627-5p inhibits malignant progression of cervical cancer by targeting ANGPTL4.

miR-627-5p inhibits malignant progression of cervical cancer by targeting ANGPTL4.

miR-627-5p inhibits malignant progression of cervical cancer by targeting ANGPTL4.

miR-627-5p inhibits malignant progression of cervical cancer by targeting ANGPTL4.

In recent years, accumulating evidence has highlighted the critical role of miR-627-5p in the occurrence and progression of various cancers. However, its specific role and mechanism in cervical cancer (CC) remain unclear. This study aimed to elucidate the mechanism by which miR-627-5p inhibits the malignant progression of CC and assess its potential clinical implications. In C33A cells, the mRNA expression levels of ANGPTL4 and miR-627-5p were analyzed using qRT-PCR. The miR-627-5p mimics and their control (miR-NC) were transfected into C33A cells to determine whether miR-627-5p directly regulates ANGPTL4 expression. A comprehensive suite of assays, including CCK-8, migration, transwell, flow cytometry, and Western blotting, was conducted to evaluate how miR-627-5p modulates the malignant biological behavior of CC cells. Rescue experiments were performed by overexpressing ANGPTL4. In C33A cells, miR-627-5p expression was reduced, whereas ANGPTL4 expression was elevated. Further analysis confirmed that miR-627-5p negatively regulates ANGPTL4 by directly targeting its 3'-UTR. Functional assays demonstrated that miR-627-5p inhibits proliferation, invasion, migration, and epithelial-mesenchymal transition (EMT) while promoting apoptosis and S-phase arrest in C33A cells, effects that were reversed by ANGPTL4 overexpression. These findings highlight the potential of miR-627-5p as both a biomarker and a therapeutic target for CC. By inhibiting EMT and regulating ANGPTL4 expression, miR-627-5p may provide a novel avenue for improving therapeutic strategies, particularly in advanced or metastatic CC. Moreover, miRNA-based therapies, supported by advanced delivery systems such as nanoparticle carriers, could enhance the stability and precision of miR-627-5p applications. This study lays the groundwork for future research integrating miR-627-5p into precision medicine approaches for CC treatment.

求助全文
通过发布文献求助,成功后即可免费获取论文全文。 去求助
来源期刊
European Journal of Histochemistry
European Journal of Histochemistry 生物-细胞生物学
CiteScore
3.70
自引率
5.00%
发文量
47
审稿时长
3 months
期刊介绍: The Journal publishes original papers concerning investigations by histochemical and immunohistochemical methods, and performed with the aid of light, super-resolution and electron microscopy, cytometry and imaging techniques. Coverage extends to: functional cell and tissue biology in animals and plants; cell differentiation and death; cell-cell interaction and molecular trafficking; biology of cell development and senescence; nerve and muscle cell biology; cellular basis of diseases. The histochemical approach is nowadays essentially aimed at locating molecules in the very place where they exert their biological roles, and at describing dynamically specific chemical activities in living cells. Basic research on cell functional organization is essential for understanding the mechanisms underlying major biological processes such as differentiation, the control of tissue homeostasis, and the regulation of normal and tumor cell growth. Even more than in the past, the European Journal of Histochemistry, as a journal of functional cytology, represents the venue where cell scientists may present and discuss their original results, technical improvements and theories.
×
引用
GB/T 7714-2015
复制
MLA
复制
APA
复制
导出至
BibTeX EndNote RefMan NoteFirst NoteExpress
×
提示
您的信息不完整,为了账户安全,请先补充。
现在去补充
×
提示
您因"违规操作"
具体请查看互助需知
我知道了
×
提示
确定
请完成安全验证×
copy
已复制链接
快去分享给好友吧!
我知道了
右上角分享
点击右上角分享
0
联系我们:info@booksci.cn Book学术提供免费学术资源搜索服务,方便国内外学者检索中英文文献。致力于提供最便捷和优质的服务体验。 Copyright © 2023 布克学术 All rights reserved.
京ICP备2023020795号-1
ghs 京公网安备 11010802042870号
Book学术文献互助
Book学术文献互助群
群 号:604180095
Book学术官方微信