单细胞转录组与全基因组关联研究揭示了颈动脉和股动脉斑块的异质性及其与斑块稳定性的关系。

IF 3.9 2区 综合性期刊 Q1 MULTIDISCIPLINARY SCIENCES
Xinhuang Hou, Zhipeng Li, Jun Lin, Wei Lin, Luyao Li, Xiaoqi Zheng, Xiaoling Lai, Lin Zhu, Pingfan Guo, Fanggang Cai, Jinchi Zhang, Wanglong Li, Changwei Yang, Yiquan Dai
{"title":"单细胞转录组与全基因组关联研究揭示了颈动脉和股动脉斑块的异质性及其与斑块稳定性的关系。","authors":"Xinhuang Hou, Zhipeng Li, Jun Lin, Wei Lin, Luyao Li, Xiaoqi Zheng, Xiaoling Lai, Lin Zhu, Pingfan Guo, Fanggang Cai, Jinchi Zhang, Wanglong Li, Changwei Yang, Yiquan Dai","doi":"10.1038/s41598-025-96434-4","DOIUrl":null,"url":null,"abstract":"<p><p>Carotid and femoral plaques exhibit varying degrees of stability; however, the relationships of different genes/cell types with plaque embolism are poorly understood. We evaluated differential gene/cell expression and investigated the cells/genes associated with carotid and femoral artery plaque embolism. sc-RNA-seq and bulk RNA data were obtained to identify differentially expressed genes (DEGs). Seven machine learning models were trained, and the top 10 DEGs across all models were selected. The most disturbed cells in carotid and femoral artery plaques were identified using Augur, while the genes and cells in the carotid plaque associated with embolism were analyzed through scPagwas. The differences in most disturbed cells and embolism-related cells were further analyzed. Compared with femoral plaques, carotid plaques had 80 downregulated and 90 upregulated genes. Machine learning identified the key DEGs between carotid and femoral plaques were predominantly from the HOX gene family. Natural Killer (NK) cells were the most significantly disturbed cells between carotid and femoral plaques, and they may be most strongly associated with plaque embolism. Among the differential genes in NK cells, CD2 was most associated with embolism. Our research may offer new insights into atherosclerosis at different locations.</p>","PeriodicalId":21811,"journal":{"name":"Scientific Reports","volume":"15 1","pages":"11812"},"PeriodicalIF":3.9000,"publicationDate":"2025-04-07","publicationTypes":"Journal Article","fieldsOfStudy":null,"isOpenAccess":false,"openAccessPdf":"https://www.ncbi.nlm.nih.gov/pmc/articles/PMC11973204/pdf/","citationCount":"0","resultStr":"{\"title\":\"Single-cell transcriptome integrated with genome-wide association study reveals heterogeneity of carotid and femoral plaques and its association with plaque stability.\",\"authors\":\"Xinhuang Hou, Zhipeng Li, Jun Lin, Wei Lin, Luyao Li, Xiaoqi Zheng, Xiaoling Lai, Lin Zhu, Pingfan Guo, Fanggang Cai, Jinchi Zhang, Wanglong Li, Changwei Yang, Yiquan Dai\",\"doi\":\"10.1038/s41598-025-96434-4\",\"DOIUrl\":null,\"url\":null,\"abstract\":\"<p><p>Carotid and femoral plaques exhibit varying degrees of stability; however, the relationships of different genes/cell types with plaque embolism are poorly understood. We evaluated differential gene/cell expression and investigated the cells/genes associated with carotid and femoral artery plaque embolism. sc-RNA-seq and bulk RNA data were obtained to identify differentially expressed genes (DEGs). Seven machine learning models were trained, and the top 10 DEGs across all models were selected. The most disturbed cells in carotid and femoral artery plaques were identified using Augur, while the genes and cells in the carotid plaque associated with embolism were analyzed through scPagwas. The differences in most disturbed cells and embolism-related cells were further analyzed. Compared with femoral plaques, carotid plaques had 80 downregulated and 90 upregulated genes. Machine learning identified the key DEGs between carotid and femoral plaques were predominantly from the HOX gene family. Natural Killer (NK) cells were the most significantly disturbed cells between carotid and femoral plaques, and they may be most strongly associated with plaque embolism. Among the differential genes in NK cells, CD2 was most associated with embolism. Our research may offer new insights into atherosclerosis at different locations.</p>\",\"PeriodicalId\":21811,\"journal\":{\"name\":\"Scientific Reports\",\"volume\":\"15 1\",\"pages\":\"11812\"},\"PeriodicalIF\":3.9000,\"publicationDate\":\"2025-04-07\",\"publicationTypes\":\"Journal Article\",\"fieldsOfStudy\":null,\"isOpenAccess\":false,\"openAccessPdf\":\"https://www.ncbi.nlm.nih.gov/pmc/articles/PMC11973204/pdf/\",\"citationCount\":\"0\",\"resultStr\":null,\"platform\":\"Semanticscholar\",\"paperid\":null,\"PeriodicalName\":\"Scientific Reports\",\"FirstCategoryId\":\"103\",\"ListUrlMain\":\"https://doi.org/10.1038/s41598-025-96434-4\",\"RegionNum\":2,\"RegionCategory\":\"综合性期刊\",\"ArticlePicture\":[],\"TitleCN\":null,\"AbstractTextCN\":null,\"PMCID\":null,\"EPubDate\":\"\",\"PubModel\":\"\",\"JCR\":\"Q1\",\"JCRName\":\"MULTIDISCIPLINARY SCIENCES\",\"Score\":null,\"Total\":0}","platform":"Semanticscholar","paperid":null,"PeriodicalName":"Scientific Reports","FirstCategoryId":"103","ListUrlMain":"https://doi.org/10.1038/s41598-025-96434-4","RegionNum":2,"RegionCategory":"综合性期刊","ArticlePicture":[],"TitleCN":null,"AbstractTextCN":null,"PMCID":null,"EPubDate":"","PubModel":"","JCR":"Q1","JCRName":"MULTIDISCIPLINARY SCIENCES","Score":null,"Total":0}
引用次数: 0

摘要

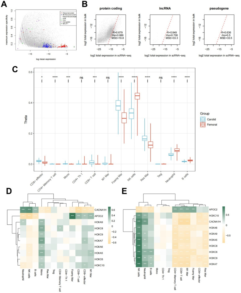
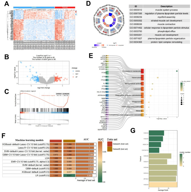
颈动脉和股动脉斑块表现出不同程度的稳定性;然而,不同基因/细胞类型与斑块栓塞的关系尚不清楚。我们评估了差异基因/细胞表达,并研究了与颈动脉和股动脉斑块栓塞相关的细胞/基因。获得sc-RNA-seq和大量RNA数据以鉴定差异表达基因(DEGs)。训练了7个机器学习模型,并在所有模型中选择了前10个deg。使用Augur识别颈动脉和股动脉斑块中最受干扰的细胞,使用scPagwas分析颈动脉斑块中与栓塞相关的基因和细胞。进一步分析大多数紊乱细胞和栓塞相关细胞的差异。与股骨斑块相比,颈动脉斑块有80个下调基因和90个上调基因。机器学习发现颈动脉斑块和股动脉斑块之间的关键deg主要来自HOX基因家族。自然杀伤细胞(NK)是颈动脉和股动脉斑块之间最明显的紊乱细胞,它们可能与斑块栓塞最密切相关。在NK细胞的差异基因中,CD2与栓塞最相关。我们的研究可能为不同部位的动脉粥样硬化提供新的见解。
本文章由计算机程序翻译,如有差异,请以英文原文为准。

Single-cell transcriptome integrated with genome-wide association study reveals heterogeneity of carotid and femoral plaques and its association with plaque stability.

Single-cell transcriptome integrated with genome-wide association study reveals heterogeneity of carotid and femoral plaques and its association with plaque stability.

Single-cell transcriptome integrated with genome-wide association study reveals heterogeneity of carotid and femoral plaques and its association with plaque stability.

Single-cell transcriptome integrated with genome-wide association study reveals heterogeneity of carotid and femoral plaques and its association with plaque stability.

Carotid and femoral plaques exhibit varying degrees of stability; however, the relationships of different genes/cell types with plaque embolism are poorly understood. We evaluated differential gene/cell expression and investigated the cells/genes associated with carotid and femoral artery plaque embolism. sc-RNA-seq and bulk RNA data were obtained to identify differentially expressed genes (DEGs). Seven machine learning models were trained, and the top 10 DEGs across all models were selected. The most disturbed cells in carotid and femoral artery plaques were identified using Augur, while the genes and cells in the carotid plaque associated with embolism were analyzed through scPagwas. The differences in most disturbed cells and embolism-related cells were further analyzed. Compared with femoral plaques, carotid plaques had 80 downregulated and 90 upregulated genes. Machine learning identified the key DEGs between carotid and femoral plaques were predominantly from the HOX gene family. Natural Killer (NK) cells were the most significantly disturbed cells between carotid and femoral plaques, and they may be most strongly associated with plaque embolism. Among the differential genes in NK cells, CD2 was most associated with embolism. Our research may offer new insights into atherosclerosis at different locations.

求助全文
通过发布文献求助,成功后即可免费获取论文全文。 去求助
来源期刊
Scientific Reports
Scientific Reports Natural Science Disciplines-
CiteScore
7.50
自引率
4.30%
发文量
19567
审稿时长
3.9 months
期刊介绍: We publish original research from all areas of the natural sciences, psychology, medicine and engineering. You can learn more about what we publish by browsing our specific scientific subject areas below or explore Scientific Reports by browsing all articles and collections. Scientific Reports has a 2-year impact factor: 4.380 (2021), and is the 6th most-cited journal in the world, with more than 540,000 citations in 2020 (Clarivate Analytics, 2021). •Engineering Engineering covers all aspects of engineering, technology, and applied science. It plays a crucial role in the development of technologies to address some of the world''s biggest challenges, helping to save lives and improve the way we live. •Physical sciences Physical sciences are those academic disciplines that aim to uncover the underlying laws of nature — often written in the language of mathematics. It is a collective term for areas of study including astronomy, chemistry, materials science and physics. •Earth and environmental sciences Earth and environmental sciences cover all aspects of Earth and planetary science and broadly encompass solid Earth processes, surface and atmospheric dynamics, Earth system history, climate and climate change, marine and freshwater systems, and ecology. It also considers the interactions between humans and these systems. •Biological sciences Biological sciences encompass all the divisions of natural sciences examining various aspects of vital processes. The concept includes anatomy, physiology, cell biology, biochemistry and biophysics, and covers all organisms from microorganisms, animals to plants. •Health sciences The health sciences study health, disease and healthcare. This field of study aims to develop knowledge, interventions and technology for use in healthcare to improve the treatment of patients.
×
引用
GB/T 7714-2015
复制
MLA
复制
APA
复制
导出至
BibTeX EndNote RefMan NoteFirst NoteExpress
×
提示
您的信息不完整,为了账户安全,请先补充。
现在去补充
×
提示
您因"违规操作"
具体请查看互助需知
我知道了
×
提示
确定
请完成安全验证×
copy
已复制链接
快去分享给好友吧!
我知道了
右上角分享
点击右上角分享
0
联系我们:info@booksci.cn Book学术提供免费学术资源搜索服务,方便国内外学者检索中英文文献。致力于提供最便捷和优质的服务体验。 Copyright © 2023 布克学术 All rights reserved.
京ICP备2023020795号-1
ghs 京公网安备 11010802042870号
Book学术文献互助
Book学术文献互助群
群 号:604180095
Book学术官方微信