靶向敲除记忆激活神经元集合中的NMDA受体会损害远距离恐惧消退。

IF 2.9 3区 医学 Q2 NEUROSCIENCES
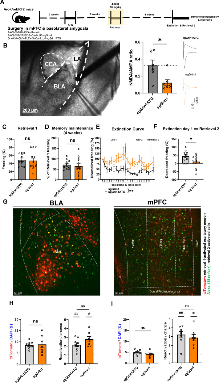
Yongmin Sung, Dae Hee Han, Junhyuk Kim, Pojeong Park, Bong-Kiun Kaang
{"title":"靶向敲除记忆激活神经元集合中的NMDA受体会损害远距离恐惧消退。","authors":"Yongmin Sung, Dae Hee Han, Junhyuk Kim, Pojeong Park, Bong-Kiun Kaang","doi":"10.1186/s13041-025-01203-z","DOIUrl":null,"url":null,"abstract":"<p><p>Fear extinction training in rodents decreases fear responses, providing a model for the development of post-traumatic stress disorder therapeutics. Fear memory recall reactivates the consolidated fear memory trace across multiple brain regions, and several studies have suggested that these recall-activated neurons are re-engaged during extinction. However, the molecular mechanisms linking this reactivation to extinction remain largely elusive. Here, we investigated the role of N-Methyl-D-Aspartate receptors (NMDARs) in remote memory recall-activated neurons within the basolateral amygdala and the medial prefrontal cortex during extinction training in mice. We found that Grin1 knockdown in these specific ensembles impaired extinction of remote fear memory, but did not reduce their reactivation during retrieval of the extinguished memory. These data suggest that while reactivation of these neuronal populations persists, their NMDARs are crucial for driving the synaptic plasticity needed to extinguish remote fear memories.</p>","PeriodicalId":18851,"journal":{"name":"Molecular Brain","volume":"18 1","pages":"30"},"PeriodicalIF":2.9000,"publicationDate":"2025-04-05","publicationTypes":"Journal Article","fieldsOfStudy":null,"isOpenAccess":false,"openAccessPdf":"https://www.ncbi.nlm.nih.gov/pmc/articles/PMC11972453/pdf/","citationCount":"0","resultStr":"{\"title\":\"Targeted NMDA receptor knockdown in recall-activated neuronal ensembles impairs remote fear extinction.\",\"authors\":\"Yongmin Sung, Dae Hee Han, Junhyuk Kim, Pojeong Park, Bong-Kiun Kaang\",\"doi\":\"10.1186/s13041-025-01203-z\",\"DOIUrl\":null,\"url\":null,\"abstract\":\"<p><p>Fear extinction training in rodents decreases fear responses, providing a model for the development of post-traumatic stress disorder therapeutics. Fear memory recall reactivates the consolidated fear memory trace across multiple brain regions, and several studies have suggested that these recall-activated neurons are re-engaged during extinction. However, the molecular mechanisms linking this reactivation to extinction remain largely elusive. Here, we investigated the role of N-Methyl-D-Aspartate receptors (NMDARs) in remote memory recall-activated neurons within the basolateral amygdala and the medial prefrontal cortex during extinction training in mice. We found that Grin1 knockdown in these specific ensembles impaired extinction of remote fear memory, but did not reduce their reactivation during retrieval of the extinguished memory. These data suggest that while reactivation of these neuronal populations persists, their NMDARs are crucial for driving the synaptic plasticity needed to extinguish remote fear memories.</p>\",\"PeriodicalId\":18851,\"journal\":{\"name\":\"Molecular Brain\",\"volume\":\"18 1\",\"pages\":\"30\"},\"PeriodicalIF\":2.9000,\"publicationDate\":\"2025-04-05\",\"publicationTypes\":\"Journal Article\",\"fieldsOfStudy\":null,\"isOpenAccess\":false,\"openAccessPdf\":\"https://www.ncbi.nlm.nih.gov/pmc/articles/PMC11972453/pdf/\",\"citationCount\":\"0\",\"resultStr\":null,\"platform\":\"Semanticscholar\",\"paperid\":null,\"PeriodicalName\":\"Molecular Brain\",\"FirstCategoryId\":\"3\",\"ListUrlMain\":\"https://doi.org/10.1186/s13041-025-01203-z\",\"RegionNum\":3,\"RegionCategory\":\"医学\",\"ArticlePicture\":[],\"TitleCN\":null,\"AbstractTextCN\":null,\"PMCID\":null,\"EPubDate\":\"\",\"PubModel\":\"\",\"JCR\":\"Q2\",\"JCRName\":\"NEUROSCIENCES\",\"Score\":null,\"Total\":0}","platform":"Semanticscholar","paperid":null,"PeriodicalName":"Molecular Brain","FirstCategoryId":"3","ListUrlMain":"https://doi.org/10.1186/s13041-025-01203-z","RegionNum":3,"RegionCategory":"医学","ArticlePicture":[],"TitleCN":null,"AbstractTextCN":null,"PMCID":null,"EPubDate":"","PubModel":"","JCR":"Q2","JCRName":"NEUROSCIENCES","Score":null,"Total":0}
引用次数: 0

摘要

在啮齿动物中进行恐惧消除训练可以减少恐惧反应,为创伤后应激障碍治疗的发展提供了一个模型。恐惧记忆回忆重新激活了大脑多个区域的巩固的恐惧记忆痕迹,一些研究表明,这些回忆激活的神经元在灭绝过程中被重新激活。然而,将这种重新激活与灭绝联系起来的分子机制在很大程度上仍然难以捉摸。在此,我们研究了n -甲基- d -天冬氨酸受体(NMDARs)在小鼠基底外侧杏仁核和内侧前额叶皮层的远程记忆激活神经元中的作用。我们发现,在这些特定的基因集合中,Grin1基因的敲低会损害远程恐惧记忆的消失,但不会减少它们在消失记忆的恢复过程中的重新激活。这些数据表明,虽然这些神经元群的重新激活持续存在,但它们的NMDARs对于驱动突触可塑性至关重要,而突触可塑性是消除远程恐惧记忆所必需的。
本文章由计算机程序翻译,如有差异,请以英文原文为准。

Targeted NMDA receptor knockdown in recall-activated neuronal ensembles impairs remote fear extinction.

Targeted NMDA receptor knockdown in recall-activated neuronal ensembles impairs remote fear extinction.

Fear extinction training in rodents decreases fear responses, providing a model for the development of post-traumatic stress disorder therapeutics. Fear memory recall reactivates the consolidated fear memory trace across multiple brain regions, and several studies have suggested that these recall-activated neurons are re-engaged during extinction. However, the molecular mechanisms linking this reactivation to extinction remain largely elusive. Here, we investigated the role of N-Methyl-D-Aspartate receptors (NMDARs) in remote memory recall-activated neurons within the basolateral amygdala and the medial prefrontal cortex during extinction training in mice. We found that Grin1 knockdown in these specific ensembles impaired extinction of remote fear memory, but did not reduce their reactivation during retrieval of the extinguished memory. These data suggest that while reactivation of these neuronal populations persists, their NMDARs are crucial for driving the synaptic plasticity needed to extinguish remote fear memories.

求助全文
通过发布文献求助,成功后即可免费获取论文全文。 去求助
来源期刊
Molecular Brain
Molecular Brain NEUROSCIENCES-
CiteScore
7.30
自引率
0.00%
发文量
97
审稿时长
>12 weeks
期刊介绍: Molecular Brain is an open access, peer-reviewed journal that considers manuscripts on all aspects of studies on the nervous system at the molecular, cellular, and systems level providing a forum for scientists to communicate their findings. Molecular brain research is a rapidly expanding research field in which integrative approaches at the genetic, molecular, cellular and synaptic levels yield key information about the physiological and pathological brain. These studies involve the use of a wide range of modern techniques in molecular biology, genomics, proteomics, imaging and electrophysiology.
×
引用
GB/T 7714-2015
复制
MLA
复制
APA
复制
导出至
BibTeX EndNote RefMan NoteFirst NoteExpress
×
提示
您的信息不完整,为了账户安全,请先补充。
现在去补充
×
提示
您因"违规操作"
具体请查看互助需知
我知道了
×
提示
确定
请完成安全验证×
copy
已复制链接
快去分享给好友吧!
我知道了
右上角分享
点击右上角分享
0
联系我们:info@booksci.cn Book学术提供免费学术资源搜索服务,方便国内外学者检索中英文文献。致力于提供最便捷和优质的服务体验。 Copyright © 2023 布克学术 All rights reserved.
京ICP备2023020795号-1
ghs 京公网安备 11010802042870号
Book学术文献互助
Book学术文献互助群
群 号:604180095
Book学术官方微信