探索利用中空纤维、平板盒和振动膜过滤技术从高密度大肠杆菌培养物和裂解物中获取和澄清多种重组蛋白的微滤方式。

IF 3.2 4区 生物学 Q2 BIOTECHNOLOGY & APPLIED MICROBIOLOGY
Jennifer Reid, Joyce Ni, Airong Chen, Patricia Gomes, Andrew Szto, Analyn Yu, Angela Luo, Belinda Kong, Calvin Adams, Neveathan Jeyachandran, Anumta Amir, Xavier Teixeira, Tao Yuan, Cédric Charretier
{"title":"探索利用中空纤维、平板盒和振动膜过滤技术从高密度大肠杆菌培养物和裂解物中获取和澄清多种重组蛋白的微滤方式。","authors":"Jennifer Reid, Joyce Ni, Airong Chen, Patricia Gomes, Andrew Szto, Analyn Yu, Angela Luo, Belinda Kong, Calvin Adams, Neveathan Jeyachandran, Anumta Amir, Xavier Teixeira, Tao Yuan, Cédric Charretier","doi":"10.1093/jimb/kuaf008","DOIUrl":null,"url":null,"abstract":"<p><p>Industrial bioprocess optimization has significantly increased the productivity of biomass and biologics in upstream production. Such process improvement in fermentation often translates to challenges in recovering intracellularly expressed recombinant proteins due to increased matrix complexity, resulting in a higher performance burden in midstream. Tangential flow filtration (TFF) is a popular industry standard for buffer exchange and protein separation from cellular debris. However, due to variations in the physicochemical properties of recombinant proteins, solutions for E. coli-based protein clarification remain challenging and often necessitate extensive exploration and process optimization. With growing options in filtration-based technologies, the identification of a near-universal clarification platform is desirable to accelerate bioprocess development overall. In this study, three TFF modalities, hollow fibre (HF), flat-sheet cassette (CAS), and vibro membrane filtration (VMF), were assessed in parallel to evaluate their clarification performance for three E. coli recombinant proteins with different biochemical properties. Reverse phase liquid chromatography data showed target protein recovery was uniformly higher for VMF than HF at equivalent loading. Cell density and lysate protein load were comparable for HF and VMF, and lower for CAS. These results support the choice of VMF and HF as easily optimized and operated TFF modalities for clarification of recombinant protein from complex crude bacterial matrix, where either can be efficiently performed with ease and minimum supervision. Both TFF applications were successfully demonstrated in primary cell harvest, cell wash and cell lysate clarification, for E. coli-based recombinant proteins.</p><p><strong>One-sentence summary: </strong>High-density E. coli microfiltration and lysate clarification were tested for three diverse recombinant proteins, where hollow fibre and vibro membrane filtration outperformed flat sheet cassette in terms of process time, suspended solid loading, and target protein recovery.</p>","PeriodicalId":16092,"journal":{"name":"Journal of Industrial Microbiology & Biotechnology","volume":" ","pages":""},"PeriodicalIF":3.2000,"publicationDate":"2024-12-31","publicationTypes":"Journal Article","fieldsOfStudy":null,"isOpenAccess":false,"openAccessPdf":"https://www.ncbi.nlm.nih.gov/pmc/articles/PMC12022607/pdf/","citationCount":"0","resultStr":"{\"title\":\"Exploration of alternative microfiltration modalities for the harvest and clarification of diverse recombinant proteins from high-density E. coli culture and lysate using hollow fibre, flat sheet cassette, and vibro membrane filtration technologies.\",\"authors\":\"Jennifer Reid, Joyce Ni, Airong Chen, Patricia Gomes, Andrew Szto, Analyn Yu, Angela Luo, Belinda Kong, Calvin Adams, Neveathan Jeyachandran, Anumta Amir, Xavier Teixeira, Tao Yuan, Cédric Charretier\",\"doi\":\"10.1093/jimb/kuaf008\",\"DOIUrl\":null,\"url\":null,\"abstract\":\"<p><p>Industrial bioprocess optimization has significantly increased the productivity of biomass and biologics in upstream production. Such process improvement in fermentation often translates to challenges in recovering intracellularly expressed recombinant proteins due to increased matrix complexity, resulting in a higher performance burden in midstream. Tangential flow filtration (TFF) is a popular industry standard for buffer exchange and protein separation from cellular debris. However, due to variations in the physicochemical properties of recombinant proteins, solutions for E. coli-based protein clarification remain challenging and often necessitate extensive exploration and process optimization. With growing options in filtration-based technologies, the identification of a near-universal clarification platform is desirable to accelerate bioprocess development overall. In this study, three TFF modalities, hollow fibre (HF), flat-sheet cassette (CAS), and vibro membrane filtration (VMF), were assessed in parallel to evaluate their clarification performance for three E. coli recombinant proteins with different biochemical properties. Reverse phase liquid chromatography data showed target protein recovery was uniformly higher for VMF than HF at equivalent loading. Cell density and lysate protein load were comparable for HF and VMF, and lower for CAS. These results support the choice of VMF and HF as easily optimized and operated TFF modalities for clarification of recombinant protein from complex crude bacterial matrix, where either can be efficiently performed with ease and minimum supervision. Both TFF applications were successfully demonstrated in primary cell harvest, cell wash and cell lysate clarification, for E. coli-based recombinant proteins.</p><p><strong>One-sentence summary: </strong>High-density E. coli microfiltration and lysate clarification were tested for three diverse recombinant proteins, where hollow fibre and vibro membrane filtration outperformed flat sheet cassette in terms of process time, suspended solid loading, and target protein recovery.</p>\",\"PeriodicalId\":16092,\"journal\":{\"name\":\"Journal of Industrial Microbiology & Biotechnology\",\"volume\":\" \",\"pages\":\"\"},\"PeriodicalIF\":3.2000,\"publicationDate\":\"2024-12-31\",\"publicationTypes\":\"Journal Article\",\"fieldsOfStudy\":null,\"isOpenAccess\":false,\"openAccessPdf\":\"https://www.ncbi.nlm.nih.gov/pmc/articles/PMC12022607/pdf/\",\"citationCount\":\"0\",\"resultStr\":null,\"platform\":\"Semanticscholar\",\"paperid\":null,\"PeriodicalName\":\"Journal of Industrial Microbiology & Biotechnology\",\"FirstCategoryId\":\"5\",\"ListUrlMain\":\"https://doi.org/10.1093/jimb/kuaf008\",\"RegionNum\":4,\"RegionCategory\":\"生物学\",\"ArticlePicture\":[],\"TitleCN\":null,\"AbstractTextCN\":null,\"PMCID\":null,\"EPubDate\":\"\",\"PubModel\":\"\",\"JCR\":\"Q2\",\"JCRName\":\"BIOTECHNOLOGY & APPLIED MICROBIOLOGY\",\"Score\":null,\"Total\":0}","platform":"Semanticscholar","paperid":null,"PeriodicalName":"Journal of Industrial Microbiology & Biotechnology","FirstCategoryId":"5","ListUrlMain":"https://doi.org/10.1093/jimb/kuaf008","RegionNum":4,"RegionCategory":"生物学","ArticlePicture":[],"TitleCN":null,"AbstractTextCN":null,"PMCID":null,"EPubDate":"","PubModel":"","JCR":"Q2","JCRName":"BIOTECHNOLOGY & APPLIED MICROBIOLOGY","Score":null,"Total":0}
引用次数: 0

摘要

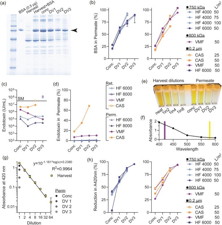
工业生物工艺优化显著提高了上游生产中生物质和生物制品的生产率。由于基质复杂性的增加,这种发酵过程的改进往往转化为回收细胞内表达的重组蛋白的挑战,从而导致中游的更高性能负担。切向流过滤(TFF)是一种流行的工业标准,用于缓冲交换和从细胞碎片中分离蛋白质。然而,由于重组蛋白的物理化学性质的变化,大肠杆菌蛋白澄清的解决方案仍然具有挑战性,往往需要广泛的探索和工艺优化。随着基于过滤技术的选择越来越多,确定一个近乎通用的澄清平台是加速生物工艺发展的理想选择。本研究采用中空纤维(HF)、平板纸盒(CAS)和振动膜过滤(VMF)三种TFF方式,对具有不同生化特性的三种大肠杆菌重组蛋白进行了澄清性能评价。反相液相色谱数据显示,在同等负载下,VMF的靶蛋白回收率均高于HF。HF和VMF的细胞密度和裂解物蛋白负荷相当,而CAS的细胞密度和裂解物蛋白负荷较低。这些结果支持选择VMF和HF作为易于优化和操作的TFF模式,用于从复杂的粗细菌基质中澄清重组蛋白,其中任何一种都可以在简单和最少的监督下有效地进行。这两种TFF的应用都成功地在原代细胞收获、细胞洗涤和细胞裂解澄清中证明了大肠杆菌重组蛋白的应用。
本文章由计算机程序翻译,如有差异,请以英文原文为准。

Exploration of alternative microfiltration modalities for the harvest and clarification of diverse recombinant proteins from high-density E. coli culture and lysate using hollow fibre, flat sheet cassette, and vibro membrane filtration technologies.

Exploration of alternative microfiltration modalities for the harvest and clarification of diverse recombinant proteins from high-density E. coli culture and lysate using hollow fibre, flat sheet cassette, and vibro membrane filtration technologies.

Exploration of alternative microfiltration modalities for the harvest and clarification of diverse recombinant proteins from high-density E. coli culture and lysate using hollow fibre, flat sheet cassette, and vibro membrane filtration technologies.

Exploration of alternative microfiltration modalities for the harvest and clarification of diverse recombinant proteins from high-density E. coli culture and lysate using hollow fibre, flat sheet cassette, and vibro membrane filtration technologies.

Industrial bioprocess optimization has significantly increased the productivity of biomass and biologics in upstream production. Such process improvement in fermentation often translates to challenges in recovering intracellularly expressed recombinant proteins due to increased matrix complexity, resulting in a higher performance burden in midstream. Tangential flow filtration (TFF) is a popular industry standard for buffer exchange and protein separation from cellular debris. However, due to variations in the physicochemical properties of recombinant proteins, solutions for E. coli-based protein clarification remain challenging and often necessitate extensive exploration and process optimization. With growing options in filtration-based technologies, the identification of a near-universal clarification platform is desirable to accelerate bioprocess development overall. In this study, three TFF modalities, hollow fibre (HF), flat-sheet cassette (CAS), and vibro membrane filtration (VMF), were assessed in parallel to evaluate their clarification performance for three E. coli recombinant proteins with different biochemical properties. Reverse phase liquid chromatography data showed target protein recovery was uniformly higher for VMF than HF at equivalent loading. Cell density and lysate protein load were comparable for HF and VMF, and lower for CAS. These results support the choice of VMF and HF as easily optimized and operated TFF modalities for clarification of recombinant protein from complex crude bacterial matrix, where either can be efficiently performed with ease and minimum supervision. Both TFF applications were successfully demonstrated in primary cell harvest, cell wash and cell lysate clarification, for E. coli-based recombinant proteins.

One-sentence summary: High-density E. coli microfiltration and lysate clarification were tested for three diverse recombinant proteins, where hollow fibre and vibro membrane filtration outperformed flat sheet cassette in terms of process time, suspended solid loading, and target protein recovery.

求助全文
通过发布文献求助,成功后即可免费获取论文全文。 去求助
来源期刊
Journal of Industrial Microbiology & Biotechnology
Journal of Industrial Microbiology & Biotechnology 工程技术-生物工程与应用微生物
CiteScore
7.70
自引率
0.00%
发文量
25
审稿时长
3 months
期刊介绍: The Journal of Industrial Microbiology and Biotechnology is an international journal which publishes papers describing original research, short communications, and critical reviews in the fields of biotechnology, fermentation and cell culture, biocatalysis, environmental microbiology, natural products discovery and biosynthesis, marine natural products, metabolic engineering, genomics, bioinformatics, food microbiology, and other areas of applied microbiology
×
引用
GB/T 7714-2015
复制
MLA
复制
APA
复制
导出至
BibTeX EndNote RefMan NoteFirst NoteExpress
×
提示
您的信息不完整,为了账户安全,请先补充。
现在去补充
×
提示
您因"违规操作"
具体请查看互助需知
我知道了
×
提示
确定
请完成安全验证×
copy
已复制链接
快去分享给好友吧!
我知道了
右上角分享
点击右上角分享
0
联系我们:info@booksci.cn Book学术提供免费学术资源搜索服务,方便国内外学者检索中英文文献。致力于提供最便捷和优质的服务体验。 Copyright © 2023 布克学术 All rights reserved.
京ICP备2023020795号-1
ghs 京公网安备 11010802042870号
Book学术文献互助
Book学术文献互助群
群 号:604180095
Book学术官方微信