房颤严重程度量表丹麦语翻译的验证:语言和文化适应的研究。

IF 3.4 2区 医学 Q1 HEALTH CARE SCIENCES & SERVICES
Mads Hashiba, Trine Bernholdt Rasmussen, Morten Kjøbek Lamberts, Sebastian Kinnberg Nielsen, Signe Stelling Risom
{"title":"房颤严重程度量表丹麦语翻译的验证:语言和文化适应的研究。","authors":"Mads Hashiba, Trine Bernholdt Rasmussen, Morten Kjøbek Lamberts, Sebastian Kinnberg Nielsen, Signe Stelling Risom","doi":"10.1186/s12955-025-02362-2","DOIUrl":null,"url":null,"abstract":"<p><strong>Background: </strong>Atrial fibrillation (AF) stands as the most common cardiac arrhythmia on a global scale with a substantial symptom burden impacting the quality of life (QoL) of patients with AF. Consequently, assessing and monitoring symptoms in patients with AF has gained increased interest, leading to a rise in patient-reported outcome measures (PROMs). PROMs provide valuable insights into the patient's perspective, allowing for a more patient-centric approach to care. One of these PROMs is the Atrial Fibrillation Severity Scale (AFSS), a convenient and straightforward instrument for assessing symptom severity in patients with AF, potentially enabling healthcare professionals to tailor interventions accordingly. However, no Danish version of AFSS exists. This study aims to translate and linguistically validate the AFSS in accordance with MAPI Research Trust Guidelines.</p><p><strong>Methods: </strong>The translation of AFSS from English to Danish was conducted using forward and backward translation, yielding versions 1 and 2, respectively. Afterwards, the translated AFSS was linguistically validated in patients with AF by cognitive interviews producing a third version. The third version was then proofread, finalizing the Danish version of AFSS.</p><p><strong>Results: </strong>Derived from the cognitive interviews, the Danish version of AFSS demonstrated comprehensibility and readability among all included patients with AF. No revisions were deemed necessary based on the patient testing, culminating in the submission of the final version of AFSS for approval.</p><p><strong>Conclusion: </strong>A certified and linguistically validated Danish version of the AFSS has been established and is accessible through MAPI Trust Research.</p>","PeriodicalId":12980,"journal":{"name":"Health and Quality of Life Outcomes","volume":"23 1","pages":"36"},"PeriodicalIF":3.4000,"publicationDate":"2025-04-05","publicationTypes":"Journal Article","fieldsOfStudy":null,"isOpenAccess":false,"openAccessPdf":"https://www.ncbi.nlm.nih.gov/pmc/articles/PMC11972482/pdf/","citationCount":"0","resultStr":"{\"title\":\"Validation of the Danish translation of the atrial fibrillation severity scale: a study on linguistic and cultural adaptation.\",\"authors\":\"Mads Hashiba, Trine Bernholdt Rasmussen, Morten Kjøbek Lamberts, Sebastian Kinnberg Nielsen, Signe Stelling Risom\",\"doi\":\"10.1186/s12955-025-02362-2\",\"DOIUrl\":null,\"url\":null,\"abstract\":\"<p><strong>Background: </strong>Atrial fibrillation (AF) stands as the most common cardiac arrhythmia on a global scale with a substantial symptom burden impacting the quality of life (QoL) of patients with AF. Consequently, assessing and monitoring symptoms in patients with AF has gained increased interest, leading to a rise in patient-reported outcome measures (PROMs). PROMs provide valuable insights into the patient's perspective, allowing for a more patient-centric approach to care. One of these PROMs is the Atrial Fibrillation Severity Scale (AFSS), a convenient and straightforward instrument for assessing symptom severity in patients with AF, potentially enabling healthcare professionals to tailor interventions accordingly. However, no Danish version of AFSS exists. This study aims to translate and linguistically validate the AFSS in accordance with MAPI Research Trust Guidelines.</p><p><strong>Methods: </strong>The translation of AFSS from English to Danish was conducted using forward and backward translation, yielding versions 1 and 2, respectively. Afterwards, the translated AFSS was linguistically validated in patients with AF by cognitive interviews producing a third version. The third version was then proofread, finalizing the Danish version of AFSS.</p><p><strong>Results: </strong>Derived from the cognitive interviews, the Danish version of AFSS demonstrated comprehensibility and readability among all included patients with AF. No revisions were deemed necessary based on the patient testing, culminating in the submission of the final version of AFSS for approval.</p><p><strong>Conclusion: </strong>A certified and linguistically validated Danish version of the AFSS has been established and is accessible through MAPI Trust Research.</p>\",\"PeriodicalId\":12980,\"journal\":{\"name\":\"Health and Quality of Life Outcomes\",\"volume\":\"23 1\",\"pages\":\"36\"},\"PeriodicalIF\":3.4000,\"publicationDate\":\"2025-04-05\",\"publicationTypes\":\"Journal Article\",\"fieldsOfStudy\":null,\"isOpenAccess\":false,\"openAccessPdf\":\"https://www.ncbi.nlm.nih.gov/pmc/articles/PMC11972482/pdf/\",\"citationCount\":\"0\",\"resultStr\":null,\"platform\":\"Semanticscholar\",\"paperid\":null,\"PeriodicalName\":\"Health and Quality of Life Outcomes\",\"FirstCategoryId\":\"3\",\"ListUrlMain\":\"https://doi.org/10.1186/s12955-025-02362-2\",\"RegionNum\":2,\"RegionCategory\":\"医学\",\"ArticlePicture\":[],\"TitleCN\":null,\"AbstractTextCN\":null,\"PMCID\":null,\"EPubDate\":\"\",\"PubModel\":\"\",\"JCR\":\"Q1\",\"JCRName\":\"HEALTH CARE SCIENCES & SERVICES\",\"Score\":null,\"Total\":0}","platform":"Semanticscholar","paperid":null,"PeriodicalName":"Health and Quality of Life Outcomes","FirstCategoryId":"3","ListUrlMain":"https://doi.org/10.1186/s12955-025-02362-2","RegionNum":2,"RegionCategory":"医学","ArticlePicture":[],"TitleCN":null,"AbstractTextCN":null,"PMCID":null,"EPubDate":"","PubModel":"","JCR":"Q1","JCRName":"HEALTH CARE SCIENCES & SERVICES","Score":null,"Total":0}
引用次数: 0

摘要

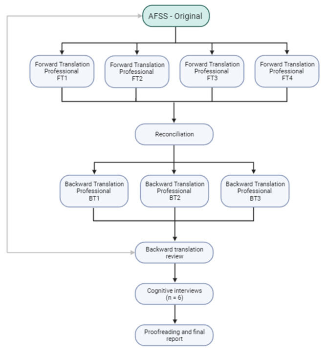
背景:房颤(AF)是全球范围内最常见的心律失常,其症状负担严重影响房颤患者的生活质量(QoL)。因此,评估和监测房颤患者的症状已引起越来越多的关注,导致患者报告的结果测量(PROMs)的增加。prom提供了对患者观点的有价值的见解,允许更以患者为中心的护理方法。其中一个PROMs是房颤严重程度量表(AFSS),这是一种方便和直接的工具,用于评估房颤患者的症状严重程度,有可能使医疗保健专业人员相应地调整干预措施。然而,没有丹麦版本的AFSS存在。本研究旨在根据MAPI研究信任指南对AFSS进行翻译和语言验证。方法:采用正译法和倒译法将AFSS从英语翻译成丹麦语,分别得到版本1和版本2。之后,翻译后的AFSS通过认知访谈在AF患者中进行语言验证,产生第三个版本。然后对第三个版本进行了校对,最终确定了AFSS的丹麦版本。结果:从认知访谈中得出,丹麦版AFSS在所有纳入的AF患者中表现出可理解性和可读性。根据患者测试,不认为需要修改,最终提交最终版本的AFSS供批准。结论:已经建立了经过认证和语言验证的丹麦版AFSS,并可通过MAPI信任研究获得。
本文章由计算机程序翻译,如有差异,请以英文原文为准。

Validation of the Danish translation of the atrial fibrillation severity scale: a study on linguistic and cultural adaptation.

Validation of the Danish translation of the atrial fibrillation severity scale: a study on linguistic and cultural adaptation.

Background: Atrial fibrillation (AF) stands as the most common cardiac arrhythmia on a global scale with a substantial symptom burden impacting the quality of life (QoL) of patients with AF. Consequently, assessing and monitoring symptoms in patients with AF has gained increased interest, leading to a rise in patient-reported outcome measures (PROMs). PROMs provide valuable insights into the patient's perspective, allowing for a more patient-centric approach to care. One of these PROMs is the Atrial Fibrillation Severity Scale (AFSS), a convenient and straightforward instrument for assessing symptom severity in patients with AF, potentially enabling healthcare professionals to tailor interventions accordingly. However, no Danish version of AFSS exists. This study aims to translate and linguistically validate the AFSS in accordance with MAPI Research Trust Guidelines.

Methods: The translation of AFSS from English to Danish was conducted using forward and backward translation, yielding versions 1 and 2, respectively. Afterwards, the translated AFSS was linguistically validated in patients with AF by cognitive interviews producing a third version. The third version was then proofread, finalizing the Danish version of AFSS.

Results: Derived from the cognitive interviews, the Danish version of AFSS demonstrated comprehensibility and readability among all included patients with AF. No revisions were deemed necessary based on the patient testing, culminating in the submission of the final version of AFSS for approval.

Conclusion: A certified and linguistically validated Danish version of the AFSS has been established and is accessible through MAPI Trust Research.

求助全文
通过发布文献求助,成功后即可免费获取论文全文。 去求助
来源期刊
CiteScore
7.30
自引率
2.80%
发文量
154
审稿时长
3-8 weeks
期刊介绍: Health and Quality of Life Outcomes is an open access, peer-reviewed, journal offering high quality articles, rapid publication and wide diffusion in the public domain. Health and Quality of Life Outcomes considers original manuscripts on the Health-Related Quality of Life (HRQOL) assessment for evaluation of medical and psychosocial interventions. It also considers approaches and studies on psychometric properties of HRQOL and patient reported outcome measures, including cultural validation of instruments if they provide information about the impact of interventions. The journal publishes study protocols and reviews summarising the present state of knowledge concerning a particular aspect of HRQOL and patient reported outcome measures. Reviews should generally follow systematic review methodology. Comments on articles and letters to the editor are welcome.
×
引用
GB/T 7714-2015
复制
MLA
复制
APA
复制
导出至
BibTeX EndNote RefMan NoteFirst NoteExpress
×
提示
您的信息不完整,为了账户安全,请先补充。
现在去补充
×
提示
您因"违规操作"
具体请查看互助需知
我知道了
×
提示
确定
请完成安全验证×
copy
已复制链接
快去分享给好友吧!
我知道了
右上角分享
点击右上角分享
0
联系我们:info@booksci.cn Book学术提供免费学术资源搜索服务,方便国内外学者检索中英文文献。致力于提供最便捷和优质的服务体验。 Copyright © 2023 布克学术 All rights reserved.
京ICP备2023020795号-1
ghs 京公网安备 11010802042870号
Book学术文献互助
Book学术文献互助群
群 号:604180095
Book学术官方微信