结直肠癌中偏向转移性器官的细胞遗传学特征

IF 15.7 1区 综合性期刊 Q1 MULTIDISCIPLINARY SCIENCES
Mariola Monika Golas, Bastian Gunawan, Angelika Gutenberg, Bernhard C. Danner, Jan S. Gerdes, Christine Stadelmann, Laszlo Füzesi, Torsten Liersch, Bjoern Sander
{"title":"结直肠癌中偏向转移性器官的细胞遗传学特征","authors":"Mariola Monika Golas, Bastian Gunawan, Angelika Gutenberg, Bernhard C. Danner, Jan S. Gerdes, Christine Stadelmann, Laszlo Füzesi, Torsten Liersch, Bjoern Sander","doi":"10.1038/s41467-025-58413-1","DOIUrl":null,"url":null,"abstract":"<p>Colorectal carcinoma (CRC) exhibits metastatic organotropism, primarily targeting liver, lung, and rarely the brain. Here, we study chromosomal imbalances (CIs) in cohorts of primary CRCs and metastases. Brain metastases show the highest burden of CIs, including aneuploidies and focal CIs, with enrichment of +12p encoding <i>KRAS</i>. Compared to liver and lung metastases, brain metastases present with increased co-occurrence of <i>KRAS</i> mutation and amplification. CRCs with concurrent <i>KRAS</i> mutation and amplification display significant metabolic reprogramming with upregulation of glycolysis, alongside upregulation of cell cycle pathways, including copy number gains of <i>MDM2</i> and <i>CDK4</i>. Evolutionary modeling suggests early acquisition of many organotropic CIs enriched in both liver and brain metastases, while brain-enriched CIs preferentially emerge later. Collectively, this study supports a model where cytogenetic events in CRCs favor site-specific metastatic colonization. These site-enriched CI patterns may serve as biomarkers for metastatic potential in precision oncology.</p>","PeriodicalId":19066,"journal":{"name":"Nature Communications","volume":"108 1","pages":""},"PeriodicalIF":15.7000,"publicationDate":"2025-04-05","publicationTypes":"Journal Article","fieldsOfStudy":null,"isOpenAccess":false,"openAccessPdf":"","citationCount":"0","resultStr":"{\"title\":\"Cytogenetic signatures favoring metastatic organotropism in colorectal cancer\",\"authors\":\"Mariola Monika Golas, Bastian Gunawan, Angelika Gutenberg, Bernhard C. Danner, Jan S. Gerdes, Christine Stadelmann, Laszlo Füzesi, Torsten Liersch, Bjoern Sander\",\"doi\":\"10.1038/s41467-025-58413-1\",\"DOIUrl\":null,\"url\":null,\"abstract\":\"<p>Colorectal carcinoma (CRC) exhibits metastatic organotropism, primarily targeting liver, lung, and rarely the brain. Here, we study chromosomal imbalances (CIs) in cohorts of primary CRCs and metastases. Brain metastases show the highest burden of CIs, including aneuploidies and focal CIs, with enrichment of +12p encoding <i>KRAS</i>. Compared to liver and lung metastases, brain metastases present with increased co-occurrence of <i>KRAS</i> mutation and amplification. CRCs with concurrent <i>KRAS</i> mutation and amplification display significant metabolic reprogramming with upregulation of glycolysis, alongside upregulation of cell cycle pathways, including copy number gains of <i>MDM2</i> and <i>CDK4</i>. Evolutionary modeling suggests early acquisition of many organotropic CIs enriched in both liver and brain metastases, while brain-enriched CIs preferentially emerge later. Collectively, this study supports a model where cytogenetic events in CRCs favor site-specific metastatic colonization. These site-enriched CI patterns may serve as biomarkers for metastatic potential in precision oncology.</p>\",\"PeriodicalId\":19066,\"journal\":{\"name\":\"Nature Communications\",\"volume\":\"108 1\",\"pages\":\"\"},\"PeriodicalIF\":15.7000,\"publicationDate\":\"2025-04-05\",\"publicationTypes\":\"Journal Article\",\"fieldsOfStudy\":null,\"isOpenAccess\":false,\"openAccessPdf\":\"\",\"citationCount\":\"0\",\"resultStr\":null,\"platform\":\"Semanticscholar\",\"paperid\":null,\"PeriodicalName\":\"Nature Communications\",\"FirstCategoryId\":\"103\",\"ListUrlMain\":\"https://doi.org/10.1038/s41467-025-58413-1\",\"RegionNum\":1,\"RegionCategory\":\"综合性期刊\",\"ArticlePicture\":[],\"TitleCN\":null,\"AbstractTextCN\":null,\"PMCID\":null,\"EPubDate\":\"\",\"PubModel\":\"\",\"JCR\":\"Q1\",\"JCRName\":\"MULTIDISCIPLINARY SCIENCES\",\"Score\":null,\"Total\":0}","platform":"Semanticscholar","paperid":null,"PeriodicalName":"Nature Communications","FirstCategoryId":"103","ListUrlMain":"https://doi.org/10.1038/s41467-025-58413-1","RegionNum":1,"RegionCategory":"综合性期刊","ArticlePicture":[],"TitleCN":null,"AbstractTextCN":null,"PMCID":null,"EPubDate":"","PubModel":"","JCR":"Q1","JCRName":"MULTIDISCIPLINARY SCIENCES","Score":null,"Total":0}
引用次数: 0

摘要

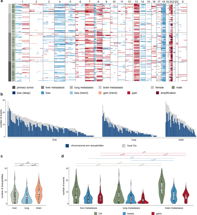
结直肠癌(CRC)表现为转移性器官,主要转移到肝脏、肺,很少转移到大脑。在这里,我们研究了原发性crc和转移的染色体不平衡(CIs)。脑转移瘤显示出最高的CIs负担,包括非整倍体和局灶性CIs,富集编码KRAS的+12p。与肝和肺转移相比,脑转移存在KRAS突变和扩增的增加。同时发生KRAS突变和扩增的crc表现出显著的代谢重编程,糖酵解上调,细胞周期通路上调,包括MDM2和CDK4拷贝数增加。进化模型表明,在肝脏和脑转移瘤中富集的许多嗜器官CIs都是早期获得的,而脑富集的CIs则优先出现在较晚的时间。总的来说,这项研究支持了一个模型,即细胞遗传学事件在crc中有利于部位特异性转移定植。这些富含位点的CI模式可以作为精确肿瘤学转移潜力的生物标志物。
本文章由计算机程序翻译,如有差异,请以英文原文为准。

Cytogenetic signatures favoring metastatic organotropism in colorectal cancer

Cytogenetic signatures favoring metastatic organotropism in colorectal cancer

Colorectal carcinoma (CRC) exhibits metastatic organotropism, primarily targeting liver, lung, and rarely the brain. Here, we study chromosomal imbalances (CIs) in cohorts of primary CRCs and metastases. Brain metastases show the highest burden of CIs, including aneuploidies and focal CIs, with enrichment of +12p encoding KRAS. Compared to liver and lung metastases, brain metastases present with increased co-occurrence of KRAS mutation and amplification. CRCs with concurrent KRAS mutation and amplification display significant metabolic reprogramming with upregulation of glycolysis, alongside upregulation of cell cycle pathways, including copy number gains of MDM2 and CDK4. Evolutionary modeling suggests early acquisition of many organotropic CIs enriched in both liver and brain metastases, while brain-enriched CIs preferentially emerge later. Collectively, this study supports a model where cytogenetic events in CRCs favor site-specific metastatic colonization. These site-enriched CI patterns may serve as biomarkers for metastatic potential in precision oncology.

求助全文
通过发布文献求助,成功后即可免费获取论文全文。 去求助
来源期刊
Nature Communications
Nature Communications Biological Science Disciplines-
CiteScore
24.90
自引率
2.40%
发文量
6928
审稿时长
3.7 months
期刊介绍: Nature Communications, an open-access journal, publishes high-quality research spanning all areas of the natural sciences. Papers featured in the journal showcase significant advances relevant to specialists in each respective field. With a 2-year impact factor of 16.6 (2022) and a median time of 8 days from submission to the first editorial decision, Nature Communications is committed to rapid dissemination of research findings. As a multidisciplinary journal, it welcomes contributions from biological, health, physical, chemical, Earth, social, mathematical, applied, and engineering sciences, aiming to highlight important breakthroughs within each domain.
×
引用
GB/T 7714-2015
复制
MLA
复制
APA
复制
导出至
BibTeX EndNote RefMan NoteFirst NoteExpress
×
提示
您的信息不完整,为了账户安全,请先补充。
现在去补充
×
提示
您因"违规操作"
具体请查看互助需知
我知道了
×
提示
确定
请完成安全验证×
copy
已复制链接
快去分享给好友吧!
我知道了
右上角分享
点击右上角分享
0
联系我们:info@booksci.cn Book学术提供免费学术资源搜索服务,方便国内外学者检索中英文文献。致力于提供最便捷和优质的服务体验。 Copyright © 2023 布克学术 All rights reserved.
京ICP备2023020795号-1
ghs 京公网安备 11010802042870号
Book学术文献互助
Book学术文献互助群
群 号:604180095
Book学术官方微信