人类和小鼠神经祖细胞命运规范对纤毛过渡带蛋白的不同需求

IF 15.7 1区 综合性期刊 Q1 MULTIDISCIPLINARY SCIENCES
Antonia Wiegering, Isabelle Anselme, Ludovica Brunetti, Laura Metayer-Derout, Damelys Calderon, Sophie Thomas, Stéphane Nedelec, Alexis Eschstruth, Valentina Serpieri, Martin Catala, Christophe Antoniewski, Sylvie Schneider-Maunoury, Aline Stedman
{"title":"人类和小鼠神经祖细胞命运规范对纤毛过渡带蛋白的不同需求","authors":"Antonia Wiegering, Isabelle Anselme, Ludovica Brunetti, Laura Metayer-Derout, Damelys Calderon, Sophie Thomas, Stéphane Nedelec, Alexis Eschstruth, Valentina Serpieri, Martin Catala, Christophe Antoniewski, Sylvie Schneider-Maunoury, Aline Stedman","doi":"10.1038/s41467-025-58554-3","DOIUrl":null,"url":null,"abstract":"<p>Studying ciliary genes in the context of the human central nervous system is crucial for understanding the underlying causes of neurodevelopmental ciliopathies. Here, we use pluripotent stem cell-derived spinal organoids to reveal distinct functions of the ciliopathy gene <i>RPGRIP1L</i> in humans and mice, and uncover an unexplored role for cilia in human axial patterning. Previous research has emphasized Rpgrip1l critical functions in mouse brain and spinal cord development through the regulation of SHH/GLI pathway. Here, we show that <i>RPGRIP1L</i> is not required for SHH activation or motoneuron lineage commitment in human spinal progenitors and that this feature is shared by another ciliopathy gene, <i>TMEM67</i>. Furthermore, human <i>RPGRIP1L</i>-mutant motoneurons adopt hindbrain and cervical identities instead of caudal brachial identity. Temporal transcriptome analysis reveals that this antero-posterior patterning defect originates in early axial progenitors and correlates with cilia loss. These findings provide important insights into the role of cilia in human neural development.</p>","PeriodicalId":19066,"journal":{"name":"Nature Communications","volume":"42 1","pages":""},"PeriodicalIF":15.7000,"publicationDate":"2025-04-05","publicationTypes":"Journal Article","fieldsOfStudy":null,"isOpenAccess":false,"openAccessPdf":"","citationCount":"0","resultStr":"{\"title\":\"A differential requirement for ciliary transition zone proteins in human and mouse neural progenitor fate specification\",\"authors\":\"Antonia Wiegering, Isabelle Anselme, Ludovica Brunetti, Laura Metayer-Derout, Damelys Calderon, Sophie Thomas, Stéphane Nedelec, Alexis Eschstruth, Valentina Serpieri, Martin Catala, Christophe Antoniewski, Sylvie Schneider-Maunoury, Aline Stedman\",\"doi\":\"10.1038/s41467-025-58554-3\",\"DOIUrl\":null,\"url\":null,\"abstract\":\"<p>Studying ciliary genes in the context of the human central nervous system is crucial for understanding the underlying causes of neurodevelopmental ciliopathies. Here, we use pluripotent stem cell-derived spinal organoids to reveal distinct functions of the ciliopathy gene <i>RPGRIP1L</i> in humans and mice, and uncover an unexplored role for cilia in human axial patterning. Previous research has emphasized Rpgrip1l critical functions in mouse brain and spinal cord development through the regulation of SHH/GLI pathway. Here, we show that <i>RPGRIP1L</i> is not required for SHH activation or motoneuron lineage commitment in human spinal progenitors and that this feature is shared by another ciliopathy gene, <i>TMEM67</i>. Furthermore, human <i>RPGRIP1L</i>-mutant motoneurons adopt hindbrain and cervical identities instead of caudal brachial identity. Temporal transcriptome analysis reveals that this antero-posterior patterning defect originates in early axial progenitors and correlates with cilia loss. These findings provide important insights into the role of cilia in human neural development.</p>\",\"PeriodicalId\":19066,\"journal\":{\"name\":\"Nature Communications\",\"volume\":\"42 1\",\"pages\":\"\"},\"PeriodicalIF\":15.7000,\"publicationDate\":\"2025-04-05\",\"publicationTypes\":\"Journal Article\",\"fieldsOfStudy\":null,\"isOpenAccess\":false,\"openAccessPdf\":\"\",\"citationCount\":\"0\",\"resultStr\":null,\"platform\":\"Semanticscholar\",\"paperid\":null,\"PeriodicalName\":\"Nature Communications\",\"FirstCategoryId\":\"103\",\"ListUrlMain\":\"https://doi.org/10.1038/s41467-025-58554-3\",\"RegionNum\":1,\"RegionCategory\":\"综合性期刊\",\"ArticlePicture\":[],\"TitleCN\":null,\"AbstractTextCN\":null,\"PMCID\":null,\"EPubDate\":\"\",\"PubModel\":\"\",\"JCR\":\"Q1\",\"JCRName\":\"MULTIDISCIPLINARY SCIENCES\",\"Score\":null,\"Total\":0}","platform":"Semanticscholar","paperid":null,"PeriodicalName":"Nature Communications","FirstCategoryId":"103","ListUrlMain":"https://doi.org/10.1038/s41467-025-58554-3","RegionNum":1,"RegionCategory":"综合性期刊","ArticlePicture":[],"TitleCN":null,"AbstractTextCN":null,"PMCID":null,"EPubDate":"","PubModel":"","JCR":"Q1","JCRName":"MULTIDISCIPLINARY SCIENCES","Score":null,"Total":0}
引用次数: 0

摘要

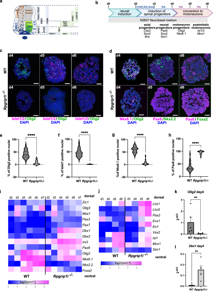
在人类中枢神经系统的背景下研究纤毛基因对于理解神经发育性纤毛病的潜在原因至关重要。在这里,我们使用多能干细胞衍生的脊髓类器官来揭示人类和小鼠纤毛病基因RPGRIP1L的不同功能,并揭示纤毛在人类轴向模式中的未被探索的作用。以往的研究强调Rpgrip1l通过调控SHH/GLI通路在小鼠脑和脊髓发育中的重要作用。在这里,我们发现在人类脊髓祖细胞中,RPGRIP1L不是SHH激活或运动神经元谱系承诺所必需的,并且另一个纤毛病基因TMEM67也具有这一特征。此外,人类rpgrip1l突变的运动神经元采用后脑和颈椎的身份,而不是尾端肱的身份。时间转录组分析显示,这种前后模式缺陷起源于早期轴向祖细胞,并与纤毛丢失有关。这些发现为纤毛在人类神经发育中的作用提供了重要的见解。
本文章由计算机程序翻译,如有差异,请以英文原文为准。

A differential requirement for ciliary transition zone proteins in human and mouse neural progenitor fate specification

A differential requirement for ciliary transition zone proteins in human and mouse neural progenitor fate specification

Studying ciliary genes in the context of the human central nervous system is crucial for understanding the underlying causes of neurodevelopmental ciliopathies. Here, we use pluripotent stem cell-derived spinal organoids to reveal distinct functions of the ciliopathy gene RPGRIP1L in humans and mice, and uncover an unexplored role for cilia in human axial patterning. Previous research has emphasized Rpgrip1l critical functions in mouse brain and spinal cord development through the regulation of SHH/GLI pathway. Here, we show that RPGRIP1L is not required for SHH activation or motoneuron lineage commitment in human spinal progenitors and that this feature is shared by another ciliopathy gene, TMEM67. Furthermore, human RPGRIP1L-mutant motoneurons adopt hindbrain and cervical identities instead of caudal brachial identity. Temporal transcriptome analysis reveals that this antero-posterior patterning defect originates in early axial progenitors and correlates with cilia loss. These findings provide important insights into the role of cilia in human neural development.

求助全文
通过发布文献求助,成功后即可免费获取论文全文。 去求助
来源期刊
Nature Communications
Nature Communications Biological Science Disciplines-
CiteScore
24.90
自引率
2.40%
发文量
6928
审稿时长
3.7 months
期刊介绍: Nature Communications, an open-access journal, publishes high-quality research spanning all areas of the natural sciences. Papers featured in the journal showcase significant advances relevant to specialists in each respective field. With a 2-year impact factor of 16.6 (2022) and a median time of 8 days from submission to the first editorial decision, Nature Communications is committed to rapid dissemination of research findings. As a multidisciplinary journal, it welcomes contributions from biological, health, physical, chemical, Earth, social, mathematical, applied, and engineering sciences, aiming to highlight important breakthroughs within each domain.
×
引用
GB/T 7714-2015
复制
MLA
复制
APA
复制
导出至
BibTeX EndNote RefMan NoteFirst NoteExpress
×
提示
您的信息不完整,为了账户安全,请先补充。
现在去补充
×
提示
您因"违规操作"
具体请查看互助需知
我知道了
×
提示
确定
请完成安全验证×
copy
已复制链接
快去分享给好友吧!
我知道了
右上角分享
点击右上角分享
0
联系我们:info@booksci.cn Book学术提供免费学术资源搜索服务,方便国内外学者检索中英文文献。致力于提供最便捷和优质的服务体验。 Copyright © 2023 布克学术 All rights reserved.
京ICP备2023020795号-1
ghs 京公网安备 11010802042870号
Book学术文献互助
Book学术文献互助群
群 号:604180095
Book学术官方微信