垂体腺瘤中PKCδ的降低通过抑制PKA/CREB/ERK信号通路,通过生长激素抑制肿瘤生长。

IF 3.9 2区 综合性期刊 Q1 MULTIDISCIPLINARY SCIENCES
Xi Chen, Jianyao Mao, Liwei Zhou, Weichao Jiang, Zhangyu Li, Yukui Li, Sifang Chen, Guowei Tan, Yuanyuan Xie, Chen Wang, Jinli Sun
{"title":"垂体腺瘤中PKCδ的降低通过抑制PKA/CREB/ERK信号通路,通过生长激素抑制肿瘤生长。","authors":"Xi Chen, Jianyao Mao, Liwei Zhou, Weichao Jiang, Zhangyu Li, Yukui Li, Sifang Chen, Guowei Tan, Yuanyuan Xie, Chen Wang, Jinli Sun","doi":"10.1038/s41598-025-95865-3","DOIUrl":null,"url":null,"abstract":"<p><p>Patients with growth hormone-secreting pituitary adenoma (GHPA) often fail to exhibit the molecular signatures typically associated with tumorigenesis. This study investigates the role of protein kinase C delta (PKCδ) in modulating cell apoptosis, migration, invasion, and tumor growth in pituitary adenoma. We assessed the activation of the PKA/CREB/ERK signaling pathway and cell apoptosis through RT-qPCR and western blot analysis. Wound-healing and transwell assays were employed to evaluate cell migration and invasion. Combined treatment with rottlerin and phorbol 12-myristate 13-acetate (PMA) reversed the inhibition of the PKA/CREB/ERK signaling pathway, downregulated cell apoptosis, and reduced growth hormone secretion in GH3 cells. A decrease in the level of PKCδ also inhibited the PKA/CREB/ERK signaling pathway, reduced cell apoptosis, and suppressed the secretion of growth hormone. Notably, growth hormone reversed the decline in cell migration and invasion following PKCδ siRNA treatment. Moreover, in nude mice with tumor models, growth hormone reversed the reduction in tumor volume induced by PKCδ siRNA. In conclusion, this study demonstrates that reducing PKCδ inhibits tumor growth by suppressing growth hormone via inhibition of the PKA/CREB/ERK signaling pathway.</p>","PeriodicalId":21811,"journal":{"name":"Scientific Reports","volume":"15 1","pages":"11461"},"PeriodicalIF":3.9000,"publicationDate":"2025-04-03","publicationTypes":"Journal Article","fieldsOfStudy":null,"isOpenAccess":false,"openAccessPdf":"https://www.ncbi.nlm.nih.gov/pmc/articles/PMC11968925/pdf/","citationCount":"0","resultStr":"{\"title\":\"Reducing PKCδ inhibits tumor growth through growth hormone by inhibiting PKA/CREB/ERK signaling pathway in pituitary adenoma.\",\"authors\":\"Xi Chen, Jianyao Mao, Liwei Zhou, Weichao Jiang, Zhangyu Li, Yukui Li, Sifang Chen, Guowei Tan, Yuanyuan Xie, Chen Wang, Jinli Sun\",\"doi\":\"10.1038/s41598-025-95865-3\",\"DOIUrl\":null,\"url\":null,\"abstract\":\"<p><p>Patients with growth hormone-secreting pituitary adenoma (GHPA) often fail to exhibit the molecular signatures typically associated with tumorigenesis. This study investigates the role of protein kinase C delta (PKCδ) in modulating cell apoptosis, migration, invasion, and tumor growth in pituitary adenoma. We assessed the activation of the PKA/CREB/ERK signaling pathway and cell apoptosis through RT-qPCR and western blot analysis. Wound-healing and transwell assays were employed to evaluate cell migration and invasion. Combined treatment with rottlerin and phorbol 12-myristate 13-acetate (PMA) reversed the inhibition of the PKA/CREB/ERK signaling pathway, downregulated cell apoptosis, and reduced growth hormone secretion in GH3 cells. A decrease in the level of PKCδ also inhibited the PKA/CREB/ERK signaling pathway, reduced cell apoptosis, and suppressed the secretion of growth hormone. Notably, growth hormone reversed the decline in cell migration and invasion following PKCδ siRNA treatment. Moreover, in nude mice with tumor models, growth hormone reversed the reduction in tumor volume induced by PKCδ siRNA. In conclusion, this study demonstrates that reducing PKCδ inhibits tumor growth by suppressing growth hormone via inhibition of the PKA/CREB/ERK signaling pathway.</p>\",\"PeriodicalId\":21811,\"journal\":{\"name\":\"Scientific Reports\",\"volume\":\"15 1\",\"pages\":\"11461\"},\"PeriodicalIF\":3.9000,\"publicationDate\":\"2025-04-03\",\"publicationTypes\":\"Journal Article\",\"fieldsOfStudy\":null,\"isOpenAccess\":false,\"openAccessPdf\":\"https://www.ncbi.nlm.nih.gov/pmc/articles/PMC11968925/pdf/\",\"citationCount\":\"0\",\"resultStr\":null,\"platform\":\"Semanticscholar\",\"paperid\":null,\"PeriodicalName\":\"Scientific Reports\",\"FirstCategoryId\":\"103\",\"ListUrlMain\":\"https://doi.org/10.1038/s41598-025-95865-3\",\"RegionNum\":2,\"RegionCategory\":\"综合性期刊\",\"ArticlePicture\":[],\"TitleCN\":null,\"AbstractTextCN\":null,\"PMCID\":null,\"EPubDate\":\"\",\"PubModel\":\"\",\"JCR\":\"Q1\",\"JCRName\":\"MULTIDISCIPLINARY SCIENCES\",\"Score\":null,\"Total\":0}","platform":"Semanticscholar","paperid":null,"PeriodicalName":"Scientific Reports","FirstCategoryId":"103","ListUrlMain":"https://doi.org/10.1038/s41598-025-95865-3","RegionNum":2,"RegionCategory":"综合性期刊","ArticlePicture":[],"TitleCN":null,"AbstractTextCN":null,"PMCID":null,"EPubDate":"","PubModel":"","JCR":"Q1","JCRName":"MULTIDISCIPLINARY SCIENCES","Score":null,"Total":0}
引用次数: 0

摘要

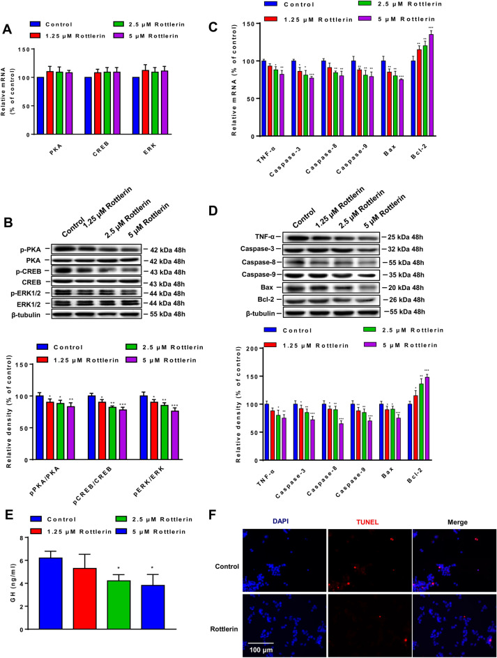
生长激素分泌垂体腺瘤(GHPA)患者往往不能表现出典型的与肿瘤发生相关的分子特征。本研究探讨了蛋白激酶Cδ (PKCδ)在调节垂体腺瘤细胞凋亡、迁移、侵袭和肿瘤生长中的作用。我们通过RT-qPCR和western blot分析PKA/CREB/ERK信号通路的激活和细胞凋亡情况。采用伤口愈合和transwell试验评估细胞迁移和侵袭。rotlerin和phorbol 12-肉豆蔻酸13-乙酸酯(PMA)联合治疗可以逆转对PKA/CREB/ERK信号通路的抑制,下调细胞凋亡,减少GH3细胞的生长激素分泌。PKCδ水平的降低还能抑制PKA/CREB/ERK信号通路,减少细胞凋亡,抑制生长激素的分泌。值得注意的是,生长激素逆转了PKCδ siRNA处理后细胞迁移和侵袭的下降。此外,在具有肿瘤模型的裸鼠中,生长激素逆转了PKCδ siRNA诱导的肿瘤体积减小。综上所述,本研究表明,降低PKCδ通过抑制PKA/CREB/ERK信号通路来抑制生长激素,从而抑制肿瘤生长。
本文章由计算机程序翻译,如有差异,请以英文原文为准。

Reducing PKCδ inhibits tumor growth through growth hormone by inhibiting PKA/CREB/ERK signaling pathway in pituitary adenoma.

Reducing PKCδ inhibits tumor growth through growth hormone by inhibiting PKA/CREB/ERK signaling pathway in pituitary adenoma.

Reducing PKCδ inhibits tumor growth through growth hormone by inhibiting PKA/CREB/ERK signaling pathway in pituitary adenoma.

Reducing PKCδ inhibits tumor growth through growth hormone by inhibiting PKA/CREB/ERK signaling pathway in pituitary adenoma.

Patients with growth hormone-secreting pituitary adenoma (GHPA) often fail to exhibit the molecular signatures typically associated with tumorigenesis. This study investigates the role of protein kinase C delta (PKCδ) in modulating cell apoptosis, migration, invasion, and tumor growth in pituitary adenoma. We assessed the activation of the PKA/CREB/ERK signaling pathway and cell apoptosis through RT-qPCR and western blot analysis. Wound-healing and transwell assays were employed to evaluate cell migration and invasion. Combined treatment with rottlerin and phorbol 12-myristate 13-acetate (PMA) reversed the inhibition of the PKA/CREB/ERK signaling pathway, downregulated cell apoptosis, and reduced growth hormone secretion in GH3 cells. A decrease in the level of PKCδ also inhibited the PKA/CREB/ERK signaling pathway, reduced cell apoptosis, and suppressed the secretion of growth hormone. Notably, growth hormone reversed the decline in cell migration and invasion following PKCδ siRNA treatment. Moreover, in nude mice with tumor models, growth hormone reversed the reduction in tumor volume induced by PKCδ siRNA. In conclusion, this study demonstrates that reducing PKCδ inhibits tumor growth by suppressing growth hormone via inhibition of the PKA/CREB/ERK signaling pathway.

求助全文
通过发布文献求助,成功后即可免费获取论文全文。 去求助
来源期刊
Scientific Reports
Scientific Reports Natural Science Disciplines-
CiteScore
7.50
自引率
4.30%
发文量
19567
审稿时长
3.9 months
期刊介绍: We publish original research from all areas of the natural sciences, psychology, medicine and engineering. You can learn more about what we publish by browsing our specific scientific subject areas below or explore Scientific Reports by browsing all articles and collections. Scientific Reports has a 2-year impact factor: 4.380 (2021), and is the 6th most-cited journal in the world, with more than 540,000 citations in 2020 (Clarivate Analytics, 2021). •Engineering Engineering covers all aspects of engineering, technology, and applied science. It plays a crucial role in the development of technologies to address some of the world''s biggest challenges, helping to save lives and improve the way we live. •Physical sciences Physical sciences are those academic disciplines that aim to uncover the underlying laws of nature — often written in the language of mathematics. It is a collective term for areas of study including astronomy, chemistry, materials science and physics. •Earth and environmental sciences Earth and environmental sciences cover all aspects of Earth and planetary science and broadly encompass solid Earth processes, surface and atmospheric dynamics, Earth system history, climate and climate change, marine and freshwater systems, and ecology. It also considers the interactions between humans and these systems. •Biological sciences Biological sciences encompass all the divisions of natural sciences examining various aspects of vital processes. The concept includes anatomy, physiology, cell biology, biochemistry and biophysics, and covers all organisms from microorganisms, animals to plants. •Health sciences The health sciences study health, disease and healthcare. This field of study aims to develop knowledge, interventions and technology for use in healthcare to improve the treatment of patients.
×
引用
GB/T 7714-2015
复制
MLA
复制
APA
复制
导出至
BibTeX EndNote RefMan NoteFirst NoteExpress
×
提示
您的信息不完整,为了账户安全,请先补充。
现在去补充
×
提示
您因"违规操作"
具体请查看互助需知
我知道了
×
提示
确定
请完成安全验证×
copy
已复制链接
快去分享给好友吧!
我知道了
右上角分享
点击右上角分享
0
联系我们:info@booksci.cn Book学术提供免费学术资源搜索服务,方便国内外学者检索中英文文献。致力于提供最便捷和优质的服务体验。 Copyright © 2023 布克学术 All rights reserved.
京ICP备2023020795号-1
ghs 京公网安备 11010802042870号
Book学术文献互助
Book学术文献互助群
群 号:604180095
Book学术官方微信