阿尔茨海默病基因SORL1调控人类小胶质细胞溶酶体功能

IF 5.1 2区 医学 Q1 NEUROSCIENCES
Glia Pub Date : 2025-04-04 DOI:10.1002/glia.70009
Swati Mishra, Nader Morshed, Sonia Beant Sidhu, Chizuru Kinoshita, Beth Stevens, Suman Jayadev, Jessica E. Young
{"title":"阿尔茨海默病基因SORL1调控人类小胶质细胞溶酶体功能","authors":"Swati Mishra,&nbsp;Nader Morshed,&nbsp;Sonia Beant Sidhu,&nbsp;Chizuru Kinoshita,&nbsp;Beth Stevens,&nbsp;Suman Jayadev,&nbsp;Jessica E. Young","doi":"10.1002/glia.70009","DOIUrl":null,"url":null,"abstract":"<p>The <i>SORL1</i> gene encodes the sortilin-related receptor protein SORLA, a sorting receptor that regulates endo-lysosomal trafficking of various substrates. Loss of function variants in <i>SORL1</i> are causative for Alzheimer's disease (<span>AD</span>) and decreased expression of SORLA has been repeatedly observed in human <span>AD</span> brains. <i>SORL1</i> is highly expressed in the central nervous system, including in microglia, the tissue-resident immune cells of the brain. Loss of SORLA leads to enlarged lysosomes in hiPSC-derived microglia-like cells (hMGLs). However, how SORLA deficiency contributes to lysosomal dysfunction in microglia and how this contributes to <span>AD</span> pathogenesis is not known. In this study, we show that loss of SORLA results in decreased lysosomal degradation and lysosomal enzyme activity due to altered trafficking of lysosomal enzymes in hMGLs. Phagocytic uptake of fibrillar amyloid beta 1–42 and synaptosomes is increased in SORLA-deficient hMGLs, but due to reduced lysosomal degradation, these substrates aberrantly accumulate in lysosomes. An alternative mechanism of lysosome clearance, lysosomal exocytosis, is also impaired in <i>SORL1</i>-deficient microglia, which may contribute to an altered immune response. Overall, these data suggest that SORLA has an important role in the proper trafficking of lysosomal hydrolases in hMGLs, which is critical for microglial function. This further substantiates the microglial endo-lysosomal network as a potential novel pathway through which <i>SORL1</i> may increase <span>AD</span> risk and contribute to the development of <span>AD</span>. Additionally, our findings may inform the development of novel lysosome and microglia-associated drug targets for <span>AD</span>.</p>","PeriodicalId":174,"journal":{"name":"Glia","volume":"73 7","pages":"1329-1348"},"PeriodicalIF":5.1000,"publicationDate":"2025-04-04","publicationTypes":"Journal Article","fieldsOfStudy":null,"isOpenAccess":false,"openAccessPdf":"https://onlinelibrary.wiley.com/doi/epdf/10.1002/glia.70009","citationCount":"0","resultStr":"{\"title\":\"The Alzheimer's Disease Gene SORL1 Regulates Lysosome Function in Human Microglia\",\"authors\":\"Swati Mishra,&nbsp;Nader Morshed,&nbsp;Sonia Beant Sidhu,&nbsp;Chizuru Kinoshita,&nbsp;Beth Stevens,&nbsp;Suman Jayadev,&nbsp;Jessica E. Young\",\"doi\":\"10.1002/glia.70009\",\"DOIUrl\":null,\"url\":null,\"abstract\":\"<p>The <i>SORL1</i> gene encodes the sortilin-related receptor protein SORLA, a sorting receptor that regulates endo-lysosomal trafficking of various substrates. Loss of function variants in <i>SORL1</i> are causative for Alzheimer's disease (<span>AD</span>) and decreased expression of SORLA has been repeatedly observed in human <span>AD</span> brains. <i>SORL1</i> is highly expressed in the central nervous system, including in microglia, the tissue-resident immune cells of the brain. Loss of SORLA leads to enlarged lysosomes in hiPSC-derived microglia-like cells (hMGLs). However, how SORLA deficiency contributes to lysosomal dysfunction in microglia and how this contributes to <span>AD</span> pathogenesis is not known. In this study, we show that loss of SORLA results in decreased lysosomal degradation and lysosomal enzyme activity due to altered trafficking of lysosomal enzymes in hMGLs. Phagocytic uptake of fibrillar amyloid beta 1–42 and synaptosomes is increased in SORLA-deficient hMGLs, but due to reduced lysosomal degradation, these substrates aberrantly accumulate in lysosomes. An alternative mechanism of lysosome clearance, lysosomal exocytosis, is also impaired in <i>SORL1</i>-deficient microglia, which may contribute to an altered immune response. Overall, these data suggest that SORLA has an important role in the proper trafficking of lysosomal hydrolases in hMGLs, which is critical for microglial function. This further substantiates the microglial endo-lysosomal network as a potential novel pathway through which <i>SORL1</i> may increase <span>AD</span> risk and contribute to the development of <span>AD</span>. Additionally, our findings may inform the development of novel lysosome and microglia-associated drug targets for <span>AD</span>.</p>\",\"PeriodicalId\":174,\"journal\":{\"name\":\"Glia\",\"volume\":\"73 7\",\"pages\":\"1329-1348\"},\"PeriodicalIF\":5.1000,\"publicationDate\":\"2025-04-04\",\"publicationTypes\":\"Journal Article\",\"fieldsOfStudy\":null,\"isOpenAccess\":false,\"openAccessPdf\":\"https://onlinelibrary.wiley.com/doi/epdf/10.1002/glia.70009\",\"citationCount\":\"0\",\"resultStr\":null,\"platform\":\"Semanticscholar\",\"paperid\":null,\"PeriodicalName\":\"Glia\",\"FirstCategoryId\":\"3\",\"ListUrlMain\":\"https://onlinelibrary.wiley.com/doi/10.1002/glia.70009\",\"RegionNum\":2,\"RegionCategory\":\"医学\",\"ArticlePicture\":[],\"TitleCN\":null,\"AbstractTextCN\":null,\"PMCID\":null,\"EPubDate\":\"\",\"PubModel\":\"\",\"JCR\":\"Q1\",\"JCRName\":\"NEUROSCIENCES\",\"Score\":null,\"Total\":0}","platform":"Semanticscholar","paperid":null,"PeriodicalName":"Glia","FirstCategoryId":"3","ListUrlMain":"https://onlinelibrary.wiley.com/doi/10.1002/glia.70009","RegionNum":2,"RegionCategory":"医学","ArticlePicture":[],"TitleCN":null,"AbstractTextCN":null,"PMCID":null,"EPubDate":"","PubModel":"","JCR":"Q1","JCRName":"NEUROSCIENCES","Score":null,"Total":0}
引用次数: 0

摘要

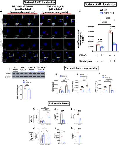
SORL1基因编码sortinin相关受体蛋白SORLA,这是一种调节各种底物内溶酶体运输的分选受体。SORL1的功能变异丧失是阿尔茨海默病(AD)的病因,在人类AD大脑中反复观察到SORLA表达降低。SORL1在中枢神经系统中高度表达,包括小胶质细胞,大脑的组织免疫细胞。SORLA缺失导致hipsc衍生的小胶质样细胞(hMGLs)溶酶体增大。然而,SORLA缺乏如何导致小胶质细胞溶酶体功能障碍以及这如何导致AD的发病机制尚不清楚。在这项研究中,我们发现由于hMGLs中溶酶体酶的转运改变,SORLA的缺失导致溶酶体降解和溶酶体酶活性降低。在sorla缺乏的hMGLs中,纤维淀粉样蛋白β 1-42和突触体的吞噬摄取增加,但由于溶酶体降解减少,这些底物异常地积聚在溶酶体中。溶酶体清除的另一种机制,溶酶体胞吐作用,在sorl1缺失的小胶质细胞中也受到损害,这可能导致免疫反应的改变。总的来说,这些数据表明SORLA在hMGLs中溶酶体水解酶的适当运输中起重要作用,这对小胶质细胞功能至关重要。这进一步证实了小胶质内溶酶体网络是SORL1可能增加AD风险并促进AD发展的潜在新途径。此外,我们的发现可能为阿尔茨海默病的新型溶酶体和小胶质细胞相关药物靶点的开发提供信息。
本文章由计算机程序翻译,如有差异,请以英文原文为准。

The Alzheimer's Disease Gene SORL1 Regulates Lysosome Function in Human Microglia

The Alzheimer's Disease Gene SORL1 Regulates Lysosome Function in Human Microglia

The SORL1 gene encodes the sortilin-related receptor protein SORLA, a sorting receptor that regulates endo-lysosomal trafficking of various substrates. Loss of function variants in SORL1 are causative for Alzheimer's disease (AD) and decreased expression of SORLA has been repeatedly observed in human AD brains. SORL1 is highly expressed in the central nervous system, including in microglia, the tissue-resident immune cells of the brain. Loss of SORLA leads to enlarged lysosomes in hiPSC-derived microglia-like cells (hMGLs). However, how SORLA deficiency contributes to lysosomal dysfunction in microglia and how this contributes to AD pathogenesis is not known. In this study, we show that loss of SORLA results in decreased lysosomal degradation and lysosomal enzyme activity due to altered trafficking of lysosomal enzymes in hMGLs. Phagocytic uptake of fibrillar amyloid beta 1–42 and synaptosomes is increased in SORLA-deficient hMGLs, but due to reduced lysosomal degradation, these substrates aberrantly accumulate in lysosomes. An alternative mechanism of lysosome clearance, lysosomal exocytosis, is also impaired in SORL1-deficient microglia, which may contribute to an altered immune response. Overall, these data suggest that SORLA has an important role in the proper trafficking of lysosomal hydrolases in hMGLs, which is critical for microglial function. This further substantiates the microglial endo-lysosomal network as a potential novel pathway through which SORL1 may increase AD risk and contribute to the development of AD. Additionally, our findings may inform the development of novel lysosome and microglia-associated drug targets for AD.

求助全文
通过发布文献求助,成功后即可免费获取论文全文。 去求助
来源期刊
Glia
Glia 医学-神经科学
CiteScore
13.10
自引率
4.80%
发文量
162
审稿时长
3-8 weeks
期刊介绍: GLIA is a peer-reviewed journal, which publishes articles dealing with all aspects of glial structure and function. This includes all aspects of glial cell biology in health and disease.
×
引用
GB/T 7714-2015
复制
MLA
复制
APA
复制
导出至
BibTeX EndNote RefMan NoteFirst NoteExpress
×
提示
您的信息不完整,为了账户安全,请先补充。
现在去补充
×
提示
您因"违规操作"
具体请查看互助需知
我知道了
×
提示
确定
请完成安全验证×
copy
已复制链接
快去分享给好友吧!
我知道了
右上角分享
点击右上角分享
0
联系我们:info@booksci.cn Book学术提供免费学术资源搜索服务,方便国内外学者检索中英文文献。致力于提供最便捷和优质的服务体验。 Copyright © 2023 布克学术 All rights reserved.
京ICP备2023020795号-1
ghs 京公网安备 11010802042870号
Book学术文献互助
Book学术文献互助群
群 号:604180095
Book学术官方微信