无效肌酸循环驱动经典BAT中不依赖于ucp1的产热

IF 15.7 1区 综合性期刊 Q1 MULTIDISCIPLINARY SCIENCES
Jakub Bunk, Mohammed F. Hussain, Maria Delgado-Martin, Bozena Samborska, Mina Ersin, Abhirup Shaw, Janane F. Rahbani, Lawrence Kazak
{"title":"无效肌酸循环驱动经典BAT中不依赖于ucp1的产热","authors":"Jakub Bunk, Mohammed F. Hussain, Maria Delgado-Martin, Bozena Samborska, Mina Ersin, Abhirup Shaw, Janane F. Rahbani, Lawrence Kazak","doi":"10.1038/s41467-025-58294-4","DOIUrl":null,"url":null,"abstract":"<p>Classical brown adipose tissue (BAT) is traditionally viewed as relying exclusively on uncoupling protein 1 (UCP1) for thermogenesis via inducible proton leak. However, the physiological significance of UCP1-independent mechanisms linking substrate oxidation to ATP turnover in classical BAT has remained unclear. Here, we identify the Futile Creatine Cycle (FCC), a mitochondrial-localized energy-wasting pathway involving creatine phosphorylation by creatine kinase b (CKB) and phosphocreatine hydrolysis by tissue-nonspecific alkaline phosphatase (TNAP), as a key UCP1-independent thermogenic mechanism in classical BAT. Reintroducing mitochondrial-targeted CKB exclusively into interscapular brown adipocytes in vivo restores thermogenesis and cold tolerance in mice lacking native UCP1 and CKB, in a TNAP-dependent manner. Furthermore, mice with inducible adipocyte-specific co-deletion of TNAP and UCP1 exhibit severe cold-intolerance. These findings challenge the view that BAT thermogenesis depends solely on UCP1 because of insufficient ATP synthase activity and establishes the FCC as a physiologically relevant thermogenic pathway in classical BAT.</p>","PeriodicalId":19066,"journal":{"name":"Nature Communications","volume":"216 1","pages":""},"PeriodicalIF":15.7000,"publicationDate":"2025-04-04","publicationTypes":"Journal Article","fieldsOfStudy":null,"isOpenAccess":false,"openAccessPdf":"","citationCount":"0","resultStr":"{\"title\":\"The Futile Creatine Cycle powers UCP1-independent thermogenesis in classical BAT\",\"authors\":\"Jakub Bunk, Mohammed F. Hussain, Maria Delgado-Martin, Bozena Samborska, Mina Ersin, Abhirup Shaw, Janane F. Rahbani, Lawrence Kazak\",\"doi\":\"10.1038/s41467-025-58294-4\",\"DOIUrl\":null,\"url\":null,\"abstract\":\"<p>Classical brown adipose tissue (BAT) is traditionally viewed as relying exclusively on uncoupling protein 1 (UCP1) for thermogenesis via inducible proton leak. However, the physiological significance of UCP1-independent mechanisms linking substrate oxidation to ATP turnover in classical BAT has remained unclear. Here, we identify the Futile Creatine Cycle (FCC), a mitochondrial-localized energy-wasting pathway involving creatine phosphorylation by creatine kinase b (CKB) and phosphocreatine hydrolysis by tissue-nonspecific alkaline phosphatase (TNAP), as a key UCP1-independent thermogenic mechanism in classical BAT. Reintroducing mitochondrial-targeted CKB exclusively into interscapular brown adipocytes in vivo restores thermogenesis and cold tolerance in mice lacking native UCP1 and CKB, in a TNAP-dependent manner. Furthermore, mice with inducible adipocyte-specific co-deletion of TNAP and UCP1 exhibit severe cold-intolerance. These findings challenge the view that BAT thermogenesis depends solely on UCP1 because of insufficient ATP synthase activity and establishes the FCC as a physiologically relevant thermogenic pathway in classical BAT.</p>\",\"PeriodicalId\":19066,\"journal\":{\"name\":\"Nature Communications\",\"volume\":\"216 1\",\"pages\":\"\"},\"PeriodicalIF\":15.7000,\"publicationDate\":\"2025-04-04\",\"publicationTypes\":\"Journal Article\",\"fieldsOfStudy\":null,\"isOpenAccess\":false,\"openAccessPdf\":\"\",\"citationCount\":\"0\",\"resultStr\":null,\"platform\":\"Semanticscholar\",\"paperid\":null,\"PeriodicalName\":\"Nature Communications\",\"FirstCategoryId\":\"103\",\"ListUrlMain\":\"https://doi.org/10.1038/s41467-025-58294-4\",\"RegionNum\":1,\"RegionCategory\":\"综合性期刊\",\"ArticlePicture\":[],\"TitleCN\":null,\"AbstractTextCN\":null,\"PMCID\":null,\"EPubDate\":\"\",\"PubModel\":\"\",\"JCR\":\"Q1\",\"JCRName\":\"MULTIDISCIPLINARY SCIENCES\",\"Score\":null,\"Total\":0}","platform":"Semanticscholar","paperid":null,"PeriodicalName":"Nature Communications","FirstCategoryId":"103","ListUrlMain":"https://doi.org/10.1038/s41467-025-58294-4","RegionNum":1,"RegionCategory":"综合性期刊","ArticlePicture":[],"TitleCN":null,"AbstractTextCN":null,"PMCID":null,"EPubDate":"","PubModel":"","JCR":"Q1","JCRName":"MULTIDISCIPLINARY SCIENCES","Score":null,"Total":0}
引用次数: 0

摘要

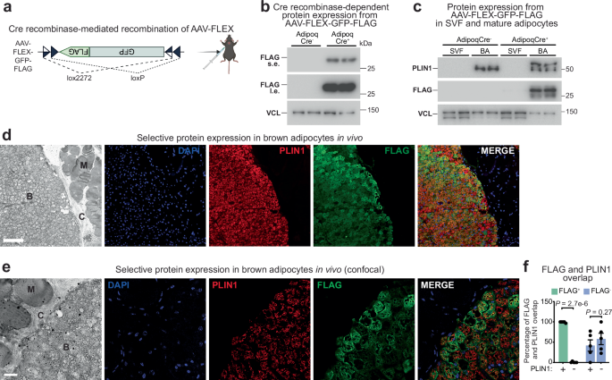
经典棕色脂肪组织(BAT)传统上被认为完全依赖解偶联蛋白1 (UCP1)通过诱导质子泄漏来产热。然而,在经典BAT中,将底物氧化与ATP转换联系起来的不依赖于ucp1的机制的生理意义尚不清楚。在这里,我们确定了无效肌酸循环(FCC),这是一个线粒体定位的能量消耗途径,涉及肌酸激酶b (CKB)的肌酸磷酸化和组织非特异性碱性磷酸酶(TNAP)的磷酸肌酸水解,是经典BAT中关键的ucp1独立的产热机制。在体内将线粒体靶向的CKB完全引入肩胛间棕色脂肪细胞,以tnap依赖的方式恢复缺乏天然UCP1和CKB的小鼠的产热和耐寒性。此外,诱导脂肪细胞特异性缺失TNAP和UCP1的小鼠表现出严重的冷不耐受。这些发现挑战了BAT产热仅依赖于UCP1的观点,因为ATP合酶活性不足,并建立了FCC作为经典BAT的生理相关产热途径。
本文章由计算机程序翻译,如有差异,请以英文原文为准。

The Futile Creatine Cycle powers UCP1-independent thermogenesis in classical BAT

The Futile Creatine Cycle powers UCP1-independent thermogenesis in classical BAT

Classical brown adipose tissue (BAT) is traditionally viewed as relying exclusively on uncoupling protein 1 (UCP1) for thermogenesis via inducible proton leak. However, the physiological significance of UCP1-independent mechanisms linking substrate oxidation to ATP turnover in classical BAT has remained unclear. Here, we identify the Futile Creatine Cycle (FCC), a mitochondrial-localized energy-wasting pathway involving creatine phosphorylation by creatine kinase b (CKB) and phosphocreatine hydrolysis by tissue-nonspecific alkaline phosphatase (TNAP), as a key UCP1-independent thermogenic mechanism in classical BAT. Reintroducing mitochondrial-targeted CKB exclusively into interscapular brown adipocytes in vivo restores thermogenesis and cold tolerance in mice lacking native UCP1 and CKB, in a TNAP-dependent manner. Furthermore, mice with inducible adipocyte-specific co-deletion of TNAP and UCP1 exhibit severe cold-intolerance. These findings challenge the view that BAT thermogenesis depends solely on UCP1 because of insufficient ATP synthase activity and establishes the FCC as a physiologically relevant thermogenic pathway in classical BAT.

求助全文
通过发布文献求助,成功后即可免费获取论文全文。 去求助
来源期刊
Nature Communications
Nature Communications Biological Science Disciplines-
CiteScore
24.90
自引率
2.40%
发文量
6928
审稿时长
3.7 months
期刊介绍: Nature Communications, an open-access journal, publishes high-quality research spanning all areas of the natural sciences. Papers featured in the journal showcase significant advances relevant to specialists in each respective field. With a 2-year impact factor of 16.6 (2022) and a median time of 8 days from submission to the first editorial decision, Nature Communications is committed to rapid dissemination of research findings. As a multidisciplinary journal, it welcomes contributions from biological, health, physical, chemical, Earth, social, mathematical, applied, and engineering sciences, aiming to highlight important breakthroughs within each domain.
×
引用
GB/T 7714-2015
复制
MLA
复制
APA
复制
导出至
BibTeX EndNote RefMan NoteFirst NoteExpress
×
提示
您的信息不完整,为了账户安全,请先补充。
现在去补充
×
提示
您因"违规操作"
具体请查看互助需知
我知道了
×
提示
确定
请完成安全验证×
copy
已复制链接
快去分享给好友吧!
我知道了
右上角分享
点击右上角分享
0
联系我们:info@booksci.cn Book学术提供免费学术资源搜索服务,方便国内外学者检索中英文文献。致力于提供最便捷和优质的服务体验。 Copyright © 2023 布克学术 All rights reserved.
京ICP备2023020795号-1
ghs 京公网安备 11010802042870号
Book学术文献互助
Book学术文献互助群
群 号:604180095
Book学术官方微信